PHILIPS DDFCUC024 Fan Coil Unit Controller
Overview
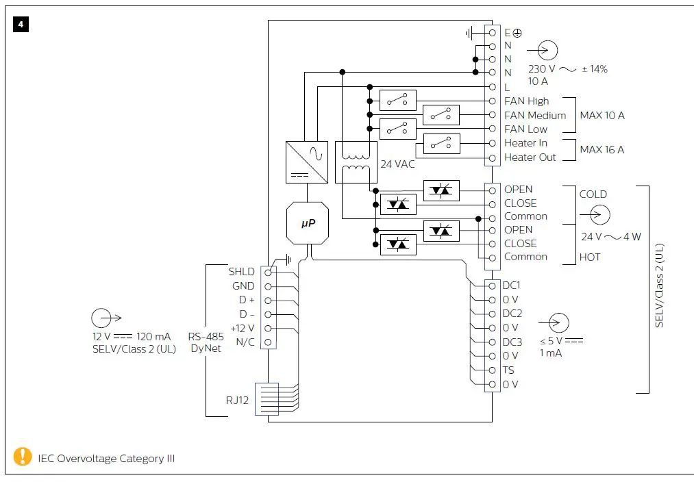
How to install






This is a class A product. In a domestic environment, this product may cause radio interference, in which case the user may be required to take adequate measures.
www.lighting.philips.com/dynalite




























