GYSFLASH 50.24 HF Automatic Inverter Charger User Manual
SAFETY INSTRUCTIONS

This manual contains safety and operating instructions. Please read it carefully before using the device for the first time and keep it for future reference. This machine should only be used for charging or power supply operations specified within the limits indicated on the machine and in the instruction manual. The operator must observe the safety precautions. In case of improper or unsafe use, the manufacturer cannot be held liable.
The device is destined to be used indoors. Must not be exposed to the rain.- This unit can be used by children aged 8 or over and by people with reduced physical, sensory or mental capabilities or lack of experience or knowledge, if they are properly monitored or if instructions for using the equipment have safely been read and potential risks understood.
Children must not play with the product. Cleaning and maintenance should not be performed by an unsupervised child. - Do not use to charge domestic batteries or non rechargeable batteries.
- Do not use the charger if the mains cable or plug is damaged.
- Do not use the device if the charging cable appears to be damaged or assembled incorrectly in order to avoid any risk of short circuiting the battery.
- Never use on a frozen or damaged battery.
- Do not cover the device.
- Do not place the unit near a heat source or expose to prolonged high temperatures (above 60°C).
- The operating mode of the automatic charger and the restrictions applicable to its use are explained later in this manual.
Fire and explosion risks!
A battery can emit explosive gases when on charge.
During the charge, the battery must be placed in a well ventilated area.
Avoid flames and sparks. Do not smoke.- Protect the electrical contact surfaces of the battery against short circuits.
Do not leave a charging battery unattended for a long time.
Risk of acid dispersion!

Wear protective goggles and gloves.
In case of contact with the eyes or the skin, rinse immediately with water and see a medical doctor as soon as possible.
Connection / disconnection:
- Disconnect the power supply before plugging or unplugging the connections to/from the battery.
Always ensure the Red clamp is connected to the «+» battery terminal first. If it is necessary to connect the black clamp to the vehicle chassis, make sure it is a safe distance from the battery and the fuel line. The charger must be connected to the mains.- After charging, disconnect the charger from the mains, then disconnect the negative clamp from the car body and then disconnect the positive clamp from the battery, in this order.
Connection:
- The charger must be connected to an earthed power supply.
- The connection to the power supply must be carried out in compliance with national standards.
Maintenance:
- If the power supply cable is damaged, the replacement cable must be obtained from the manufacturer or its service team.
- Maintenance should only be carried out by a qualified person.
Warning ! Always disconnect from the mains before performing maintenance on the device.- The device does not require any specific maintenance.
- If the internal fuse is melted, it must be replaced by the manufacturer (GYS dedicated sales service) or by an equally qualified person to prevent any accidents.
- Do not use solvents or any agressive cleaning products.
Regulations:
- The Machine is compliant with European directives.
The declaration of conformity is available on our website.
EAEC Conformity marking (Eurasian Economic Community).
Equipment in compliance with British requirements. The British Declaration of Conformity is available on our website (see home page).- Equipment in conformity with Moroccan standards.
The declaration Cم) CMIM) of conformity is available on our website (see cover page).
Waste management:
This product should be disposed of at an appropriate recycling facility. Do not throw away in a household bin.
GENERAL DESCRIPTION
The GYSFLASH 50.24 HF provides a high powered stabilised power supply incorporating SMPS (Switch Mode Power Supply) technology.
Designed to sustain 6V/12V/24V battery (liquid/AGM/gel) for vehicles during diagnostic work, this device will also ensure an ideal charging cycle for battery maintenance for the most modern vehicles and battery types. This charger can be fitted with cables up to 2x8m in 16mm².
Changing charging cables requires recalibration (see page 18). It is considered a fixed device not a mobile product.
These devices have 5 modes including 2 that are hidden:
- Charge Mode:
- Automobile (default): for charging lead (sealed, liquid, AGM…) or lithium (LiFePO4) starter batteries from 10 Ah to 600 Ah at 6V/12V/24V.
- Traction: to charge liquid or gel electrolyte batteries (lead, lead Calcium, lead Calcium-silver, AGM…) from 50 Ah to 450 Ah in 6V/12V/24V.
It can be activated via the configuration menu.
- Supply mode « Diag + »: It supplies up to 30A to ensure compensation of current used by high-energy consumers (engine fan, window regulator, electronic suspension, etc). In this mode the voltage can be precisely adjusted.
- Supply mode « Showroom »: ensure current compensation when using electrical features of a demonstration vehicle (window regulator, heating, morrors, etc) enabling permanent display of the vehicle. In this mode the voltage can be precisely adjusted.
- « Change battery » mode: Ensures a stabilised power supply to the vehicle during battery replacement to preserve memory settings.
By default this mode is inactive and doesn’t appear in the mode list. - « Power Supply » mode: This mode is intented for experimented user only. By default this mode is inactive and doesn’t appear in the mode list. This mode enables to use the charger as a powerful stabilised power supply with regulated voltage and adjustable maximum current.
This device has an automatic restart feature enabling in Charge, Showroom and Power Supply modes to automatically restart the device in case of power cut.
The function «Lock Showroom», if activated, restricts the device to Showroom Mode only, to facilitate its use for vehicles demonstrators.
START UP
- Connect the charger to the mains. Single phase voltage 230V ± 15% (50/60Hz).

- Turn the switch to «ON».
For 3s the display will show «GYSFLASH 50.24 HF Vx.x»
- Then, choose the appropriate mode. By default, the charger will be on the last used configuration
- The «Mode» key enables access to several menus : MODE
Charge (or traction)> Diag+ > Showroom >
(Change Battery*) (> Power Supply*)
*hidden by default. - To access the «configuration» menu press the «mode» key for 3s : MODE
3 sec – Configuration
CHARGE MODE (AUTOMOTIVE & TRACTION)
By default, the charge is configured in automotive charge. The type of charge (automotive or traction) can be modified via the configuration menu. This product will charge the battery safely even if the battery is still in the vehicle. Ensure that the correct sequences are followed.
Charge configuration:
Before starting to charge the battery, ensure that the charger has been correctly set (battery voltage, charging curve and battery capacity).
Several charging curves are available :
- Easy: simplified curve, suitable for every lead battery and which for it is not required to know the battery capacity. However for an optimized charge, it is recommended when possible to use the liquid or gel/AGM batteries charging curves.
- Liquid: charging curve for vented battery (lead, lead calcium, lead calcium-silver, etc). For this charging curve the battery capacity in Ah must be selected.
- Gel/AGM: charging curve for sealed battery (gel, maintenance free, AGM…). For this charging curve the battery capacity in Ah must be selected. For this charging curve the battery capacity in Ah must be selected.
- LFP/LiFePO4: charging curve for LFP (Lithium Iron Phosphate) type lithium batteries. For this charging curve the battery capacity in Ah must be selected.
- Expert: charging curve type IU0 I0U intented for experimented user (see page 19). The Expert cruve is only available in the automotive mode. The configuration of the Expert curve can be modify via the advanced menu by entering a code.
WARNING: According to the configuration of the expert curve (see page 19), it can be necessary to disconnect vehicle’s battery before starting the charge in order to protect the electronic of the vehicle.




| TRACTION CHARGING TIME | |||
| 6V/12V/24V | 50 Ah | 250 Ah | 50 HF |
Start up:
- Connect the clamps : red to the (+) and black to the (-) of the battery.
- Push the START/STOP key to start charging.
- During the charge, the product displays the processing percentage of the charge and alternatively voltage, current, injected ampere hours and elapsed time.
- Push the START/STOP key again to stop the charge.
NB: When the AUTOMOTIVE charge ends (100%), if the battery remains connected the charger maintains the charge level of the battery by applying a floating voltage.
Precaution: Check the electrolyte level. Fill it up if necessary before charging.
When charging on vehicle, it is recommended to reduce the electrical consumption of the vehicle to a minimum (switch off the lights, close the doors…) in order to do not disturb the charging process.
Do not start a traction charge on an automotive battery.
DIAG+ MODE
On a stationary vehicle the charger supplies up to 50A to test high-energy consumers: engine fan, window regulator, electronic suspension, etc… By supplying a steady voltage:
- 12V to 14.8V (for 12V battery)
- 24V to 29.6V (for 24V battery)
- 6V to 7.4V (for 6V battery)
Voltage adjustment
After selected the battery voltage, it is possible to adjust the voltage by 0.1V step according to manufacturer’s specifications.
Start up:
- Connect the clamps : red to the (+) and black to the (-) of the battery.
- Push the START/STOP key to start the mode.
- During use the current consumed and the instantaneous voltage are displayed.

Precaution: If the screen displays a current greater than 10A, it indicates the battery is discharged. The device will start charging automatically Check all electrical consumers are switched off on the vehicle. Wait until the current falls below 10A and then re-launch the diagnostic.
SHOWROOM MODE
On a stationary vehicle, the charger supplies up to 50A to test high energy consumers (engine fan, window regulator, electronic suspension, etc…) by supplying a steady voltage adjustable:
- 12V to 14.8V (for 12V battery)
- 24V to 29.6V (for 24V battery)
- 6V to 7.4V (for 6V battery)
Voltage adjustment:
After selected the battery voltage, it is possible to adjust the voltage by 0.1V step according to manufacturer’s specifications.
Start up with battery:
- Connect the clamps : red to the (+) and black to the (-) of the battery.
- Push the START/STOP key to start the mode.
- During use the current consumed and the instantaneous voltage are displayed.

Start without battery (not recommended)
Possibility to launch the mode without the battery by pressing the START/STOP key for 3 seconds.
The indictation « no battery » displays for 1 second before supplying the power.
Warning: polarity reversal can damage the vehicle electronics.
Precaution
If the screen displays a current higher than 10A, it indicates the battery is discharged. The device will start charging automatically.
Check all electrical consumers are switched off on the vehicle. Wait until the current falls below 10A before using any electical functions of the car.
CHANGE BATTERY MODE
This charger will maintain a stabilised power supply to the vehicle during battery replacement to preserve memory settings. By default this mode is inactive and doesn’t appear in the mode list. It can be activated via the Advanced menu.
Voltage selection
It can be set to operate on 6V, 12V or 24V for changing the battery:
- Push the START/STOP key to start the mode.
- During use the current consumed and the instantaneous voltage are displayed.
- When changing the battery ensure the polarity is correct. While exchanging the batteries, be careful not to disconnect the charger clamps to avoid loss of electronic data.
Start up:
- Connect
- Red clamp to the (+) of the battery / battery terminal, in such a way that the battery can be changed without disconnecting the clamp.
- Black clamp to the vehicle chassis or earth.

Warning: polarity reversal can damage the vehicle electronics.
POWER SUPPLY MODE (OPTIONAL)
This mode is intended for expert users only. This mode enables the charger to be used as a stabilised power supply, with regulated voltage and adjustable maximum current. By default this mode is inactive and doesn’t appear in the mode list. It can be activated via the Advanced menu.
Adjustment of the voltage regulation and current limitation:
The voltage regulation can be adjusted from 2V to 30V and the maximum current from 2A to 50A:
Start up:
- Push the START/STOP key to start the mode.
- During use the current consumed and the instantaneous voltage are displayed.

NOTE: Unlike the other modes, when in Power Supply mode, the charger does not compensate cables voltage drop.
In this mode, the voltage displayed is the charger output voltage (and not the voltage on the clamps).
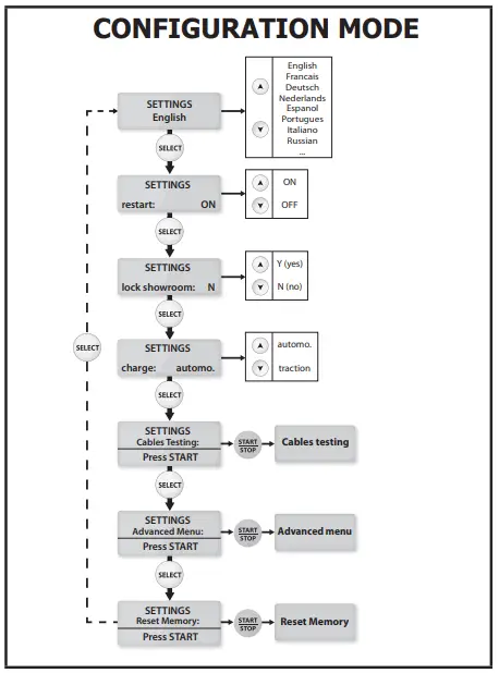
Access to configuration menu :
3 sec – Mode
To browse in the sub menu press the «Select» key :
languages > restart > lock showroom > charge type > cable check > ADVANCED MENU > Reset Memory
Submenu:
- Languages:
This menu enables to select the language (use the arrows to change the language). - Automatic restart:
Automatic restart only works with «Showroom» , «Charge» and «Power Supply» Mode. This feature enables the charger to restart automatically and to restart charging after a cut in power.
To activate the «Automatic restart» feature « Configuration | Restart : ON ». - Lock Showroom:
To lock the device in Showroom Mode (To avoid misuse). To activate the «Lock Showroom» feature « Configuration | Lock Showroom : Y ».

Shortcut to Lock Showroom:
The «Lock Showroom» feature can be activated without accessing the configuration menu.
- Turn off the device (main switch in OFF position)
- Push the MODE key
- Turn on the switch, while the MODE key is still pressed. Within 3s the display will show «GYSFLASH 50.24 HF Vx.x»

- Hold the MODE key until the screen displays «lock showroom: Y»

- Charge type:
It is possible to choose the type of charge wanted:- Automotive charge (automo.) to charge starter batteries.
- Traction charge (traction) to charge traction batteries.
- Cables check:
This mode must be used each time the cables are changed. This charger can be fitted with cables up to 2x8m in 16mm².
OK : The calibration was successful.
FAIL : A problem occurred during the calibration. In this case, the calibration is reset to the factory setting.
Check that the cables are in good condition and properly put in short circuit and repeat the procedure. - Advanced Menu (code 1-9-6-4) :
This menu is intended for expert user only.
To access this menu, enter in the code («Select» key to change the digit selection and «Start/Stop» key to confirm the code).
For more details, see next page. - Reset Memory (code 1-9-6-4) :
This menu is intented to factory reset the charger settings by entering the code above. Any personal parameters are deleted.
This menu controls the advanced parameters of the charger.
To move from one parameter to another push the Select key :
Activation «Change battery» > Activation «Power Supply» > Activation «Expert Curve» (> Adjusment of the «Expert Curve» parameters)

- CHANGE BATTERY mode activation:
To activate the CHANGE BATTERY mode, select «ADVANCED MENU | Change bat: ON». Now this mode will be accessible from the mode list. - POWER SUPPLY mode activation:
To activate the POWER SUPPLY mode, select «ADVANCED MENU | Power Supply: ON». Now this mode will be accessible from the mode list. - «EXPERT» curve activation:
To activate the «RECOV» curve, select «ADVANCED MENU | Expert curve:
ON». Now this curve will be available in the charging curves list from the CHARGE mode. - Parameters adjustment of the «Expert» curve:
If the charging curve is activated, the charging curve parameters can be adjusted (type IU0 I0U):- Unominal: Battery nominal voltage (6V, 12V or 24V).
- Ucharge: Charge voltage adjustable from 6.0 to 30.0V (Step 7).
- Icharge: Charging current adjustable from 10A to 200A per 100Ah of specified capacity (Step 6).
- Urecovery: Recovery voltage adjustable up to 30.0V.
If the value «OFF» is selected the recovery function is inactive (Step 2 and 4). - Ufloating: Floating voltage adjustment.
If the value «OFF» is selected the floating function is inactive (Step 9). - Trecovery: Maximum time for shorted cells recovery, adjustable from 1h to 24h (Step 2).
- Trefresh: Time for the refreshing phase adjustable from 1h to 12h. If the value «OFF» is selected, the refresh function is not activated (Step 8).
- T desulfat : Maximum time of the desulfation phase adjustable from 1h to 24h (Step 4).
- T ch_max: Maximum charging time (Step 7 and 6).
- T ch_min: Minimum charging time (Step 7 and 6).
- Urefresh: Maximum voltage during refresh (Step 8).
- OCP (Over Charge Protection): Maximum percentage of the nominal capacity that can be injected before protection.
Warning:
When charging in-situ, a «Urecovery» or «Urefresh» too high might damage the electronics of the vehicle. We advise NOT to adjust these settings above 15V.
To save and validate the new settings, select «ADVANCED MENU» | save? Yes» Push the «MODE» key to exit the «Configuration» menu.
Automotive charging curve description (IU0I0U) 
| 1 | Battery analysis | AUTOMOTIVE CHARGE |
| 2 | Recovering damaged elements from an extended deep discharge | |
| 3 | Sulphated battery test | |
| 4 | Sulphated battery recovery | |
| 5 | Checking the battery recovery | |
| 6 | Battery charged to 80% | |
| 7 | Battery charged to 95% | |
| 8 | Battery cells refresh | |
| 9 | Maintenance charge | |
| 10 | Starts a charge cycle for maintaining performance = maintenance |
Traction charging curve description (IUI0) 
| 1 | Battery analysis | TRACTION CHARGE |
| 2 | Recovering damaged elements from an extended deep discharge | |
| 3 | Sulphated battery test | |
| 4 | Sulphated battery recovery | |
| 5 | Checking the battery recovery | |
| 6 | Battery charged to 80% | |
| 7 | Battery charged to 90% | |
| 8 | Battery cells refresh | |
| 9 | Cells break time | |
| 10 | Battery cells equalization | |
| 11 | Battery charged to 100% (charge resumption after 48h) |
PROTECTIONS
This device is protected against short-circuits and polarity inversions. It has an anti-spark feature which prevents sparks whilst connecting this charger to the battery. This charger will not deliver current if there is no battery detected (no voltage in the clamps).
The charger is fitted with an internal 80A fuse (ref. 054653), to protect against misuse.
TROUBLESHOOTING
| TROUBLESHOOTING | CAUSES | REMEDIES | |
| 1 | Screen flashing: « #error (+)<–>(-) » + alarm beep | The polarity has been reversed on the clamps | Connect the red clamp to the (+) and the black clamp to the (-) of the battery. |
| 2 | Screen flashing : « #error U>Umax » + alarm beep | Battery voltage too high | Charger not suitable. |
| 3 | Screen flashing: « #battery error » + alarm beep | Battery in short-circuit or damaged | Change the battery. |
| Battery not connected or clamps in short-circuit | Check clamps connection. | ||
| Error on the battery voltage selection | Charger not suitable. | ||
| 4 | Screen flashing: « >50A » + alarm beep | Consumption exceeds the output of the charger | Turn off electrical consumers to reduce power demand |
| 5 | The charger delivers a high current (greater than 10A) before the dia- gnostic tool has been activated. | Several consumers are active on the vehicle | The charger works to specification. Turn off consumers to check the battery is not too discharged (see cause n°2). |
| Battery discharged | Battery deeply discharged, the charger delivers current to charge it. Wait until the output current is below 10A to start the diagnostic. | ||
| 6 | Displays for 1s: « no battery » + alarm beep | «Showroom mode is working on « no battery » | Showroom without battery: the charger operating normally. To deactivate the «no battery» function, press the «START/STOP» key, and then press the «START/STOP» key again to start the Showroom mode with battery. |
| 7 | The device is locked in Showroom mode | Lock Showroom active | The charger works to specification. See configuration menu to deactivate the function. |
| 8 | Screen displays: « #error T(°C) » + alarm beep | Faulty fan | Contact your distributor. |
| Sun exposure | Do not leave the device exposed to sunlight. Leave the device ON until the fault disappears. (The alarm beep can be stopped Possibility to stop the alarm beep by pressing the START/STOP key). | ||
| 9 | Screen displays: « #error IHM » + alarm beep | Electronic fault | Contact your distributor. |
| 10 | Screen displays: « #error fuse » + alarm beep | Mishandling | Internal fuse must be changed by a qualified person (ref. 054653: 80A). |
| 11 | The device does not display anything | Input fuse faulty | Input fuse must be changed by a qualified person (temporised fuse 10A 5×20). |
| Faulty electrical network | Check the voltage of the electrical network is between 180V and 260V. |
WARRANTY
The warranty covers faulty workmanship for 2 years from the date of purchase (parts and labour).
The warranty does not cover:
- Transit damage.
- Normal wear of parts (eg. : cables, clamps, etc..).
- Damages due to misuse (power supply error, dropping of equipment, disassembling).
- Environment related failures (pollution, rust, dust).
In case of failure, return the unit to your distributor together with:
- The proof of purchase (receipt etc …)
- A description of the fault reported
TECHNICAL FEATURES
| Rated input voltage | Rated supply voltage | 220-240 VAC ~ 50/60 Hz |
| Rated power | Nominal power | 1600 W |
| Efficiency | Performance | 94% |
| Input fuse | fuse | T 10 A (5×20) |
| Rated output voltage | Rated output voltage. | 6 V DC 12 V DC 24 V DC |
| Voltage range | voltage range | 2 – 31 V |
| Rated output current | Output rated voltage | 50 A |
| Output fuse | Output fuse | 80 A |
| Battery type | Battery type | Lead / Lithium-ion LFP |
| Rated battery capacity | Nominal battery capacity | 10 – 600 Ah |
| Number of elements per battery | Number of elements per battery | 6 |
| Battery consumtion when idle | Battery consumption in rest | < 1 mA |
| Charging curve | charge curve | IU0 U |
| Operating temperature | Operating temperature | 0°C – +40°C |
| Storage temperature | Storage temperature | -20°C – +80°C |
| Protection rating | Protection index | IP21 |
| Protection class | Protection class | Class I |
| Weight (including mains cables and charging cables) | Weight of the device (incl. cables) | 6.0 kg |
| Dimensions (L x H x D) | Dimensions (L x H x P) 300 x 105 x 292 mm | 300 x 105 x 292 mm |
| Standards | Standards | EN 60335-1 EN 60335-2-29 EN 62233 CEI EN 60529 EN 50581 EN 55014-1 EN 55014-2 CEI 61000-3-2 CEI 61000-3-3 |
FRONT

- Button Mode
- Buttons + or –
- Button Select
- Button Start/Stop
- Display
BATTERIES COMBINATION


GYS SAS
1, rue de la Croix des Landes
CS 54159
53941 SAINT-BERTHEVIN Cedex
France
This manual contains safety and operating instructions. Please read it carefully before using the device for the first time and keep it for future reference. This machine should only be used for charging or power supply operations specified within the limits indicated on the machine and in the instruction manual. The operator must observe the safety precautions. In case of improper or unsafe use, the manufacturer cannot be held liable.
Avoid flames and sparks. Do not smoke.
In case of contact with the eyes or the skin, rinse immediately with water and see a medical doctor as soon as possible.
This product should be disposed of at an appropriate recycling facility. Do not throw away in a household bin.

























