
COMPACT8
ANALOGUE PREAMPLIFIERS & MIXERS
Installation Analogue Mixer 
USER MANUAL
IMPORTANT REMARK
![]()
WARNING: SHOCK HAZARD – DO NOT OPEN
AVIS: RISQUE DE CHOC ELECTRIQUE – NE PAS OUVRIR
The lightning flash with arrowhead symbol, within an equilateral triangle, is intended to alert the user to the presence of uninsulated “dangerous voltage” within the product’s enclosure that may be of sufficient magnitude to constitute a risk of electric shock to persons.
The exclamation point within an equilateral triangle is intended to alert the user to the presence of important operating and maintenance (servicing) instructions in the literature accompanying the appliance.
WARNING (If applicable): The terminals marked with symbol of “
” may be of sufficient magnitude to constitute a risk of electric shock. The external wiring connected to the terminals requires installation by an instructed person or the use of ready-made leads or cords.
WARNING: To prevent fire or shock hazard, do not expose this equipment to rain or moisture.
WARNING: An apparatus with Class I construction shall be connected to a mains socket-outlet with a protective earthing connection.
IMPORTANT SAFETY INSTRUCTIONS
- Read these instructions.
- Keep these instructions.
- Heed all warnings.
- Follow all instructions.
- Do not use this apparatus near water.
- Clean only with dry cloth.
- Do not block any ventilation openings. Install in accordance with the manufacturer’s instructions.
- Do not install near any heat sources such as radiators, heat registers, stoves, or other apparatus (including amplifiers) that produce heat.
- Do not defeat the safety purpose of the polarized or grounding type plug. A polarized plug has two blades with one wider than the other. A grounding type plug has two blades and a third grounding prong. The wide blade or the third prong are provided for your safety. If the provided plug does not fit into your outlet, consult an electrician for replacement of the obsolete outlet.
- Protect the power cord from being walked on or pinched particularly at the plugs, convenience receptacles, and at the point where they exit from the apparatus.
- Only use attachments/accessories specified by the manufacturer.
- Unplug the apparatus during lightening sorts or when unused for long periods of time.
- Refer all servicing to qualified personnel. Servicing is required when the apparatus has been damaged in any way, such as power supply cord or plug is damaged, liquid has been spilled or objects have fallen into the apparatus, the apparatus has been exposed to rain or moisture, does not operate normally, or has been dropped.
- Disconnecting from mains: When switching off the POWER switch, all the functions and light indicators of the unit will be stopped, but fully disconnecting the device from mains is done by unplugging the power cable from the mains input socket. For this reason, it always shall remain easily accessible.
- Equipment is connected to a socket-outlet with earthing connection by means of a power cord.
- The marking information is located at the bottom of the unit.
- The apparatus shall not be exposed to dripping or splashing and that no objects filled with liquids, such as vases, shall be placed on apparatus.
WARNING: This product must not be discarded, under any circumstance, as unsorted urban waste. Take to the nearest electrical and electronic waste treatment centre.
NEEC AUDIO BARCELONA, S.L. accepts no liability for any damage that may be caused to people, animal or objects due to failure to comply with the warnings above.
IMPORTANT NOTE
Thank you for choosing our Ecler COMPACT8, Installation Analogue Mixer!
It is VERY IMPORTANT to carefully read this manual and to fully understand its contents before any connection in order to maximize your use and get the best performance from this equipment.
To ensure optimal operation of this device, we strongly recommend that its maintenance be carried out by our authorised Technical Services.
Ecler COMPACT8 comes with a 3-year warranty.
INTRODUCTION
The COMPACT 8 merges flexibility, simplicity and ECLERs renowned quality into an universal mixer which has been specially designed for non-technical users. This simple and intuitive mixer is suited for a broad variety of installations, ranging from conference rooms, church sound systems, or sport events to outdoor P.A. or presentations just to name a few.
Its reduced size and the specially designed chassis make it ideal both for rack mounting or as a table-top unit. Last but not least, the technological concept and the carefully selected electronic components make this mixer a 100% professional unit.
The COMPACT 8 incorporates 8 mixable channel, each with different input capabilities:
| • Channel 1-2-3 | LINE A / LINE B / MICRO LINE B switchable to PHONO from rear panel MICRO switchable to MICRO ATT from rear panel |
| • Channel 4-5-6 | LINE A / LINE B / MICRO MICRO switchable to MICRO ATT from rear panel |
| • Channel 7 | LINE A / AUX / MICRO AUXILIARY on front panel MICRO switchable to MICRO ATT from rear panel |
| • Channel 8 | LINE A / MICRO ATT / MICRO Additional MICRO input on front panel |
All channels feature a lever switch input selector, independent gain control for each channel and 3-band tone controls with semiparametric adjustment for the mid-band.
(Center frequency adjustable, fixed Q)
All inputs are PFL capable in order to visually (through the VU meters) and acoustically (through headphones) monitor any signal connected to the inputs of the unit.
INSTALLATION
5.1. Placement and mounting
The first thing to take into account when looking for the placement of the COMPACT 8 is your comfort and an easy access to all the connections.
The COMPACT 8 has 19″ (482.6mm), 4U (177mm) rack mounting ears that allow you to place it in a standard rack.
Because of the high gain of the PHONO and MIC inputs, the mixer must be placed as far as possible from noise sources (dimmers, engines, etc.) as well as from any mains cable.
You should never, under any circumstance, remove the metallic cover of the mixer.
The COMPACT 8, being a low consumption unit, does not need any cooling; you should anyway avoid exposure to extreme temperatures and the operating environment must be as dry and dust free as possible.
The COMPACT 8 operates under voltages between 90 and 264 V at 47 to 63 Hz. This device features an over dimensioned power supply that adapts to the mains voltage in
any country of the world with no need to make any adjustments.
In order to protect the mixer from eventual mains overloads, it has a time-lag 0,5 A (32) mains protection fuse. Should this fuse ever blow off, disconnect the mixer from mains and replace it with an identical one. NEVER REPLACE THE FUSE WITH ANOTHER ONE WITH A HIGHER VALUE.
ATTENTION: Changing the fuse must be performed by qualified technical personnel.
5.2. Connectable Signal Sources
- Turntables / Phono: They must be fitted with a magnetic cartridge with nominal output level between -60dBV and -20dBV (1 to 100 mV). The PHONO (38) inputs of the COMPACT 8 have a high headroom (margin before saturation) and it can handle higher output cartridges than what is usual. These inputs are supplied with a nominal input sensitivity of -40dBV (10mV).
- Microphones: The MIC inputs (23-27) are ready for a nominal input level of -50dBV (3,16 mV) and are equipped with COMBO connectors. The MIC ATT switch on the rear panel (28) allows a 20dB attenuation on the input sensibility, so that it is changed from -50 to -30dB (3,16 to 31,6 mV). The COMBO connector provides both a XLR plug and a ¼’’ Jack in the same receptacle. The connection of balanced signals is as follows:
XLR 3 ¼¨ Jack Hot or direct signal > Pin 2 Tip Cold or inverted signal > Pin 3 Ring Ground > Pin 1 Sleeve Low impedance (200 to 600Ω) monophonic microphones must be used. In case of working with an unbalanced connection, the ground pin and Pin 3 (or the ring of a TRS Jack) must be short circuited.
The COMPACT 8 features a Phantom power supply for the connection of condenser microphones. A switch for general activation of the phantom power can be found on the rear panel of the unit (30). The supplied phantom power is 18 VDC. - LINE Inputs: The sensibility of the line inputs (13-37-38) is rated at 0dBV (1V). CD, DAT, MP3, DVD Audio Players, Tape recorders, cassettes, tuners or videos should
be connected to LINE inputs.
Additional line level sources may be connected to the “AUX 7” (13) input, which is located on the front panel and is electrically linked to channel 7. - Headphones: In order to achieve the best performance, they should be high impedance type (200 600). They must be connected to the headphones out (22) connector, a standard 1/4″ stereo jack. Connect ground to sleeve, ring to right and tip to left.
- Power amplifiers: See paragraph 6.6.
OPERATION AND USAGE
6.1. Start up
Power up the mixer by pushing the POWER (15) switch. The green pilot-light, integrated into the switch itself, will immediately light up. Although the noise generated by powering up the COMPACT 8 is reduced to a bare minimum and is nearly null with the OUT (17 and 20) controls down, it is always advisable not to forget about this power- up sequence: sound sources, mixer, equalizers, active filters and power amplifiers. Power down the equipment by following the inverse sequence. This way the peaks or transients produced by powering up / down a device do not affect the following one in the audio chain and, as a result, they do not reach the loudspeakers, which are the most vulnerable audio elements in this case.
6.2. Monitoring
The COMPACT 8 is equipped with an acoustical and visual monitoring system, through headphones and VU METER. When switching ON any of the PFL buttons (7), signal(s) present at the input(s) will be heard through the headphones and seen on the VU METER. If no switch is at the ON position, the signal present at the main mix bus is monitored (open faders).
6.3. Channel gain and equalization
These controls allow individual input sensitivity and tone adjustments for each channel.
Thanks to the GAIN (1) control, you can precisely adjust the signal level of an incoming musical signal to match the level of the music that is playing on air through another channel. This operation may be performed visually (through the left VU-meter) and acoustically (through the headphones), successively comparing both signals with the PFL
buttons. The Gain knobs offer an adjustment range of ±20dB.
The three band tone controls (6-9-10) affect bass, mid and treble frequencies and offer a ±15dB variation range. Please be careful when using the tone controls in order not to overload the loudspeakers.
Furthermore, the mid-section features a semiparametric control (8) that allows adjustment of the center frequency. The frequency adjustment range goes from 300Hz to 6k5Hz.
6.4. Channel indicators
Each of the 8 input channels features two indicators. The green SP LED (4) shows the presence of signal on the currently selected input. The indicator lights up at a threshold of –40dBV.
The red PEAK LED (3) warns about the risk of saturation, that is exceeding the recommended signal input level limit. This LED may sporadically flash without risk of damaging the unit, but it should never stay lit continuously. This indicator lights up at a threshold of 10dBV
6.5. Talkover
This device automatically reduces the signal level of the main output. This happens at the first voice “hit” of the speaker on the microphone (or line) plugged into channel 8. When the speaker stops talking, the music level comes up to the initial level. This function is enabled through the TALKOVER (25) switch, and has efficiency, EFF (26), i.e. main signal level attenuation (between 0 and 30dB) and recovery time, TIME (14), the time necessary for a progressive come back to the original level (between 0,1 and 3 sec).
The Talkover can be activated by channel 7 if certain internal jumpers for the bus-assignment are re-soldered. See configuration diagram.
This modification must be performed by an Authorized Technical Service.
6.6. Outputs
The COMPACT 8 mixer has two independent outputs, OUT 1 (34-35) and OUT 2 (33).
Each one has its own volume control.
The COMPACT 8 is adjusted by default at 0dBV(1V) outputs level. This can be internally modified to +6dBV(2V). See configuration diagram. This modification must be performed by an Authorized Technical Service.
You must be careful when setting up the general output level of the mixer. The “clip” display of the connected power amplifiers must never remain permanently lit but do it only occasionally by following the rhythm of the bass signals that are being played.
The OUT1 output (34-35) is balanced or symmetrical, and the pin-out of the connector is as follows:
| Hot or direct signal | > Pin 2 |
| Cold or inverted signal Ground | > Pin 3 |
| Hot or direct signal | > Pin 1 |
The balanced circuit simulates an output transformer, so if you wish to use OUT 1 in nonbalanced mode, you should short circuit the unused pin to ground. Otherwise, the signal will not have an appropriate level and quality.
The OUT 2 output (33) is non-balanced or asymmetrical.
The COMPACT 8 has one recording output REC (36), which is pre-talkover, i.e. no signals which activate the talkover are passed to this output, so no attenuation occurs).
CONSIDERATIONS
7.1. Ground loops, background noise
You should always make sure that the signal sources coming to the unit, as well as all devices connected to its outputs do not have their grounds interconnected, that is; ground must never come from two different devices. Should this ever happen, noises could occur and seriously interfere the sound quality.
Cable shielding, when connected to the chassis, must never be interconnected, so as to avoid ground loops.
The COMPACT 8 mixer has been designed for the lowest possible background noise.
Independently from the electronic design itself, background noise level will directly depend on the right installation and use of the mixing unit.
I. e.: setting a channel VOL to “2” and the output to “10” is not the same as the other way round. In the first case, the signal coming to the mixing amplifier – which has got its own noise – is low, and so is the signal-to-noise ratio (low signal). When the output amplifier boosts the whole signal we will get a very high background noise. In the second case – with the channel fader at maximum – the mixing level is high, and so is the signal-tonoise ratio.
When the signal reaches the VOL OUTPUT and is boosted, it will keep a much better signal-to-noise ratio than in the preceding case.
7.2. Cleaning
The front panel should not be cleaned with dissolvent or abrasive substances because silk printing could be damaged. To clean it, use a soft cloth slightly wet with water and neutral liquid soap; dry it with a clean cloth. Be careful that water never gets into the unit through the holes of the front panel.
FUNCTION LIST

| 1 Input sensitivity adjust, GAIN 2 Input selector 3 LED indicator, PEAK 4 LED indicator, SP 5 LED indicator, PFL 6 Treble control, TREB 7 Prefader listening control, PFL 8 Midrange semiparametric frequency adjust, FREQ 9 Midrange control, MID 10 Bass control, BASS 11 Channel gain, VOLUME 12 Space for identifying label 13 Line input, AUX 7 | 14 Talkover Recovery time control, TIME 15 Mains switch and indicator, POWER 16 LED VU Meter 17 Volume control OUTPUT 2, OUT 2 18 LED indicator, L+R 19 Left and Right signal sum, L+R 20 Volume control OUTPUT1, OUT 1 21 Headphones volume control, VOL 22 Stereo jack, headphones 23 Microphone balanced input, MICRO 8 24 LED indicator, TALKOVER ON 25 Talkover switch 26 Talkover effect control, EFF | 27 Microphone balanced input, MIC 28 Microphone input sensitivity switch, ATT 29 Ground pin, GND 30 Phantom switch, PHANTOM 31 Mains socket 32 Fuse holder 33 RCA output, OUT 2 34 Right channel balanced output, OUT1 R 35 Left channel balanced output, OUT1 L 36 Recording output, REC 37 Line input, LINE A 38 Line input, LINE B 39 Phono – line switch, PHONO – LINE B |
TECHNICAL CHARACTERISTICS
COMPACT8
| Inputs Sensitivity nom/Impedance | |
| LINE (A-B-AUX) | 0dBV/50kW |
| PHONO | -40dBV/50kW |
| MICRO (BAL) | -50dBV/>1kW |
| MICRO ATT (BAL) | -30dBV/>1kW |
| Outputs Level/Minimum Load | |
| OUT 1 (BAL) | 0dBV/600W 1V *(+6dB 2V) |
| OUT 2 | 0dBV/2.2kW 1V *(+6dB 2V) |
| REC | 0dBV/10kW |
| HEADPHONES | 200mW/200W |
| Frequency Response | |
| LINE | 10Hz÷30kHz -1dB |
| MICRO BAL | 10Hz÷30kHz -1dB |
| PHONO | RIAA ±0.5dB |
| THD+N | |
| LINE | <0,03% |
| MICRO | <0,06% |
| PHONO | <0,04% |
| CMRR | |
| MICRO | >75dB @ 1kHz |
| Signal Noise Ratio | |
| LINE | >100dB |
| MICRO | >85dB |
| PHONO | >95dB |
| Gain control all inputs | |
| GAIN | ± 20dB |
| Tone control | |
| GAIN | ±15dB |
| BASS | 90Hz |
| MID | 300Hz ÷ 6,5kHz |
| TREBLE | 12kHz |
| Talkover | |
| Time | 0,3 / 3 seg |
| Effect | 0 / -30 dB |
| Signal Present indicators | |
| LINE | -40dB |
| MICRO | -90dB |
| Clip indicators | +10dB |
| Phantom voltage | +18VDC/5mA max. |
| Mains | 90-264VAC 47-63Hz |
| Power consumption | 33VA |
| Dimensions Panel | 482,6x177mm |
| Depth | 221,6mm |
| Weight | 5,2kg |
(*) Internally selectable
DIAGRAMS
10.1 Configuration Diagram

CAUTION: DISCONNECT THE UNIT FROM THE MAINS SUPPLY
ATTENTION: ANY CHANGE IN THE CONFIGURATION OF THE UNIT MUST BE CARRIED OUT BY A QUALIFIED TECHNICIAN.
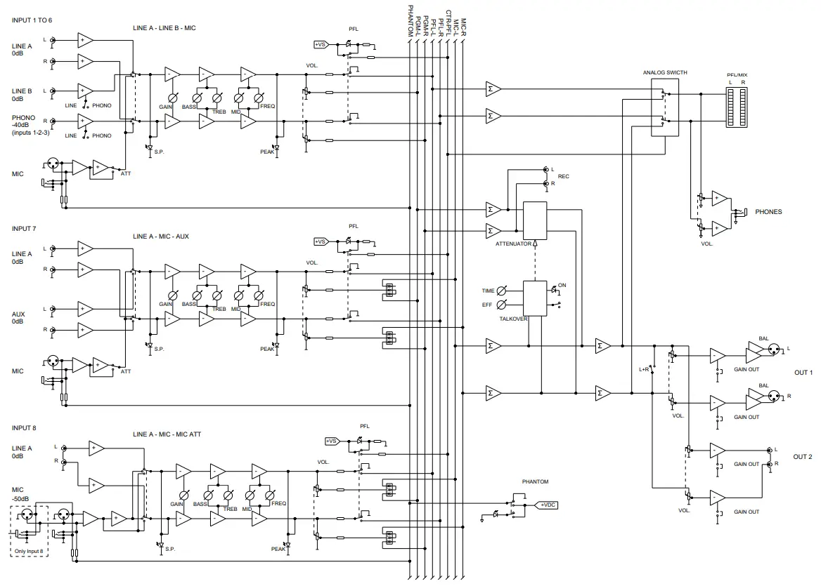
10.2 Block Diagram

All product characteristics are subject to variation due to production tolerances.
NEEC AUDIO BARCELONA S.L. reserves the right to make changes or improvements in the design or manufacturing that may affect these product specifications.
For technical queries contact your supplier, distributor or complete the contact form on our website, in Support / Technical requests.
Motors, 166‐168 08038 Barcelona ‐ Spain ‐ (+34) 932238403 | [email protected] | www.ecler.com




















