FFG7335BK / FFG7771BN BN / BK
USE AND CARE GUIDE
52-INCH 5-BLADE INDOOR CEILING FAN

Questions, problems, missing parts? Please Contact Customer Service
1-832-478-8866
Safety Information
- To reduce the risk of electric shock, ensure the electricity has been turned off at the circuit breaker or fuse box before beginning.
- All wiring must be in accordance with the National Electrical Code ANSI/NFPA 70 and local electrical codes. Electrical installation should be performed by a qualified licensed electrician.
- The outlet box and support structure must be securely mounted and capable of reliably supporting 50 lbs. (22.7 kg). Use only UL Listed outlet boxes marked “Acceptable for Fan Support of 50 lbs. (22.7 kg) or less.”
- The fan must be mounted with a minimum of 7 ft (2.1 m) clearance from the trailing edge of the blades to the floor.
- Do not operate the reversing switch while the fan blades are in motion. You must turn the fan off and stop the blades before you reverse the blade direction.
- Do not place objects in the path of the blades.
- To avoid personal injury or damage to the fan and other items use caution when working around or cleaning the fan.
- Electrical diagrams are for reference only. Light kits that are not packed with the fan must be UL-listed and marked suitable for use with the model fan you are installing. Switches must be UL General Use Switches. Refer to the instructions packaged with the light kits and switches for proper assembly.
- After making electrical connections, spliced conductors should be turned upward and pushed carefully up into the outlet box. The wires should be spread apart with the grounded conductor and the equipment-grounding conductor on one side of the outlet box.
- All setscrews must be checked and retightened where necessary before installation.
WARNING: To reduce the risk of personal injury, do not bend the blade brackets (also referred to as flanges) during assembly or after installation. Do not insert objects in the path of the blades.
WARNING: To reduce the risk of fire, electric shock or personal injury, mount to outlet box marked “acceptable for fan support of 50 lbs. (22.7 Kg) or less” and use screws provided with the outlet box.
WARNING: To reduce the risk of fire or electric shock, do not use this fan with any solid-state speed control device.
WARNING: To avoid possible electrical shock, turn the electricity off at the main fuse box before wiring. If you feel you do not have enough electrical wiring knowledge or experience, contact a licensed electrician.
WARNING: Electrical diagrams are for reference only. Optional use of any light kit shall be UL-listed and marked suitable for use with this fan.
WARNING: Remove the rubber motor stops on the bottom of the fan before installing the blades or testing the motor.
Warranty
The supplier warrants the fan motor to be free from defects in workmanship and material present at time of shipment from the factory for a lifetime after the date of purchase by the original purchaser. The supplier also warrants that all other fan parts, excluding any glass or acrylic blades, to be free from defects in workmanship and material at the time of shipment from the factory for a period of one year after the date of purchase by the original purchaser. We agree to correct such defects without charge or at our discretion replace with a comparable or superior model if the product is returned. To obtain warranty service, you must present a copy of the receipts proof of purchase. All costs of removing and reinstalling the product are your responsibility. Damage to any part, such as by accident, misuse, improper installation or by affixing any accessories, is not covered by this warranty. Because of varying climatic conditions this warranty does not cover any changes in brass finish, including rusting, pitting, corroding, tarnishing or peeling. Brass finishes of this type wear best when protected from varying weather conditions. A certain amount of “wobble” is normal and should not be considered as a defect. Servicing performed by unauthorized persons shall render the warranty invalid. There is no other express warranty. Hereby disclaims any and all warranties, including but not limited to those of merchantability and fitness for a particular purpose to the extent permitted by law. The duration of any implied warranty which cannot be disclaimed is limited to the time period as specified in the express warranty. Some states do not allow a limitation on how long an implied warranty lasts, so the above limitation may not apply to you. The retailer shall not be liable for incidental, or special damages arising out of or in connection with product use of performance except as may otherwise be accorded by law. Some states do not allow the exclusion of incidental or consequential damages, so the above exclusion or limitation may not apply to you. This warranty gives specific legal rights, and you may also have other rights which vary from state to state. This warranty supersedes all prior warranties. Shipping costs for any return of products as part of a claim on the warranty must be paid by the customer.
Pre-Installation
SPECIFICATION
Size | Speed | Volts | Amps | Watts | RPM | CFM | Net Weight | Gross Weight | Cube Feet |
| 52” | Low | 120 | 0.22 | 13 | 95 | 1300 | 7 kg (14.8 lbs)
| 8.3 kg (18.3 lbs) | 3.43 cu. ft |
Medium | 0.32 | 28 | 140 | 3400 | |||||
| High | 0.44 | 54 | 185 | 4900 |
The above data is for reference only. The motor speed of each ceiling fan varies.
NOTE: These are approximate measures. They do not include the amps and wattage used by the light kit.
Specifications & measurements shown are subject to ±5% variations.
TOOLS REQUIRED
Phillips screwdriver
Flat blade screwdriver
Step ladder
Wire stripper
Electrical tape
HARDWARE INCLUDED

Part | Description | Quantity |
AA | Blade attachment screws | 16 |
BB | Plastic wire connector | 3 |
CC | Balanced parts package | 1 |
DD | Outlet box screws | 2 |
PACKAGE CONTENTS
| ![]() | ||||
| A | Fan-Motor Assembly | 1 pc | B | Blades | 5 pc |
| ![]() | ![]() | ||||||
| C | Lamp cover | 1 pc | D | LED light kit | 1 pc | E | Wall control | 1 pc |
F | Mounting bracket | 1 pc | H | Canopy cover | 1 pc | J | 12.5cm Ball / downrod assembly | 1 pc |
![]() | ![]() | ![]() | ||||||
G | Canopy | 1 pc | I | Motor collar cover | 1 pc | K | 25cm Downrod | 1 pc |
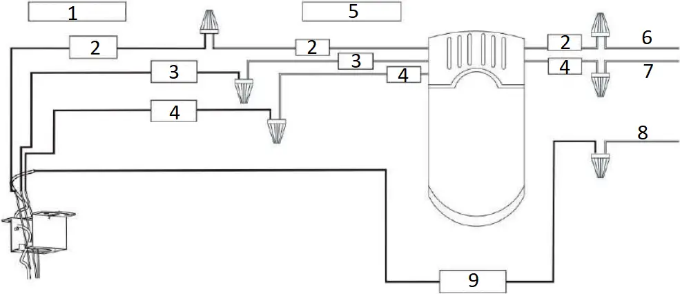
Wall Control Wiring Diagram

- BLACK
- BLUE
- GROUND
- TO MOTOR
- FOR LIGHT
- AC IN L
- WHITE(Neutral)
- GREEN
- WHITE
Remote Control Wiring Diagram

- From CEILING FAN
- BLACK
- BLUE
- WHITE
- From controller
- FOR AC IN L
- FOR AC IN N
- Ground wire
- GREEN
- The motor white wire to the white “TO MOTOR N” wire from Receiver with a wire nut
- The motor black wire to the black “TO MOTOR L” wire from Receiver with a wire nut.
- The lamp blue wire to the blue “TO LIGHT” wire from Receiver with a wire nut.
- The white wire from Outlet Box to the red “AC in N” wire from Receiver with a wire nut.
- The black wire from Outlet Box to the red “AC in L” wire from Receiver with a wire nut.
- Connect the supply ground wire to green ground wire from canopy and the green ground wire from the mounting bracket together using a wire nut.
- Tuck all wire nuts and wires carefully up into the Outlet Box, EXCEPT antenna, which should remain outside Outlet Box 5
Assembly – Standard Ceiling Mount

- Hanging Bracket
- Flat washers
- Outlet box screws
CAUTION: Be sure outlet box is grounded properly and that a ground wire (green or bare) is present.
Partially loosen screws in slotted holes of the ceiling fan canopy. Remove the other 2 screws (along with the star washers) – save for later use. Twist canopy to remove the hanging bracket.
Install hanging bracket to outlet box using original screws, spring washers and flat washers provided with new or original outlet box. If installing on a vaulted ceiling, face opening of hanging bracket towards high point of ceiling. Arrange electrical wiring around the back of the hanging bracket and away from the hanging bracket opening.
CAUTION: It is very important that you use the proper hardware when installing the hanging bracket as this will support the weight of the fan
ELECTRICAL OUTLET BOX
WARNING: Contact a qualified electrician to replace the outlet box if it is not suitable for ceiling fans
- If there is an existing outlet box, ensure it is clearly marked “Suitable for Fan Support”. If not, it must be replaced with an approved one.
- Secure the outlet box (or make sure the existing box is secured) directly to the building structure. Use appropriate fasteners and building materials. Wood joist and outlet box must be able to support a minimum of 50 pounds.
- Fig. 1, 2 and 3 are examples of different ways to mount the outlet box in different situations. A hanger support bar may be required.

- Outlet Box
- Recessed Outlet Box
- Provide Strong Support
- Ceiling Mounting Plate
- Hanger Bar (not included)
Assembly – Hanging the Fan
Install downrod assembly

- Carefully feed the motor wires up though the downrod, thread the downrod into the collar.
- Align the holes and replace hanger pin and locking pin.
- Tighten the two collar setscrews.
- Slip coupling cover, canopy cover, and canopy onto the downrod
Hang the fan

- Lift the fan motor assembly up to the mounting bracket and seat the hanger ball in the mounting bracket socket. Rotate the fan motor assembly until the check groove drops into the registration slot and seats firmly. The downrod should not rotate if the is done correctly.
Install remote receiver

- Insert the receiver into the mounting bracket with the flat side of the receiver facing the ceiling.
Install canopy

- Ensure the loosened screws is inserted into the key holes on the mounting bracket.
- Carefully raise the canopy up to the mounting bracket. Rotate the canopy clockwise.
- Secure the canopy by replacing the screws previously removed and tightening the screw previously loosened
- Place the canopy cover (if applicable) and rotate the canopy cover clockwise until it locks into position.
Installation – Blade and Light Kit

- Attach a blade to the fan motor housing by first inserting the blade into the slot in the side of the fan motor housing.
- Insert a screw into the bracket. Repeat for the two remaining screws.
- Tighten each screw securely.
- Repeat these steps for the remaining blades.

- Installing the light kit by screws

- Turn the lamp cover clockwise until it stops
Fan Balance

- Put the clip in the center of a blade. Turn on the fan and if the shade persists, put the clip in another blade until the shade is reduced. Then this blade will need the counterweight

- Please the clip on the blade that needs the counterweight and try the best place to place it, from the center to the tip of the blade, until the wobble disappears

- Paste the counterweight on the surface of the blade which near the clip, remove the clip and test the fan. If it keeps staggering, put another counterweight. If it gets worse, try another area to place it. Please try patiently until the fan is balanced
Care and Cleaning
WARNING: Make sure the power is off before cleaning your fan
- Because of the fan’s natural movement, some connections may become loose. Check the support connections, brackets, and blade attachments twice a year. Make sure they are secure. It is not necessary to remove the fan from the ceiling.
- Clean your fan periodically to help maintain its new appearance over the years. Do not use water when cleaning, as this could damage the motor or the wood, or possibly cause an electrical shock. Use only a soft brush or lint-free cloth to avoid scratching the finish. The plating is sealed with a lacquer to minimize discoloration or tarnishing.
- You can apply a light coat of furniture polish to the wood for additional protection and enhanced beauty. Cover small scratches with a light application of shoe polish.
- You do not need to oil your fan. The motor has permanently – lubricated sealed ball bearings.
Troubleshooting
| Problem | Solution |
| The fan will not start |
|
| The fan is noisy |
|
| The fan wobbles |
|



















