LinmoreLED ESSENTIALS Series Commercial and Industrial LED Fixtures 
About The Product
The ESSENTIALS Series of commercial and industrial LED fixtures is designed to provide superior optical performance, quality, and versatility for low and high bay applications. The ESSENTIALS Series is designed for use in 120/277V and 347/480V, 50/60Hz protected (max 20A) circuits. Size line voltage service wire as required per the National Electrical Code (NEC).
These instructions apply to the following part numbers:
ES40P-Ax-xxx-xxx-xx-xx-xx-xx-xxx-10V
ES40S-Ax-xxx-xxx-xx-xx-xx-xx-xxx-10V
ES40V-Ax-xxx-xxx-xx-xx-xx-xx-xxx-10V
ES40P – Min: -40°C (-40°F) to Max 65°C (149°F)
ES40S – Min: -40°C (-40°F) to Max 55°C (131°F)
ES40V – Min: -40°C (-40°F) to Max 45°C (113°F)
GENERAL NOTES:
- MAKE SURE ALL WIRE AND CONNECTORS ARE UL-LISTED. IF THE ELECTRICAL SYSTEM CONTAINS NO GROUNDING WIRE, CONSULT WITH A QUALIFIED ELECTRICIAN BEFORE PROCEEDING WITH THE INSTALLATION.
- DO NOT MOUNT FIXTURE DIRECTLY TO ANY SURFACE. DOING SO WILL INHIBIT COOLING AND MAY VOID THE WARRANTY. MINIMUM 4” FROM CEILING REQUIRED. INCREASE DISTANCE FROM CEILING AT HIGH AMBIENT TEMPS.
- SUSPENSION CABLE, CHAIN OR CEILING JUNCTION BOX PROVIDED BY CONTRACTOR SHALL BE RATED TO SUPPORT WEIGHT OF FIXTURE(S) – INCLUDING ALL ACCESSORIES AND OPTIONS. AIRCRAFT SUSPENSION CABLE MAY BE ORDERED SEPARATELY FROM LINMORE LED OR OTHERWISE PROVIDE BY CONTRACTOR.
ITEMS NOT INCLUDED
(BUT REQUIRED FOR INSTALLATION):
PERSONAL PROTECTIVE EQUIPMENT
- SCREWDRIVER
- PLIERS
- SUPPLY CONDUCTORS (BUILDING LINE POWER)
- RECEPTACLE (IF APPLICABLE)
ITEMS INCLUDED:
- ESSENTIALS LED LIGHT FIXTURE
- CORD AND PLUG (OPTIONAL; SOLD SEPARATELY)
- MAY ALSO INCLUDE SOME OPTIONAL ACCESSORIES (IF ORDERED)
WARNING:
FAILURE TO FOLLOW THESE INSTRUCTIONS MAY RESULT IN DEATH, SERIOUS INJURY OR SIGNIFICANT PROPERTY DAMAGE.
THIS PRODUCT MUST BE INSTALLED IN ACCORDANCE WITH APPLICABLE BUILDING AND ELECTRICAL CODES, BY A QUALIFIED PERSON WHO IS FAMILIAR WITH THE CONSTRUCTION AND OPERATION OF THE PRODUCT AND THE HAZARDS INVOLVED.
- FULLY INSPECT LENS AND HOUSING OF THE FIXTURE PRIOR TO INSTALLATION. IF DAMAGED, NOTIFY FACTORY.
- TO AVOID ELECTRIC SHOCK: DISCONNECT ELECTRICAL POWER (LINE POWER) BEFORE AND DURING INSTALLATION AND MAINTENANCE.
- VERIFY SUPPLY VOLTAGE IS SAME AS RATED FIXTURE VOLTAGE. THE ELECTRICAL RATINGS OF THE FIXTURE ARE CLEARLY INDICATED ON THE PRODUCT LABEL.
- ESSENTIALS FIXTURES ARE SUITABLE FOR DRY AND DAMP LOCATIONS ONLY.
- BE CAUTIOUS OF ANY SHARP EDGES. WEAR PROPER SAFETY GEAR (SUCH AS GLOVES AND SAFETY GLASSES) WHILE HANDLING.
CAUTION – RISK OF PERSONAL INJURY
ACCOUNT FOR SMALL PARTS AND DESTROY PACKING MATERIAL, AS THESE MAY BE HAZARDOUS TO CHILDREN
CAUTION – RISK OF FIRE
- MINIMUM 90º C SUPPLY CONDUCTORS.
- NOT INTENDED FOR RECESSED INSTALLATION IN CEILINGS OR SOFFITS.
WARNING –
- LUMINAIRE WIRING AND ELECTRICAL PARTS MAY BE DAMAGED WHEN DRILLING FOR INSTALLATION OF RETROFIT ASSEMBLY HARDWARE. CHECK FOR ENCLOSED WIRING AND COMPONENTS.
CAUTION – RISK OF ELECTRIC SHOCK
- SUITABLE FOR DAMP LOCATIONS.
OR WHEN ORDERED AS AN OPTION:
SUITABLE FOR WET LOCATIONS - USE INDOORS ONLY.
- TURN POWER OFF BEFORE SERVICING — SEE INSTRUCTIONS.
- PROPERLY GROUND FIXTURE.
WARNING –
- ENSURE NO BARE WIRES ARE EXPOSED OUTSIDE THE ELECTRICAL CONNECTIONS.
- TO PREVENT WIRING DAMAGE OR ABRASION, DO NOT EXPOSE WIRING TO EDGES OR OTHER SHARP OBJECTS.
- ONLY THOSE OPEN HOLES INDICATED IN THE PHOTOGRAPHS ANDOR DRAWINGS MAY BE MADE OR ALTERED AS A RESULT OF KIT INSTALLATION. DO NOT LEAVE ANY OTHER OPEN HOLES IN AN ENCLOSURE OF WIRING OR ELECTRICAL COMPONENTS.
- V Models: SUITABLE FOR OPERATION IN AMBIENT NOT EXCEEDING 45°C.
- S Models: SUITABLE FOR OPERATION IN AMBIENT NOT EXCEEDING 55°C.
- P Models: SUITABLE FOR OPERATION IN AMBIENT NOT EXCEEDING 65°C.
- S Models with battery backup: SUITABLE FOR OPERATION IN AMBIENT NOT EXCEEDING 50°C.
THESE INSTRUCTIONS DO NOT ATTEMPT TO COVER ALL INSTALLATION AND MAINTENANCE SITUATIONS. FOR MORE INFORMATION OR QUESTIONS REGARDING THE INSTALLATION OR USE OF THE ESSENTIALS FIXTURE, CALL 559-485-6010 OR EMAIL AT [email protected].
MAINTENANCE
LENSED ESSENTIALS FIXTURES SHOULD BE DRY DUSTED PERIODICALLY. THE FROSTED LENS CAN BE CLEANED WITH DAMP OR DRY CLOTH. NO SPECIAL CLEANER REQUIRED.
TROUBLESHOOTING
TURN ELECTRICITY OFF AT THE MAIN CIRCUIT BREAKER, PANELBOARD, FUSE BOX OR DISCONNECT. DO NOT ATTEMPT TO TROUBLESHOOT WITH THE POWER ON.
ISSUE 1 – LIGHT DOES NOT COME ON
- VERIFY THAT POWER IS BEING DELIVERED TO THE FIXTURE. CHECK ALL UPSTREAM CIRCUIT BREAKERS, FUSES AND DISCONNECT TO ENSURE THEY ARE ON AND IN PROPER WORKING ORDER.
- CONFIRM ALL ELECTRICAL CONNECTIONS ARE COMPLETE AND CONTINUOUS.
- IF THE ISSUE REMAINS UNRESOLVED, CONTACT LINMORE LED.
ISSUE 2 – ONE OR MORE LEDS ARE OUT WHILE OTHERS REMAIN ON
- DETERMINE IF REPLACEMENT IS DESIRED. AFTER ONE OR MORE LEDS FAILS, THE FIXTURE MAY CONTINUE TO OPERATE NORMALLY, ALTHOUGH WITH A REDUCED LUMEN OUTPUT.
- IF REPLACEMENT FIXTURE IS DESIRED, CONTACT LINMORE LED.
WARRANTY SUPPORT
PHONE: 559-485-6010
EMAIL: [email protected]
GENERAL INSTRUCTIONS
PREPARING TO INSTALL
- CONSULT A LOCAL LICENSED ELECTRICIAN OR ELECTRICAL CONTRACTOR PRIOR TO INSTALLATION.
- REVIEW WARNINGS FOUND IN THIS DOCUMENT PRIOR TO STARTING WORK.
- INSPECT PACKAGE(S) FOR SIGNS OF DAMAGE. NOTIFY CARRIER IMMEDIATELY FIXTURE PACKAGING IS DAMAGED.
- UNPACK THE FIXTURES FROM PACKAGING. RECYCLE AND PROPERLY DISPOSE OF PACKAGING.
- INSPECT FIXTURES. IF THERE IS ANY FIXTURE DAMAGE OBSERVED, TAKE PHOTOGRAPHS AND IMMEDIATELY CONTACT [email protected].
- TURN OFF ELECTRICITY AT THE MAIN CIRCUIT BREAKER, PANELBOARD, FUSE BOX OR DISCONNECT.
DO NOT ATTEMPT TO INSTALL FIXTURE WITH THE POWER ON. - ENSURE RESPECTIVE LOCATIONS HAVE PROPERLY RATED FIXTURE.
- MAKE SURE THE MOUNTING SURFACE IS CAPABLE OF SUPPORTING WEIGHT OF FIXTURE.
- MAX AMBIENT REDUCED 5°C WHEN MOUNTED NEAR CEILING.
- ENSURE PROPER AIRFLOW AROUND FIXTURE.
CABLE READY MOUNT (CRM)
INSTALLATION – CONNECTION IN MIDDLE OF WIREWAY OR CTOPEND
- REFER TO GENERAL INSTRUCTIONS 1 THROUGH 5 AT THE BEGINNING OF THIS SECTION.
- SECURE SUSPENSION CABLE (ORDERED SEPARATELY) OR CHAIN (NOT INCLUDED) TO STRUCTURE.
- ATTACH SUSPENSION CABLE OR CHAIN TO ALL FOUR MOUNTING TABS.
- INSTALLING INDIRECT FIXTURE, IF SO ORDERED (INDR): ATTACH SUSPENSION CABLE OR CHAIN TO ALL FOUR (4) INDIRECT MOUNTING HOLES IN FACTORY INSTALLED BRACKET.
- MAKE FINAL WIRING CONNECTIONS (REFER TO WIRING INSTRUCTIONS AT THE END OF THIS SECTION).
- CLOSE COVER AND INSERT SAFETY SCREW (SUPPLIED) INTO HOLE IN WIREWAY COVER.

SURFACE MOUNT (MBR)
INSTALLATION
- REFER TO GENERAL INSTRUCTIONS 1 THROUGH 5 AT THE BEGINNING OF THIS SECTION.
- OPEN WIREWAY COVER FROM BELOW BY INSERTING A FLAT BLADE SCREWDRIVER INTO NOTCHES IN WIREWAY COVER AND PRY OPEN. TAKE CARE NOT TO DAMAGE THE FIXTURE. WIREWAY COVER IS CAPTIVE AND WILL FREELY HANG OPEN (HANDS FREE).
- REMOVE SCREW FROM MOUNTING BRACKET (MBR) BOX INSIDE OF THE WIREWAY. REMOVE MBR BOX.
- RAISE MBR BOX TO CEILING JUNCTION BOX (IF APPLICABLE AND PROVIDED BY OTHER). CEILING JUNCTION BOX SHALL BE SUITABLE TO WITHSTAND WEIGHT OF FIXTURE.
- THREAD BUILDING POWER WIRING THROUGH ANY KO HOLE IN MBR.
- ATTACH MBR TO CEILING JUNCTION BOX.
- RAISE FIXTURE TO MBR. PASS BUILDING POWER WIRING THROUGH HOLE IN TOP OF WIREWAY AND PUSH MBR FLAPS THROUGH SLOTS ON WIREWAY. SLIDE FIXTURE INTO PLACE TO “SIT” ON FLAPS.
- FROM INSIDE OF WIREWAY, SECURE MBR TO FIXTURE, USING SCREW PROVIDED.
- MAKE FINAL WIRING CONNECTIONS (REFER TO WIRING INSTRUCTIONS AT END OF THIS SECTION).
- CLOSE COVER AND INSERT SAFETY SCREW (SUPPLIED) INTO HOLE IN WIREWAY COVER.
INSTALLING OPTIONAL SAFETY CABLE
- SECURE SAFETY CABLE (ORDERED SEPARATELY) TO STRUCTURE.
- ATTACH SAFETY CABLE TO ONE OF THE FOUR (4) MOUNTING TABS.

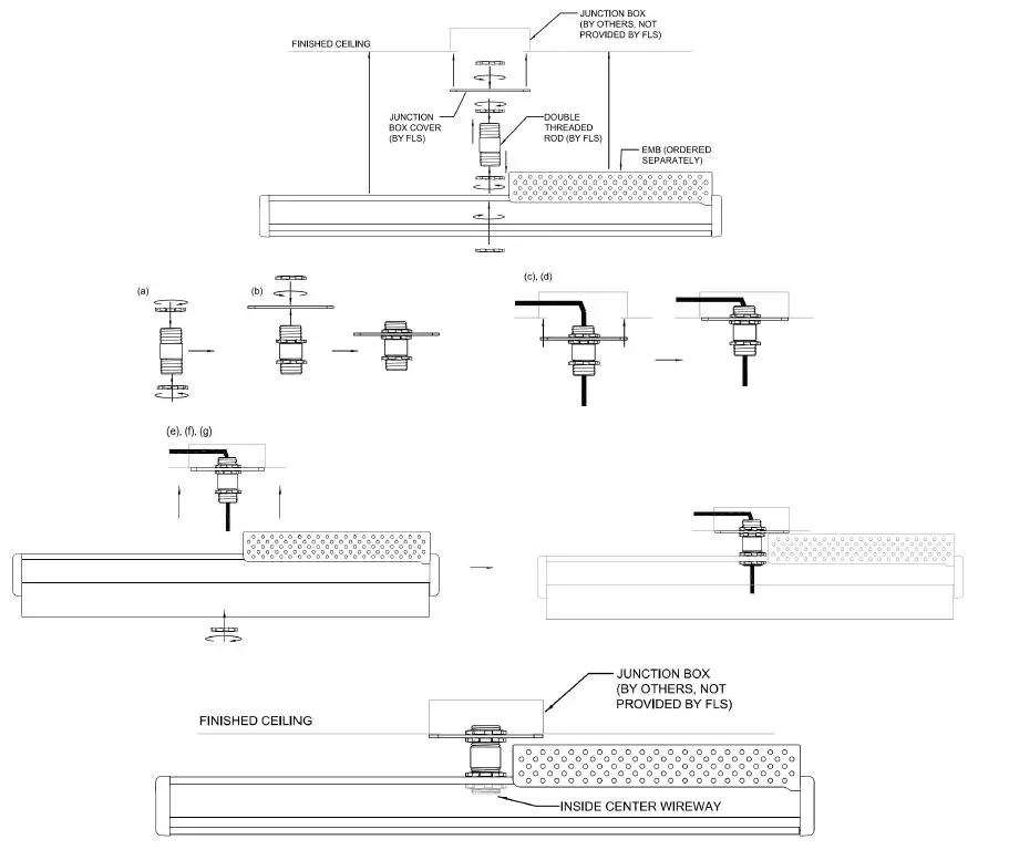
SURFACE MOUNT (MBR) OPTION WHEN ORDERING EMB WITH MBR
INSTALLATION
- REFER TO GENERAL INSTRUCTIONS 1 THROUGH 5 AT THE BEGINNING OF THIS SECTION.
- ASSEMBLE “MBR” KIT AS FOLLOWS:
- THREAD LOCKNUT ON TOP AND BOTTOM THREADS OF DOUBLE THREADED ROD.
- THREAD DOUBLE THREADED ROD THROUGH JUNCTION BOX COVER TO LOCKNUT AND TIGHEN SECOND LOCKNUT ON TOP OF COVER.
- PULL INCOMING POWER WIRING FROM CEILING JUNCTION BOX THROUGH DOUBLE THREADED ROD.
- RAISE JUNCTION BOX COVER (WHICH HAS DOUBLE THREADED ROD ATTACHED TO IT) TO CEILING JUNCTION BOX AND SECURE WITH SCREWS PROVIDED.
- OPEN WIREWAY COVER FROM BELOW BY INSERTING A FLAT BLADE SCREWDRIVER INTO NOTCHES IN WIREWAY COVER AND PRY OPEN. TAKE CARE NOT TO DAMAGE THE FIXTURE. WIREWAY COVER IS CAPTIVE AND WILL FREELY HANG OPEN (HANDS FREE).
- RAISE FIXTURE TO DOUBLE THREADED ROD. (THREADED ROD SHOULD GO THROUGH 3/4” KNOCKOUT IN TOP OF FIXTURE.
- THREAD LOCKNUT TO DOUBLE THREADED ROD (TO HOLD FIXTURE SECURELY IN PLACE).
- MAKE FINAL WIRING CONNECTIONS (REFER TO WIRING INSTRUCTIONS AT END OF THIS SECTION).
- CLOSE COVER AND INSERT SAFETY SCREW (SUPPLIED) INTO HOLE IN WIREWAY COVER.
INSTALLING OPTIONAL SAFETY CABLE
- SECURE SAFETY CABLE (ORDERED SEPARATELY) TO STRUCTURE.
- ATTACH SAFETY CABLE TO ONE OF THE FOUR (4) MOUNTING TABS.

HOOK AND LOOP (HOOK)
INSTALLATION
- REFER TO GENERAL INSTRUCTIONS 1 THROUGH 5 AT THE BEGINNING OF THIS SECTION.
- ATTACH HOOK AT GROUND LEVEL BEFORE ATTEMPTING TO HANG FIXTURE AT CEILING LEVEL.
- OPEN WIREWAY COVER FROM BELOW BY INSERTING A FLAT BLADE SCREWDRIVER INTO NOTCHES IN WIREWAY COVER AND PRY OPEN. TAKE CARE NOT TO DAMAGE THE FIXTURE. WIREWAY COVER IS CAPTIVE AND WILL FREELY HANG OPEN (HANDS FREE).
- FOR FIXTURES WITH NO CORD AND CTOPEND: THREAD LOCKNUT (SUPPLIED) THROUGH HOOK, AND HOOK THROUGH HOLE IN TOP OF WIREWAY COVER.
- FOR FIXTURES WITH A CORD: PICK UP HOOK AND PULL CORD THROUGH TO WHERE HOOK IS CLOSE TO FIXTURE.
- REACH INSIDE WIREWAY AND THREAD WASHER (SUPPLIED) ONTO BOTTOM OF HOOK. FINGER TIGHTEN WASHER.
- HOLD WASHER WITH WRENCH. PASS FLAT BLADE SCREW DRIVER THROUGH HOOK AND TORQUE TO SECURELY TIGHTEN.
- TO HANG FIXTURE, RAISE HOOK TO LOOP (NOT PROVIDED) AND LATCH HOOK IN PLACE.
- ATTACH BALANCING CABLE (SUPPLIED) OR CHAIN (NOT INCLUDED) TO ALL FOUR (4) MOUNTING TABS. SECURE BALANCING CABLE OR CHAIN TO STRUCTURE AND LEVEL FIXTURE PLUMB TO BUILDLING LINES.
- MAKE FINAL WIRING CONNECTIONS (REFER TO WIRING INSTRUCTIONS AT END OF THIS SECTION).
- CLOSE COVER AND INSERT SAFETY SCREW (SUPPLIED) INTO HOLE IN WIREWAY COVER.

RIGID STEM MOUNTING OPTION (CRM) AND (INDR)
INSTALLATION
- REFER TO GENERAL INSTRUCTIONS 1 THROUGH 5 AT THE BEGINNING OF THIS SECTION.
- INSTALL 3/4″ RIGID STEM (PROVIDED BY CONTRACTOR) IN ACCORDANCE WITH LOCAL BUILDING CODES AND AUTHORITY HAVING JURISDICTION. MAKE SURE THE RIGID STEM IS CAPABLE OF SUPPORTING WEIGHT OF FIXTURE.
- OPEN WIREWAY COVER FROM BELOW BY INSERTING A FLAT BLADE SCREWDRIVER INTO NOTCHES IN WIREWAY COVER AND PRY OPEN. TAKE CARE NOT TO DAMAGE THE FIXTURE. WIREWAY COVER IS CAPTIVE AND WILL FREELY HANG OPEN (HANDS FREE).
- RAISE FIXTURE TO RIGID STEM.
- THREAD BUILDING POWER WIRING AT BOTTOM OF RIGID STEM THROUGH HOLE IN TOP OF FIXTURE WIREWAY.
- REACH INSIDE WIREWAY AND THREAD WASHER (PROVIDED BY CONTRACTOR) ONTO BOTTOM OF THREADED RIGID STEM. FINGER TIGHTEN, THEN USE WRENCH TO SECURELY TIGHTEN LOCKNUT.
- MAKE FINAL WIRING CONNECTIONS (REFER TO WIRING INSTRUCTIONS AT END OF THIS SECTION).
- CLOSE COVER AND INSERT SAFETY SCREW (SUPPLIED) INTO HOLE IN WIREWAY COVER.
INSTALLING OPTIONAL SAFETY CABLE
- SECURE SAFETY CABLE (ORDERED SEPARATELY) TO STRUCTURE.
- ATTACH SAFETY CABLE TO ONE OF THE FOUR (4) MOUNTING TABS.

PLATE MOUNT (CRM)
INSTALLATION
- REFER TO GENERAL INSTRUCTIONS 1 THROUGH 5 AT THE BEGINNING OF THIS SECTION.
- INSTALL 3/4″ RIGID STEM (PROVIDED BY CONTRACTOR) IN ACCORDANCE WITH LOCAL BUILDING CODES AND AUTHORITY HAVING JURISDICTION. MAKE SURE THE RIGID STEM IS CAPABLE OF SUPPORTING WEIGHT OF FIXTURE.
- RAISE PLATE TO RIGID STEM.
- THREAD WASHER (PROVIDED BY CONTRACTOR) ONTO BOTTOM OF THREADED RIGID STEM, SECURING PLATE IN PLACE. FINGER TIGHTEN, THEN USE WRENCH TO SECURELY TIGHTEN LOCKNUT.
- ATTACH SUSPENTION CABLES (FOUR (4) SUPPLIED) TO ALL FOUR (4) MOUNTING TABS ON FIXTURE AND ON MOUNTING HOLES ON PLATE. LEVEL FIXTURE PLUMB TO BUILDLING LINES.
- MAKE FINAL WIRING CONNECTIONS (REFER TO WIRING INSTRUCTIONS AT END OF THIS SECTION).
INSTALLING OPTIONAL SAFETY CABLE
- SECURE SAFETY CABLE (ORDERED SEPARATELY) TO STRUCTURE.
- ATTACH SAFETY CABLE TO ONE OF THE FOUR (4) MOUNTING TABS.

HANGER MOUNT (CRM)
INSTALLATION – CONNECTION IN MIDDLE OF WIREWAY OR CTOPEND
- REFER TO GENERAL INSTRUCTIONS 1 THROUGH 5 AT THE BEGINNING OF THIS SECTION.
- SECURE HANGER CABLES (SUPPLIED) TO STRUCTURE.
- ATTACH HANGERS TO FIXTURE THROUGH FOUR (4) MOUNTING TABS.
- ATTACH CABLES TO HANGERS.
- MAKE FINAL WIRING CONNECTIONS (REFER TO WIRING INSTRUCTIONS AT THE END OF THIS SECTION).

WIRING INSTRUCTIONS
MAKING FINAL ELECTRICAL CONNECTIONS – HARDWIRED
- WIRING THROUGH MIDDLE HOLE IN WIREWAY: EXTEND BUILDING POWER WIRING TO TOP OF FIXTURE AND FEED THROUGH 3/4″ OPENING IN MIDDLE OF FIXTURE. PROVIDE UL/ETL APPROVED STRAIN RELIEF.
- WIRING THROUGH CTOPEND IN WIREWAY: LOCATE KNOCKOUT ON TOP OF FIXTURE NEAR ONE OF THE ENDCAPS. WITH A FLAT BLADE SCREWDRIVER, REMOVE KNOCKOUT. EXTEND BUILDING POWER WIRING TO END OF FIXTURE AND FEED THROUGH KNOCKOUT OPENING. PROVIDE UL/ETL APPROVED STRAIN RELIEF.
- OPEN WIREWAY COVER FROM BELOW BY INSERTING A FLAT BLADE SCREWDRIVER INTO NOTCHES AND PRY OPEN. TAKE CARE NOT TO DAMAGE THE FIXTURE. WIREWAY COVER IS CAPTIVE AND WILL FREELY HANG OPEN (HANDS FREE).
- MAKE FINAL ELECTRICAL CONNECTIONS INSIDE WIREWAY PER ALL APPLICABLE CODES – BLACK TO BLACK (HOT/LINE/LIVE); WHITE TO WHITE (NEUTRAL) AND GREEN (OR BARE) TO GREEN (GROUND). MAKE SURE ELECTRICAL CONNECTIONS ARE SECURE AND ENSURE NO BARE WIRES ARE EXPOSED.
- DIMMING (IF APPLICABLE): MAKE FINAL ELECTRICAL CONNECTIONS INSIDE WIREWAY PER ALL APPLICABLE CODES – VIOLET TO VIOLET (DIM +), GREY TO GREY (DIM -). MAKE SURE ELECTRICAL CONNECTIONS ARE CONTINUOUS AND ENSURE NO BARE WIRES ARE EXPOSED.
- EMERGENCY BATTERY BACKUP (EMB & EMB2) OPTION (WITH SWITCH LEG): MAKE FINAL ELECTRICAL CONNECTIONS INSIDE WIREWAY PER ALL APPLICABLE CODES – BLACK TO BLACK (HOT/LINE/LIVE); RED (SWITCH LEG) TO RED (WITH FLAG); WHITE TO WHITE (NEUTRAL) AND GREEN (OR BARE) TO GREEN (GROUND). MAKE SURE ELECTRICAL CONNECTIONS ARE SECURE AND ENSURE NO BARE WIRES ARE EXPOSED.
- EMERGENCY BATTERY BACKUP (EMB & EMB2) OPTION (WITHOUT SWITCH LEG): MAKE FINAL ELECTRICAL CONNECTIONS INSIDE WIREWAY PER ALL APPLICABLE CODES – BLACK TO BLACK (HOT/LINE/LIVE); REMOVE WAGO FROM FIXTURE RED (WITH FLAG) WIRE AND PLACE IN WAGO WITH BLACK WIRES (HOT/LINE/LIVE); WHITE TO WHITE (NEUTRAL) AND GREEN (OR BARE) TO GREEN (GROUND). MAKE SURE ELECTRICAL CONNECTIONS ARE SECURE AND ENSURE NO BARE WIRES ARE EXPOSED.
- NEATLY ARRANGE WIRES IN WIREWAY. PAY CLOSE ATTENTION ALL WIRES AND CONNECTIONS ARE PROPERLY LAYING INSIDE FIXTURE WIREWAY BEFORE CLOSING.
- CLOSE COVER: GENTLY PRESS DOWN ON THE COVER UNTIL IT “SNAPS” SHUT. INSERT SAFETY SCREW (SUPPLIED) INTO HOLE IN WIREWAY COVER.
- TURN ELECTRICITY ON AT THE CIRCUIT BREAKER, PANELBOARD, OR FUSE BOX – FIXTURE SHOULD ILLUMINATE. IF IT DOESN’T, REFER TO TROUBLESHOOTING INSTRUCTIONS OR CALL TECHNICAL SUPPORT (888.799.5002 option 3).
MAKING FINAL ELECTRICAL CONNECTIONS – FIXTURES WITH OPTIONAL FACTORY INSTALLED CORD (CORD/PLUG): - FIXTURES WITH CORD AND NO PLUG (WIRE ENDS):
- MAKE FINAL ELECTRICAL CONNECTIONS PER ALL APPLICABLE CODES – BLACK TO BLACK (HOT); WHITE TO WHITE (NEUTRAL) AND GREEN (OR BARE) TO GREEN (GROUND).
- EXTEND CORD WITH WIRE ENDS TO NEAREST ELECTRICAL JUNCTION BOX (PROVIDED BY CONTRACTOR) AND ENSURE NO BARE WIRES ARE EXPOSED.
- FIXTURE WITH CORD AND PLUG:
- EXTEND CORD AND PLUG TO NEAREST APPROPRIATELY RATED RECEPTACLE (PROVIDED BY CONTRACTOR) AND CONNECT.
- FIXTURE WITH CORD AND CA CS AND CA CSM C OPTION:
- EXTEND CORD AND SNAP INTO ACS DISTRIBUTION CONNECTOR (PROVIDED BY CONTRACTOR) AND CONNECT.
IMPORTANT SAFETY INSTRUCTIONS
WHEN USING ELECTRICAL EQUIPMENT AND THIS LIGHTING DEVICE BASIC SAFETY PRECAUTION SHOULD BE FOLLOWED AT ALL TIMES INCLUDING BUT NOT LIMITED TO THE FOLLOWING:
PLEASE READ CAREFULLY AND FOLLOW ALL INSTRUCTIONS FOR YOUR OWN SAFETY
- IMPORTANT: AN UN-SWITCHED AC POWER SOURCE OF 100VAC TO 277VAC IS REQUIRED.
- THIS DEVICE IS DESIGNED FOR USE IN FIXTURES LISTED FOR DRY AND DAMP LOCATIONS.
- CAUTION: MAKE SURE ALL ELECTRICAL CONNECTIONS CONFORM TO THE NATIONAL ELECTRICAL CODE AND ALL APPLICABLE LOCAL REGULATIONS.
- CAUTION: DO NOT LET POWER SUPPLY CORDS TOUCH HOT SURFACES.
- CAUTION: DO NOT MOUNT NEAR GAS OR ELECTRIC HEATERS.
- CAUTION: BATTERY IS RECHARGEABLE NI-CD OR LIFE PO4 TYPE AND MUST BE RECYCLED OR DISPOSED OF PROPERLY. DO NOT USE THIS EMERGENCY DRIVER WITH ACCESSORY EQUIPMENT OTHER THAN RECOMMENDED BY MANUFACTURER; FAILURE TO FOLLOW THIS MAY CAUSE AN UNSAFE CONDITION. SERVICING SHOULD ONLY BE PERFORMED BY QUALIFIED SERVICE PERSONNEL.
DO NOT USE THIS EMERGENCY DRIVER FOR OTHER THAN INTENDED USE.
NOT SUITABLE FOR HIGH-RISK TASK AREA LIGHTING.
EQUIPMENT SHOULD BE MOUNTED IN LOCATIONS AND AT HEIGHTS WHERE IT WILL NOT READILY BE SUBJECTED TO TAMPERING BY UNAUTHORIZED PERSONNEL. - IMPORTANT: THE OUTPUT EM POWER WILL NOT EXCEED THE MAX POWER RATING OF THE BATTERY.
- IMPORTANT: INDICATOR (LED LIGHT) ILLUMINATED INDICATES BATTERY IN CHARGE MODE WHEN AC POWER IS APPLIED. IT IS RECOMMENDED AND REQUIRED BY APPLICABLE CODE TO TEST EMERGENCY BALLAST TO ENSURE PROPER FUNCTION OF THE SYSTEM; PUSH THE TEST SWITCH FOR THIRTY (30) SECONDS EVERY THIRTY (30) DAYS TO ENSURE THE EMERGENCY DRIVER IS FUNCTIONING BY ILLUMINATING THE LIGHT SOURCE. CONDUCT A NINETY (90) MINUTES DISCHARGE TEST ONE (1) TIME PER YEAR; LED LIGHT SOURCE SHOULD BE ILLUMINATED FOR A MINIMUM OF NINETY (90) MINUTES.
- ASSEMBLY AND FIELD INSTALLATION WIRING: WARNING: AC POWER MUST BE OFF BEFORE PROCEEDING WITH ASSEMBLY OR INSTALLATION OF EMERGENCY DRIVER.
- TESTING SYSTEM: THE EMERGENCY BATTERY REQUIRES A CHARGE MINIMUM OF ONE (1) HOUR BEFORE TESTING THE CIRCUIT. A FULL CHARGE REQUIRES TWENTY-FOUR (24) OR THIRTY-TWO (32) HOURS, DEPENDING UPON BATTERY PACK. PLEASE REFER TO BATTERY CHART FOR CHARGING TIME.
- SERVICING SHOULD ONLY BE PERFORMED BY QUALIFIED SERVICE PERSONNEL. DO NOT USE THIS EMERGENCY DRIVER FOR OTHER THAN INTENDED USE. EQUIPMENT SHOULD BE MOUNTED IN LOCATIONS AND AT HEIGHTS WHERE IT WILL NOT READILY BE SUBJECTED TO TAMPERING BY UNAUTHORIZED PERSONNEL.


ROTATABLE MODULE INSTRUCTIONS
NOTE: ONLY OUTER MODULES ARE ROTATABLE. ROTATING ANGLE OPTIONS: 0°, 45°, 90°, 135°
WARNING: DO NOT OVER ROTATE MODULES OR ROTATE BACKWARDS
WARNING: MODULES ON WET LOCATION RATED FIXTURES (IF SO ORDERED) ARE NOT FIELD ROTATABLE.
SETTING ROTATABLE MODULES, WITH SCREWS:
- FACTORY SETTING: OUTER MODULES ARE AT 0 DEGREE, NORMAL ORIENTATION.
- REMOVE WARNING LABELS ON ROTATING MODULES.
- WARNING: DO NOT OVER-ROTATE MODULES OR ROTATE BACKWARDS (LENS INWARDS TOWARDS WIREWAY).
- WARNING: MODULES ON WET LOCATION RATED FIXTURES (IF SO ORDERED) ARE NOT FIELD ROTATABLE.
- WARNING: DO NOT ROTATE MODULES WHILE FIXTURE IS IN USE.
- LOOSEN THE SCREWS ON THE OUTERMOST MODULES WITH A 1/4” HEX DRIVER.
- LOCATE THE LOCKS AT THE ENDS OF THE OUTERMOST MODULES.
- PULL AND HOLD THE LOCK.
- GENTLY ROTATE THE MODULE TO THE NEXT DETENT AND RELEASE THE LOCK. THE LOCK SHOULD SNAP IN PLACE.
- TIGHTEN THE SCREWS TO LOCK THE MODULES INTO PLACE AT THE SET ANGLES.

SETTING ROTATABLE MODULES, WITH NO SCREWS:
- FACTORY SETTING: OUTER MODULES ARE AT 0 DEGREE, NORMAL ORIENTATION.
- REMOVE WARNING LABELS ON ROTATING MODULES.
- WARNING: DO NOT OVER-ROTATE MODULES OR ROTATE BACKWARDS (LENS INWARDS TOWARDS WIREWAY).
- WARNING: MODULES ON WET LOCATION RATED FIXTURES (IF SO ORDERED) ARE NOT FIELD ROTATABLE.
- WARNING: DO NOT ROTATE MODULES WHILE FIXTURE IS IN USE.
- LOOSEN THE SCREWS ON THE OUTERMOST MODULES WITH A 1/4” HEX DRIVER.
- LOCATE THE LOCKS AT THE ENDS OF THE OUTERMOST MODULES.
- PULL THE LOCK TOWARDS THE CENTER OF THE FIXTURE, ALONG THE WIREWAY, TO DISENGUAGE.
- GENTLY ROTATE THE MODULE TO THE DESIRED DETENT AND THEN PUSH THE LOCK INTO THE DETENT. THE LOCK SHOULD SNAP IN PLACE.
- TIGHTEN THE SCREWS TO LOCK THE MODULES INTO PLACE AT THE SET ANGLES.

OPTIONAL QUICK DISCONNECT (QDC)
TO SERVICE LED DRIVER IN PLACE: QDC DISCONNECTS DRIVER FROM BUILDING POWER FEED.
OPTIONAL OCCUPANCY SENSOR WIREGUARD INSTRUCTIONS (OWG):
- REMOVE ACCESSORY FROM PACKAGING.
- ATTACHED OCCUPANCY WIREGUARD TO WIREWAY COVER USING SUPPLIED SCREWS THROUGH PRE-DRILLED HOLES IN WIREWAY COVER.

OPTIONAL GENERATOR TRANSFER DEVICE
APPLICATION:
- THE GTD GENERATOR TRANSFER DEVICE WORKS IN CONJUNCTION WITH AN AUXILIARY GENERATOR OR A CENTRAL INVERTER SYSTEM TO POWER EXISTING LED FIXTURES FOR EGRESS LIGHTING REGARDLESS OF FIXTURE WALL SWITCH POSITION. ONE GENERATOR TRANSFER DEVICE PER FXTURE IS USED TO BYPASS THE FXTURE WALL SWITCH, ALLOWING THE BUILDING’S GENERATOR (OR CENTRAL INVERTER) TO BRING ON SWITCHABLE FXTURES. THE GENERATOR TRANSFER DEVICE IS SUITABLE FOR INDOOR OR DAMP LOCATIONS AND FOR SEALED AND GASKETED FXTURES.
- THE DEVICE PROVIDES FULL FIXTURE OUTPUT ON GENERATOR POWER (PROVIDED BY OTHER) FOR ALL FIXTURES EXCEPT ES40V-A1-54K-4M, ES40P-A1-58K-6M, ES40V-A1-70K-6M, WHICH WILL HAVE 50% OUTPUT AND ES40S-A1-73K-6M, WHICH WILL HAVE 60% OUTPUT. THE GTD IS NOT AVAILABLE ON THE ES40V-A1-41K-6MS.
OPERATION:
THE GTD GENERATOR TRANSFER DEVICE SENSES THE LOSS OF NORMAL POWER AND SWITCHES THE DRIVER INPUT POWER CONNECTION TO AN UNSWITCHED, GENERATOR (OR CENTRAL INVERTER) SUPPLIED LIGHTING CIRCUIT. NO ROUTINE MAINTENANCE IS REQUIRED TO KEEP THE GTD FUNCTIONAL; HOWEVER, LIKE OTHER LIFE SAFETY UNIT EQUIPMENT, IT SHOULD BE CHECKED PERIODICALLY TO ENSURE IT IS WORKING PROPERLY.
TEMPERATURE RATING (AMBIENT) — O°C TO +50°C (32°F TO 122°F).
INSTALLATION:
THE GTD GENERATOR TRANSFER DEVICE DOES NOT AFFECT NORMAL FXTURE OPERATION AND COMES FULLY INTEGRATED INTO THE FIXTURE.
WIRING:
www.linmoreled.com
[email protected]
559.485.6010

























