
Gallagher
T15 Reader
Installation Note
T15 MIFARE® Reader, Black: C300470
T15 MIFARE® Reader, White: C300471
T15 Multi Tech Reader, Black: C300480
T15 Multi Tech Reader, White: C300481
T15 PIV Reader, Black: C305470
T15 PIV Reader, White: C305471
|T15 PIV Reader- Multi Tech, Black: C305480
T15 PIV Reader- Multi Tech, White: C305481

Introduction
The Gallagher T15 Reader is a smart card and Bluetooth® low energy technology, reader. It can be installed as either an entry reader or an exit reader. The reader sends information to the Gallagher Controller and acts upon information sent from the Gallagher Controller. The reader itself does not make any access decisions.
The reader is available in ten variants. The supported technologies and compatibility for each variant are shown in the table below.
| Reader Variant | Product Codes | Card Technologies Supported | NFC Access for Android Supported From | Bluetooth® Access Supported From | HBUS Comms Supported From | Cardax IV Comms Supported From |
| T15 MIFARE Reader | C300470 C300471 | ISO 14443A MIFARE® DESFire® EV1/EV2*, MIFARE Plus®, and MIFARE Classic’ cards | vEL7.80 HBUS only | None | vEL7.00 | vEL1.02 |
| T15 Multi-Tech Reader | C300480 C300481 | ISO 14443A MIFARE DESFire EV1/EV2*, MIFARE Plus, MIFARE Classic, and 125 kHz cards | vEL7.80 HBUS only | vEL7.60 HBUS only | vEL7.00 | vEL1.02** |
| T15 PIV Reader | C305470 C305471 | ISO 14443A Ply, PIV-1, CAC, TWIC, MIFARE DESFire EV1/EV2*, MIFARE Plus, and MIFARE Classic cards | vEL7.80 HBUS only | None | vEL7.10 | None |
| T15 PIV Reader – Multi Tech | C305480 C305481 | ISO 14443A Ply, Ply-I, CAC, TWIC, MIFAREDESFire EV1/EV2*, MIFARE Plus, MIFAREClassic, and 125 kHz cards | vEL7.80 HBUS only | None | vEL7.10 | None |
* MIFARE DESFire EV2 is supported from vEL7.70.
** Gallagher strongly recommends against using dual technology 125/MIFARE cards with Multi-Tech Readers for sites running pre-Command Centre v7.00 software. From Command Centre v7.00, a site may specify which technology a Multi-Tech Reader should read off a dual technology card.
Before you begin
Shipment contents
Check the shipment contains the following items:
- 1 x Gallagher T15 Reader facia assembly
- 1 x Gallagher T15 Reader bezel
- 1 x M3 Torx Post Security screw
- 2 x 25 mm No.6 self-tapping, pan head, Phillips drive fixing screws
- 2 x 40 mm No.6 self-tapping, pan head, Phillips drive fixing screws
Power supply
The Gallagher T15 Reader is designed to operate over a supply voltage of 13.6 Vdc measured at the reader terminals. The operating current draw is dependent on the supply voltage at the reader. The power source should be linear or a good quality switched-mode power supply. The performance of the reader may be affected by a low-quality, noisy power supply.
Cabling
The Gallagher T15 Reader requires a minimum cable size of 4 core 24 AWG (0.2 mm ) stranded security cable. This cable allows the transmission of data (2 wires) and power (2 wires). When using a single cable to carry both power supply and data, both the power supply voltage drop and data requirements must be considered.
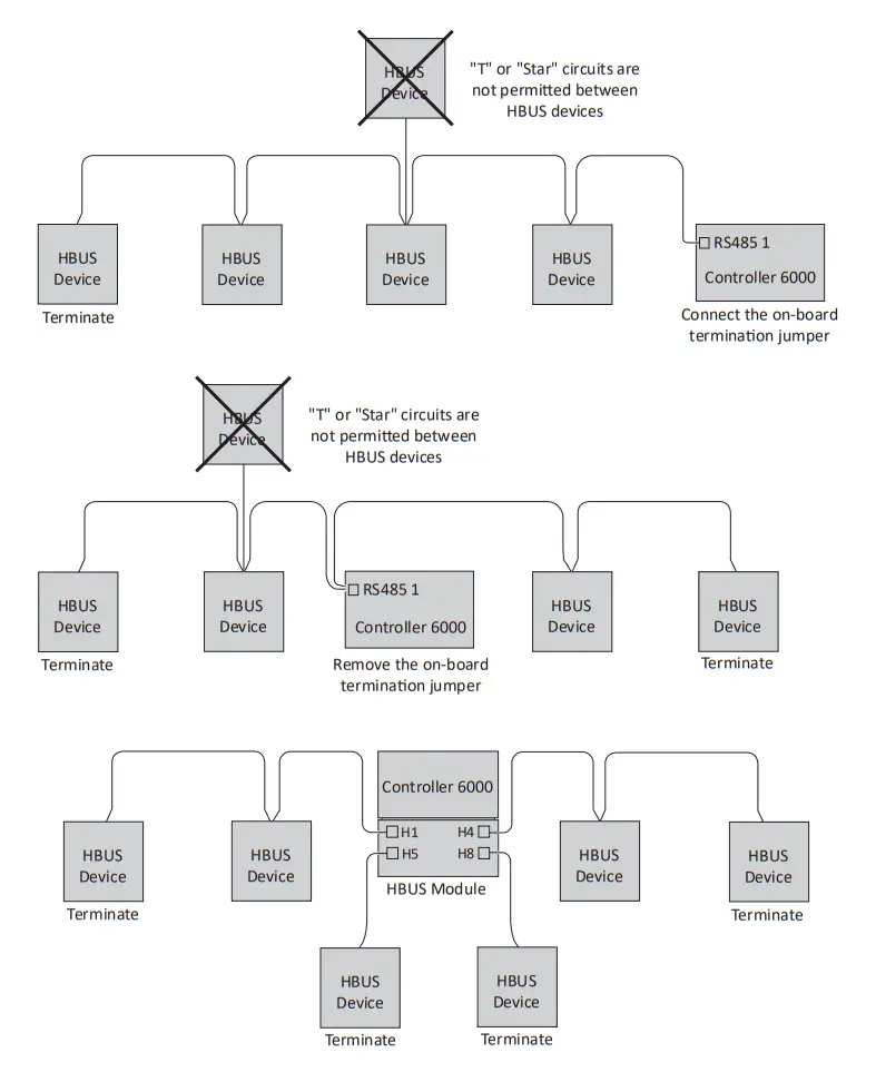
HBUS cabling topology
The HBUS communications protocol is based on the RS485 standard and allows the reader to communicate over a distance of up to 500 m (1640 ft).
The cabling between HBUS devices should be done in a “daisy chain” topology, (i.e. A “T” or “Star” topology should not be used between devices). Should “Star” or “Home-Run” wiring be required, the HBUS 4H/8H Modules and the HBUS Door Module allow multiple HBUS devices to be individually wired to the one physical location.
The end devices on the HBUS cable should be terminated using 120 ohms resistance. To terminate the Gallagher Controller 6000, connect the supplied onboard termination jumpers to the Controller. To terminate a reader, connect the orange (termination) wire to the green (HBUS A) wire. Termination is already included at the HBUS Module, (i.e. each HBUS port is permanently terminated at the module).

Cable distance
| Cable type | Cable format* | HAUS single reader connected using data only in a single cable | Cardax IV single reader connected using data only in a single cable*** | HBUS/Cardax IV single reader connected using power and data in a single cable**** |
| CAT 5e or better** | 4 twisted pairs each 2 x 0.2 mm2 (24 AWG) | 500 m (1640 ft) | 200 m (650 ft) | 100 m (330 ft) |
| BELDEN 9842** (shielded) | 2 twisted pairs each 2 x 0.2 mm2 (24 AWG) | 500 m (1640 ft) | 200 m (650 ft) | 100 m (330 ft) |
| SEC472 | 4 x 0.2 mm2 Not twisted pairs (24 AWG) | 400 m (1310 ft) | 200 m (650 ft) | 100 m (330 ft) |
| SEC4142 | 4 x 0.4 mnn2 Not twisted pairs (21 AWG) | 400 m (1310 ft) | 200 m (650 ft) | 150 m (500 ft) |
| C303900/ C303901 Gallagher HBUS Cable | 2 Twisted pair each 2 x 0.4 mm2 (21 AWG, Data) and 2 x 0.75 mm2 Not Twisted Pair (–18 AWG, Power) | 500 m (1640 ft) | 200 m (650 ft) | 450 m (1490 ft) |
* The matching of wire sizes to equivalent wire gauges is only approximate.
** Recommended cable types for optimal HBUS RS485 performance.
*** Not applicable for PIV or Bluetooth® enabled reader installations.
**** Tested with 13.6V at start of cable.
Notes:
- The shielded cable may reduce the obtainable cable length. The shielded cable should be grounded at the Controller end only.
- If other cable types are used, operating distances and performance may be reduced depending on the cable quality.
- HBUS allows up to 20 readers to be connected to a single cable. Each reader requires 13.6 Vdc to function correctly. The cable length and the number of readers connected will have an impact on the voltage at each reader.
Distance between readers
The distance separating any two proximity readers must not be less than 200 mm (8 in) in all directions.
When mounting a proximity reader on an internal wall, check that any reader fixed to the other side of the wall is not less than 200 mm (8 inches) away.

Installation
ATTENTION: This equipment contains components that can be damaged by electrostatic discharge. Ensure both you and the equipment are earthed before
beginning any servicing.
The Gallagher T15 Reader is designed to be mounted on any solid flat surface. However, installation on metal surfaces, particularly those with a large surface area will reduce read range. The extent to which the range is reduced will depend upon the type of metal surface.
Note: Consideration should be given to the installation environment when using Bluetooth® enabled readers, as the read range may be reduced.
The recommended mounting height for the reader is 1.1 m (3.6 ft) from the floor level to the centre of the reader device. However, this may vary in some countries and you should check local regulations for variations to this height.
- Use the reader bezel as a guide to drill all three holes. Drill the 13 mm (1/2 inch) diameter centre hole (this is the centre hole for which the building cable will exit the mounting surface) and the two fixing holes.
- Run the building cabling out through the centre hole and through the reader bezel.
- Secure the bezel to the mounting surface using the two fixing screws provided. It is important the bezel of the reader is flush with and tight against the mounting surface. Three screw locations have been provided. Gallagher recommends using the outer screw locations.
Note: It is strongly recommended that you use the screws provided. If an alternative screw is used, the head must be no larger nor deeper than that of the screw provided.
Note: Ensure the centre hole allows the cable to run freely out through the mounting surface so that the reader facia can clip into the bezel.
- Connect the reader tail extending from the facia assembly to the building cable. Connect the wires for the appropriate reader you wish to interface, either an HBUS Reader or a Cardax IV Reader, as shown in the following diagrams.
Note: PIV and Bluetooth® enabled readers must be connected as HBUS Readers. PIV readers connect to the Gallagher Controller 6000 High Spec PIV (C305101) only.
An HBUS Reader connects to a Gallagher Controller 6000, Gallagher 4H/8H Module (attached to a Controller 6000) or a Gallagher HBUS Door Module (connected to a Controller 6000).
A Cardax IV Reader connects to a Gallagher Controller 6000, Gallagher 4R/8R Module (attached to a Controller 6000) or a Gallagher GBUS Universal Reader Interface (Gallagher GBUS URI).
Note: To terminate an HBUS Reader, connect the Orange (HBUS Termination) wire to the Green (HBUS A) wire.Cardax IV Reader connection:
- Fit the facia assembly into the bezel by clipping the small lip, into the top of the bezel and holding the top, press the bottom of the facia assembly down into the bezel.
- Insert the M3 Torx Post Security screw (using a T10 Torx Post Security screwdriver) through the hole at the bottom of the bezel to secure the facia assembly.
Note: The Torx Post Security screw needs only to be lightly tightened.
- Removal of the facia assembly is a simple reversal of these steps.
Hint: After removal of the security screw, press the top of the facia. The bottom of the facia will exit the reader bezel. - Configure the reader in Command Centre. If the reader is connected as an HBUS Reader, refer to the topic “Configuring HBUS Devices” in the Command Centre Configuration Client Online Help.
If the reader is connected as a Cardax IV Reader, refer to the topic “Creating Readers” in the Command Centre Configuration Client Online Help.
LED indications
| LED (squiggle) | HBUS indication |
| 3 Flash (Amber) | No communications with the Controller. |
| 2 Flash (Amber) | Communications with the Controller, but the reader is not configured. |
| 1 Flash (Amber) | Configured to a Controller, but the reader is not assigned to a door or elevator car. |
| On (Green or Red) | Fully configured and functioning normally. Green = Access mode is Free |
| Flashes Green | Access has been granted. |
| Flashes Red | Access has been denied. |
| Flashes (Blue) | Reading and validating a PIV card. Reading a Gallagher mobile credential. |
| LED (squiggle) | Cardax IV indication |
| 3 Flash (Amber) | No communications with the Controller. |
| On (Green or Red) | Fully configured and functioning normally. Green = Access mode is Free |
| Flashes Green | Access has been granted. |
| Flashes Red | Access has been denied. |
Accessories
| Accessory | Product code |
| T15 Bezel, Black, Pk 10 | C300296 |
| T15 Bezel, White, Pk 10 | C300297 |
| T15 Bezel, Silver, Pk 10 | C300298 |
| T15 Bezel, Gold, Pk 10 | C300299 |
| T15 Dress Plate, Black, Pk 10 | C300324 |
Technical specifications
| Routine maintenance: | Not applicable for this reader | |||
| Cleaning: | This reader should only be cleaned with a clean, lint-free, damp cloth | |||
| Voltage: | 13.6 Vdc | |||
| Current3: | MIFARE Reader | Multi-Tech Reader | ||
| Idle¹ | Maximum² | Idle¹ | Maximum² | |
| 50 mA | 77 mA | 81 mA | 136 mA | |
| Temperature range: | -35 °C to +70 °C4 Note: Direct sunlight may increase the internal reader temperature above the ambient temperature level | |||
| Humidity: | 0 – 95% non-condensing5 | |||
| Environmental protection: | IP686 | |||
| Impact rating: | IK076 | |||
| Unit dimensions: | Height 139 mm (5.47 inches) Width 44 mm (1.73 inches) Depth 23 mm (0.9 inches) | |||
| A maximum number of readers on one HBUS cable: | 20 | |||
¹ The reader is idle.
2 Maximum reader current during credential read.
3 The current values stated above have been reported using the default configuration for a reader in Command Centre. Changing the configuration may vary the current value. Reader currents verified by UL are provided in the document “3E2793 Gallagher Command Centre UL Configuration Requirements”.
4 Gallagher T Series readers are UL temperature tested and certified for operation in 0°C – 49°C (indoor) and -35°C – +66°C (outdoor).
5 Gallagher T Series readers are UL humidity tested and certified to 85% and have been independently verified to 95%.
6 Environmental protection and impact ratings are independently verified.
Approvals and Compliance Standards
This symbol on the product or its packaging indicates that this product must not be disposed of with other waste. Instead, it is your responsibility to dispose of your waste equipment by handing it over to a designated collection point for the recycling of waste electrical and electronic equipment. The separate collection and recycling of your waste equipment at the time of disposal will help conserve natural resources and ensure that it is recycled in a manner that protects human health and the environment. For more information about where you can drop off your waste equipment for recycling, please contact your local city recycling office or the dealer from whom you purchased the product.
This product complies with the environmental regulations for the Restriction of Hazardous Substances in electrical and electronic equipment (RoHS). The RoHS directive prohibits the use of electronic equipment containing certain hazardous substances in the European Union.
FCC This device complies with part 15 of the FCC Rules. Operation is subject to the following two conditions: (1) This device may not cause harmful interference, and (2) this device must accept any interference received, including interference that may cause undesired operation.
Note: Changes or modifications not expressly approved by Gallagher Limited could void the user’s authority to operate this equipment.
Note: This equipment has been tested and found to comply with the limits for a Class B digital device, pursuant to part 15 of the FCC Rules. These limits are designed to provide reasonable protection against harmful interference in a residential installation. This equipment generates, uses and can radiate radio frequency energy and, if not installed and used in accordance with the instructions, may cause harmful interference to radio communications. However, there is no guarantee that interference will not occur in a particular installation. If this equipment does cause harmful interference to radio or television reception, which can be determined by turning the equipment off and on, the user is encouraged to try to correct the interference by one or more of the following measures:
- Reorient or relocate the receiving antenna.
- Increase the separation between the equipment and receiver.
- Connect the equipment into an outlet on a circuit different from that to which the receiver is connected.
- Consult the dealer or an experienced radio/TV technician for help.
Industry Canada
This device complies with Industry Canada licence-exempt RSS standard(s). Operation is subject to the following two conditions: (1) this device may not cause interference, and (2) this device must accept any interference, including interference that may cause undesired operation of the device.
UL Installations
Please refer to the document “3E2793 Gallagher Command Centre UL Configuration Requirements” for a guide to configuring the Gallagher system to the appropriate UL Standard.
Installers must ensure these instructions are followed to ensure the installed system is UL compliant.
AS/NZS IEC 60839.11.1:2019 Grade 4, Class II
IS 13252 (Part 1) IE C 60950-1
R.-41120243 WWW.bis.gov.in
C300480 only
The C300480 variant of the T15 Readers is the only variant that complies with BIS.
![]() | ![]() |
![]()
US – Equipment: com, burg and acc reader
CA – Equipment: com, burg reader
Mounting dimensions

IMPORTANT
This picture is not to scale, therefore use the measurements provided.
Disclaimer
This document gives certain information about products and/or services provided by Gallagher Group Limited or its related companies (referred to as “Gallagher Group”).
The information is indicative only and is subject to change without notice meaning it may be out of date at any given time. Although every commercially reasonable effort has been taken to ensure the quality and accuracy of the information, Gallagher Group makes no representation as to its accuracy or completeness and it should not be relied on as such. To the extent permitted by law, all express or implied, or other representations or warranties in relation to the information are expressly excluded.
Neither Gallagher Group nor any of its directors, employees or other representatives shall be responsible for any loss that you may incur, either directly or indirectly, arising from any use or decisions based on the information provided.
Except where stated otherwise, the information is subject to copyright owned by Gallagher Group and you may not sell it without permission. Gallagher Group is the owner of all trademarks reproduced in this information. All trademarks which are not the property of Gallagher Group, are acknowledged.
Copyright © Gallagher Group Ltd 2022. All rights reserved.
3E4237 Gallagher T15 Reader | Edition 11 | February 2022
Copyright © Gallagher Group Limited

Note: To terminate an HBUS Reader, connect the Orange (HBUS Termination) wire to the Green (HBUS A) wire.Cardax IV Reader connection:




















