SHURE SM93 Omni-Directional Lavalier Condenser Microphone with Preamplifier User Guide
GENERAL
Shure Model WL93 and SM93 Microphones are omnidirectional, subminiature, lavalier electret condenser microphones. Their visually unobtrusive design and tailored frequency response make them ideal for body-worn applications in TV broadcasting, theater, and sound reinforcement. Both the Model WL93 and the SM93 feature a small microphone element that provides full, clear sound comparable to that of much larger microphones.
The WL93, intended for wireless use, connects directly to a Shure wireless body-pack transmitter. The SM93, intended forwired applications, includes a preamplifier assembly for connection to three-pin professional (XLR) audio connectors. The SM93 requires phantom power, and operates over a range of 11 to 52 Vdc, covering both DIN and IEC phantom power standards.
FEATURES
- Subminiature lavalier design; ideal size for theater, television broadcasting, video, film, and sound reinforcement
- Small, inconspicuous mounting hardware
- Full, clear sound comparable to larger microphones
- Smooth extended frequency response with presence rise specially tailored for chest-worn microphone operation
- Controlled low-frequency rolloff reduces low-frequency clothing and room noise
- Low distortion, wide dynamic range
- Uniform omnidirectional polar pattern
- Preamplifier assembly (SM93) can be pocketed, strapped to the body, or clipped to belt or waistband
- Wide-range phantom powering (SM93) accepts all commonly used voltages
VARIATIONS
| Version | Cable | Color |
| WL93 | 1.2 m (4 ft.) | Black matte microphone and cable with black accessories |
| SM93 | ||
| WL93–6 | 1.8 m (6 ft.) | |
| WL93T | 1.2m (4 ft.) | Tan matte microphone and cable with tan accessories |
| WL93–6T | 1.8 m (6 ft.) |
CONNECTIONS
Connect the male, four-pin miniature connector (TA4M) at the end of the 93 microphone cable to the supplied preamplifier (SM93) or to a Shure wireless body–pack (WL93).
NOTE: Do not connect the 93 microphone directly to a mixer without using the supplied preamplifier or body-pack
MOUNTING THE MICROPHONE
The tie clips and mounting bracket provided with the WL93 and SM93 allow the user to wear the microphone in a variety Mof ways. To achieve optimum pickup, attach the microphone to the user’s chest. You can also obtain high–quality sound when the microphone is worn in the hair, sewn into clothing, or attached to an acoustic instrument such as a guitar.
- Tie Clip. A spring-loaded clasp attaches easily to a necktie, lapel, blouse, or shirt. Snap the microphone into the clip’s mounting bracket and attach the clip to an article ofclothing. The dual tie clip supplied with the SM93 provides simultaneous mounting of two microphones.
- Sew-On Bracket. Sew the supplied sew-on mounting bracket directly to a garment (Figure1). Use dark or lightthread as necessary to match the color of the the bracket.

MOUNTING THE SM93 PREAMPLIFIER
Use the spring-loaded belt clip to hold the amplifier to a belt, skirt or trouser waistband, or inside pocket.
WINDSCREENS
An acoustic foam windscreen is supplied to help reduce undesirable wind noise associated with outdoor miking.
POWERING THE SM93 PREAMPLIFIER
Power the preamplifier supplied with the SM93 using any phantom supply providing 11 to 52 Vdc, such as the Shure Model PS1A Power Supply.
SM93 PREAMPLIFIER IMPEDANCE
Use a minimum load impedance of 800 Ω or greater for maximum signal handling and minimum distortion. Load as low as 150 Ω can be used, but a reduction in output clipping level will result. Note that the power supply itself may addloading (3300 Ω in the Shure PS1A) to the microphone.
USING OTHER PREAMPLIFIERS OR BODY–PACKS
If connecting the 93 microphone to anything OTHER than a Shure wireless body-pack or the preamplifier supplied with the SM93, make sure it provides a regulated +5 Vdc source (40 A minimum) at pin 2 of the microphone connector, as shown in Figure 2.
| SPECIFICATIONS | WL93 MICROPHONE (with standard test circuit shown in Figure 3) | SM93 MICROPHONE (with preamplifier) |
| Type | Condenser (electret bias) | Condenser (electret bias) |
| Frequency Response (Figure 4) | 50 to 20,000 Hz | 80 to 20,000 Hz, 12 dB/octave rolloff below 100 Hz |
| Polar Pattern | Omnidirectional, uniform with frequency | Omnidirectional, uniform with frequency |
| Output Impedance | 3000 W | Rated at 150 W (90 W actual) Recommended minimum load impedance: 800 W (May be used with loads as low as 150 W with reduced clipping level) |
| Output Level (1 Pascal = 94 dB SPL) | Open Circuit Voltage: –38 dBV/Pa (13 mV) | Open Circuit Voltage: –43 dBV/Pa (7.0 mV) |
| Output Clipping Level (at 1,000 Hz) | 0.25 V at 120 dB | –18 dBV (0.13 V) minimum |
| Total Harmonic Distortion | Less than 1% at 120 dB | Less than 1% at 120 dB |
| Maximum SPL | 120 dB | 120 dB |
| Dynamic Range (maximum SPL to A-weighted noise level) | 102 dB | 98 dB |
| Output Noise (equivalent SPL) | 18 dB typical, A-weighted | 22 dB typical, A-weighted 26 dB, weighted per DIN 45 405 |
| Hum Pickup (electromagnetic) | N/A | –4 dB equivalent SPL in a 1 mOe field (60 Hz) |
| Signal-to-Noise Ratio | 76 dB at 94 dB SPL (IEC 651) | 72 dB at 94 dB SPL (IEC 651) |
| Polarity | Positive pressure on microphone diaphragm produces positive voltage on pins 3 and 4 with respect to pin 1 (ground)* | Positive pressure on microphone diaphragm produces positive voltage on pin 2 relative to pin 3 of preamplifier output cable connector |
| Recommended Operating Voltage | 2 to 10 V; 5 V nominal (pin 2 to pins 3 and 4) | 11 to 52 Vdc phantom. Protected against reverse voltage application |
| Current Drain | 40 µA typical | 0.33 mA |
| Environmental Conditions | Operating Temperatures: –18o to 57o C (0o to 135o F) Storage Temperatures: –29o 74o C (–20oo165o F) | Operating Temperatures: –18o to 57o C (0o to 135o F) Storage Temperatures: –29o to 74o C (–20o to 165o F) |
| Cable | Black 1.27 m (4.17 ft), attached, two-conductor, shielded, terminated by miniature connector type TA4F (WL93T: Tan 1.27 m [4.17 ft]) | Black 1.27 m (4.17 ft), attached, two-conductor, shielded, terminated by miniature connector type (TA4F) |
| Case | Microphone: Black ABS thermoplastic case with stainless-steel-mesh grille | Microphone: Black ABS thermoplastic case with stainless-steel-mesh grille Preamplifier: Steel case with non–reflective black finish, black–chrome belt clip |
| Net Weight | Microphone: 16 g (0.57 oz) | Microphone: 16 g (0.57 oz) Preamplifier: 118 g (4.17 oz) |
- Produces positive voltage at pin 2 of Shure L4/EC4 wireless receiver three pin connector.
FURNISHED ACCESSORIES
- Preamplifier (SM93): 90A4360
- Black Windscreen (WL93, SM93): RK355WS*
- Black Tie Clip Assembly (WL93, SM93): RK354SB*
- Dual Black Tie Clip Assembly (SM93): RK307DB
- Tan Windscreen (WL93T): RK304T**
- Tan Tie Clip Assembly (WL93T): RK304T**
- Black Sew-on Mounting Bracket (WL93, SM93): 65B1733
- Tan Sew-on Mounting Bracket: (WL93T) 65B1733A
- Zippered Carrying Bag: 26A13
- Replacements furnished in multiples of 4.
- RK304 includes 2 tie clips and 2 windscreens.
OPTIONAL ACCESSORIES
In-Line On/Off Switch: WA360
CERTIFICATION
Eligible to bear CE Marking. Conforms to European EMC Directive 89/336/EEC. Meets applicable tests and performance criteria in European Standard EN 55103 (1996) parts 1 and 2, for residential (E1) and light industrial (E2) environments.


OVERALL DIMENSIONS
FIGURE 5

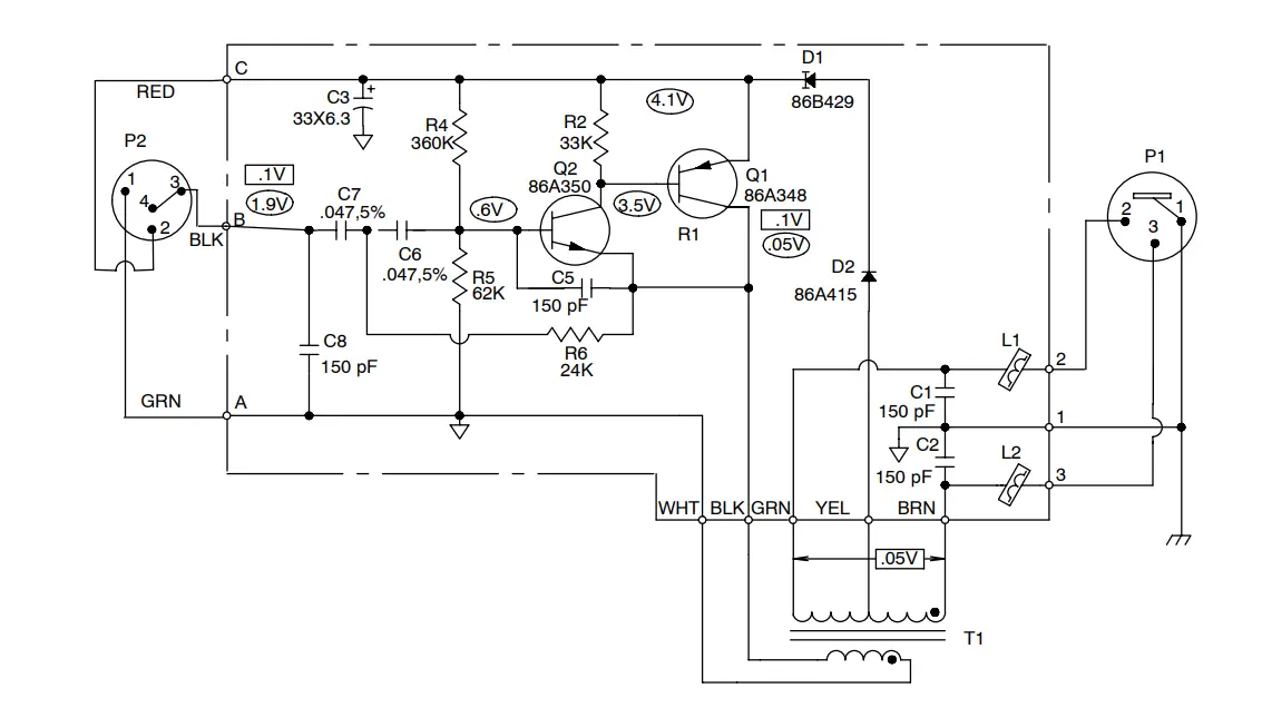
SM93 PREAMPLIFIER CIRCUIT DIAGRAM
FIGURE 6
NOTES:
- ALL RESISTORS 5%,1/8 WATT, UNLESS OTHERWISE SPECIFIED
- ALL NON–POLAR CAPACITORS IN µF, TOLERANCE 10% AND 50 VOLTS OR MORE UNLESS OTHERWISE SPECIFIED. POLARIZED CAPACITORS SHOWN IN µF x VOLTS
- D.C. VOLTAGES MEASURED WITH 11 MEG INPUT VOLTMETER; A.C. VOLTAGE MEASURED WITH 1 MEG INPUT VOLTMETER. VALUES SHOWN ARE TYPICAL AND MAY VARY ± 20%
- THE FOLLOWING SYMBOLS DENOTE:
CIRCUIT BOARD GROUND
CASE GROUND
A.C. VOLTAGE
D.C. VOLTAGE - POWER SOURCE IS 21 VDC THROUGH TWO 1.691 KOHM, 1% RESISTORS FROM SUPPLY TO PINS 2 AND 3 OF CONNECTOR P1.
- INPUT SIGNAL OF 0.1V AT 2 KHZ APPLIED TO CIRCUIT BELOW:


SHURE Incorporated Web Address: http://www.shure.com
5800 W. Touhy Avenue, Niles, IL 60714-4608, U.S.A.
Phone: 800-257-4873 Fax: 847-600-1212
In Europe, Phone: 49-7131-72140 Fax: 49-7131-721414
In Asia, Phone: 852-2893-4290 Fax: 852-2893-4055
Elsewhere, Phone: 847-600-2000 Fax: 847-600-8446






















