MEN TRACK T366 series of products
User Guide![]()
Change History
| File Name | MEN TRACK T366_series of products User Guide | ||
| Project | T366 | Creation Date Update Date | 2021-04-21 |
| Subproject | User Guide | Total Pages | 20 |
| Version | V2.0 | Confidential | External Documentation |
Copyright and Disclaimer
Copyright © 2021 MEITRACK. All rights reserved.
and
are trademarks that belong to Meitrack Group.
The user manual may be changed without notice. Without the prior written consent of Meitrack Group, this user manual, or any part thereof, may not be reproduced for any purpose whatsoever or transmitted in any form, either electronically or mechanically, including photocopying and recording. Meitrack Group shall not be liable for direct, indirect, special, incidental, or consequential damages (including but not limited to economic losses, personal injuries, and loss of assets and property) caused by the use, inability, or illegality to use the product or documentation.
Product Introduction
The T366 series of products is a vehicle GPS tracker with IP67 water-resistance rating and can be installed into cars, motorcycles, yachts, and boats. It is equipped with built-in GPS and GSM antennas. The unit can work well in extreme environments.
2.1 Product Features
2.1.1 Harsh Acceleration/Braking/Harsh Cornering Alert
You can detect the harsh acceleration/braking/Harsh Cornering alert by setting the limit value.
Note: The alert results vary according to the device installation, vehicle model, vehicle weight, and driving behaviors. After the device has been installed properly, you can use the BBD command, BC6 command, and Meitrack Manager software to adjust the harsh acceleration and braking alert values.
2.1.2 GPS Data Filtering
The GPS data filtering function can ensure GPS data accuracy and eliminate static drift. You can set the following parameters by Meitrack Manager: GPS speed range, GPS positioning accuracy, and Number of GPS satellites. When the GPS data filtering function is enabled, if all conditions are met, GPS data will be updated.
![]()
Note: This function can be enabled by Meitrack Manager.
2.1.3 Activating Output by Event
You can activate output by the event.
For example:
- When speeding is detected, the device can control buzzer sounds.
- When unauthorized ignition or GPS antenna cut-off is detected, the engine will not be able to start.
- When iButton triggering is detected, the device can control engine startup.
- When input or output status is detected, the output will be active or inactive.
2.1.4 Idling Detection
This function is used to detect whether a vehicle’s engine is switched off while parking. To enable the function, you must connect input 2 to ACC detection. When the device detects that the driving speed is 0 and the ACC is on for one consecutive minute (default time), an idling alert will be generated. For details, see section 6.5.4 “Setting the Idling Alert – B14.”
2.1.5 Changing I/O Port Mode
This function is used to change the I/O port mode. For example, change active negative input to analog port or positive input. For details, see section 6.5.6 “Setting I/O Port Status – C08.”
2.1.6 Auto Arming
You can enable the auto arming function by B27 command, Meitrack Manager software, or MS03 tracking platform. This function is disabled by default. When the device is in sleep mode and the function has been enabled, the device will enter an auto arming state. You can set disarming by the B21 command.
| Function | Call | GPRS | SMS | Output 1 | Buzzer | Description |
| Open vehicle doors in arming state | √ | √ | √ | √ | When a vehicle door is opened without permission, the device will dial the authorized phone numbers in sequence and send a vehicle theft alert by SMS or GPRS. The buzzer will not stop buzzing until the arming state is disabled. | |
| Start the engine in arming state | √ | √ | √ | √ | √ | When the engine is started in an arming state, the vehicle fuel will be cut off, and the device will dial the authorized phone numbers in sequence and send a vehicle theft alert by SMS or GPRS. The buzzer will not stop buzzing until the arming state is disabled. |
| Set arming while moving (Intercept | √ | √ | √ | When the stolen vehicle is moving, you can set arming by B21 GPRS or SMS command to intercept the vehicle. When the vehicle speed is lower than 5 km/h and the arming has been set, the vehicle fuel will be cut off, and the device will send an alert to |
| moving vehicles) | the authorized phone numbers. Note: You cannot use the remote control to set arming when the vehicle is moving. | |||||
| Tow vehicles in arming state | √ | √ | √ | When the ACC is off and the vehicle vibrates continuously, a towing alert will be generated. The device will dial the authorized phone numbers in sequence and send a vehicle theft alert by SMS or GPRS. The buzzer will make sounds for five consecutive minutes. During this period, you can disable the arming state, and then the buzzer will stop buzzing. |
Note:
- To implement the fuel/power cut-off function for a vehicle theft alert, you should select the vehicle theft event in the Output 1 column on the Meitrack Manager software.
- To implement the alert function of the buzzer, you should set the 1-Wire interface (green cable) to alert output.
2.1.7 Starting the Engine by RFID/iButton
After swiping the authorized RFID card or the authorized iButton key touches the iButton reader, the driver must start the engine within 1 minute. Otherwise, the tracker’s output 1 will be triggered (engine cut-off), and thus the driver cannot start the vehicle. At the moment, if you want to start the engine, you must swipe the iButton key/RFID card again.
Before starting the engine, ensure that:
- The tracker’s input 2 is connected to the engine detection cable.
- An iButton key or RFID card has been authorized.
- The tracker’s output 1 is connected to the engine control cable through a relay.
- The RFID ignition function has been enabled by Meitrack Manager or MS03 tracking platform.
- The RFID event has been enabled on Meitrack Manager.
Product Functions and Specifications
3.1 Product Functions
3.1.1 Position Tracking
- GPS + LBS positioning
- Real-time location query
- Track by time interval
- Track by distance
- Track by mobile phone
- Speeding alert
- Cornering report
3.1.2 Anti-Theft
- Polygonal geo-fence alert
- Engine or vehicle door status alert
- Remote vehicle fuel/power cut-off
- GPS blind spot alert
- Towing alert
3.1.3 Other Functions
- SMS/GPRS (TCP/UDP) communication (Meitrack protocol)
- Built-in 8 MB buffer for recording driving routes
- IP67 water-resistance rating
- Mileage report
- Roaming parameter settings
- Smart sleep mode
- Built-in 3-axis accelerometer
- Online Parameter Editor
- GPS data filtering
- Activate output by event
- Stop Moving and Start Moving alerts
- Vehicle power protection
- Idling alert
- AGPS
- Harsh cornering
- Harsh Acceleration
- Harsh Braking
3.1.4 Functions of Optional Accessories
| Optional Accessories | Function |
| iButton | Identify the driver ID and grant permission to start the vehicle. |
| A53 fuel level sensor | Check the fuel level and detect a fuel theft alert. |
| Digital temperature sensor | Check temperature (At most 8 temperature sensors are supported, and the sensor must be used with the A61 sensor box.). |
| Ultrasonic Fuel Level Sensor | Check the fuel level and detect a fuel theft alert. |
| 400 mAh/3.7 V high-temperature battery (0°C to 80°C) | The device can continuously work after the external power supply is cut off. When the battery power is low, a low power alert will be generated. |
3.2 Specifications
| Item | Specifications |
| Dimension | 80.5 mm x 60 mm x 23.5 mm |
| Weight | 100g |
| I/O power cable length | 50 cm | |
| Power supply | DC 11.4-90 V/1.5 A | |
| Power consumption | Current in standby mode: 65 mA | |
| Operating temperature | -35°C to 80°C (available for the device without a battery) | |
| Operating humidity | 5% to 95% | |
| LED indicator | A green indicator showing the GSM signal Blue indicator showing the GPS signal | |
| Button/Switch | 1 upgrade button (used to manually upgrade the firmware) 1 power button | |
| Memory | 8 MB buffer | |
| Sensor | 3-axis accelerometer (used to wake the device up by vibration and detect towing alerts, harsh acceleration alerts, and harsh braking alerts) | |
| Frequency band | 1366 (2G) | GSM: 850/900/1800/1900MHz |
| 1366G (3G) | 7366G-E: UMTS/HSDPA: 900/2100MHz GSM/GPRS: 900/1800MHz 1366G-A: UMTS/HSDPA: 850/1900MHz GSM/GPRS: 850/900/1800/1900MHz T366G-T: UMTS/HSDPA: 850/2100MHz GSM: 850/900/1800/1900MHz | |
| T366E (CAT-M/NB) | GSM: 850/900/1800/1900MHz Cat M: B1 /B2/B3/B4/B5/B8/B12/B13/B18 /B19/B20/B25/B26/B27/B28/B66/B85 Cat NB: B1/B2/B3/B4/B5/B8/B12/B13/B18/B19/B20/B25/B28/B66//B71/B85 | |
| 1366 (4G) | T366L-E: LTE FDD:B1/B3/B7/B8/B20/B28A WCDMA: B1/B8 GSM/GPRS: B3/B8 1366L-A: LTE FDD:B2/B4/B12 WCDMA: B2/B4/B5 1366L-AU: LTE FDD:B1/B2/B3/B4/B5/B7/B8/B28 LTE TDD: B40 WCDMA: B1/B2/B5/B8 GSM/GPRS: B2/B3/B5/B8 T3661-AUT: LTE FDD:B1/B3/B5/B7/B28 | |
| WCDMA: B1/B5 Note: Select the proper device according to the local frequency band. | ||
| GPS sensitivity | -165 dB | |
| Positioning accuracy | 2.5m | |
| I/O port | 2 digital inputs and 1 analog detection input (0-30 V; selectable positive, negative, and analog detection inputs) 1 output 1 USB port 1 1-wire interface (set to output or a negative input) 1 output (voltage: 5V) 1 RS232 port (RS232 version): GND/TX/RX | |
T366 and Accessories
T366 and standard accessories:
- T366 tracker (with a cable of 50 cm in length)
- 400 mAh battery (-20°C to 60°C)
- L wrench
- Hexagon screw
- CD download card
Optional accessories:
| Optional Accessory | Description |
| Relay (12 V/24 V) | Connect to output 1. |
| Buzzer | Connect to the 1-Wire interface (green cable), which needs to be set to output 2. The buzzer should be connected to 5 V power supply. |
| A52 digital temperature sensor | Connect to the 1-Wire interface (green cable). |
| iButton reader | Connect to the 1-Wire interface (green cable). |
| A53 fuel level sensor | Connect to AD input 1 (blue cable). |
| A64 remote control receiver | Connect to input 1 (grey cable), which needs to be set to the remote control input. |
| A67 remote control | |
| USB cable | Standard Android cable |
| 400 mAh high-temperature battery | High-temperature battery optional |
| External GPS antenna | 3 meters in length Available for the device with an external antenna connector (two hardware versions available: internal or external antenna) |
| Ultrasonic fuel level sensor | Connect to the RS232 port (RS232 version) |
| LED display | Connect to the RS232 port (RS232 version) |
| RFID | Connect to the RS232 port (RS232 version) |
Appearance
![]()
First Use
6.1 Installing the SIM Card
![]()
- Use the screwdriver to open the back cover.
- Insert the SIM card into the card slot (card chip facing down).
- Close the cover, and tighten the screws.
Note:
- Power off the device before installing the SIM card.
- Ensure that the SIM card has sufficient balance.
- Ensure that the phone card PIN lock has been closed properly.
- Ensure that the SIM card in the device has subscribed to the caller ID service if you want to use your authorized phone number to call the device.
6.2 LED Indicator
Press and hold down the power button for 3–5 seconds to start the device.
| GPS Indicator (Blue) | |
| Blink (every 0.1 seconds) | The device is being initialized or the battery power is low. |
| Blink (0.1 seconds on and 2.9 seconds off) | A GPS signal is received. |
| Blink (1 second on and 2 seconds off) | No GPS signal is received. |
| GSM Indicator (Green) | |
| Steady on | A call is coming in or a call is being made. |
| Blink (every 0.1 seconds) | The device is being initialized. |
| Blink (0.1 seconds on and 2.9 seconds off) | A base station signal is received. |
| Blink (1 second on and 2 seconds off) | No base station signal is received. |
6.3 Device Configuration
6.3.1 Installing the USB Driver
- Decompress the sts-stm32102.zip file provided by Meitrack, locate the following file, and install the USB driver on a computer with a 64-bit Windows system.

- After the installation is finished, connect the tracker to the computer by USB cable. If STMicroelectronics Virtual COM Port (COM5) is displayed on the Computer Management page, the driver is installed successfully.
Note: Please power on the tracker and then connect the tracker to the computer by USB cable. Otherwise, Meitrack Manager will be unavailable.
![]()
Note: After you finish the driver installation if the preceding figure is not displayed, copy the mdmcpq.inf file to the c:/windows/inf/ directory and usbser.sys file to the C:/windows/system32/drivers/ directory. Then restart the computer.![]()
6.3.2 Configuring Device Parameters by Meitrack Manager
This section describes how to use Meitrack Manager to configure the device on a computer. Procedure:
- Install the USB driver and Meitrack Manager.
- Connect the device to a computer by using the USB cable.

- Run Meitrack Manager, then the following dialog box will appear:

- Turn on the device, then Meitrack Manager will detect the device model automatically and the parameter page will appear accordingly. For details about MEITRACK Manager, see the MEITRACK Manager User Guide.
6.4 Tracking by Mobile Phone
Call or send the 0000, A00 command by SMS to the device’s SIM card number. The device will reply to an SMS with a map link. Click the SMS link. The device’s location will be displayed on Google Maps on your mobile phone.
Note: Ensure that the device’s SIM card number has subscribed to the caller ID service. Otherwise, the tracking function by mobile phone will be unavailable.
![]()
SMS example:
Now,061314 10:36,V,26,0Km/h,96%,http://maps.meigps.com/?lat=22.513781&lng=114.057183
The following table describes the SMS format:
| Parameter | Description | Remarks |
| Now | Indicates the current location. | SMS header: indicates the current location or the alert type. |
| 061314 10:36 | Indicates the date and time in MMDDYY hh: mm format. | None |
| V | The GPS is invalid. | A = Valid V = Invalid |
| 26 | Indicates the GSM signal strength. | Value: 1-32 The larger the value is, the stronger the signal is. If the value is greater than 12, GPRS reaches the normal level. |
| 0Km/h | Indicates the speed. | Unit: km/h |
| 96% | Indicates the remaining battery power. | None |
| http://maps.meigps.c om/?lat=22.513781&I ng=114.057183 | Indicates the map link. Latitude: 22.513781 Longitude: 114.057183 | None |
If your mobile phone does not support HTTP, enter the latitude and longitude on Google Maps to query a location.
![]()
6.5 Common SMS Commands
6.5.1 Real-Time Location Query – A00
SMS sending: 0000,A00
SMS reply: Now, Date and time, Positioning status, GSM signal strength, Speed, Remaining battery power, Map link
Description: This command is used to query the tracker’s current location.
Example:
Sending: 0000,A00
Reply: Now,160721 16:40,V,12,56Km/h,97%,http://maps.meigps.com/?lat=22.513015&lng=114.057235
6.5.2 Setting Authorized Phone Numbers – A71
SMS sending: 0000,A71,Phone number 1,Phone number 2,Phone number 3
SMS reply: IMEI,A71,OK
Description:
Phone number: A phone number has a maximum of 16 bytes. If no phone numbers are set, leave them blank. Phone numbers are empty by default.
Phone number 1/2/3: Set these phone numbers to authorized phone numbers. When you call the tracker by using these phone numbers, you will receive SMS notification about the location, geofence alert, and low power alert
and SMS notification or a call about the unauthorized door opening and unauthorized ignition. If you need to delete all authorized phone numbers, send 0000, A71.
Example:
Sending: 0000,A71,13811111111,13822222222,13833333333
Reply: 353358017784062,A71,OK
6.5.3 Setting the Smart Sleep Mode – A73
SMS sending: 0000,A73,Sleep level
SMS reply: IMEI,A73,OK
Description: When the sleep level is 0, the sleep mode is disabled (default).
When the sleep level is 1, the tracker enters the normal sleep mode. The 3G module always works, and the GPS module occasionally enters sleep mode. The tracker works 25% longer in the normal sleep mode than that in the normal working mode. This mode is not recommended for short interval tracking; this will affect the route precision.
When the sleep level is 2, the tracker enters the deep sleep mode. If no event (SOS, button changes, incoming calls, SMSs, or vibration) is triggered after five minutes, the GPS module will stop working, and the 3G module will enter sleep mode. Once an event is triggered, the GPS and 3G modules will be woken up.
Note: In any condition, you can use an SMS command to disable the sleep mode, and then the tracker exits the sleep mode and returns back to the normal working mode.
Example:
Sending: 0000,A73,2
Reply: 353358017784062,A73,OK
6.5.4 Setting the Idling Alert – B14
SMS sending: 0000,B14, Consecutive Time (second),Speed (km/h),Alert Time (second)
SMS reply: IMEI,B14,OK
Description:
The function is used to detect idling. The tracker must be connected to ACC detection. Otherwise, the function will be unavailable.
Time: indicates the consecutive time for the speed and alert time. The parameter value ranges from 0 to 60000.
Unit: second.
Speed: The parameter value ranges from 0 to 200. Unit: km/h. (5 km/h is recommended.) An idling alert will be generated when the following conditions are met simultaneously: the device detects that the
ACC is on; the speed is lower than the preset value, and the consecutive time for the speed is larger than the preset
value.
If you want to read the parameters, send B14.
Note: The alert activation conditions may be affected due to static drift. Therefore, you are advised to set the speed to a value between 5 km to 10 km and the consecutive time for the speed to a value that is larger than 60 seconds. The Alarm time is temporarily closed, any parameter can be set first and it is advised to set to 0.
Example:
Sending: 0000,B14,60,5,0
Reply: 353358017784062,B14,OK
For details about SMS commands, see the MEITRACK SMS Protocol.
Note:
- The default SMS command password is 0000. You can change the password by using the Meitrack Manager and SMS command.
- The device can be configured by an SMS command with the correct password. After an authorized phone number is set, only the authorized phone number can receive the preset SMS event report.
6.5.5 Controlling Output Status – C01
SMS sending: 0000,C01,Speed,ABCDE
SMS reply: IMEI,C01,OK
Description:
When the speed is 0, no speed limit exists. That is when the tracker receives a command, the output control takes effect immediately.
When the speed is a value ranging from 1 to 255 (unit: km/h), set the speed limit for output control. When the driving speed is lower than the speed limit, the output control takes effect.
ABCDE: indicates the output 1, output 2, output 3, output 4, and output 5 respectively. When the parameter value is 0, the output is disabled. When the parameter value is 1, data will be generated according to preset output mode. When the parameter value is 2, the previous status will remain.
Example:
Sending: 0000,C01,10,10000
Reply: 353358017784062,C01,OK
6.5.6 Setting I/O Port Status – C08
SMS sending: 0000,C08,IO0:Mn,IO1:Mn,IO2:Mn,IO3:Mn,IO4:Mn
SMS reply: IMEI,C08,IO0:Mn,IO1:Mn,IO2:Mn,IO3:Mn,IO4:Mn
Description:
- IO0, IO1, IO2, IO3, and IO4 indicate I/O ports.
IO0: open collector 1 by default (yellow cable)
IO1: 1-Wire interface by default (green cable)
IO2: negative input 1 by default (grey cable)
IO3: positive input 2 by default (white cable)
IO4: AD input 1 by default (blue cable) - Mn indicates the I/O port status. The parameter value is as follows:
0: low trigger
1: high trigger
2: AD input
3: Remote control input
4: open collector
5: low output
6: PWM output
7: Buzzer alert output
8: 1-Wire - You can set one or multiple input ports at the same time. The command 0000, C08 is used to read I/O port parameters.
Note:
- IO0: Mn parameter value is 4, 5, or 6.
- IO1: Mn parameter value is 0, 4, 5, 7, or 8.
- IO2: Mn parameter value is 0, 1, or 2.
- IO3: Mn parameter value is 0, 1, or 2.
- IO4: Mn parameter value is 0, 1, 2, or 3.
![]()
Example:
Sending: 0000,C08,IO0:5
Reply: 353358017784062,C08,IO0:5,IO1:0,IO2:2,IO3:2,IO4:1
For details about SMS commands, see the MEITRACK SMS Protocol.
Note:
- The default SMS command password is 0000. You can change the password by using the Meitrack Manager and SMS command.
- The device can be configured by an SMS command with the correct password. After an authorized phone number is set, only the authorized phone number can receive the preset SMS event report.
Logging In to MS03 Tracking System
Visit http://ms03.trackingmate.com, enter the user name and password, and log in to the MS03. (Purchase the login account from your provider.) For more information about how to add a tracker, see the MEITRACK GPS Tracking System MS03 User Guide (chapter 4 “Getting Started”).
The MS03 supports the following functions:
- Track by time interval or distance.Query historical trips.
- Set polygonal geofences.
- Bind driver and vehicle informatioView various reports.
- Send commands in batches.
- Support OTA updates.
For details, see the MEITRACK GPS Tracking System MS03 User Guide.
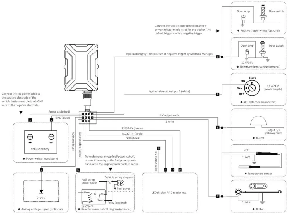
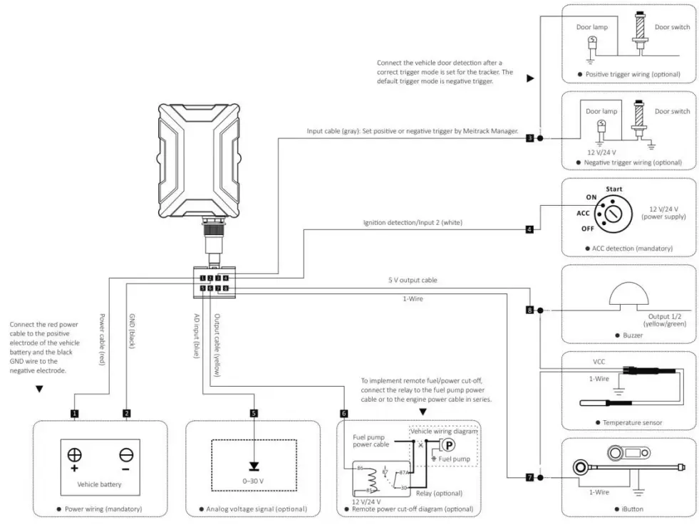
Installing the T366
8.1 Installing an I/O Cable
8.1.1 Interface Definition
The I/O cable is an 8-pin cable, including the power, analog input, and negative/positive input and output interfaces.
![]()
![]()
| Pin Number | Color | Description |
| 1 (Power +) | Red | The positive charge of the power input is connected to the positive charge of the vehicle battery. Input voltage: 11-36 V. 12 V or 24 V is recommended. |
| 2 (GND) | Black | Ground wire, connected to the negative charge of the vehicle battery or to the negative terminal. |
| 3 (Input 1) | Grey | Digital input, (negative trigger by default) Connect to a door trigger signal cable to detect vehicle door status. (Most Chinese, Korean, and Japanese cars are negative edge-triggered.) The port can be set to positive trigger, AD input 2 (0-30 V), or remote control input. |
| 4 (Input 2) | White | Digital input, positive trigger. The port can be set to negative trigger or AD input 3 (0-30 V). Connect to the vehicle ACC cable by default to detect the vehicle ACC status. |
| 5 (AD input 1) | Blue | Analog input with 12-bit resolution and valid voltage 0-30 V. The port can be set to input 3 (positive/negative). |
| 6 (Output 1) | Yellow | Valid: low level (0 V) Invalid: open collector Maximum voltage for output open collector (invalid): 60 V Maximum current for output low level (valid): 500 mA Set the PWM output (output time and adjustable pulse width). Connect to an external relay to remotely cut off the vehicle fuel cable or engine power supply. |
| 7 (1-wire interface) | Green | Connect to the iButton and other devices supporting the 1-wire protocol. The port can be set to negative input 4 or output 2 open collector. |
| 8 (5 V output cable) | Pink | 5 V output It can be connected to the power supply of a temperature sensor. |
The I/O cable of the RS232 version is an 11-pin cable. Besides the above 8 pins, there are the following 3 pins.
![]()
| Pin Number | Color | Description |
| 9 (GND) | Black | Ground wire |
| 10(RS232-Tx) | Purple | The device sends data through the RS232 port. |
| 11(RS232-Rx) | Brown | The device receives data through the RS232 port. |
8.1.2 Wiring Diagram
T366 standard version:
![]()
T366 RS232 version:
![]()
8.2 Mounting the T366
Mount the device in the vehicle by a cable tie.
Note: Do not install it at a metal-covered place.
If you have any questions, do not hesitate to email us at [email protected].



















