EXPERT ELECTRONICS SunSDR2 Pro HF to VHF Transceiver
Equipment Reveiw
The SunSDR2 PRO is the latest transceiver from the Russian company, Expert Electronics, and packs a lot of features into a very compact form factor. All the HF amateur bands are included plus VHF coverage of the 50MHz and 145MHz bands. HF output power is 15 watts, reduced to 7 watts on the VHF bands. The receiver architecture employs 16-bit digital down conversion (DDC) with 14-bit Digital Up Conversion (DUC ) used for the transmitter. Just to complete the package, it uses a standard Ethernet or optional Wi-Fi to connect to the host PC so has remote operation potential.
COMPREHENSIVE CONNECTIONS
Despite the small size of the SunSDR2 PRO, it includes a wide range of external connections. The front panel, see Photo 1, has two standard 6.25mm (1/4”) jacks for the phone and microphone respectively plus a Mic 2 socket that takes a standard Yaesu MH-31 style RJ-45 connector. Moving around to the rear panel, Photo 2, there is a 4-pin Molex latching power socket that is used with the supplied power lead to connect to the shack’s 13.8V supply. Unusually, the SunSDR2 PRO can be powered by up to 16V DC if you want to squeeze the last few watts from the PA. Maximum current consumption is 5A. The Ethernet connection uses a standard RJ-45 connector and runs at 100Mb/s, while the antenna connection is via three mini-UHF connectors, one for VHF and the other two for HF. As these are an unusual choice, the SunSDR2 PRO included a short mini-UHF to SO-239 patch lead that enabled me to get on the air quickly. There were two more 6.25mm jacks on the rear panel used for a Morse key and external PTT control respectively. For those wanting to use the SunSDR2 PRO with an external PA, there was a phono socket that carried the all-important ALC line. The SunSDR2 PRO is ready to link with a wide variety of external devices thanks to the provision of a 15-pin Ext Ctrl connector of the rear panel. This ‘D’ type connector carries a power supply feed along with 8 open-collector outputs that can be programmed to switch as you change bands.
In addition to all the essential
connections, the SunSDR2 PRO provides some interesting advanced features. For those requiring very tight frequency accuracy, there was an SMA socket that accepted a 10MHz external reference at CMOS level input. This was ideal for connecting a GPS-disciplined oscillator. The ‘ADC in’ socket provided direct, unfiltered access to the input of the SunSDR2 PRO’s high-speed ADC. This opens up the possibility of using the SunSDR2 PRO in under-sampling mode to cover any band up to the 700MHz limit of the ADC. Similarly, there was an unfiltered DAC out for the transmit side. Lastly, there was an Rx out jack that provided output from the SunSDR2 PRO’s front-end filters immediately prior to the ADC. This could be used to feed another receiving system.
GETTING GOING.
The first step was to install the PC software and read through the manuals, all of which were available online, direct from Expert Electronics. As with most modern SDR rigs, the SunSDR2 PRO is operated entirely via a PC interface using the supplied ExpertSDR2 software. For the review, I downloaded the latest version, which was v1.0.2. Expert SDR2 is available for both Windows and Linux-based systems and requires a 2 or 4-core Intel i3 or better processor with 4GB or more RAM, 40GB hard disk space, a 17-27” monitor, and a video card that supports OpenGL 1.5. The Windows operating system can be Windows XP or later so it’s not very demanding.
Power was supplied from my shack
(13.8V) supply and the main antenna was my recently refurbished Butternut HF9V which allows a direct connection with no ATU. With the basic connections complete, the next task was to get the SunSDR2 PRO on my local network. The default IP address for the SunSDR2 PRO is 192.168.16.200 but my home network uses the 192.168.1.xxx subnet. To change the SunSDR2 PRO’s subnet, I connected the SunSDR2 PRO directly to one of my PCs and changed the PC’s subnet to match the SunSDR2 PRO so I could then amend the SunSDR2 PRO’s default address. This is a simple process that was very well documented with plenty of illustrations in the manual. Once the Sun SDR2 PRO had been set to the correct subnet, pressing the search button quickly located the hardware. When it came to connecting up the mic, key, headphones, etc. I could either plug directly into the SunSDR2 PRO hardware or run everything via the PC. The latter option gave the greatest flexibility as I could operate the SunSDR2 PRO from anywhere in the house provided there was a fast network connection between the PC and the SunSDR2 PRO base unit. I did try accessing via the home Wi-Fi connection but found the data rate too slow to be workable. The SunSDR2 PRO offers the potential to be operated remotely via the internet but this option was not available at the time of the review.
VIRTUAL CONNECTIONS.
When moving from traditional to SDR-based rigs, many of the standard interconnections such as Computer Aided Transceiver (CAT), data modes audio in/out, logging software, etc need to be handled differently. By far the best way to make these interconnections is to use what’s known as virtual connections. These are connections that are simulated in software rather than physical plugs and sockets, see Figure 1. In addition to saving the usual knot of RFI-gathering cables, virtual connections keep everything in the digital domain so there are no losses; multiple connections are also possible. This is particularly helpful when it comes to data mode operation as the audio output can be sent simultaneously to multiple decoder packages. The SunSDR2 PRO is very well set up to make use of virtual connections. It includes routing options for all the audio input/output channels and can pass IQ outputs directly to virtual audio cables (VACs) installed on your PC. I used Virtual Audio Cable 4.14 by Eugine Muzychenko for the review but there are other similar applications available. CAT control of the SunSDR2 PRO is provided through the use of virtual COM ports and in this role the SunSDR2 PRO emulates the Kenwood TS-480 command set, which makes it very easy to control with a wide range of existing software. There was also a facility to attach additional CW keys using real COM ports on the PC.
INSIDE VIEW.
The SunSDR2 PRO is a sophisticated, very well-built SDR and I’ve shown a photo of the internals in Photo 3. Some of the rigs I’ve seen recently have been quite a challenge to get inside but the SunSDR2 PRO was very simple. I just released the front and rear panels and the main PCB and heatsink slid out as one unit. This is great news from a servicing perspective.
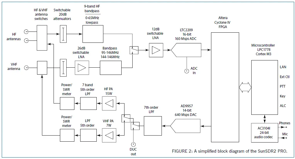
Let’s quickly run through the circuitry,
starting with the receiver. See Figure 2 for a block diagram of the SunSDR2 PRO. The antenna inputs pass through the antenna switching unit and attenuator before entering the filter bank. This includes 9 band-pass filters for the main amateur bands plus a 65MHz anti-aliasing LPF (low pass filter) network. The filter output is applied to a switchable 12dB low-noise preamplifier before passing to the ADC (Analogue to Digital Converter). The ADC used is the LTC2209 which takes full, 16-bit, samples at a rate of 160Msps (Mega samples per second) and so digitizes the entire 90kHz to 80MHz basic range of the SunSDR2 PRO. The 160Msps, 16-bit samples contain way too much data to pass straight to a PC so the SunSDR2 PRO employs an FPGA (Field Programmable Gate Array) to do the heavy processing.
FPGAs are extremely fast and support parallel processing so are ideal for this application. The main function of the FPGA here is to decimate the ADC output and deliver chunks of the spectrum at a more manageable data rate that can be passed to the PC software for final processing. The decimation process is roughly equivalent to the first mixer in a traditional superheat receiver. The Altera Cyclone IV FPGA used in the SunSDR2 PRO is powerful enough to support two independent decimation feeds which means that the SunSDR2 PRO can operate with two entirely independent receivers for split operation anywhere in the tuning range. Management of the band switching, FPGA decimation, SWR bridge, and other functions is handled by an LPC1778 Cortex M3-based microcontroller.
This controller also links to the onboard 24-bit audio codec that handles the hardware microphone inputs and the phone’s output. The 100Mbps Ethernet connection to the PC is also managed by the LPC1778. For the transmit section, the IQ transmit signal is generated in the FPGA and passed to Analog Devices AD9957 1Gsps, 14-bit digital-to-analog converter (DAC). In this case, the DAC runs with a 640MHz clock thus allowing 640Msps for a high-quality transmit signal.
The output of the DAC drives a 15W PA on HF and 7W for VHF. The PA outputs are cleaned up with 5th order LPFs and sent to the power/SWR meter before being routed to the antenna. The local oscillator and clock feed for the SunSDR2 PRO is managed by an AD9523 specialist clock generator chip so that everything is locked to the internal reference oscillator to deliver basic stability of ±0.5ppm. For critical applications, this can be further improved by applying an external, high-stability 10MHz external reference to the Ref-In jack on the rear panel.
OPERATING.
As mentioned earlier, most of the operations were done using my Butternut HF-9V vertical directly connected to the SunSDR2 PRO. I also have the latest ALA1530S+ Imperium Loop antenna that I was able to connect via the second HF antenna socket. Setting the SunSDR2 PRO to use different antennas for Tx and Rx was simple so I could change to the loop antenna when it offered improved receive performance. The SunSDR2 PRO uses the bespoke ExpertSDR2 software application to provide easy access to all the rig’s advanced features. When running, the ExpertSDR2 display is dominated by the large spectrum and waterfall panels, Photo 4.
The frequency span of the display is determined by the IQ sample rate and that can be set to one of four rates: 39,06.5kHz, 78,125kHz, 156,250kHz or 312,500kHz. I was also able to change the IQ rate on the fly, which was very convenient. One gem, easily missed, is the 0-80MHz band scope. This was activated using the BS button and displayed the entire 0-80MHz bandwidth of the ADC input as both spectrum and waterfall displays. This effectively turns the SunSDR2 PRO into a pretty impressive spectrum analyzer. The band scope is also very handy for spotting openings through the entire LF, MF, HF, and low VHF spectrum! The screen dividing bars could be dragged up and down to allow more space for the band scope, Photo 5, and the mouse pointer operated as a measurement cursor showing frequency and level. Just to complete the picture, a left mouse click will tune the current receiver to any point on the 80MHz spectrum.
For SSB operation, I mainly used the SunSDR2 PRO with my Yaesu MH-31 fist mic which has served me well for many years and suits my voice tone. This mic worked without modification using the RJ-45 jack on the front panel. In the ExpertSDR2 software, microphone selection was via a drop-down box next to the mic gain control where you could choose between the two mic inputs on the front panel or a PC-connected mic. This drop-down selection also had a tick-box for the transmit AGC that appeared to work very well and made it difficult to over-drive the rig.
When I tried operating with the Tx AGC turned off, I found it all too easy to overdrive the PA so it’s probably best to leave the AGC on. In addition to the gain controls, the SunSDR2 PRO included a simple adjustable compressor that worked well for me with a useful adjustment range. For regular QSOs, I used a setting of 2.0. Although not necessary for the MH-31, the SunSDR2 PRO also included separate 18-band graphic equalizers that could be selected for both transmit and receive use. I tried this with a PC-connected Logitech webcam microphone and It did a pretty good job of turning it into a usable communications mic. I just cut the top and bottom end of the response and punched up the mid-range. One helpful refinement was the provision of PA drive-level trimmers in the Expert section of the Options menu. Also in this menu section was a frequency coefficient adjustment that could be used to fine-tune the master oscillator.
To help get the transmit adjustments right, I usually feed the rig into a dummy load via an attenuating tap with the tap output connected to a local SDR receiver. I set the SDR to record the IQ stream so I can listen to my own transmission whilst fine-tuning the transmit settings. Once I’ve found the best settings I can go on the air with confidence that I have a good start point and a clean signal.
To get a feel for the performance under contest conditions, I used the SunSDR2 PRO during the CQ WW DX contest on 24/25 October. I was operating barefoot with the Butternut HF9V and found the SunSDR2 PRO to be a great receiver. As with most SDRs, the brick-wall filters really helped during the busy contest and the SunSDR2 PRO’s filter pre-sets were well chosen. It was also possible to alter the bandwidth by dragging the edge of the passband with the mouse. This was a very powerful option and I found it easy to selectively cut out an interfering station whilst causing minimum degradation to the wanted station.
I also liked the simple display zoom where I could drag the zoom pointer to the center of activity and then right-click and drag to zoom in. The receive performance was very good under contest conditions and I was easily able to receive weak stations right next to the strongest of continental broadcast stations on 40m with no ill effects. CW operation with the SunSDR2 PRO is well supported with an internal iambic keyer and a standard 6.3mm stereo jack for the key on the rear panel. Speed was adjustable via a software slider and the
default sidetone of 700Hz could be changed via the Break-in menu. I used my trusty old ETM-5C keyer so only needed a straight key connection. It wasn’t immediately apparent how to do this so I contacted the support team where I quickly discovered that you have to use the Break-in menu to disable the internal iambic keyer. Once I’d set it up correctly, the ETM-5C worked very well. As you would expect, the SunSDR2 PRO supports semi-break-in and includes an adjustable break-in delay so I could easily adjust the delay to suit my modest sending speeds. When I started, I was operating with the key connected directly to transceiver hardware but I was listening to the sidetone through the PC speaker. That didn’t go well due to the processing delays that put a few milliseconds gap between pressing the key and hearing the sidetone.
The simple solution was to use the phone jack on the transceiver instead of the PC. If you want to use CW and listen via the PC you need to connect your key via a COM port on the PC. With that arrangement, the sidetone is generated in the PC as the key is pressed so there is no sidetone delay. The trick to avoiding sidetone delays is to monitor the sidetone on the device that has the key connected, ie either both on the PC or both on the hardware. The SunSDR2 PRO is particularly well suited for operation with CW Skimmer as it includes its own telnet server.
I was able to use the SunSDR2 PRO’s dual-channel receiver to good effect by setting RX2 to send 96kHz sample rate and IQ signals to CW Skimmer via a VAC. I could then log into its local telnet server with PuTTY (telnet application) to view the spots from the entire CW section of the band, Photo 6. The telnet server also has the facility to synchronize frequency without using the CAT link. With this activated, I could swap bands, and CW Skimmer would follow me and continue to report the correct spot frequencies. With CW Skimmer spotting the activity and reporting it via telnet, I could use the other channel as my main transceiver to pounce and operate the stations I wanted. This worked extremely well and the SunSDR2 PRO plus CW Skimmer make a very powerful combination.
It is also possible to take this a step further and run two local telnet servers so you can simultaneously monitor two bands! As you might expect from what I’ve coved so far, interfacing data modes software with the SunSDR2 PRO was a breeze. In fact, the SunSDR2 PRO would make an ideal data modes rig as the 15W maximum output is more than enough for data contacts; I rarely go above 5 watts when I’m operating data modes. When working data contests it’s useful to have a few different decoders running and the SunSDR2 PRO’s use of VACs for the audio routing makes that easy to achieve.
VHF OPERATION.
The SunSDR2 PRO includes transceiver operation on both 50MHz and the 144-146MHz band where up to 7W of RF is available. As the 145MHz band is above the 80MHz baseband of the ADC, this band is covered by using the ADC in under-sampling mode. This is a standard technique but requires additional filtering to remove the unwanted 0-80MHz frequency range and only allow the higher frequency band to pass to the ADC. The LTC2209 ADC has a 700MHz full power bandwidth so the 144-146MHz band is well within its capabilities. Repeater operation was fully supported with both programmable repeater shifts and CTCSS tones available. The only downside was the lack of 70MHz transceiver coverage. Maybe that will change with a future firmware/software update.
GENERAL COVERAGE RECEIVE.
The SunSDR2 PRO includes comprehensive general coverage receive capabilities from 90kHz through to 65MHz and then 90MHz to 148MHz. The higher frequency range is achieved by under-sampling as just described in the VHF section. In practice, the change to the filtering system kicks in at 80MHz so I was able to receive all the VHF FM broadcast band, air band, and all frequencies through to just under 160MHz.
Specification Summary
| General coverage receiver | 0.09 to 65MHz and 95 to 148MHz |
| Frequency coverage, HF Tx | All amateur bands |
| Frequency coverage, VHF Tx | 144 to 146MHz |
| Sensitivity µV | 0.07µV |
| Maximum Tx power HF | 15W |
| Maximum Tx power VHF | 7W |
| Blocking dynamic rage, HF | 129dB |
| Blocking dynamic range, VHF | >114dB |
| ADC clock frequency/ resolution | 160MHz/16-bit |
| DAC clock frequency/resolution | 640MHz/14-bit |
| Power supply | 12 to 16 volts, 15V recommended at 5A |
| Dimensions | 165 x 165 x 35mm |
| Weight | 1kg |
SUMMARY.
The SunSDR2 PRO is a surprisingly powerful and capable rig that is bristling with features for the modern shack. Don’t be fooled by its diminutive size, this is a hard-core SDR rig with full 16-bit direct sampling and two independent channels that can operate anywhere in the 0-65MHz range. The SunSDR2 PRO is also very well prepared for custom add-ons that could expand the operation to anywhere within the 0-700MHz bandwidth of the ADC. The included 0-80MHz spectrum analyzer is easily missed but is another reason to give the SunSDR2 PRO serious consideration. The RF performance was excellent and I found the recovered audio to be particularly good, even under contest conditions. The SunSDR2 PRO RRP is usually £1449.95, however, to see the latest up-to-date price on this transceiver please see www.hamradio.uk/sunsdr. My thanks to Martin Lynch & Sons for the loan of the review model.
December 2015 l RadCom
Mike Richards,
G4WNC l
e-mail: [email protected]



















