VIZULO Eagle 3 Heads LED Flood Light Instruction Manual
Mounting instruction



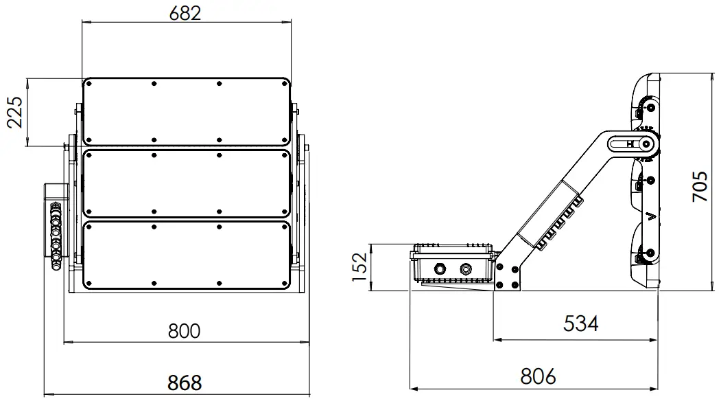
Dimensions


Netto Weight
| LED count | 432 |
| Luminaire Weight (Kg) | 33.1 |
| Driver Box Weight (Kg) | 5.6 / 6.1 / 8.3 |
Maximal wind load with driver box depending to the angle relative to then ground
| 0° | 15° | 30° | 45° | 60° | 75° | 90° | |
| SCx, m² | 0.19 | 0.28 | 0.37 | 0.45 | 0.50 | 0.52 | 0.53 |
Acceptable luminaire mounting angle relative to the ground

Unacceptable luminaire mounting – light is not supposed to be directed at luminaire and it parts.
WARNING!
- Do not touch LED modules!
- Do not put any tools or other items on LED modules!
- In case any LED is physically damaged (example shown below) the warranty is void.

Instructions




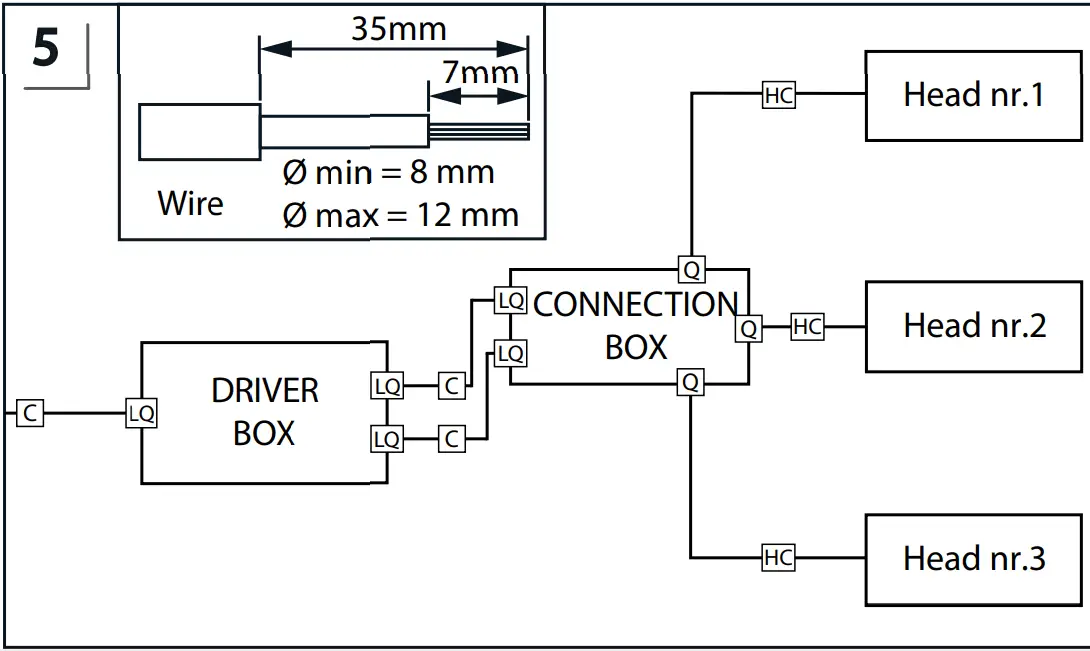
Mounting hole spacing for mounting the driver box on a surface

CG – cable glands, supplied with
luminaire
C – cables, can be supplied upon
request
HC – head cables




| LED | Power | CCT | Risk group | Remarks |
| Oslon Square | 330-1560W | Label required | ||
| Luxeon 5050 | 330-1560W | Label required | ||
| Duris S8 | 330-1560W | Label required |
The luminaire should be positioned so that prolonged starting into the luminaire is not expected from a distance clooser than shown in the table.
MCB/Inrush current table
| LED Driver T – 230 Vac | |||||||
| Standard/High density | In-rush current (peak/dura on) | 6A | 10A | 16A | 20A | 25A | MCB type |
| Eagle 3 Heads Standart | 4 A (2000 s) | 0 | 1 | 1 | 2 | 2 | B,C,D |
| LED Driver D – 230 Vac | |||||||
| Standard/High density | In-rush current (peak/dura on) | 10A | 16A | 20A | 25A | 32A | MCB type |
| Eagle 3 Heads Standart | 25 A (8000 s) | 1 | 1 | 2 | 2 | 3 | B,C |
| LED Driver E- 230 Vac | ||||||
| Standard/High density | In-rush current (peak/dura on) | 10A | 16A | 20A | 25A | MCB type |
| Eagle 3 Heads Standart | 40 A (2500 s) | 1 | 1 | 2 | 2 | B,C,D |
Energy efficiency class of contained light source(s)

Standard
| CRI | ||||
| 70 | 80 | 90 | ||
| CCT | 1800 | F | ||
| 2200 | E | |||
| 2500 | E | |||
| 2700 | D | E | F | |
| 3000 | D | E | F | |
| 4000 | C | D | E | |
| 5000 | C | D | E | |
| 5700 | C | D | E | |
| 6500 | C | E | ||
Eco
| CRI | ||||
| 70 | 80 | 90 | ||
| CCT | 2200 | E | F | |
| 2700 | E | E | F | |
| 3000 | E | E | F | |
| 4000 | D | E | F | |
| 5000 | D | E | F | |
| 5700 | D | E | F | |
| 6500 | D | E | ||
Terms of use and maintenance
Before luminaire is turned on, it should be mounted according with this mounting instruction or any other applicable regulations.
Mounting instructions
Mounting of luminaire must be performed by a qualified person according with following instructions:
- The warranty of luminaire does not apply, if the mounting of luminaire has been performed in precipitation (rain, snow, hail).
- The warranty of luminaire does not apply, if a control system unauthorized by VIZULO or an inapplicable LED driver has been used to drive the luminaire.
- The warranty of luminaire does not apply, if it has been used in an unsuitable ambient temperature or has been supplied by voltage outside of the specified range.
- The warranty of luminaire does not apply, if the LED driver program has been changed in any way.
- The warranty of the luminaire does not apply, if the logged history data of the LED driver has been deleted without the permission of VIZULO.
- The warranty of luminaire does not apply, if it has been mounted in unspecified angles or upside down (luminaire glass directed up), or it has been completely submerged under water.
Safety instructions
Any actions with luminaire must be performed by a qualified person, Who is certified according with national regulations and requirements.
To prevent any accidents person installing the luminaire must follow national safety requirements and following instructions:
- The label containing technical parameters of the luminaire has to be studied before the work on it has begun.
- Any luminaire build or design changes are prohibited.
- The luminaire must be used in good technical condition and according with this instruction.
- Only VIZULO authorized spare parts and accessories can be used to repair the luminaire.
Maintenance and repair
Luminaire has to be disconnected from electrical grid before it is opened and/or repaired!
- The person working with the luminaire must follow national regulations and legislations that apply to maintenance and testing of electrical or electronic appliances.
- The luminaire may need to be cleaned depending on its environment. Only a damp cloth or a sponge may be used to clean the luminaire. Use only household detergents diluted by water.
- Only VIZULO authorized spare parts may be used for the luminaire.
- Instruction for changing spare parts must be requested from VIZULO and studied before the repair is attempted.
- LED modules, lens and LED drivers can be changed on an installed luminaire, but it is advised to perform this task indoor to avoid water entering the luminaire.
- Spare parts (lens, LED modules and drivers) should be ordered from the information available on the luminaire label.





















