PENN P29 Series Low Pressure Control with Time Delay Relay

Product Information
The P29 Series Low Pressure Control with Time Delay Relay is a control mechanism that combines pressure sensing with a time delay. It is designed to energize the time delay relay and open a contact after a predetermined period when there is a drop in pressure. The control has two main applications, but it should not be used on an ammonia system unless it is marked for ammonia service. The time delay relay is a thermal expansion device with a trip-free manual reset and compensates to minimize the effect of ambient temperature variations. Voltage variations affect the timing.
Applications
- Equipment with low-pressure control needs
- Systems with motor starters that require time delay relays
Features
- Combines pressure sensing with a time delay
- Thermal expansion time delay relay with a trip-free manual reset
- Compensates to minimize the effect of ambient temperature variations
Product Usage Instructions
Installation
- Ensure that the pressure connections are made with a 1/4 in. male SAE flare fitting and 1/4 in. tubing. If there is a possibility of pulsation, use a pulsation dampener.
- Disconnect the power supply before mounting and wiring to prevent possible electrical shock or equipment damage.
- Make all wiring connections with copper conductors only, and in accordance with local, national, and regional regulations.
- Use an external step-down transformer to provide either 120 V or 240 V to the pilot and time delay relay circuits when installing the control on a 440 VAC or 550 VAC system.
- Refer to the label inside the control cover for the maximum electrical rating of the control.
Adjustments
To adjust the setpoint, turn the setpoint adjustment screw clockwise to raise the pressure setting or counterclockwise to lower the setting. The screw is located at the top of the control case.
Note: For wiring diagrams with the manufacturer’s specifications, refer to Fig. 3 to Fig. 6.
Application
The P29 Series control combines a pressure-sensing mechanism with a time delay. A drop in pressure energizes the time delay relay and opens a contact after a predetermined period. There are two main applications for this control.
- Chiller: low temperature You connect the pressure element to the suction side of a chiller refrigeration system and wire the time delay relay to the compressor control circuit. Prolonged low suction pressure, such as pressure caused by a low-temperature condition, causes the control to shut down the refrigeration compressor.
- Industrial equipment: lubrication oil pressure: On any electrically driven machine with a forced oil system, you connect the pressure element to the lube oil system and wire the time delay relay in the control circuit. The time delay provides a period of time for oil pressure to build up on startup or to recover from temporary fluctuations. A sustained loss of oil pressure causes the control to shut down the machine.
CAUTION: Risk of equipment damage. On ammonia installations, the ammonia pressure control should be mounted separately from the electrical cabinet. Do not use an ammonia system unless the control is marked for ammonia service.
IMPORTANT: Use this P29
Series low pressure control with time delay relay only as an operating control. Where failure or malfunction of the P29 control could lead to personal injury or property damage to the controlled equipment or other property, additional precautions must be designed into the control system. Incorporate and maintain other devices, such as supervisory or alarm systems or safety or limit controls, intended to warn of or protect against failure or malfunction of the P29 control.
Operation
When the equipment starts, the time delay heater energizes. If the pressure does not reach the heater-off value within the required time limit, the time delay relay trips to stop the equipment. If the pressure rises to the heater-off value within the required time limit, the time delay relay does not trip and the equipment continues to run.
Time delay relay
The time delay relay is a thermal expansion device with a trip-free manual reset. The time delay relay compensates to minimize the effect of ambient temperature variations. Voltage variations affect the timing.

Fig. 1 Interior view of a P29 control
Installation
Mounting:Use the two mounting screw holes located on the back of the control case to mount the control, in any position, directly to a wall or panel board. Mount the control so that the pressure connection on the bellows is above the liquid level of the equipment on which you are using the control. Do not mount the control in a location where vibration might cause malfunction or damage, even though tests indicate that the P29 control has some ability to perform at vibrations of 2.5 G at 10 to 55 cycles per second. If required, universal mounting bracket Part No. 271-51 is available.
Note: Use only mounting screws supplied with the control to avoid damage to internal components.Use P29 controls at normal room temperatures of 32°F to 104°F (0°C to 40°C) and in areas protected from the weather. Use the control where normal working pressures do not exceed 250 PSIG (1723 kPa) and never expose it to a test overpressure greater than 325 PSIG (2240 kPa).
Pressure connections
- Avoid sharp bends or kinks in the capillary tubing.
- Purge all tubing and lines before you connect the pressure controls.
- Coil and secure excess capillary to avoid vibration. Allow some slack in the capillary to avoid violin string vibration which can cause tubing to break. Do not allow the tubing to rub against metal surfaces where friction can damage the capillary.
IMPORTANT: With a 1/4 in male SAE flare fitting and 1/4 in. tubing, you must use a pulsation dampener where there is a possibility of pulsation.
Wiring:
WARNING: Risk of electrical shock. Disconnect the power supply before mounting and wiring to prevent possible electrical shock. On multiple circuit units, more than one circuit may have to be disconnected.
CAUTION: Risk of equipment damage. Disconnect the power supply before mounting and wiring to avoid damage to equipment. On multiple circuit units, more than one circuit may have to be disconnected.
Fig. 2 Internal wiring for 120/240 VAC models
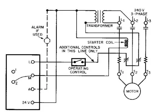
Fig. 3 Standard wiring for the P29 on a 240 V system with a 240 V magnetic starter coil.
Make all wiring connections with copper conductors only, and in accordance with local, national, and regional regulations.For the maximum electrical rating of the control, refer to the label inside the control cover.
Note: Use the terminal screws supplied with the Pennswitch (8-32 x 1/4 in. binder head). Do not substitute screws of a different size. For applications that use a 208 V control circuit, for standard applications use one leg of the 208 V control circuit and a neutral wire to power the 120 V circuit of the time delay heater. When you install a P29 control on a 440 VAC or 550 VAC system, use an external step-down transformer to provide either 120 V or 240 V to the pilot and time delay relay circuits.
Table 1: Power required for time delay relay
| Timing (s) | Voltage | |
| 24, 120 | 240 | |
| 30, 60, 90, or 120 | 15 VA | 30 VA |
Note: 240 V includes dropping resistor wattage. The transformer must be of sufficient volt-ampere capacity to operate the motor starter and the P29 time delay relay. For wiring, see Fig. 3 to Fig. 6 or the wiring diagrams with the manufacturer’s specifications.
Adjustments
To adjust the setpoint, turn the setpoint adjustment screw clockwise to raise the pressure setting or counterclockwise to lower the setting. The screw is at the top of the control case. Adjust the control so the setpoint is at, or just above, the specified minimum pressure. The time delay is factory-set and sealed and cannot be field-adjusted.
Test for shutdown
WARNING: Risk of electrical shock. Disconnect the power supply before testing to prevent possible electrical shock. On multiple circuit units, more than one circuit may have to be disconnected. Immediately after installation and at regular intervals thereafter, you must test the time delay relay to be sure that all circuits operate correctly. Proceed as follows.
- Pull the disconnect switches and remove the cover from the P29 control.
- Connect a jumper between terminals 1 and 2.
- Close the line switch to start the compressor running. The time delay relay stops the compressor after the time delay interval.
Note: Replace the cover before testing if the control is mounted on a condensing unit and where air from auxiliary equipment, such as blowers or fans, may affect the time delay heater. - After testing the time delay relay, pull the disconnect line switches again and remove the jumper between terminals 1 and 2.
- Place the cover on the control, close the line switch, and manually reset the time delay relay.

Fig. 4 Internal wiring diagram for low voltage models.
Fig. 5 Wiring with 24 V control circuit power from a step-down transformer
Checkout procedure: Before you leave the installation, observe at least three complete operating cycles to ensure all components function correctly.
Repairs and replacement: Do not make field repairs except for the replacement of the time delay relay assembly. You can replace or interchange the timer and terminal board in the field. For replacements, contact a Johnson Controls® distributor.
Table 2: Replacement time delay relay assemblies
| Part number | Voltage | Type of reset | Timing | Alarm circuit |
| RLY13A-600R | 120/240 VAC | Manual | 60 s | No |
| RLY13A-609R | 24 VAC/VDC | Manual | 120 s | No |
| RLY13A-610R | 120/240 VAC | Manual | 30 s | No |
| RLY13A-613R | 12 VAC | Manual | 120 s | No |
| RLY13A-616R | 120/240 VAC | Manual | 120 s | No |
Table 3: Conformity declaration information
| Information | Description |
| Purpose of control | Pressure operating controls |
| Method of mounting control | Flat surface or with a universal mounting bracket (Part No. 271-51) |
| Method of earthing of control | Wiring binding screw terminal |
| Type 1 or Type 2 action | Type 1.C (micro-interruption) |
| External pollution situation | Pollution degree 3 |
| Rated impulse voltage | 4,000 VAC |
Single point of contact APAC:
JOHNSON CONTROLS C/O CONTROLS PRODUCT MANAGEMENT NO. 32 CHANGJIANG RD NEW DISTRICT WUXI JIANGSU PROVINCE 214028 CHINA.
Europe: JOHNSON CONTROLS VOLTAWEG 20 6101 XK ECHT THE NETHERLANDS
NA/SA: JOHNSON CONTROLS 5757 N GREEN BAY AVE. GLENDALE, WI 53209 USA
UK: JOHNSON CONTROLS TYCO PARK GRIMSHAW LANE MANCHESTER M40 2WL UNITED KINGDOM
- www.penncontrols.com
- ® Johnson Controls and Penn are registered trademarks of Johnson Controls in the
- United States of America and/or other countries. All other trademarks used herein are the property of their respective owners. © Copyright 2022 by Johnson Controls. All rights reserved.
- © 2022 Johnson Controls
Part No. 997-659, Rev. H



















