H2-TYW Smart Lock
User Manual
H2-TYW Smart Lock
Special Attention:
- Mechanical keys please keep outdoor, just in case keys lock in doors.
- Please replace for the battery when low wattage alarm.
- Reading this manual carefully before installation, and keep it for future reference.
Introduction
1.1.Lock structure 
1.2. Packing List
Check the following drawing to check whether the package contains all the parts
| NO | Name | Qty | NO. | Name | Qty | |
| 1 | Front Panel | 1 | 10 | Mortise Screws:10*Smm (For Aluminum Door) | 4 | |
| 2 | Back Panel | 1 | 11 | Mortise Screws:25*4mm (For Wooden Door) | 4 | |
| 3 | Mortise | 1 | 12 | 60mm Square shaft | 1 | |
| 4 | Card | 3 | 13 | 80mm Square shaft | 1 | |
| 5 | Mechanical Key | 2 | 14 | MS*25mm Screw | 1 | |
| 6 | Waterproof Rubber Plate | 2 | 15 | M5*40mm Screw | 1 | |
| 7 | Screw Stubs:MS*35mm | 2 | 16 | M5*50mm Screw | 1 | |
| 8 | Strike&Strike Box | 1+1 | 17 | U-Clip | 1 | |
| 9 | Sliding Screws: MS*10mm | 1 | 18 | User Manual | 1 |
1.3. Specifications
| Suitable for Models | H2-TYW | Doors Applicable | Aluminum door Wooden door |
| Materials | Aluminum alloy | Working Voltage | 6V/4x AA Batteries |
| Lock Weight | 4KG | Door Thickness to Fit | 35-65mm |
| Unlocking Way | Fingerprint(option) Password Card Mechanical key | Data Capacity | Fingerprint+Password+Card5 300 (Fingerprints ≤100) |
| Color | Silver Black | Working Temperature | -10°C-55°C |
| Low Wattage Alarm | Less than 4.8V | Working Humidity | 0-95% |
Features:
✓ Semiconductor fingerprint sensor(508dpi)
✓ Passage mode function
✓ Voice guided operation
✓ Auto secure & break-in alarm
✓ Voice setting function
✓ Auto locking time setting function
✓ Privacy locking
✓ Anti-theft Password
✓ Emergency power supply through USEI.
Installation
2.1 Turn the handle
Notice: Adjust the handle according to the direction you open the door.
For Front Panel
- Loose Screws
- Left Open the Handle Toword the Left; Right Open the Handle Toword the Right.
- Reinstall the Screw After Adjusting the Direection
For Back Panel 
- Loose Screws
- The direction o f the rear panel handle is opposite to the front panel handle
- Reinstall the Screw After Adjusting the Direection
2.2. Installation Diagram(For 5572)
Step 1. Install Mortise
Step 2. Install Sliding Screw Casing 
- The screw casing place is adjustable from 55mm to 100mm far from the square shaft.
Depending on the location of the location of the hole-drilling or the old door hole. - The arrow is always pointing down
Step 3. Install Back Panel and link wire 
Step 4. Install fixing screws 
Step 5. installation complete
Operation
3.1.Number Pad
“*”‘: Cancel, Return, Exit and Delete
“#”: Confirm and End

Passage mode: After verifying unlocking, press and hold “0” for 3 seconds and then prompt “the door is passage mode”
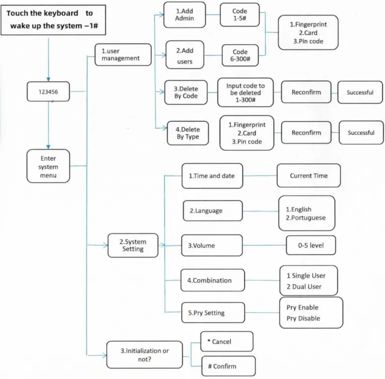
3.2.1.Setting Guide 
3.2.2. Initialization Mode 
3.3. Electronic Locking Button 
When you pull the button to “red” status, the lock was on “Locked” status. And it can be opened from outside, only by Master Admin. Other unlock ways, when you try to unlock, it will voice out ” the lock was locked”. To disable this function, you need pull the button to “green” status, to release the “Locked” status.
Note:
- Delete by type cannot delete management user information, management user can only be deleted by code.
- Please set the time carefully according to the network time. After setting the wrong time, all time-related operations will be abnormal.
- The volume setting only sets the volume of prompts and navigation during operation, and the maximum volume will be used by default during alarm, such as anti-pry alarm and freezing alarm.
- Dual user authentication mode requires authentication of two ordinary users. The administrator is not affected by this and can directly unlock the lock. The dual user authentication will not be effective when in initial state.
- When the voltage is lower than 4.8V, the lock will automatically alarm every time. After the alarm, the lock can be unlocked for 200 times. After the number of times, the delay time of each lock opening will be 2 seconds.
Add tuya smart app(optional)
4.1. Download
http://smart.tuya.com/download
You can search for [ TuyaSmart ] in various app stores or scan the QR code above to download
4.2. Register
- Click “Sign Up”and read the Privacy Policy after it pops up. Click “Agree” and enter the registeration page.
- You can use email or mobile number as your account to register. The country/region of the APP will be the same as the phone’s. You can also change it by yourself when registering. (You cannot change the country/region after the registeration). Enter mobile number/email and click”Get Verification Code”;
- Enter the verification code and turn to the password setting page. Set your password as required and click “Done”.
4.3. Log in
If you already have an account,choose “Register with Existing Account” and enter the log in page.
- The system will automatically locate the current country/region you are in.
Or you can choose the country/region by yourself. - Enter mobile number/ email and password.
-Thirdy-party Social Account Log in
If you have downloaded Wechat or QQ on your phone, you can click the Wechat/QQ icon in the log in page. You can log in using your wechat/QQ account after authorizing it.If you are using iPhone,you can also log in with Apple iD.
4.4.Using the APP
4.4.1. Add Lock
- Tap Add Device on the Home page or + in the upper right corner of the page to go to the Add Device page. Currently, you can manually add devices or search for devices to add to the app.
Attention: You should be add admin first!!! 
Method:
- After pressing “2” + “#” to verify the administrator, enter the Network config, The “5starts flashing, The screen is displayed in the network.
- As shown in the figure, the mobile app connects the lock. Select the wifi door lock, enter the wifi password and connect the door lock
- Adding success: the voice prompt “successful”
- Adding Failure: The keyboard light No. 1234 on the keyboard is not lit, and the timeout voice prompt “failed”
4.4.2. Remote unlock and temporary password
a) Temporary Password 
- Click on the APP homepage to enter the corresponding door lock page
- Generate a temporary password on your app
- Press “5”+“#” onthe door lock, You can open the door with the temporary password after success
b) Remote unlock 
- Click on the APP homepage to enter the corresponding door lock page
- Door lock keyboard press “4″+”#” Request remote lock picking
- The mobile APP will receive the application information, and click “Ok” to open the lock
c) Remote dynamic password
- Swipe the screen to the right and click get dynamic password
- The password is valid for five minutes and needs to be retrieved after five minutes
- If the password cannot be unlocked, the lock time may be wrong, press 6# on the lock to update the lock time, and then re-enter
4.4.3. Alarm
Automatically report after an alarm occurs. The report types include: doorbell call, tamper-proof alarm, low-voltage alarm, normally open alarm, and freeze when the number of verification errors exceeds
4.4.4. User Management 
- Click on the added user, you can edit the corresponding user opening information of a user
- The lock and the app are synchronized through cloud information: enter the number of the door opening method on the lock. For example, Peter sets a password number 001 on the lock, then enter 1 in the app as shown in Figure 4, and use this number 001 later Password to open the door, the door opening record in the app will show that the door opened by Peter, But if the user information is deleted on the APP, the user can still open the door, and it must be deleted on the lock to be effective
4.5.Electronic Locking Button
When you pull the button to “red” status, the lock was on ‘Locked” status. And it can be opened from outside, only by Master Admin . Other unlock ways, when you try to unlock, it will voice out ” the lock was locked”. To disable this function, you need pull the button to “green’ status, to release the “Locked’ status.
FAQ
| 1) How to read operation records? | In the Records of the main interface.. |
| 2) Why can’t I unlock it after open the passage mode | You need to perform an unlock verification in any method, than the passage mode will take effect. |
| 3) What is the purpose of Auto Lock | You can set how long to lock after unlocking |
| 4) After installation, touch sensing keyboard, screen no respond. | a) In this case, first check that the positive and negative electrodes of the battery have been installed upside down, whether the battery has enough power b) Remove the back panel and see if it’s connected. c) To eliminate the above situation, you need to remove the lock ,check whether the wires of the lock body are squeezed, and the re-wire. |
| 5) Unable to register fingerprint | Check the fingers for dirt or wear, check the fingerprint head on the lock for dirt and oil stains, etc. Check to see if the fingerprint is working properly(Press to see if there is any responds. |
| 6) What is the reason why the smart lock consumes fast power? | a) Large standby power consumption b) Short circuit |
| 7) There is no response to pressing the handle on outside the door, and there is unlock normally on inside the door, but the verification is normal, and the motor is normal. | It may be the triangle direction on the clutch was error, please check correction. |
| 8) How many times will the password be locked? How long is it locked? | Enter the wrong password more than 5 times in a row, the keyboard is locked for 90 seconds |
Guarantee
Customer Name: ——————-
Customer Calls: ——————-
Purchase Date: ——————-
Product Name: ——————-
Product Model: ——————-
Note:
- Please keep this card so that you can use it when you need warranty service.
- We provide you with a one-year warranty from the date of purchase.
- This warranty service is valid for customers in any country in the world.



















