velleman wsah113 Siren Sound Generator

Product Information
- The product is a sound effects generator.
- The maximum power consumption of the product is 40W.
- The product comes with a DIP switch, a speaker, an IC socket, aZener-diode, a trimmer, a transistor, and an electrolytic capacitor.
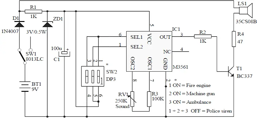
- The product has various resistors and diodes: R1 and R2 are 1K resistors, R3 is a 100K resistor, R4 is a 47-ohm resistor, D1 is a 1N4007 diode, and ZD1 is a 3V0 Zener-diode.
- The product has two switches: SW1 is an 8013 switch and SW2 is a DP3 switch.
- The product has an IC1 chip with an output of 8p.
Product Usage Instructions
- Attach the unit to a 9V battery (BT1).
- Set the DIP switch (SW) to the desired sound effect:
- 1 ON = Fire engine
- 2 ON = Machine gun
- 3 ON = Ambulance
- 1 + 2 + 3 OFF = Police siren
- Turn on the unit by setting switch 1 and switch 2 to ON.
- Adjust the sound using the RV1 trimmer for sound control.
- Watch the polarity of the Zener-diode (ZD1) and the electrolytic capacitor (C1).
- Place the IC chip (IC1) in the IC socket.
- Watch the position of the notch on the IC socket.
- Connect the speaker (LS1) to the unit.
- Respect the local environmental rules when disposing of the unit.
Soldering
Resistor
R1, R2 : 1K (Brown, Black, Red)
R3 : 100K (Brown, Black, Yellow)
R4 : 47 (Yellow, Purple, Black)
Diode
Watch the polarity !
D1 : 1N4007
Zener-diode
Watch the polarity !
Trimmer
RV1: 250K (220K) Sound
IC-socket
IC1 : 8p
Electrolytic capacitor
WATCH THE POLARITY !
TransistorSW2 : DP3
T1 : BC337
DIP switch
SW2 : DP3
Speaker
Switch
IC
WATCH THE POSITION OF THE NOTCH !
IC1 : 3561
TO ALL RESIDENTS OF THE EUROPEAN UNION
Important environmental information about this product
This symbol on this unit or the package, indicates that disposal of this unit after its lifecycle could harm the environment. Do not dispose the unit as unsorted municipal waste; it should be disposed by a specialized company for recycling. This unit should be returned to your distributor or to a local recycling service. Respect the local environmental rules. If any doubt contact your local authorities about waste disposal rules.



















