Three-dimensional rotating Christmas tree instructions
(TJ-56-499)
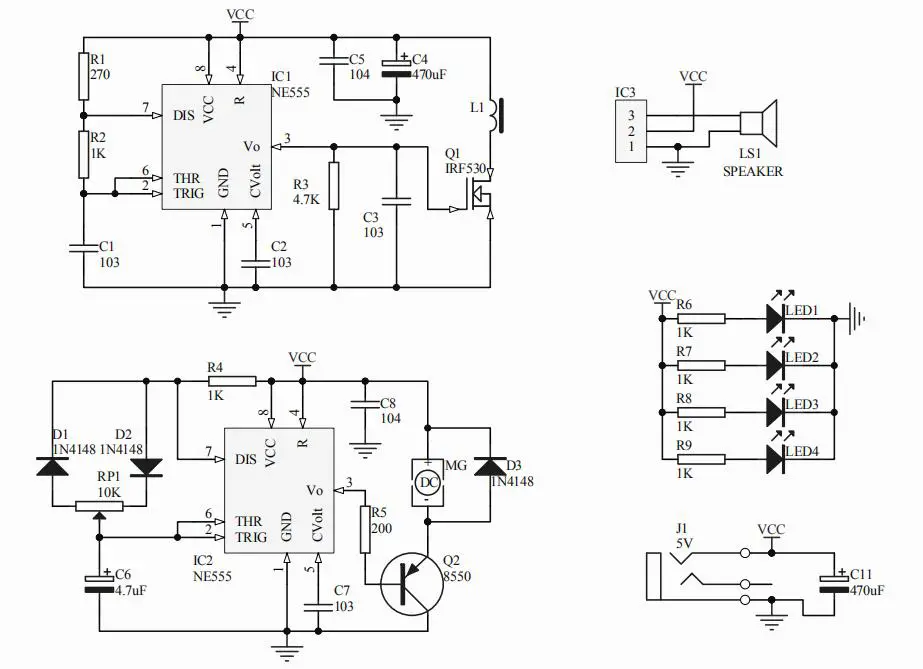
Function description: Power supply voltage: DC 5V, power supply with DC5
power plug, positive inside and negative outside. The circuit is mainly composed of a wireless power supply board, a wireless receiving board, and two Christmas tree circuit boards. The wireless power supply part is mainly composed of a NE555 oscillating circuit that outputs a square wave signal of about 50kHz to drive the field-effect tube IRF530. The primary coil and the secondary coil on the receiving board and the magnetic ring form a switching transformer. The FET is used to control the primary coil to generate a high-speed alternating magnetic field, thereby inducing alternating current on the secondary coil and providing it to the three-dimensional Christmas tree after full-wave rectification. use.
Circuit diagram
Base board:

Receiving board:

Component list:
| Wireless power supply board components list | |||||||
| Marked | Name | Spe. | QTY. | Marked | Name | Spe. | QTY |
| R2 R6-9 | In-line color ring resistance | 1K | 5 | C5 C8 | Ceramic capacitor | 104 | 2 |
| R1 | In-line color ring resistance | 270 | 1 | C4 C11 | In-line electrolytic capacitor | 470uF | 2 |
| RP1 | Vertical blue and white adjustable resistor | 10K | 1 | C6 | In-line electrolytic capacitor | 4. 7uF | 1 |
| RS | In-line color ring resistance | 200 | 1 | D1 D2 D3 | In-line diode | 91414 8 | 3 |
| R3 | In-line color ring resistance | 4 7K . | 1 | 1 | In-line transistor | I RF53 0 | 1 |
| R4 | In-line color ring resistance | 47K | 1 | 2 | In-line triode | 8550 | 1 |
| C1 C2 C3 C7 | Ceramic capacitor | 103 | 4 | J1 | DC Block | DC-00 5 | 1 |
| IC1 IC2 | In-line integrated circuit | NE55 5 | 2 | LS1 | buzzer | Pass i ye | 1 |
| IC3 | Music triode | 1 | IC Block | 8P | 2 | ||
| LED1-4 | 5MM in-line LED | Col o rfu I | 4 | Primary coil base | 1 | ||
| Primary coil | 1 | screw | M1.6* 8 | 2 | |||
| DC | RF30 0 | 1 | Nut | M2 | 2 | ||
| screw | M2*8 | 2 | Double pass copper pillar | M3*20 | 4 | ||
| screw | M3*6 | 4 | |||||
| Wireless receiving board component list | |||||||
| Marked | Name | Spe. | QTY. | Marked | Name | Spe. | QTY |
| VD1—VD4 | In-line diode | 1N5819 | 4 | C1 C2 | In-line electrolytic capacitor | 220uF/ 25V | 2 |
| Secondary coil | 1 | Magnetic ring | 5. 9X6. 2 | 1 | |||
| Magnetic ring seat | 1 | Self-tapping screws | Ml. 6*5 | 2 | |||
| USB to DC cable | DC2. 1* 80CM | 1 | |||||
A board
| name | el | mod number | 01 Y. | name | model | number | OT Y. |
| resist | 300 | R2/R4/R | 3MM colorful | ||||
| ance | R | 6/R7 | 4 | LED | light-emitting ng diode | D1—D18 | 19 |
| resist | 5. | R1/R3/R | 3 | capacitanc | 47uf | C1/C2/C3 | 3 |
| ance | K | 5 | e | ||||
| Triode | 901 4 | 01/02/0 3 | 3 | PCB board | 1 | A board | 1 |
B board
| name | mod el | number | 01- Y. | name | model | number | GT Y. |
| resist ance | 300 R | R2/R4/R 6 | 3 | LED | 3MM colorful light—emitti ng diode | D1—D18 | 18 |
| resist ance | 4.7 K | R1/R3/R 5 | 3 | capacitance e | 47uf | C1/C2/C3 | 3 |
| Tripod e | 901 4 | 01/02/0 3 | 3 | PCB board | 1 | B board | 1 |














