Johnson Controls EBE23 EBE Downflow Electric Furnace

Product Information: Electric Furnace
The EBE/EUE electric furnace is designed for installation in manufactured homes, recreational vehicles, park models, modular homes, and buildings. The furnace and its components are listed as a system by Underwriter’s Laboratories for the United States and Canada. The furnace dimensions and physical and electrical data are provided in the manual for reference. The manual also includes important safety information for proper installation and use of the product.
Product Usage Instructions: Electric Furnace Installation
- Refer to the manual for furnace dimensions and physical and electrical data.
- Ensure that the product is installed strictly in compliance with the installation instructions and any applicable local, state, and national codes including building, electrical, and mechanical codes.
- Improper installation, adjustment, alteration, service or maintenance can cause injury or property damage. Refer to the manual for assistance or consult a qualified contractor, installer or service agency.
- For electric furnace installation, follow the instructions provided in Section IV of the manual.
- Ensure that the duct connector for electric furnaces is installed properly as shown in Figure 1 of the manual.
- Refer to the wiring diagrams provided in the manual for proper wiring requirements.
- Install the thermostat as per the instructions provided in Section V of the manual.
- Air conditioning accessories can be installed as per the instructions provided in Section VI of the manual.
Note: Always pay attention to the safety information provided in the manual to avoid personal injury or property damage. Understand and follow the signal words DANGER, WARNING, or CAUTION.
SECTION I: GENERAL
The following list includes important facts and information regarding the EBE/EUE furnace and its packaging inclusions:
- Furnace is rated at 240 V, 60 Hz, single phase.
- Filters are furnished with EBE model, and are the same for all EBE models – 16 x 20 x 1 in top and 20 x 20 x 1 in the louvered door. No filters are furnished with EUE models. External filter base and/or filter rack needed for field installation.
- Furnace size is the same for all models.

- Four-wire thermostat operation for heating and cooling.
- Coil cavity built into furnace.
- All furnaces are equipped with an air conditioner blower and are A/C or Heat Pump ready.
- Holding strap furnished on top rear of furnace.
- The EBE furnace is designed for downflow application, and the EUE furnace is designed for upflow application.
- This furnace must not be operated without the front panel installed.
NOTICE
This furnace and its components listed on the A/C and Heat Pump equipment sticker are listed in combination as a system by Under-writer’s Laboratories for the United States and Canada.
SECTION II: SAFETY
- This is a safety alert symbol. When you see this symbol on labels or in manuals, be alert to the potential for personal injury.
Understand and pay particular attention to the signal words DANGER, WARNING, or CAUTION.
DANGER indicates an imminently hazardous situation, which, if not avoided, will result in death or serious injury.
WARNING indicates a potentially hazardous situation, which, if not avoided, could result in death or serious injury.
CAUTION indicates a potentially hazardous situation, which, if not avoided may result in minor or moderate injury. It is also used to alert against unsafe practices and hazards involving only property damage.
WARNING
Improper installation may create a condition where the operation of the product could cause personal injury or property damage. Improper installation, adjustment, alteration, service or maintenance can cause injury or property damage. Refer to this manual for assistance or for additional information, consult a qualified con-tractor, installer or service agency.
CAUTION
This product must be installed in strict compliance with the installation instructions and any applicable local, state, and national codes including, but not limited to building, electrical, and mechanical codes.
WARNING
FIRE OR ELECTRICAL HAZARD
Failure to follow the safety warnings exactly could result in serious injury, death or property damage. A fire or electrical hazard may result causing property damage, personal injury or loss of life.
- Install this electric furnace only in a location and position as specified in SECTION III of these instructions.
- Always install the electric furnace to operate within the electric furnace’s intended maximum outlet air temperature. Only connect the air handler to a duct system that has an external static pressure within the allowable range, as specified on the EBE/EUE rating plate.
- When an electric furnace is installed so supply ducts carry air circulated by the air handler to areas outside the space containing the air handler, the return air must also be handled by ducts sealed to the air handler casing and terminating outside the space containing the air handler.
- The electric furnace is not to be used for temporary heating of buildings or structures under construction.
- The size of the unit must be based on an acceptable heat loss or gain calculation for the structure. ACCA, Manual J or other approved methods can be used.
SAFETY REQUIREMENTS
- This electric furnace must be installed in accordance with all national and local building/safety codes and requirements, local plumbing or wastewater codes, and other applicable codes.
- Refer to the unit rating plate for the EBE/EUE model number, and then see the dimensions page of this instruction for supply air ple-num dimensions in Figure 3. The plenum must be installed according to the instructions.
- Provide clearances from combustible materials as listed under FURNACE CLEARANCE.
- Provide clearances for servicing, ensuring that service access is allowed for electric furnace elements and blower.
- Failure to carefully read and follow all instructions in this manual can result in electric furnace malfunction, death, personal injury, and/or property damage.
- Check the rating plate and power supply to ensure that the electrical characteristics match.
- Electric furnace must be installed so the electrical components are protected from water.
- Installing and servicing heating/cooling equipment can be hazardous due to the electrical components. Only trained and qualified personnel must install, repair, or service heating/cooling equipment. Untrained service personnel can perform basic maintenance functions such as cleaning and replacing the air filters. When working on heating/cooling equipment, observe precautions in the manuals and on the labels attached to the unit and other safety precautions that may apply.
- These instructions cover minimum requirements and conform to existing national standards and safety codes. In some instances, these instructions exceed certain local codes and ordinances, especially those that do not reflect changing residential and non-HUD modular home construction practices. These instructions are required as a minimum for safe installation.
INSPECTION
As soon as a unit is received, it must be inspected for possible damage during transit. If damage is evident, the extent of the damage must be noted on the carrier’s freight bill. A separate request for inspection by the carrier’s agent must be made in writing. Before installation, the unit must be checked for screws or bolts that may have loosened in transit. There are no shipping or spacer brackets to be removed. Check to ensure all accessories such as heater kits, suspension kits, and coils are available. Installation of these accessories must be done before setting the unit in place or connecting any wiring, electric heat, ducts, or piping.
CODES
The electric furnace must be installed in accordance with the following codes:
- Standard for the Installation of Air Conditioning and Ventilating Systems (NFPA 90A)
- Standard for the Installation of Warm Air Heating and Air Conditioning Systems (NFPA 90B)
- National Electrical Code (NFPA 70)
- Canadian Electrical Code, Part I (CSA C22.1)
- All local codes (state/county/township)
NOTICE
All applicable codes take precedence over any recommendation made in these instructions.
SECTION III: UNIT INSTALLATION
LOCATION
Access for servicing is an important factor in the location of any furnace. Provide a minimum of 24 in. (61 cm) in front of the furnace for access to the heating elements and controls. This access can be provided by a closet door or by locating the furnace 24 in. (61 cm) from a facing wall or partition.
FURNACE CLEARANCE
This furnace is approved for 0 in. clearance to combustible material on all or any part of the furnace exterior and the inlet or outlet duct work except as stated below. For furnaces installed in up flow application, there must be a minimum of 1 in. (2.54 cm) clearance from the bare surface of the outlet duct work for a distance of 3 ft (91.4 cm) from the supply air opening. This requirement is met if the duct is wrapped with an insulating material at least 1 in. thick that has an R-value of at least R-4.
RETURN AIR
In order for the furnace to work properly, a closet or alcove must have a certain total free area opening for return air.
For Heating Only Furnace
A minimum of 200 sq in. (1290 sq cm) free area opening. Use any return grille with a minimum of 200 sq in. free opening.
For Up to 4 Ton AC and HP Applications (Standard Blower)
A minimum of 250 sq in. (1613 sq cm) free area opening. The standard blower assembly supplied with the furnace is capable of handling up 4 ton AC applications. Use any return grille with a minimum of 250 sq in.(1613 sq cm) free area opening.
For 5 Ton AC Applications (Accessory Blower)
A minimum of 350 sq in. (2129 sq cm) free area opening. Use 5 ton AC blower accessory 3500-7911. Use any return grille with a minimum of 350 sq in. (2129 sq cm) free area opening with 5 ton AC blower accessory 3500-7911. The up flow return air box accessory 3500-8982 can also be used with 5 ton AC blower accessory 3500-7911.
Location
For downflow applications, the return air opening can be located in a closet front door, sidewall above the furnace casing, or louvered door on the furnace. If the opening for the return air is located in the floor, sidewalls, or closet door anywhere below the furnace casing height, 6 in. minimum clearance must be provided on the furnace side where return is located to provide for proper airflow. For up flow installations, a closet that is 32 in. wide by 30 in. deep with a 30-inch wide door is necessary. This is not required if there is a return grille installed below furnace. The return air opening can be located in a closet front door, sidewall above the furnace casing, or louvered door on the furnace. If the opening for the return air is located in the floor, sidewalls, or closet door anywhere below the furnace casing height, 6 in. (15.2 cm) mini-mum clearance must be provided on the furnace side where return is located to provide for proper airflow. See Figure 2. The 6 in. (15.2 cm) minimum clearance is not required if there is a return grille installed above the furnace height. This return grille cannot start more than 3 ft above the furnace height. If the louvers in the closet door have as much airflow area as the EB louvered furnace door, only 1 in. clearance is required.
Alcove and Closet Clearances
When installing the furnace in a separate closet or room that is accessible only through an outside door, a minimum of 200 sq in. (1290 sq cm) free opening for return air must be provided. The supply and return air must be ducted, securely attached, and sealed to the furnace casing if there are grilles in the outside door to the closet. Openings where ducts pass through walls, the floor, or the ceiling must be sealed to prevent air leakage into or from the closet and the living area
Up flow Closet Clearances
Provisions must be made to permit the return of circulating air from all rooms and living spaces, except the bathroom(s), to the circulating air supply inlet of the furnace. Failure to comply may cause improper heating and may cause the furnace to cycle on the limit.
DUCT SYSTEM DESIGN
An electric furnace is designed to operate at a given static pressure. To ensure proper airflow through the furnace, the distribution system must be designed so the static pressure external to the furnace does not exceed the static pressure rating shown on the furnace rating plate. The number, size, and placement of registers must be such that even distribution of heat is provided throughout the home.
SECTION IV: ELECTRIC FURNACE INSTALLATION
7900 SERIES DUCT CONNECTOR FOR EBE DOWN-FLOW
The duct connector is designed to eliminate a sub-base requirement. Table 1 provides the part number of the duct connector needed.
Provide adequate clearance for servicing:
- Locate the furnace conveniently away from wall facing or partitions to permit easy removal of components.
- Maintain a minimum space of 6 in. between the furnace and closet door when the door is used for return air.
- Ensure 2 ft of space is available in front of the furnace for future servicing (for example, blower, element, or furnace removal).
Duct Connector for Electric Furnaces
| FLOOR TO DUCT DIMENSIONS | FINGERED STYLE | SCREW TAB STYLE |
| 1 in. (2.54 cm) | 7990-6211 | N/A |
| 2 in. (5.1 cm) | 7990-6221 | N/A |
| 3 in. (7.6 cm) | ¯ | N/A |
| 4 in. (10.2 cm) | 7990-6241 | N/A |
| 5 in. (12.7 cm) | ¯ | ¯¯ |
| 6 in. (15.2 cm) | 7990-6261 | 7990-6061 |
| 7 in. (17.8 cm) | 7990-6271 | 7990-6071 |
| 8 in. (20.3 cm) | 7990-6281 | 7990-6081 |
| 9 in. (22.8 cm) | ¯ | |
| 10 in. (25.4 cm) | 7990-6301 | N/A |
| 11 in. (282 cm) | | N/A |
| 12 in. (30.5 cm) | N/A | N/A |
| 13 in. (33 cm) | N/A | N/A |
NOTE: The duct adapter in the next size up or next size down is to be used, depending on tolerance in floor to duct dimension.
- Indicates connector above or below could be used, depending on tolerance in floor to duct dimension.
- Indicates connector above could be used, depending on tolerance in floor to duct dimension.
- Indicates connector below could be used, depending on tolerance in floor to duct dimension.
DUCT CONNECTORS (7990 SERIES)
Duct Connector Depth (7990 Series)
These duct connectors connect the furnace to an under the floor supply duct system. The furnace can be installed on combustible flooring with-out a separate sub-base.
Duct Connector Dimensions (7990 Series)
INSTALLATION OF SCREW ATTACHMENT DUCT CONNECTOR (7990 SERIES)
- Make floor cut out as shown

- Determine the depth of the floor cavity from the surface of the floor to the top of the supply air duct and select the appropriate duct connector from the chart.
- Place locating bracket (supplied with the duct connector) to the back edge of the floor opening.

- Duct Connector Screw Attachment (7990 Series)
- Apply a water based duct sealant to the 1/2 in. supply duct attachment flange of the duct connector.
Determine which of the four positions the duct connector best centers over the supply duct and insert it through the floor cutout. When properly aligned with the supply duct, secure the duct con-nector to the floor with nails, flat head screws, or staples. - Use screws as required to secure duct connector to supply duct.
- Cut out the opening to the supply duct. If sealant has not been used, tape the mating flanges to provide a good air seal.
NOTICE
Duct sealant and tape must be classified as meeting HUD Standard 3280.715, U.L. Standard 181A.
INSTALLATION OF TAB ATTACHMENT DUCT CONNECTOR (7990 SERIES)
- Make floor cut out as shown in Figure 6.
- Determine the depth of the floor cavity from the surface of the floor to the top of the supply air duct and select the appropriate duct connector from the chart.
- Place locating bracket (supplied with the duct connector) to the rear of the floor area for the furnace.

- Determine which of the four positions the duct connector best centers over the supply duct and insert it through the floor cutout.
- Mark cut-out location on the supply duct and remove the duct connector.
- Cut out the opening to the supply duct.
- Bend tabs down through and back up under the supply duct.
- Secure the duct connector to the floor with nails, flat head screws, or staples.
The duct connector is designed for use on ducts down to 12 in. in width. When using the connector on smaller width ducts, there is insufficient clearance to bend the tabs on two sides of the duct connector.
In such cases, the tabs can be attached to the sides of the duct by using sheet metal screws or other suitable fasteners. Holes for sheet metal screws are provided in three tabs on each side of the duct connector. If more than three tabs need to be used to provide a more secure and air tight connection, the remaining tabs can also be fas-tened to the duct with screws after drilling the required screw holes.
INSTALLATION OF THE FURNACE
- Remove the front panels and set the furnace onto the duct connector. Slide it back until the rear of the unit engages the locator bracket.
- Secure the front of the furnace with two screws at the provided mounting holes.

- Secure the top of the furnace to a structural member by screwing through the strap at the top of the furnace. The strap can be moved to any of the holes located along the top back of the furnace. The installer may provide an equivalent method, such as screws through the casing side.
WIRING
Furnace wiring is complete except for the power supply and the thermo-stat wires. See wiring diagrams for wire and fuse size. See Table 2 for ground wire sizes. Thermostat wires connect through the side of the furnace and must be no smaller than 22 gauge. Power wires can enter through the side of the unit or through the auxiliary entrance located in the bottom of the unit. When bringing wiring through the bottom of the furnace, cable connectors must be installed to hold wiring in place and relieve any strain on the wiring. These connectors also serve as a seal between the furnace and the floor, so additional sealing is not required.
NOTICE
The furnaces are equipped with either one or two 60 amp circuit breakers. These circuit breakers protect the wiring inside of the furnace in the event of a short circuit. Additionally, these breakers pro-vide a means of disconnecting the power to the unit. The circuit breakers in the furnace are not meant to protect the branch circuit wiring between the furnace and the home’s breaker panel. General wire and breaker sizes are shown in Table 2. If sheathed cable is used, refer to National Electrical Code, Canadian Electrical Code and local codes for additional requirements concerning supply circuit wiring.
IMPORTANT: All installation on field wiring must be rated at 60ºC or higher.
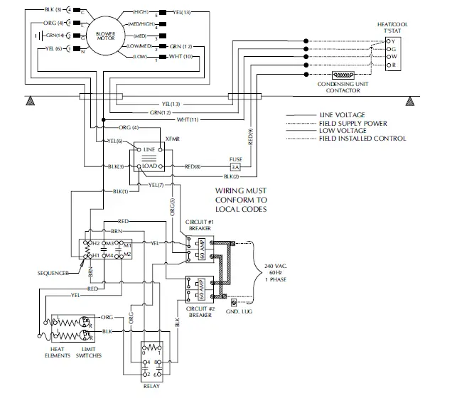
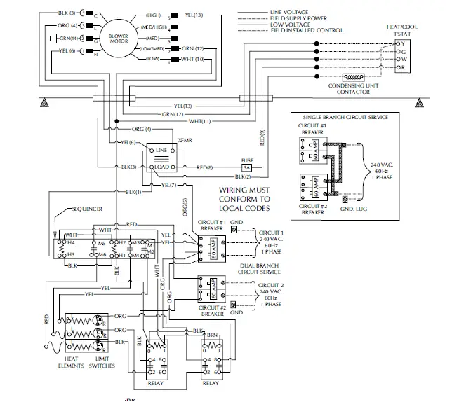
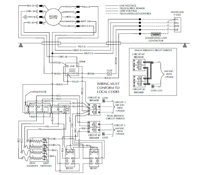
Models for EBE/EUE15*, EBE/EUE17*, EBE/EUE20*, and EBE/EUE23* can be connected to a single or dual branch circuit.
These units are shipped from the factory set up for dual power supply connections. For single power supply connections, jumper bars (P/N 3500-378P*) are required and are available from the factory.
Wiring Requirements
| MODELS | 1EBE10A EUE10A | 2EBE12A EUE12A | 3EBE15A EUE15A | 3EBE17A EUE17A | 3EBE20A EUE20A | 3EBE23A EUE23A | ||||
| Single Branch Circuit Service | 2 Leads + 1 Ground CKT #1 | |||||||||
| Nominal Circuit Load – Amps | 43.8 | 50.5 | 63.8 | 70.4 | 83.8 | 93.8 | ||||
| Minimum Wire Size (90ºC) | #8 | #6 | #4 | #4 | #3 | #2 | ||||
| Minimum Wire Size (75ºC) | #6 | #6 | #4 | #3 | #2 | #1 | ||||
| Minimum Wire Size (60ºC) | #6 | #4 | #3 | #2 | #1 | #0 | ||||
| Ground Wire Size + | #10 | #8 | #8 | #8 | #6 | #6 | ||||
| Max. Fuse (or C.B.) – Amps | 60 | 70 | 80 | 90 | 110 | 125 | ||||
| Dual Branch Circuit Service | NOT APPROVED | CKT #1 | CKT #2 | CKT #1 | CKT #2 | CKT #1 | CKT #2 | CKT #1 | CKT #2 | |
| Branch Circuit Load – Amps | 43.8 | 20.0 | 47.1 | 23.3 | 43.8 | 40.0 | 47.1 | 46.7 | ||
| Branch Circuit Min. – Amps | 54.8 | 25.0 | 58.9 | 29.1 | 54.8 | 50.0 | 58.9 | 58.4 | ||
| Minimum Wire Size (90ºC) | #8 | #10 | #6 | #10 | #8 | #8 | #6 | #6 | ||
| Minimum Wire Size (75ºC) | #6 | #10 | #6 | #10 | #6 | #8 | #6 | #6 | ||
| Minimum Wire Size (60ºC) | #6 | #10 | #4 | #10 | #6 | #6 | #4 | #4 | ||
| Ground Wire Size 4 | #10 | #10 | #10 | #10 | #10 | #10 | #10 | #10 | ||
| Max. Fuse (or C.B.) – Amps | 60 | 30 | 60 | 30 | 60 | 50 | 60 | 60 | ||
NOTES:
- Does not require a jumper.
- Jumper provided for single branch circuit only.
- Jumper bar is required for single branch circuit connection (P/N 3500-378P).
- Refer to National Electrical Code (NEC). Table 250-122 for Non-Sheathed Conductor Ground Wire.
EBE/EUE Series Blower Performance
| Static Pressure (in. W.C.) | Speed | 0.1 | 0.2 | 0.3 | 0.4 | 0.5 | 0.6 | 0.7 | 0.8 |
| CFM (STD. Air) for all EBE/EUE Models | High (5) | 1607 | 1563 | 1515 | 1477 | 1434 | 1406 | 1377 | 1345 |
| Medium High (4) | 1390 | 1346 | 1298 | 1286 | 1253 | 1224 | 1201 | 1160 | |
| Medium (3) | 1241 | 1192 | 1151 | 1115 | 1097 | 1074 | 1032 | 1000 | |
| Medium Low (2) | 1099 | 1051 | 1002 | 979 | 949 | 912 | 872 | 855 | |
| Low (1) | 1006 | 950 | 923 | 896 | 860 | 826 | 800 | 728 |
NOTES:
Applications with static pressures higher than 0.3 in. are not recommended.
A blower off delay of 60 seconds is built into the motor.
For up to E(B,U)E15* models heating, use Low speed (1) for compliance with Fan Efficiency Rating test.
For E(B,U)E17*, E(B,U)E20*, and E(B,U)E23* models heating, use Medium Low speed (2) for compliance with Fan Efficiency Rating test. For all models constant fan operation, use Low speed (1) for compliance with Fan Efficiency Rating test.
| 1MODEL NUMBER | 2,3EBE10A EUE10A | 3,4EBE12A EUE12A | 5EBE15A EUE15A | 5EBE17A EUE17A | 5EBE20A EUE20A | 5EBE23A EUE23A | ||
| D.O.E. Output | 240 VAC 60 Hz,1 Phase | BTU | 34,000 | 39,000 | 51,000 | 56,000 | 67,000 | 77,000 |
| kW | 10.0 | 11.4 | 15.0 | 16.4 | 19.6 | 22.6 | ||
| OUTPUT CAPACITY | 230 VAC 60 Hz,1 Phase | BTU | 31,000 | 36,000 | 47,000 | 52,000 | 61,000 | 71,000 |
| kW | 9.1 | 10.6 | 13.8 | 15.2 | 17.9 | 20.8 | ||
| 220 VAC 60 Hz,1 Phase | BTU | 29,000 | 33,000 | 43,000 | 48,000 | 57,000 | 65,000 | |
| kW | 8.5 | 9.7 | 12.6 | 14.1 | 16.7 | 19.1 | ||
| Element Capacity @ 240 VAC | kW | 9.6 | 11.2 | 14.4 | 16.0 | 19.2 | 21.6 | |
| Amps | 40.0 | 46.7 | 60.0 | 66.7 | 80.0 | 90.0 | ||
| Motor Amps @ 240 V | 4.0 Maximum | |||||||
| Circuit Load Amps @ 240 V | CKT 1 | 43.8 | 50.55 | 43.8 | 47.1 | 43.8 | 47.1 | |
| CKT 2 | NA | NA | 20.0 | 23.3 | 40.0 | 46.7 | ||
| Filter Size for EBE in top of unit only | 16 x 20 x 1 | |||||||
| Filter Size for EBE in louvered door only | 20 x 20 x 1 | |||||||
| Shipping Weights | 83 | 84 | 85 | 86 | 84 | 86 | ||
NOTES:
- Casing or cabinet must be permanently grounded in accordance with NEC or other applicable codes.
- Does not require a jumper.
- Approved for single branch circuit service only.
- Jumper provided for single branch circuit only.
- Jumper bar is required for single branch circuit connection (P/N 3500-378P).
WARNING
For personal safety be sure to turn the electrical power OFF at the household service box and at the furnace circuit breakers before attempting any service or maintenance operations. Homeowners should never perform any maintenance which requires opening electric box door.
Furnace is equipped with a protective shield over field wiring con-nection. When field wiring is completed, shield must be replaced to prevent hazard of electrical shock when using furnace disconnect.
SECTION V: THERMOSTAT INSTALLATION
The adjustable heat anticipator in the thermostat is pre-set at 0.4 amps. This setting must be checked at the time of installation.
In some cases the thermostat may be a self-setting type, in which case there is no amp setting on the thermostat, eliminating the need for any field adjustment.
The thermostat must be located on an inside wall in an open area to more closely regulate average room air, preferably, where there is air movement back to furnace. Care must be used to locate the thermostat away from hot air discharge openings and lights, for example. The height of the thermostat location is important. The thermostat must be located 52 in. to 66 in. (132 cm to 167.6 cm) above the floor. This is sometimes called the comfort zone.
If a condenser with its own transformer shares a Heat/Cool thermostat with this furnace, use a thermostat with isolating contacts to prevent interconnection of Class II 24 V Systems.
Cycle the furnace using the thermostat to make sure it operates correctly.
Maintenance and operating instructions are in the customer envelope accompanying the furnace. Give the customer envelope to the home owner.
SECTION VI: AIR CONDITIONING ACCESSORIES EBE/EUE FURNACE MODELS
NOTICE
EUE furnaces are shipped with the coil shelf in the top orientation. This is not a defect. For application, turn the unit 180° vertically so the coil shelf is in the bottom orientation.
EBE and EUE furnaces are factory equipped with a blower, coil shelf, and control system for add-on air conditioning and heat pump. The coil shelf accessory 3500-8981 can be used to replace current and older EBE and EUE coil shelfs.
With the factory-installed coil shelf, the coil cavity accepts coils as follows:
- Up to 19-1/2 in. in height
- Up to 18-1/4 in. in width
- Up to 20-1/2 in. in depth
For coil applications with a height above 19-1/2 in., use extension cabinet accessory 3500-8602.
NOTICE
If the controls are located at the top of the unit, the furnace is an up flow furnace and the airflow is forced up through the furnace and into the airways.
HIGH PERFORMANCE BLOWER ACCESSORY PACKAGE
CAUTION
All areas around the line sets, drain hoses and other openings in the coil shelf should be sealed air tight. Use some moldable com-pound or caulking to seal the area. Failure to do so may result in loss of performance and premature compressor failure.
All electric furnaces are equipped with a blower and control system to add on air conditioning and heat pumps to specified sizes. If the requirement is to achieve more airflow or cooling than specified, replace the blower inside the furnace with accessory blower package 3500-7911. This accessory blower package delivers air conditioning up to 5 tons. Apply accessory blower package 3500-7911 to EBE and EUE units to achieve higher airflow.
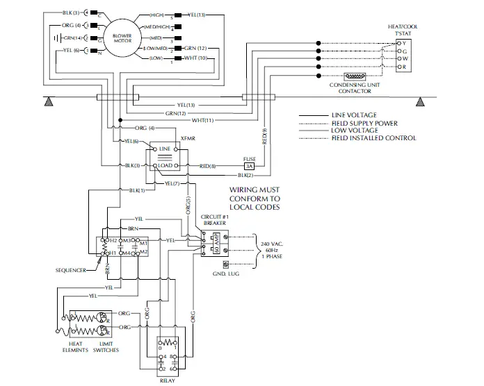
SECTION VII: WIRING DIAGRAMS
- ECM ELECTRIC FURNACE – 10kW

D.O.E. OUTPUT CAPACITY – BTU 34,000 MAX. MOTOR-FLA 3.8 SINGLE BRANCH CIRCUIT SERVICE 2 LEADS +1 GROUND NOMINAL CIRCUIT LOAD-AMPS 43.8 WIRE SIZE (75 C) COPPER #6 WIRE SIZE (60 C) COPPER #6 MAX. FUSE SIZE (OR CB) – AMPS 60 - ECM ELECTRIC FURNACE – 12kW

D.O.E. OUTPUT CAPACITY – BTU 39,000 MAX. MOTOR-FLA 3.8 SINGLE BRANCH CIRCUIT SERVICE 2 LEADS + 1 GROUND NOMINAL CIRCUIT LOAD-AMPS 50.5 WIRE SIZE (75 C) COPPER #6 WIRE SIZE (60 C) COPPER #4 MAX. FUSE SIZE (OR CB) – AMPS 70 - ECM ELECTRIC FURNACE – 15kW


- ECM ELECTRIC FURNACE – 17kW


- ECM ELECTRIC FURNACE – 20kW


- ECM ELECTRIC FURNACE – 23kW


NOTE:
IF ANY OF THE ORIGINAL WIRE SUPPLIED WITH THIS UNIT MUST BE REPLACED. IT MUST BE REPLACED WITH TYPE 105 C THERMOPLASTIC
WARNING
HIGH VOLTAGE SHOCK HAZARD
THIS FURNACE MAY BE CONNECTED TO MORE THAN ONE POWER SUPPLY. TURN OFF ALL POWER TO THE FURNACE AT THE WALL BOX, AND LOCK IT OUT.
DO NOT OPEN THIS PANEL UNTIL ELECTRICAL POWER IS SHUT OFF AT HOUSEHOLD SERVICE BOX. CHECK WITH A VOLTMETER OR OTHER PROPER INSTRUMENT.
CAUTION
HAZARD OF ELECTRICAL SHOCK
SERVICE CONNECTION COVER MUST BE INSTALLED.|
IMPORTANT
IF FILTERS ARE USED, CLEAN/REPLACE EACH SEASON OR MORE OFTEN AS NEEDED.
Subject to change without notice. Published in U.S.A. Copyright © 2020 by Johnson Controls. All rights reserved.
York International Corp. 5005 York Drive Norman, OK 73069















