The
MC-1
Master Clock System
Document # 50014
User Manual
Installation Precautions
Adherence to the following will aid in problem-free installation with long-term reliability:
WARNING – Several different sources of power can be connected to this fire alarm control panel. Disconnect all sources of power before servicing. Control unit and associated equipment may be damaged by removing and/or inserting cards, modules, or interconnecting cables while the unit is energized. Do not attempt to install, service, or operate this unit until this manual is read and understood.
CAUTION – System Reacceptance Test after Software Changes: To ensure proper system operation, this product must be tested in accordance with NFPA 72-1993 Chapter 7 after any programming operation or change in site-specific software. Reacceptance testing is required after any change, addition or deletion of system components, or after any modification, repair or adjustment to system hardware or wiring.
All components, circuits, system operations, or software functions known to be affected by a change must be 100% tested. In addition, to ensure that other operations are not inadvertently affected, at least 10% of initiating devices that are not directly affected by the change, up to a maximum of 50 devices, must also be tested and proper system operation verified.
This system meets NFPA requirements for operation at 0-49 ºC and at a relative humidity of 85% RH (non-condensing) @ 30 ºC.
However, the useful life of the system’s standby batteries and the electronic components may be adversely affected by extreme temperature ranges and humidity. Therefore, it is recommended that this system and its peripherals be installed in an environment with a nominal room temperature of 60-80 ºF.
Verify that wire sizes are adequate for all initiating and indicating device loops. Most devices cannot tolerate more than a 10% I.R. drop from the specified device voltage.
Fire Alarm System Limitations
While installing a fire alarm system may make lower insurance rates possible, it is not a substitute for fire insurance!
An automatic fire alarm system – typically made up of smoke detectors, heat detectors, manual pull stations, audible warning devices, and a fire alarm control with remote notification capability can provide early warning of a developing fire. Such a system, however, does not assure protection against property damage or loss of life resulting rom a fire.
Any fire alarm system may fail for a variety of reasons:
Smoke detectors may not sense fire where smoke cannot reach the detectors such as in chimneys, in walls, or roofs, or on the other side of closed doors. Smoke detectors also may not sense a fire on another level or floor of a building. A second floor detector, for example, may not sense a first floor or basement fire. Furthermore, all types of smoke
detectors – both ionization and photoelectric types, have sensing limita- tions. No type of smoke detector can sense every kind of fire caused by carelessness and safety hazards like smoking in bed, violent explosions, escaping gas, improper storage of flammable materials, overloaded electrical circuits, children playing with matches, or arson.
IMPORTANT! Smoke detectors must be installed in the same room as the control panel and in rooms used by the system for the connection of alarm transmission wiring, communications, signaling, and/or power. If detectors are not so located, a developing fire may damage the alarm system, crippling its ability to report a fire.
Like all solid state electronic devices, this system may operate erratically or can be damaged when subjected to lightning induced transients. Although no system is completely immune from lightning transients and interferences, proper grounding will reduce susceptibility.
Overhead or outside aerial wiring is not recommended, due to an increased susceptibility to nearby lightning strikes. Consult with the Technical Services Department if any problems are anticipated or encountered.
Disconnect AC power and batteries prior to removing or inserting circuit boards. Failure to do so can damage circuits.
Remove all electronic assemblies prior to any drilling, filing, reaming, or punching of the enclosure. When possible, make all cable entries from the sides or rear. Before making modifications, verify that they will not interfere with battery, transformer, and printed circuit board location.
Do not tighten screw terminals more than 9 in-lbs. Over tightening may damage threads, resulting in reduced terminal contact pressure and difficulty with screw terminal removal.
This system contains static-sensitive components. Always ground yourself with a proper wrist strap before handling any circuits so that static charges are removed from the body. Use static suppressive packaging to protect electronic assemblies removed from the unit.
Follow the instructions in the installation, operating, and programming manuals. These instructions must be followed to avoid damage to the control panel and associated equipment. FACP operation and reliability depend upon proper installation.
Audible warning devices such as bells may not alert people if these devices are located on the other side of closed or partly open doors or are located on another floor of a building.
A fire alarm system will not operate without any electrical power. If AC power fails, the system will operate from standby batteries only for a specified time.
Rate-of-Rise heat detectors may be subject to reduced sensitivity over time. For this reason, the rate-of-rise feature of each detector should be tested at least once per year by a qualified fire protection specialist.
Equipment used in the system may not be technically compatible with the control. It is essential to use only equipment listed for service with your control panel.
Telephone lines needed to transmit alarm signals from a premise to a central monitoring station may be out of service or temporarily disabled.
The most common cause of fire alarm malfunctions, however, is inadequate maintenance. All devices and system wiring should be tested and maintained by professional fire alarm installers following written procedures supplied with each device. System inspection and testing should be scheduled monthly or as required by National and/or
local fire codes. Adequate written records of all inspections should be kept.
FCC Warning
WARNING: This equipment generates, uses, and can radiate radio frequency energy and if not installed and used in accordance with the instruction manual, may cause interference to radio communications. It has been tested and found to comply with the limits for class A computing device pursuant to Subpart B of Part 15 of FCC Rules, which is designed to provide reasonable protection against such interference when operated in a commercial environment. Operation of this equipment in a residential area is likely to cause interference, in which case the user will be required to correct the interference at his own expense.
Canadian Requirements
This digital apparatus does not exceed the Class A limits for radiation noise emissions from digital apparatus set out in the Radio Interference Regulations of the Canadian Department of Communications.
Section 1: Introduction
GENERAL
The NOTIFIER MC-1 Programmable Master Clock is a full-featured and cost-effective microprocessorbased digital Master Clock designed to provide synchronized time reporting when used in conjunction with system secondary, or “Slave” clocks. Up to seven user-programmable output circuits are available to initiate Annunciating appliances such as Bells, or turn on/off lighting, HVAC, and other building systems. Support for 14 different Secondary Clock correction movements and user-friendly programming offers ease of use and superior flexibility.
FEATURES
- Microprocessor-based
- Easy to read multi-function LCD display shows Days, Hours, Minutes, & Seconds as well as Function & Event Icons
- User selectable 12 or 24 hour display format
- Fully field programmable via 31-key membrane keypad with self-guiding graphics to facilitate programming
- One output circuit expandable to seven for annunciating appliances or system control (REM-3 expansion module)
- LED indicators for output circuit load status
- Output circuits programmable as bell or timer
- Signal Duration user variable from 1 to 99 Seconds
- Four programmable schedules
- 200-event capability per schedule
- Multiple Day programming for all circuits
- One-step Daylight Savings time correction
- Automatic leap year correction
- 10 amp relays on secondary output circuits
- Supports 14 different secondary correction movements including Minute Impulse & Digital
- Supports two different correction movements simultaneously (with SEM-1 expansion module)
- Manual On/Off switch for output circuits
- Accuracy better than two minutes per year
- Built-in surge suppression
- 14 day battery back-up when used with 12 VDC 7 AH battery
- Security key protected
- Display “AC OFF” if there is a power failure.
- Display “BATT BAD ” if the battery is bad.
APPLICATIONS
The NOTIFIER MC-1 is ideally suited for use in schools, hospitals, airports, and manufacturing facilities to provide synchronized time reporting when used in conjunction with NOTIFIER Secondary System Clocks. The MC-1 may also be used with virtually any other manufacturer’s Secondary Clock making it the ideal choice for upgrading existing Master Clocks in retrofit and renovation applications. The MC-1 also has the ability to control up to seven independent output circuits rated at 10 Amps @ 30 VDC/120 VAC resistive making it an excellent choice for controlling Annunciating Appliances to signal the change of classes, beginning and end of shifts/breaks in manufacturing facilities, turning on/off lighting systems and other energy management applications. The output circuits are fully programmable and can be linked to a maximum of four separate schedules with up to 200 events per schedule.
PRODUCT LINE INFORMATION
MC-1 Programmable Master Clock: Has 10-amp dry contacts on the secondary output circuits and will support two different correction movements simultaneously. Shipped with one programmable output circuit expandable to a total of seven with the use of REM-3 Relay Expansion Modules and one Secondary Correction Circuit expandable to two with the use of SEM-1 Secondary Expansion Module.
REM-3 Output Circuit Expansion Module: Plug-In board contains three N.O. relays rated 10 A @ 30 VDC/120 VAC Inductive. A maximum of two REM-3s may be used with the NOTIFIER MC-1 to bring the total number of output circuits to seven.
SEM-1 Secondary Correction Circuit Expansion Module: Plug-in board allows addition of one Secondary Clock Correction Circuit. Contacts rated at 10 A @ 30 VDC/120 VAC. The total number of independent correction circuits is two.
GENERAL SPECIFICATIONS
Dimensions: 14.5″ Wide X 15″ High X 3″ Deep Key lock door with standard NOTIFIER key Color: NOTIFIER Gray with Blue Overlay
COMPATIBLE SECONDARY CLOCK MOVEMENTS
Code 01 • 3-Wire Synchronous (59th Minute)
Code 02 • 3-Wire Minute Impulse (59th Minute
Code 03 • Standard Electric Synchronous
Code 04 • Standard Time AR-2A 2-Wire Dual Voltage
Code 05 • Standard Time AR-2 2-Wire Dual Voltage
Code 05 • Standard Electric Time
Code 06 • 3-Wire Minute Impulse (58th Minute)
Code 07 • Synchronous Wired
Code 08 • Dukane 24F200 Digital Clocks
Code 09 • Rauland 2410 Digital Clocks (115 VAC)
Code 09 • Rauland 2410 Digital Clocks (24 VAC)
Code 10 • Simplex 59th Minute Dual Motor
Code 11 • Simplex 45th Minute Dual Motor
Code 12 • Edwards Dual Motor
ELECTRICAL SPECIFICATIONS
Primary Input Power:120 VAC or 240 VAC +/-10% @ 50/60 Hz
Back-Up Power: 12 VDC battery (2 weeks with 7 AH battery)
Secondary Clocks: one standard circuit expandable to two independent circuits with SEM-1.
Secondary Clock Circuit contact rating: 10 A @ 30 VDC/120 VAC
Output Circuits: One Standard
One or two 3-circuit expansion modules available (REM-3) for a total of seven output circuits
Output Circuit Contact Rating: 10 A @ 30 VDC/120 VAC Inductive
TRANSFORMER SPECIFICATIONS
Dual Primaries, 120 VAC (Parallel) / 240 VAC (Series), 50/60 Hz
Secondary 15 VAC
25 VA continuous operation

Section 2: Installation
GENERAL
Carefully unpack the system and check for shipping damage. Mount the cabinet in a clean, dry, vibrationfree area where extreme temperatures and humidity are not encountered. The area should be readily accessible with sufficient room to easily install and maintain the panel. Locate the top of the cabinet approximately five feet above the floor with the hinge mounting on the left. Determine the number of conductors required for the devices to be installed. Sufficient knockouts are provided for wiring convenience. Select the appropriate knockout(s) and pull the required conductors into the box. All wiring should be in accordance with the National and/or Local codes.
BACKBOX MOUNTING
- Remove the main PC board assembly by unscrewing the four screws in the corners of the board.
Set the board aside in a safe, clean place. Avoid static discharge which may damage the board. - Mark and pre-drill holes for the top two keyhole mounting bolts using the dimensions shown.
- Install two upper fasteners in the wall with the screw heads protruding.
- Using the upper keyholes, mount the backbox over the two screws.
- Mark and drill the lower two holes.
- Mount backbox, install remaining fasteners and tighten.
- When the location is dry and free of construction dust, re-install the main PC board.
Note: Do not mount bells or other signalling devices within 5 ft. of the Master Clock.

CONNECTING SIGNALING AND UTILITY DEVICES

Figure 2-1: Using Output Relay contacts to control signaling devices
Relay Contacts J8, J2, J3, or J4
Figure 2-2: Utility Control Devices
Figure 2-3: Utility Control Devices with Pilot Duty
CONNECTING SLAVE CLOCKS

Figure 2-4: TYPE 01 3-Wire Synchronous (59th min.)
Figure 2-5: TYPE 02 3-Wire Minute Impulse (59th min.)
Figure 2-6: TYPE 03 Standard Electric Synchronous
SLAVE CLOCK CONNECTIONS (CONTINUED)
Figure 2-7: TYPE 04 Standard Time AR-2A Two Wire Dual Voltage
Figure 2-8: TYPE 05 Standard Time AR-2 Two Wire Dual Voltage
Figure 2-9: TYPE 05 Standard Electric Time AR-3 Three Wire Impulse
SLAVE CLOCK CONNECTIONS (CONTINUED)
Figure 2-10: TYPE 06 3-Wire Minute Impulse (58th min.)
Figure 2-11: TYPE 07 Synchronous Wired
Figure 2-12: TYPE 08 Dukane 24F200 Digital Clocks
SLAVE CLOCK CONNECTIONS (CONTINUED)
Figure 2-13: TYPE 09 Rauland 2410 Digital Clocks (115 VAC)
For Rauland 2410 Digital Clocks (24VAC), is also Type 9 with the same drawing except 115 VAC becomes 24 VAC; 65 VAC – 85 VAC becomes 13 VAC – 17 VAC; AC RTN is still AC RTN.
Figure 2-14: TYPE 10 Simplex 59th Minute Dual Motor
Figure 2-15: TYPE 11 Simplex 45th Minute Dual Motor
SLAVE CLOCK CONNECTIONS (CONTINUED)
Figure 2-16: TYPE 12 Edwards Dual Motor
AC POWER CONNECTIONS
Do not apply main circuit breaker power until all connections are complete (Slave Clocks, Signalling and Utility Devices)!
Figure 2-17: Operating Power (AC) Connection to board
Wire nut the transformer’s black and red leads together and connect to 120VAC Neutral wire. Wire nut the yellow and white leads and connect to 120VAC Hot.
Figure 2-18: 120V Operation
Wire nut the transformer’s yellow lead to the 240VAC Hot and the Black lead to the 240 VAC Neutral. Wire nut the white and red leads together.
Figure 2-19: 240V Operation
Start-Up, Operation & Programming
POWER ON
After hitting RESET (or when powering up the Master Clock), the clock will display
Oops!
If an incorrect number is entered, an
message will be displayed for two seconds.
Entering a Correction Number
- Type in the correction type number 01-12 followed by the ENTER key. (The type # selects the protocol for your secondary clock).
If a second secondary slave module (SEM-1) is attached, the screen will display
To Enter a value means to key in the appropriate digits and press the ENTER key. - Enter the second correction type number ( 01-12).
- The screen then returns to the normal Operating Mode

At this point, the desired Program Function may be selected. The optional functions to choose from are:
Set Clock
Set Date
Program
Daylight Savings Time/Standard Time
Holiday
Duration
Manual
Schedule to Run
Manual Synchronization
Emergency.
Use the flowcharts that follow each programming section for a quick reference to programming the Master Clock.

SET CLOCK
- Press SET CLOCK.
The
and the
will be blinking. - Press the AM/PM/24 key until the desired setting is displayed.
- Key in the time (leading with a “0” where appropriate), beginning with the flashing digit. Do not press enter at this point.
- The days will be blinking. Press the DAYS key until the desired day is displayed.
- Press the ENTER key. The Master clock returns to normal Operating Mode.
SET DATE
- Press the SET DATE key.
six digits are displayed with the first digit blinking.
Oops!
If an incorrect number is entered, an
message will be displayed for two seconds. - Key in a six-digit date in the form of MMDD YY.
- The Master clock returns to normal Operating Mode.


DURATION
- Press the Duration key (DUR). The clock will display the default:

Duration determines how long the bell will ring. - Duration determines the length of time that the bell rings. A valid duration is from 01 to 99 seconds. Enter in your desired two digit number.
- The screen returns to the normal Operating Mode.
MANUAL MODE
- Press Manual ON/OFF key. The clock displays
(Dash is blinking) - Key in 1-7 to turn a circuit ON or OFF. The Corresponding LED will light or turn off and the LCD will temporarily display the circuit you pressed.
- Press the EXIT key to return to the Main Mode.
HOLIDAY
- Press the HOL (Holiday) key. For two seconds the clock will display

- Enter in a holiday number 01-37 (There are 37 available entries to program for holidays). The clock displays:

- Enter in the date of the holiday in the format MMDD. The clock will advance to the next holiday entry. You may either program another holiday, or press the EXIT key to return to the normal Operating Mode.
Note: All events entered in the program mode that have “H” selected instead of Day combinations are the only events that will be executed during the “HOLIDAYS”
DAYLIGHT SAVINGS/STANDARD TIME
- To advance the clock by 1 hour (DST), press the “DST or STD” button until the yellow LED labelled “plus one hour next Sunday,” lights. Changes will be made 2:00 am the following Sunday.
- You can also subtract one hour from the time, by pressing the “DST or STD” button. To do this you must press the button until the yellow LED marked “minus one hour next Sunday” lights. Changes will be made 2:00 am the following Sunday. To disable the “DST/STD” feature, press the same button until no yellow LED lights.




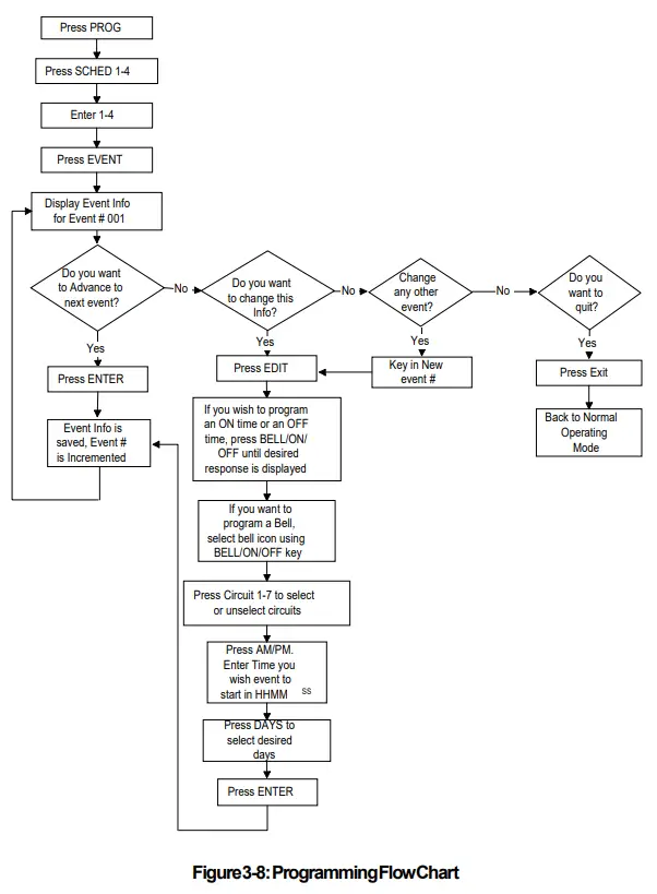
PROGRAMMING
When programming the Master Clock:
You can only change the information on the display that is blinking. When you are satisfied with the information on the display, press ENTER to accept the event and/or information.
Note: The MC-1 will not process programmed events in the background while the MC-1 is in the “PROGRAM” Mode. The MC-1 will maintain SYSTEM Time but any EVENT scheduled to occur WILL NOT occur while the MC-1 is being Programmed. To avoid missing programmed EVENTS, either PROGRAM the clock during a period of time when NO EVENTS are scheduled to occur, or operate the events by using the MANUAL Function of the MC-1. The same applies to EVENTS that were Programmed to turn “OFF” while the MC-1 is in the PROGRAM Mode.
- Press the PROG key. The clock displays

An event is a complete programmed entry that describes the time and day/s when a particular circuit will turn ON or OFF. - Press the SCHED 1-4 key. The clock displays

- Key in a digit 1-4. Press the EVENT key. The clock displays event information for Event 001.
- There are four choices at this point.
Schedules are sets of events that can only be run one at a time. There are four available schedules with a capacity of 200 events per schedule.
ON means the circuit turns on continuously until a separately programmed OFF event occurs.
a) If you want to advance to the next event press the ENTER key and the event is incremented.
b) If you want to change this information press EDIT. If you wish to program an ON time or an OFF time press the BELL/ON/OFF key to choose between ON or OFF. If you want to program a Bell, press the BELL/ON/OFF key to select the bell icon. Next, Press the Circuit 17 key to select the desired circuit.The associated circuits in this event will pulse with a turn on time determined by the variable duration (199 seconds). Press the AM/PM key and then enter the time you want the event to start. Press the DAYS key until the desired days are selected, then press ENTER. The information will be stored and the event incremented.
c) If you want to go directly to a different event number, key in the new event number then follow the same steps as above.
d) If you want to quit, press the EXIT key and clock returns to normal Operating Mode.
SCHEDULE TO RUN
- Press the SCHED to Run key. The clock displays

- Enter 1-4. The clock returns to the Main Mode with the schedule displayed.


MANUAL SYNCHRONIZATION
The Manual Synchronization mode is used to advance some secondary clocks by one hour or synchronize digital clocks. After pressing the “manual sync” button, it will take a maximum of one minute before the secondaries start advancing.
| Compatible Secondary Clock Movements | Response for Manual Synch. |
| Code 01 • 3-Wire Synchronous (59th Minute) | No |
| Code 02 • 3-Wire Minute Impulse (59th Minute | plus 1 Hr. |
| Code 03 • Standard Electric Synchronous | No |
| Code 04 • Standard Time AR-2A 2-Wire Dual Voltage | 1 Hr. |
| Code 05 • Standard Time AR-2 2-Wire Dual Voltage | 1 Hr. |
| Code 05 • Standard Electric Time | 1 Hr. |
| Code 06 • 3-Wire Minute Impulse (58th Minute) | 1 Hr. |
| Code 07 • Synchronous Wired | No |
| Code 08 • Dukane 24F200 Digital Clocks | Synch |
| Code 09 • Rauland 2410 Digital Clocks (115VAC) | Synch |
| Code 09 • Rauland 2410 Digital Clocks (24VAC) | Synch |
| Code 10 • Simplex 59th Minute Dual Motor | 1 Hr. |
| Code 11 • Simplex 45th Minute Dual Motor | 1 Hr. |
| Code 12 • Edwards Dual Motor | 1 Hr. |
EMERGENCY
If the “EMERG” button is pushed, all the circuits programmed as bells will turn on. This feature can be used in fire and tornado drills.
Limited Warranty
NOTIFIER® warrants its products to be free from defects in materials and workmanship for eighteen (18) months from the date of manufacture, under normal use and service.
Products are date stamped at time of manufacture. The sole and exclusive obligation of NOTIFIER® is to repair or replace, at its option, free of charge for parts and labor, any part which is defective in materials or workmanship under normal use and service. For products not under NOTIFIER® manufacturing date-stamp control, the warranty
is eighteen (18) months from date of original purchase by NOTIFIER® ‘s distributor unless the installation instructions or catalog sets forth a shorter period, in which case the shorter period shall apply. This warranty is void if the product is altered, repaired or serviced by anyone other than NOTIFIER® or its authorized distributors or if there is a failure to maintain the products and systems in which they operate in a proper and workable manner. In case of defect, secure a Return Material Authorization form from our customer service department. Return product, transportation prepaid, to NOTIFIER® , 12 Clintonville Road, Northford, Connecticut 06472-1653.
This writing constitutes the only warranty made by NOTIFIER® with respect to its products. NOTIFIER® does not represent that its products will prevent any loss by fire or otherwise, or that its products will in all cases provide the protection for which they are installed or intended. Buyer acknowledges that NOTIFIER® is not an insurer and assumes no risk for loss or damages or the cost of any inconvenience, transportation, damage, misuse, abuse, accident or similar incident.
NOTIFIER® GIVES NO WARRANTY, EXPRESSED OR IMPLIED, OF MERCHANTABILITY, FITNESS FOR ANY PARTICULAR PURPOSE, OR OTHERWISE WHICH EXTEND BEYOND THE DESCRIPTION ON THE FACE HEREOF. UNDER NO CIRCUMSTANCES SHALL NOTIFIER® BE LIABLE FOR ANY LOSS OF OR DAMAGE TO PROPERTY, DIRECT, INCIDENTAL OR CONSEQUENTIAL, ARISING OUT OF THE USE OF, OR INABILITY TO USE NOTIFIER® PRODUCTS. FURTHERMORE, NOTIFIER® SHALL NOT BE LIABLE FOR ANY PERSONAL INJURY OR DEATH WHICH MAY ARISE IN THE COURSE OF, OR AS A RESULT OF, PERSONAL, COMMERCIAL OR INDUSTRIAL USE OF ITS PRODUCTS.
This warranty replaces all previous warranties and is the only warranty made by NOTIFIER® . No increase or alteration, written or verbal, of the obligation of this warranty
is authorized.
“NOTIFIER” is a registered trademark.
12 Clintonville Road, Northford, CT 06472
Phone: (203) 484-7161
FAX: (203) 484-7118
www.PDF-Zoo.com
firealarmresources.com


The
six digits are displayed with the first digit blinking.
(Dash is blinking)




























