AF2 Flow Rate Sensor
Instruction Manual
AF2 Flow Rate Sensor
Operating instructions
Flow rate sensor
R412026496/2019-07, Replaces:
About this Documentation
These instructions contain important information on the safe and appropriate assembly, operation, and maintenance of the Durchflusssensor and how to remedy simple malfunctions yourself.
O Read this documentation completely, especially chapter 2 “Notes on safety” before working with the Durchflusssensor.
Standards complied with
We hereby declare that this product complies with the following standards or normative documents:
- EMC Directive 2014/30/EU
- Emission and Immunity Standard EN 61326-2-3
Required and supplementary documentation
- Technical data and dimensions in accordance with the online catalog.
- Also, follow the instructions for the other system components (e.g. AS series maintenance unit).
- Observe the system documentation from the system manufacturer.
- Please also observe the generally relevant, statutory, and other binding regulations of European and national legislation and the national regulations for accident prevention and environmental protection in your country.
Presentation of information
Warnings
In this document, there are safety instructions before the steps whenever there is a danger of personal injury or damage to the equipment. The measures described to avoid these hazards must be followed.
Structure of warnings
SIGNAL WORD
Hazard type and source
Consequences of non-observance
- Measures to avoid these hazards
Meaning of the signal words
WARNING
Indicates a hazardous situation that, if not avoided, could result in death or serious injury.
CAUTION
Indicates a hazardous situation that, if not avoided, could result in minor or moderate injuries.
Symbols
The operation may be impaired if this information is disregarded.
Notes on safety
The Durchflusssensor has been manufactured according to the accepted rules of safety and current technology. There is, however, still a danger of personal injury or damage to equipment if the following general safety instructions and the warnings before the steps contained in these instructions are not complied with.
- Read these instructions completely before working with the Durchflusssensor.
- Keep these instructions in a location where they are accessible to all users at all times.
- Always include the operating instructions when you pass the Durchflusssensor on to third parties.
Intended use
- Only use the Durchflusssensor to measure the flow of compressed air (Air), Argon, Helium, carbon dioxide (CO2), and gaseous nitrogen (Nitrogen) for industrial applications in accordance with the technical information.
- Use within the limits listed in the technical data.
- The device is designed to be installed in AS series maintenance units or to be fitted as a stand-alone device using mounting brackets.
Intended use includes having read and understood these instructions, especially the chapter “Notes on safety”.
Improper use
It is considered improper use of the Durchflusssensor
- is used in hydraulic systems or comes into contact with aggressive/explosive/flammable/poisonous gases or liquids,
- any modifications are made to the device,
- or is used for accounting purposes in business dealings, for example measuring air consumption in supply equipment.
Personnel qualifications
Assembly, disassembly, commissioning, and operation of the Durchflusssensor require basic electrical and pneumatic knowledge, as well as knowledge of the appropriate technical terms. Assembly, disassembly, connection, commissioning, and operation may therefore only be carried out by qualified electrical or pneumatic personnel or an instructed person under the direction and supervision of qualified personnel.
Qualified personnel are those who can recognize possible hazards and institute the appropriate safety measures, due to their professional training, knowledge, and experience, as well as their understanding of the relevant regulations pertaining to the work to be done. Qualified personnel must observe the rules relevant to the subject area.
General safety instructions
- Observe the regulations for safety, accident prevention, and environmental protection for the country where the device is used and at the workplace.
- Do not modify or convert the flow rate sensor. The manufacturer can accept no liability claims if these instructions are not complied with or the device is interfered with; the warranty for appliances and accessory parts will no longer apply.
- All settings on the flow rate sensor, all assembly and disassembly work, and commissioning may only be performed by trained personnel.
- Do not loosen any connecting cables or tubing if systems are under voltage or pressure!
- Do not place any deflection, torsion, or impact loads on the flow rate sensor.
- Make sure that the stipulated air quality class for the flow medium is observed. Any impurities in the compressed air can damage the device and lead to inaccurate measurements and functional defects. Furthermore, unintended signals may result in personal injury or damage to equipment.
- Flow measurement in the Durchflusssensor only works properly when AVENTICS connecting cables (series CON-RD – M12x1) are used (see online catalog).
- Execute the wire cross-sections of the supply cable supplied by the user in accordance with the applicable standards. Observe the following standards in Germany: DIN VDE 0100 (Part 430) and DIN VDE 0298 (Part 4), or DIN VDE 0891 (Part 1).
- Implement power circuits connected to the device as SELV and PELV circuits (SELV = Safety Extra Low Voltage, PELV = Protective Extra Low Voltage). During assembly and commissioning
- Make sure the relevant system component is not under pressure or voltage before assembling or disassembling the flow rate sensor.
- Make sure that the connected compressed air lines are free of particles and that no fluids can penetrate the device through them.
- Do not install any obviously damaged devices and exchange defective devices immediately.
- Check if the device measurement range (see “13 Technical Data”) corresponds to the maximum flow at the intended installation location.
During operation
- Immediately exchange the Durchflusssensor if any malfunctions occur.
- Make sure that permitted temperature and pressure levels are not exceeded.
- Do not change the sensor/filter combination as this would render calibration obsolete.
Scope of delivery
- 1 sensor/filter combination
- 1 set of operating instructions
About This Product 2
The flow rate sensor is available in two versions:
- IO-Link version
- Ethernet version
Principle of operation
The flow rate sensor employs the calorimetric measuring principle. The sensor measures the cooling effect of the medium flowing over the heated probe. The higher the flow velocity of the medium, the higher the cooling effect on the heated probe.
The sensor has two configurable switch outputs Q1 and Q2 (only for the IO-Link version) for flow, pressure, or temperature.
In addition, an IO-Link interface is available at the switch output (Q1).
Applications
The flow rate sensor is particularly suitable for:
- Measuring compressed air and non-corrosive and non-ignitable gases in machines
- Monitoring energy consumption of compressed air on machines and in the pressure distribution system
- Monitoring leaks in compressed air lines on machines
- Measuring inert gases in food packaging
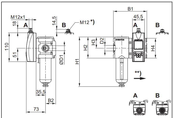
The dimensions for the flow rate sensor can be found in Fig. 1/1 and 1/2.
Assembly
CAUTION
The danger of injury from uncontrolled operation
If the system is under voltage and/or pressure during the assembly of the Durchflusssensor, this may lead to uncontrolled responses and, as a result, to injuries to personnel or damage to the system.
- Always make sure the relevant system component is not under pressure or voltage before connecting pneumatics or electrics for the Durchflusssensor.
Installation Conditions
- Make sure that the assembly location is easy to access and free from vibrations.
- Observe a minimum free space of 150 mm for the transmitter unit of the flow rate sensor.
- Observe the ambient temperature (see “13 Technical Data”) and the heat dissipated by the measuring medium.
- The measuring medium must at least correspond to purity class 3:4:4 or better, in accordance with ISO 8573-1:2010.
- The measuring medium and the ambient air must not condensate.
- In compressed air, networks mount the flow rate sensor downstream of the air dryer.
- If there is no dryer, install the flow rate sensor downstream of the condensate separator suitable filters.
Do not install the Durchflusssensor directly behind a regulator/filter regulator. Only use the specified sensor/filter combination.
Assembly options
- Assembly with mounting clip (W05)
- Assembly with block assembly kit (W03) or (W04)4 5/1 5/2
The required accessories can be found in the online catalog at https://www.aventics.com/pneumatics-shop
Connecting the compressed air
- Comply with the limits for pressure and temperature (see “13 Technical Data”).
- Observe the flow direction when connecting the device (input left, output right).
- Install the Durchflusssensor observe the flow direction and connect the Durchflusssensoto the maintenance unit or to the block assembly kit appropriate for the line (see
5/1 5/2 and ). - Assemble the device combination or the Durchflusssensor with a block assembly kit or a mounting bracket. Make sure that fitted elements are properly sealed.
- Next, apply pressure to the section of tubing and check for possible leaks and any functional defects.
Electrical installation
WARNING
Damage to the device or unexpected operation due to work on the system when under voltage
Unexpected operation due to work on the system when under voltage can lead to personal injuries and to damage to the device.
- Make sure the system is not under pressure or voltage before performing the following tasks:
– Wiring work
– Connecting and disconnecting electrical connections - Observe the applicable safety regulations when working on electrical systems!
- Only reconnect the supply voltage for the device after completing all connection work and carefully inspecting the wiring work.
CAUTION
Damage to the device due to incorrect supply voltage
The incorrect supply voltage can lead to damage to the device.
- Only operate the device with protected low voltage and safe electrical isolation in accordance with protection class III.
Note on routing data lines
- Use shielded data lines with twisted pairs.
- Implement a correct and complete shielding concept.
- Always route and wire lines in accordance with EMC regulations to avoid interference, e.g. from switching power supplies, motors, timed regulators, and contactors.
- Do not route lines in cable conduits in parallel with power supply lines and motor lines over a long distance.
Protection class IP67 and/or IP69 for the device is only achieved if the following conditions are met:
- The line plugged onto the M12 connection is screwed down.
- The cover is screwed down (no gap between the upper cover and the upper housing).
- If these conditions are not met, the device does not comply with any specified IP protection class.
Connecting the flow rate sensor electrically
The Durchflusssensor has a 5-pin or 8-pin M12x1 connection on the top (see 1/1 1/2 6, , , and 7 ) for the power supply and outputs.
- Only operate the Durchflusssensor via a power pack with safe isolation from the power supply (PELV in acc. with DIN VDE 0100-410, IEC 60364-4-41, HD 60364.4.41, EN 60079-14). The power circuit must be potential-free (not grounded).

- Use AVENTICS connecting cables (series CON-RD – M12x1) to connect the Durchflusssensor.
- Carefully assemble the CON-RD – M12x1 round plug connector to ensure the IP67 protection class.
If the connection is not used, it has to be covered with a suitable cap in order to maintain the IP65 protection class of the housing. - Observe the pin assignments (see Tab. 1 and 6 7, Tab. 2 and ).
- The flow rate sensor (IO-Link) has two switch outputs or one IO-Link communication or two analog outputs. The switch outputs at contact points 5 and 4 can be used as NO, and NC types, and wired accordingly, see “13 Technical Data”.
- Use shielded cables if the Durchflusssensor is exposed to strong electromagnetic fields.
- For extension cables with open ends, make sure that bare wire ends do not touch each other (danger of short circuit when the supply voltage is switched on!).
- Insulate the wires against each other accordingly.
- Protect the device with a separate fuse at the beginning of the supplying power circuit.
Tab. 1 Pin assignment, M12 plug connector, 5-pin (only IO-Link version, see 6 )
| Contact (M12) | Identification | Wire color | Description |
| 1 | L, | Brown | Supply voltage |
| 2 | QA | White | Analog current output 4 … 20 mA (scalable) |
| 3 | M | Blue | Ground, reference ground for current output |
| 4 | C/Q1 | Black | Digital output 1 (switch output) or 10-Link communication |
| 5 | Q2/QB | Yellow | Digital output 2 (switch output) or pulse/ frequency output/analog output 4 … 20 mA (scalable) |
Tab. 2 Pin assignment, M12 plug connector, 8-pin (only Ethernet version, see7)
| Contact (M12) | RJ45 | Wire color | Identification | 10/100 Mbit | |
| 1 | 1 | White/orange | TX (+) + POE | TxData+ | |
| 2 | 2 | Orange | TX (-) + POE | TxData – | |
| 3 | 3 | White/green | RX (+) – POE | RxData+ | |
| 4 | 6 | Green | RX (-) – POE | RxData- | |
| 7 | 5 | White/blue | POE+ | ||
| 8 | 4 | Blue | POE+ | ||
| 5 | 7 | White/brown | POE- | ||
| 6 | 8 | Brown | POE- | ||
To electrically connect the Durchflusssensor:
Attach the M12x1 plug of the CON-RD connecting cable to the connection on the flow rate sensor ( 1 ).
After the supply voltage is switched on and the readiness delay has passed (approx. 1 s), the device is in run mode (normal operation).
Connect the line according to its function. After applying the supply voltage, the display shows the current measured value.
Display and Operating Elements
3Display
During normal operation, the display shows the following values and symbols:
- Status bar
- Measured values (flow, pressure, etc.)
- Menu item
Operating basics
The Durchflusssensor has four buttons below the display which are used to operate the configuration menu, select functions, and values, and change the display.
In the basic settings, the first press of a button switches on the background light.
The display language is English and this cannot be changed.
Configuration menu
Once the output power supply has been connected, you can configure the Durchflusssensor for operation. This involves defining details concerning measuring units, the display, and the outputs, among others. You can then protect access to these settings by using a security code (see “Assigning a 4-digit pin to protect against operation or manipulation”).
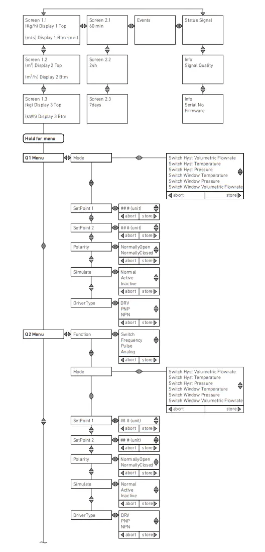
Menu structure
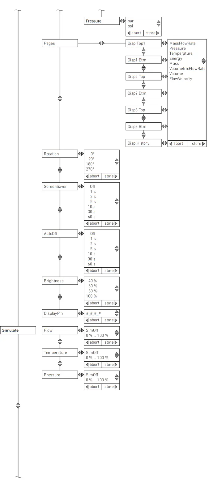
Figures 8/1 to 9/4 provide an overview of the most important menus.
If no button is pressed for 2 minutes, the display automatically switches back to the standard display with the current reading.
Entering parameters
See also Fig.8/1 to 9/4.
Operating the Ethernet and IO-Link versions
- Press any arrow button for at least 2 seconds to go to the corresponding menu and make the settings.
Display, 8/2, 8/3, 9/2, 9/3,
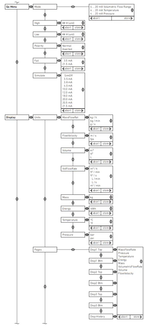
Setting units
- Go to the first submenu and select Units, and in the second submenu, select MassFlowRate, FlowVelocity, Volume, VolFlowRate, Mass, Energy, Temperature, or Pressure.
Setting the Screen 1.1 display
- Go to the Pages submenu and select option Disp1Top.
Setting the Screen 1.1 display
- Go to the Pages submenu and select option Disp1Btm.
Setting the Screen 1.2 display
- Go to the Pages submenu and select the option Disp2Top.
Setting the Screen 1.2 display
- Go to the Pages submenu and select option Disp2Btm.
Setting the Screen 1.3 display
- Go to the Pages submenu and select the option Disp3Top.
Setting the Screen 1.3 display
- Go to the Pages submenu and select option Disp3Btm.
Screens 2.1, 2.2., and 2.3
- Go to the DispHistory submenu to select the display parameters.
Optimizing readability
- Go to the Rotation submenu and set the display to 0°, 90°, 180°, or 270°, to ensure optimum readability.
Time setting for screensaver activation
- Go to the ScreenSaver submenu to set the time when the screensaver becomes active.
Time setting for switching off the display
- Go to the AutoOff submenu to set the time for switching off the display.
Brightness in %
- Go to the Brightness submenu to set the brightness level in percent.
Assigning a 4-digit pin to protect against operation or manipulation
- Go to the Display Pin submenu to assign a 4-digit pin.
Simulate, 8/3, 9/3
Simulating the flow
- Go to the Flow submenu to simulate the flow.
Simulating the temperature
- Go to the Temperature submenu to simulate the temperature.
Simulating the pressure
- Go to the Pressure submenu to simulate the pressure.
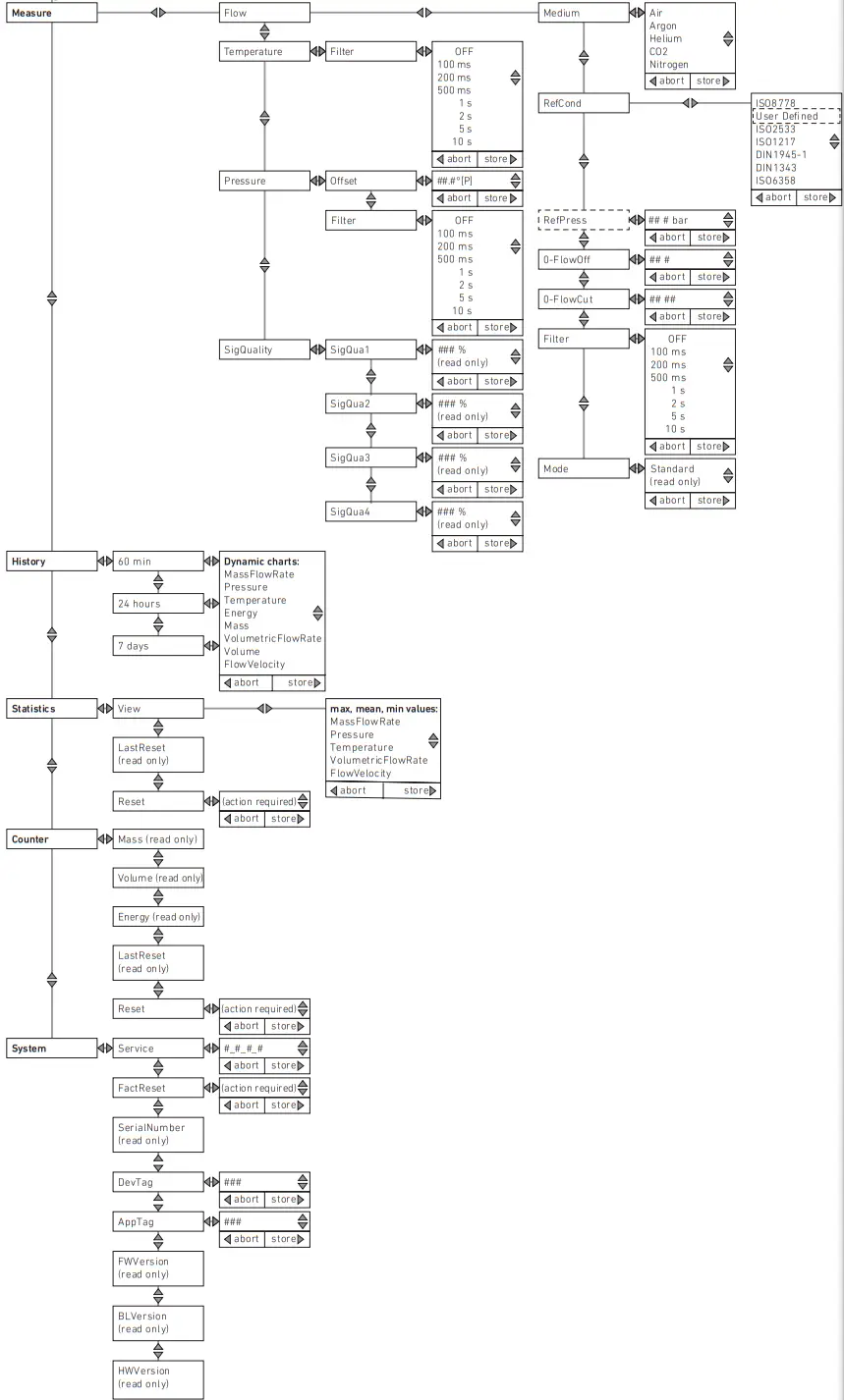
Measure,8/3, 9/4
Setting the measuring medium
- Go to the Flow submenu and select the option Medium to set the measuring medium:
–Air
–Argon
–Helium
–CO2
–Nitrogen
Setting the reference conditions/reference standard
- Go to the Flow submenu and select the option RefCond to set the reference conditions/reference standard:
– ISO2533
– ISO1217
– DIN1945-1
– DIN1343
– ISO6358
– ISO8778
–user-defined
Setting the reference pressure in the user-defined setting
- Go to the Flow submenu, select the option RefCond and then select UserDefined (user-defined reference pressure).
Setting zero offsets
- Go to the Flow submenu and select the option 0-FlowOff to set zero offsets.
Setting the low-flow cut-off
- Go to the Flow submenu and select the option 0-FlowOff to set the low flow cut-off.
Setting the mean value filter to filter (smooth) measured values on the display and at the output
- Go to the Flow/Pressure/Temperature submenu and select the option Filter to filter measured values on the display and at the output.
Setting offsets/zero offsets
- Go to the Pressure submenu and select the option Offset to set the offset/zero offset.
Selecting the signal quality
- Go to the SigQuality submenu and select SigQua1, SigQua2, SigQua3, or SigQua4. All are set to 100%. Signal quality 1 is a measure of robustness.
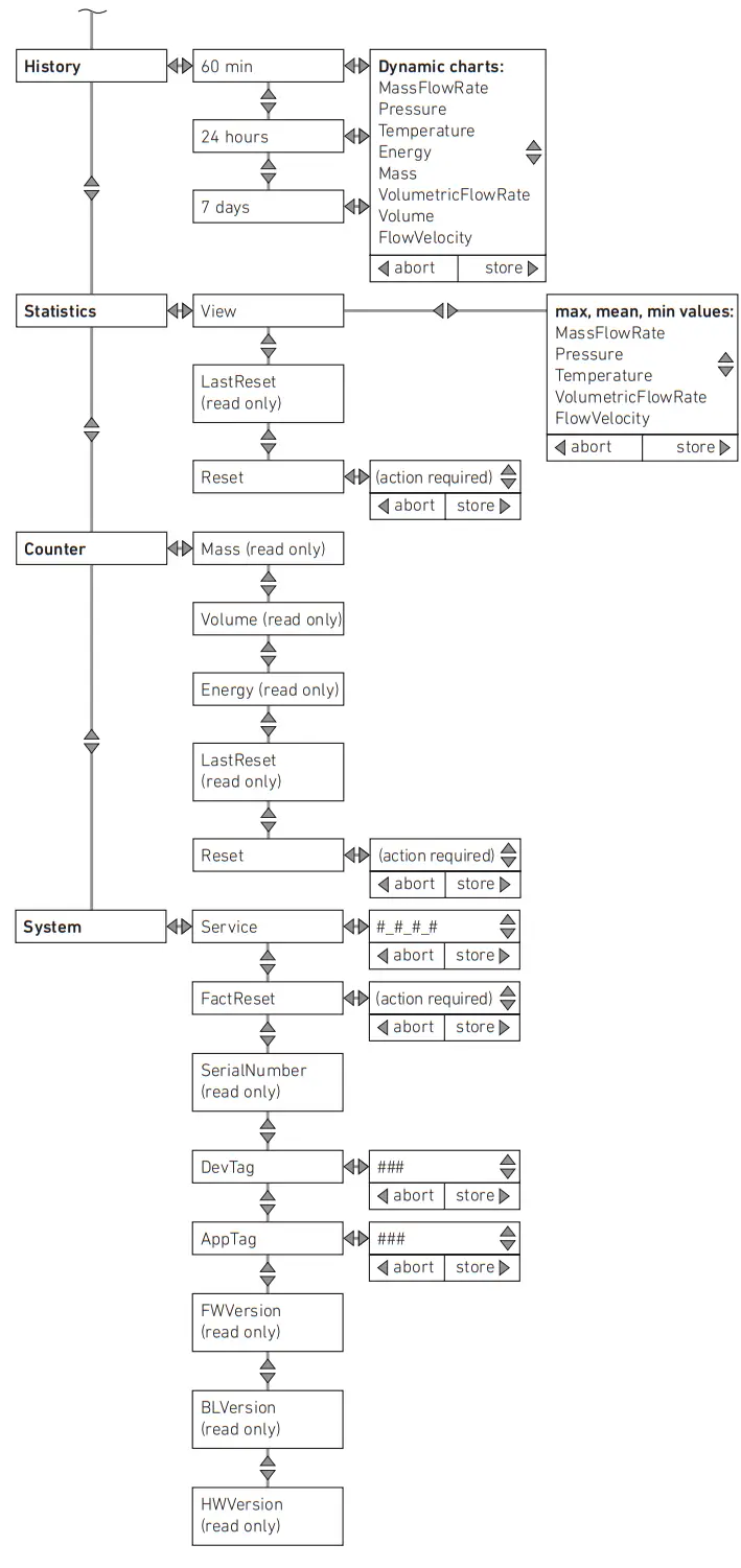
History, 8/4, 9/4
Selecting the display/graph showing the measured values for the last 60 minutes
- Go to the 60 min submenu to select the display/graph showing the measured values for the last 60 minutes.
Selecting the display/graph showing the measured values for the last 24 hours
- Go to the 24-hour submenu to select the display/graph showing the measured values for the last 24 hours.
Selecting the display/graph showing the measured values for the last 7 days
- Go to the 7days submenu to select the display/graph showing the measured values for the last 7 days.
Statistics, 8/4,9/4
Min./mean/max. values of the individual parameters after the last reset
- Go to the View submenu to view the max, mean, and min values of the individual parameters after the last reset.
Viewing the time of the last reset (read-only)
- Go to the LastReset submenu to view the time of the last reset.
Resetting the statistics values to 0
- Go to the Reset submenu to reset the statistics values to “0”.
Counter, 8/4, 9/4
Viewing the counters
- Select from the submenus Mass, Volume, Energy, and last reset, to view the counters.
Resetting counters
- Select the Reset submenu to reset the counters.
System, 8/4,9/4
Service login
- Go to the Service submenu to perform a service login for authorized users.
Resetting to the factory settings
- Go to the FactReset submenu to reset the system to the factory settings.
Serial Number (read-only)
- Go to the SerialNumber submenu to view the serial number.
Setting the device tag
- Go to the DevTag submenu to set the device tag.
Setting the application tag
- Go to the AppTag submenu to set the application tag.
FWVersion (read-only)
- Go to the FWVersion submenu to view the firmware version.
Calibration (read-only)
- Go to the Calibration submenu to view the firmware defaults.
Version (read only)
- Go to the version submenu to view the bootload version.
HWVersion (read only)
- Go to the HWVersion submenu to view the hardware version.
Operating the Ethernet version
Ethernet 9/1
Applies to all flow rate sensors with type code Flow rate sensor ASX-AF2-ETH.
The following section lists the recommended settings in the respective submenus from top to bottom, see also Fig.. 9/1,9/4
- Assign a static or dynamic address.
- Go to the DHCP Mode submenu to assign the address.
Setting the IP address
- Go to the IP Address submenu to set the IP address.
SubNetMask
- Go to the SubNetMask submenu to set the subnet mask.
Gateway
- Go to the Gateway submenu to set the gateway address.
Webserver 9/1
Switching the web interface on and off
- Go to the State submenu to switch between Active and Inactive.
Setting the port
- Go to the Port submenu to set the port.
Resetting the user’s password
- Go to the ResetPW submenu to reset the user password on the web server.
OPC UA9/1
Switching the web interface on and off
- Go to the State submenu to switch between Active and Inactive.
Setting the port
- Go to the Port submenu to set the port.
Setting the user name
- Go to the User submenu to set the user name.
Assigning a new password
- Go to the Password submenu to set the password.
MQTT, 9/1,9/2
Switching the web interface on and off
- Go to the State submenu to switch between Active and Inactive.
Broker
- Go to the Broker submenu to set the broker.
Setting the port
- Go to the Port submenu to set the port.
Topic
- Go to the Topic submenu to view the topics.
User
- Go to the User submenu to set the user name for the broker.
Setting the broker password
- Go to the Password submenu to set the broker password.
Sending the update interval to the broker
- Go to the Update submenu to set the interval.
QoS
- Go to the QoS submenu to enter QoS-0, QoS-1, or QoS-2.
Defining an MQTT message to the broker
- Go to the Send submenu, select a menu item from the second submenu
(Unit to AppStatistic), and select Active or Inactive.
Operating the IO-Link version
Applies to all flow rate sensors with type code Flow rate sensor ASX-AF2-FLX.
The display shows the measured value menu with the default setting (kg/h, m/s).
- Press any arrow button for at least 2 seconds and select Q1 Menu, Q2 Menu, or Qa Menu.
The following section lists the recommended settings in the respective submenus from top to bottom, see also Fig. to . 8/1, 8/2
- Q1 Menu and Q2 Menu can be used to set the switch output.
- Qa Menu can be used to set the analog output.
Q1 Menu8/1
This menu contains the settings for switch output 1.
Setting the hysteresis or window function
- Go to the Mode menu to set the mode for hysteresis or window function with the associated measurement parameters.
Setting the switching point
- Go to the SetPoint1 submenu to set the switching point.
Setting the resetting point or lower window limit
- Go to the SetPoint2 submenu to set the resetting point/hysteresis or the lower window limit.
Setting the break contact switching characteristics
- Go to the Polarity submenu and select NormallyClosed or NormallyOpen.
Simulating the switch output
- Go to the Simulate submenu and select Active, Inactive, or Normal (measuring operation).
Setting PNP/NPN or push-pull (DRV)
- Go to the DriverType submenu and set PNP, NPN or push-pull (DRV).
Q2 Menu, 8/1, 8/2
This menu contains the settings for switch output 2.
Setting the switch output as frequency, pulse, analog, or switch output
- Go to the Function submenu to make the corresponding setting.
Setting the mode for hysteresis or window function
- Go to the Mode submenu to make the corresponding setting.
Setting the switching point
- Go to the SetPoint1 submenu to set the switching point.
Setting the resetting point or lower window limit
- Go to the SetPoint2 submenu to set the resetting point/hysteresis or the lower window limit.
Setting the break contact switching characteristics
- Go to the Polarity submenu and select NormallyClosed or NormallyOpen.
Simulating the switch output
- Go to the Simulate submenu and select Active, Inactive, or Normal (measuring operation).
Setting PNP/NPN or push-pull
- Go to the DriverType submenu and set PNP, NPN or push-pull (DRV).
Qa Menu 8/2
This menu contains the settings for the analog output.
Assigning measurement parameters to the current output
- Go to the Mode submenu to assign measurement parameters, such as flow, temperature, or pressure, to the current output.
Assigning the full-scale value (MBE)
- Go to the High submenu and set the full-scale value to 20 mA.
Assigning the measurement range start value
- Go to the Low submenu and set the measurement range start value to 4 mA.
Setting the inversion of the current output
- Go to the Polarity submenu to set if the current output should be inverted.
Setting the current output behavior in case of a device failure
- Go to the Fail submenu to set if the behavior of the current output if a failure occurs.
Setting a predefined current value
- Go to the Simulate submenu to set a predefined current value.
Commissioning and Operation
If no entry is made for longer than 2 minutes, the display will return to display mode.
Unconfirmed settings will not be taken over.
Before commissioning the system, the following steps must have been carried out and completed:
- You have fully mounted and connected the Durchflusssensor, in accordance with the installation conditions (see also “5 Assembly”).
- You have carried out the required pre-settings and configuration.
WARNING
Dangerous system operating states from incorrect settings on the flow rate sensor or if the maximum/minimum flow rate sensor operating voltage is exceeded
The danger of injury and system damage from uncontrolled system operating states.
- Do not make any improper changes to the Durchflusssensor during operation. Note that the any settings become immediately effective when they are confirmed!
- Exchange faulty flow rate sensors immediately!
- Do not disconnect the Durchflusssensor from the voltage source during operation!
To commission the flow rate sensor:
- Apply the operating voltage.
- Pressurize the system component the Durchflusssensor is connected to.
- The sensor performs a self-test and is then ready for use. The measured value menu is displayed.
For problems during commissioning, see “11 Error and Warning Messages”.
The Durchflusssensor does not have a main switch. Once you have connected the device to the power pack and this has been connected to the mains, the Durchflusssensor is
turned on and ready for use. To turn it off, simply disconnect the power pack from the power supply.
Short commissioning (with factory setting)
Short commissioning can be used for applications under reference conditions, see “Installation Conditions”.
Note for the IO-Link version:
If digital outputs Q1 and Q2 are used as IO-Link, frequency, or pulse output, simultaneously with analog outputs Qa and Q2, the precision of the analog outputs may be impaired.
Service and Repairs
The flow rate sensor is maintenance-free.
Only use water and, if necessary, a mild cleaning agent for cleaning.
Information on filter maintenance can be found in the filter instructions R412013436 (Filter AS1/AS2/AS3/AS5).
Disassembly
CAUTION
The system is under high pressure
The danger of injury and system damage from uncontrolled system operating states.
- Make sure that the system component the Durchflusssensor is installed in is not under pressure or voltage before beginning disassembly.
- Make sure that the system is not under voltage or pressure.
- Loosen and remove all connections.
- Loosen the flow rate sensor from the pressure connection using an open-end wrench (thread connection) or pull the Durchflusssensor straight out of the push-in fitting.
Error and Warning Messages
The following error and warning messages may appear in the flow rate sensor display if the relevant error status results from a certain condition.
There are three classifications: info, warning, and error.
The table below lists all error messages with their corresponding error level.
| Message | Classification | Description |
| Memory Invalid | Error | The sensor memory is damaged. The flow rate sensor must be replaced. |
| No MOTT Connection | Warning | No connection is possible to mon Broker. |
| Simulation active | Info | Simulation active (output signal or process variable) |
| 01/2 Overtemp | Warning | Ddverovedoad for switch output 01/ 02. |
| 01 Shortcut | Warning | Short circuit at 01 |
| 02 Shortcut | Warning | Short circuit at 02 |
| 02/a Overload | Warning | 02/a: No current flow. Is-Line not connected? -Is load resistance too high? |
| 02/a OverTemp | Warning | 02/a: Excessive output driver temperature -Ideal: a load of 500 ohms -Is ambient temperature too high? |
| 02 PulseConfig | Warning | Implausible configuration of 02 pulse output |
| Oa Overload | Warning | See 02/a Overload |
| Oa OverTemp | Warning | See 02/a OverTemp |
| Flow low Info | Info | Info: MBE -5% |
| Flow high Info/Warning | Info/Warning | Info: Standard MBE +5% Warning: Extended MBE +5% |
| Pressure low | Warning | Increase pressure |
| Pressure high | Warning | Reduce pressure |
| Temperature low | Warning | Increase temperature to the specified value (see 1 3 Technical Data,. |
| Temperature high | Info/Warning | Reduce temperature to the specified value (see 13 TechnicalDalai |
| Pressure low/high Error | Error | Process pressure outside the permissible pressure range |
| Temperature low/high Error | Error | The temperature of the process medium outside the permissible temperature range |
| Energy Counter off -Air only | Info | Medium = Air => Formula for energy counter only stored for air, therefore without function |
| Voltage low for 01/2 | Info | Adjust voltage to the specified value (see 1 3 Technical Data’). |
| Voltage low for 02/a. Oa | Info | Adjust voltage to the specified value (see 1 3 Technical Data”). |
| Voltage low for 10-Link | Info | Adjust voltage to the specified value (see 1 3 Technical Data’). |
| 01 Config out of Range | Info | Switching points parameterized outside the measurement range |
| 02 Config out of Range | Info | Switching points parameterized outside the measurement range |
| Oa Config out of Range | Info | Switching points parameterized outside the measurement range |
| Invalid Medium + RefCond | Warning | RefCond only valid for air |
| Supply Voltage too low/high! | Warning | Adjust voltage to the specified value (see ’13 Technical Data’). |
| Internal Temperature too low/ high! | Adjust temperature to the specified value (see ’13 Technical Data’). |
Disposal
Dispose of the packaging and used parts in accordance with the regulations of the country where used.
Technical Data
| Measuring principle | Calorimetric (flow) Pt1200 (temperature) Piezo-resistive (pressure) |
| Medium | Pressure (air quality acc. to ISO 8573-1:2010 [3:4:41) Helium, argon, nitrogen, carbon dioxide |
| Standard measurement range | AS2:5 … 1060 Umin AS3:8 … 1630 Umin ASS: 22 … 4326 Umin |
| Extended measurement range | AS2:1060 … 1590 Umin AS3:1630 … 2445 Umin AS5: 4326 … 6490 Umin |
| Display range 4 mA corresponds to 20 mA corresponds to | AS2:0 … 3180 Umin AS3:0 … 4890 Umin AS5: 0 … 12980 l/min |
| AS2:0 Umin AS3:0 Umin AS5: 0 Umin | |
| AS2:3200 Umin AS3:5000 Umin AS5: 13000 Umin | |
| Process temperature | -20 to +60°C |
| Process pressure | 0 to 16 bar |
| Communication interface | 10-Link 1.1 Com3 (only for 10-Link version) Ethernet (only for Ethernet version) – 0 PC UA, MOTT, and WebServer |
| Display | 128 x 128 pixels, electronically rotatable OLED display (90° rotations) and 4 buttons |
| Sensor element precisionl) | ±3% of the measured value +0.3% of the standard measurement range end value ±8% of the measured value +1% of the extended measurement range end value |
| Reproducibility | ±1.5% of the measured value |
| Response time (T90) | < 0.3 s |
| Temperature measurement precision | ±2°C |
| Temperature reproducibility | ±0.5°C |
| Pressure measurement: Measurement precision Non-linearity Reproducibility | 5 ±1.5% of the measurement range (in the range of 10 … 30°C) 5 ±0.5% of the measurement range 5 ±0.2% of the measurement range |
| Supply voltage Uv 2) | 17 30 VDC |
| Power consumption | < 12 W (@ 24 VDC without output load) |
| Initialization time | 5 10 s |
| Protection class | III |
| Connection type | M12x1 round plug, 5-pin A-coded (10-Link version): M12x1 round plug, 8-pin X-coded (Ethernet version) |
| Output signal 4) | 1 x analog output 4 … 20 mA, or 1 x digital switch output / pulse, frequency output configurable, 1 x analog output 4 … 20 mA or 1 x digital switch output (configurable)3l |
| Output load 4) | 4 .. 20 mA, 500 ohms, if Uv > 15 V |
| Lower signal level 4) | 3.5 3.8 mA |
| Upper signal level 4) | 20.5 … 21.5 mA |
| Digital output 4) | 5 100 mA per output |
| Signal voltage HIGH 4) | > Uv – 2 V |
| Signal voltage LOW 4) | s 2 V |
| Inductive load 4) | 1 H |
| Capacitive load 4) | 100 nF (2.5 nF for 10-Link) |
| MTTF | > 50 years |
| Process connection | G3/8″, 61/2″, 61″ (according to DIN ISO 228-1) |
| Parts that are in contact with the media | Stainless steel 1.4305, PA6, Vitae, aluminum |
| Housing material | PC+ABS, PA66+PA6I GF50, PC, TPE, stainless steel 1.4301 |
| Protection class | IP65 and IP67 (IP67 according to EN 60529) |
| Weight | 63/8″ 1300 g (850 gs) 61/2″ 2050 g (1250 g*) 61″ 2970 g (2300 gs) *Without mounting |
| Ambient temperature (operation)? | -20 … +60°C |
| Ambient temperature (storage) | -40 … +85°C |
| Max. permissible relative humidity | 90% RH, non-condensing |
- Reference conditions according to DIN 1343: Atmospheric pressure 1.01325 bar abs., compressed air temperature 0°C
- All connections are protected against reverse polarity and are overcurrent-proof. Q1, Q2, and Qa are shortcircuit-resistant.
- Configuration of the digital output: PNP/NPN/push-pull.
- Only IO-Link-version
Further technical data can be found in our online catalog at www.aventics.com/pneumatics-catalog
Figures: View varies according to the series.
A-IO-Link
B- Ethernet
| D1 | D2 | H1 | H2 | H3 | H4 | B1 | B2 | |
| AS2-AF2-G038 | 15,0 | G3/8 | 163,5 | 65 | 34,0 | 62 | 104 | 31,5 |
| AS3-AF2-G012 | 18,6 | G1/2 | 189,5 | 80 | 42,5 | 75 | 126 | 38,5 |
| AS5-AF2-G100 | 30,3 | G1 | 250,0 | 109 | 58,0 | 102 | 170 | 52,0 |
Dimensions for sensor/filter combination
*) Internal thread
**) Flow direction
Product Overview
- Plug (M12 8-pin X-coded (Ethernet version)) or (M12 5-pin A-coded (IO-Link version))
- Color OLED 128×128 pixels
- Buttons/control keys
- Nameplate
- Calorimetric measuring cell
- Pressure measuring cell (0…16 bar)

Ethernet
| Info Warn/Err Eth Web MQTT OPC | Info active Warning/Error active Ethernet Web server MQTT OPC UA |
Industrial
| Info Warn/Err Q1 IOLink Q2/a Qa | Info active Warning/Error active Switch output IO-Link active Multi output Analog output |
Display
- Status bar
- Contents
- Horizontal position

Assembly with mounting clip 
Assembly with block assembly kit
Assembly with block assembly kit 
IO-Link



Ethernet



The data specified above only serve to describe the product. No statements concerning a certain condition or suitability for a certain application can be derived from our information. The given information does not release the user from the obligation of own judgment and verification. It must be remembered that our products are subject to a natural process of wear and aging.
An example configuration is depicted on the title page. The delivered product may thus vary from that in the illustration. Translation of the original operating instructions. The original operating instructions were created in the German language.
R412026496–BAL–001–AA/2019-07 Subject to modifications. © All rights reserved by AVENTICS GmbH, even and especially in cases of proprietary rights applications. It may not be reproduced or given to third parties without its consent.
AVENTICS GmbH
Ulmer Straße 4
30880 Laatzen, GERMANY
Phone: +49 (0) 511-21 36-0
Fax: +49 (0) 511-21 36-269
www.aventics.com
[email protected]
Further addresses: www.aventics.com/contact



















