NKK SWITCHES IS-L02A1-C LCD 64×32 Logic Boards

NKK Switches makes no warranty for the use of these products and assumes no responsibility for any errors, which may appear in this document, nor does it make a commitment to update the information contained herein. a smart display is a trademark of NKK Switches.
What are Logic Boards?
Logic Boards are switch panel that has glue logic to convert addressing and switch scanning to serial. A Logic Board can be designed for any number of switches. The Logic Boards can be daisy-chained using 14 pin ribbon cable hence allowing a variable number of switches to be controlled via one port from a controller. Logic boards with any number of switches can be designed. Daisy-chain capability of the Logic Boards allows the switches to be mounted at desired locations on the control panel. The switches/displays can be soldered directly to the Logic Board or mounted on a socket.
Part Number Configuration
| 1 | 2 | 3 | 4 | 5 | 6 | |
| IS | – | L | 02 | A | 1 | – C |
- IS Prefix.
- L for Logic Board
- The number of switches that can be mounted on the Logic Board
- Switch Type
- A = for IS15EBFP4RGB
- G = for IS15EBFP4RGB-09YN
- Board Version
- No code = No socket for IS switches.
- C = Sockets are soldered to the PCB for IS switches.
Please note that not all possible part numbers are available. NKK entertains designing custom Logic boards to customers’ requirements.
Standard Part Numbers
The Logic Boards listed below are production parts. There are prototype boards that are not listed. Additionally, NKK Switches will work with customers to design and build custom logic boards.
Part number examples used in IS Dev Kits

Connectors
The smart display Controller connects to the J1 of the first logic board via 14-pin ribbon cables. The J2 of the first logic board connects to the J1 of the second logic board and so on. The switch numbering starts with switch one of the first Logic Board. The first switch of the next Logic Board will be one higher than the last switch of the previous Logic Board.

Note: Attaching the ribbon cable without the red line on pin 1 on each of the headers may cause damage to the controller or the logic board.
The logic boards have two connectors
- J1 Input port: 7×2 male header .1”x.1” spacing.
- This connector connects to the controller port or J2 of the previous logic board in the daisy chain.
| Pin | Function | |
| 1 | Din | Connected to Din of the first shift register |
| 2 | GND | Ground |
| 3 | CLK | Clock for all shift registers |
| 4 | GND | Ground |
| 5 | NC | |
| 6 | Vs | 7V to 12V |
| 7 | LP | Latch all shift register outputs to all drivers |
| 8 | oe | Driver Output Enable. Should be connected to the ground. |
| 9 | SCK | The clock of all SmartDisplays |
| 10 | NC | |
| 11 | SDI | Data of all SmartDisplay |
| 12 | Vs | 7V to 12V |
| 13 | NC | |
| 14 | SWRD | Switch Read bus for all SmartDisplays |
Output port: 7×2 male header .1”x.1” spacing. This connector connects to J1 of the next logic board in the daisy chain.
| Pin | Function | |||
| 1 | Dout | Connected to Dout of the last | shift | register |
| 2 | GND | |||
| 3 | CLK | Connected to CLK of J1 | ||
| 4 | GND | |||
| 5 | GND | |||
| 6 | Vsup | 7V to 12V | ||
| 7 | LP | Connected to LP of J1 | ||
| 8 | oe | Connected to one of J1 | ||
| 9 | SCK | Connected to SCK of J1 | ||
| 10 | GND | |||
| 11 | SDI | Connected to SDI of J1 | ||
| 12 | Vsup | 7V to 12V | ||
| 13 | GND | |||
| 14 | SWRD | Connected to SWRD of J1 | ||
How to control the Logic Board mounted LCD64x32 switches
- If you are using NKK controllers, you can skip this section. This section cover detail on how to control LCD 64x32s mounted on the Logic Boards.
| Pin | J1 of the first Logic Board | Controller connection |
| 1 | Din | Microcontroller pin (output) |
| 2 | GND | GND |
| 3 | CLK | Microcontroller pin (output) |
| 4 | GND | GND |
| 5 | GND | GND |
| 6 | Vsup | 7V to 12V. Closer to 7V is better |
| 7 | LP | Microcontroller pin (output) |
| 8 | oe | GND |
| 9 | SCK | Microcontroller pin (output) |
| 10 | GND | GND |
| 11 | SDI | Microcontroller pin (output) |
| 12 | Vsup | 7V to 12V. Closer to 7V is better |
| 13 | GND | GND |
| 14 | SWRD | Microcontroller pin (input) and 2K pull down to GND |
For SCK and SDI signals please refer to the application note for LCD64x32 switches.
Switch Numbering
- The switch numbering starts with switch one of the first Logic Board. The first switch of the next Logic Board will be one higher than the last switch of the previous Logic Board.
Selecting a Switch
The SS (Slave Select) of each switch is connected to the output of the latch driver. The input of the Latch]driver is connected to serial to the parallel shift register. One bit is shifted for each switch using Din and CLK. The last bit shifted will be for switch #1. To select a switch for communication, bits should be shifted using Din and CLK so all the switches have a high bit except the communication target switch then by toggling the LP that switch gets selected. The communication to the switch is done via SCK and SDI. After communication is ended to the switch, all high bits are shifted via Din and CLK for all the switches and LP toggled so no switch is selected.
Switch Scan
One terminal of each switch is connected to the SWRD (switch Read). The output of the serial to the parallel shift register is connected to another switch terminal via a diode. One bit is shifted for each switch using Din and CLK. The last bit shifted will be for switch #1. Switch Scan is accomplished by sending low bits via Din and CLK for all the switches except the switch being scanned. Then the SWRD is checked. If the SWRD is low, the switch is not pressed. If the SWRD is high, the switch is pressed. The switch scans should be more than 5ms apart to prevent de-bouncing read and less than 80ms to prevent missing a read.
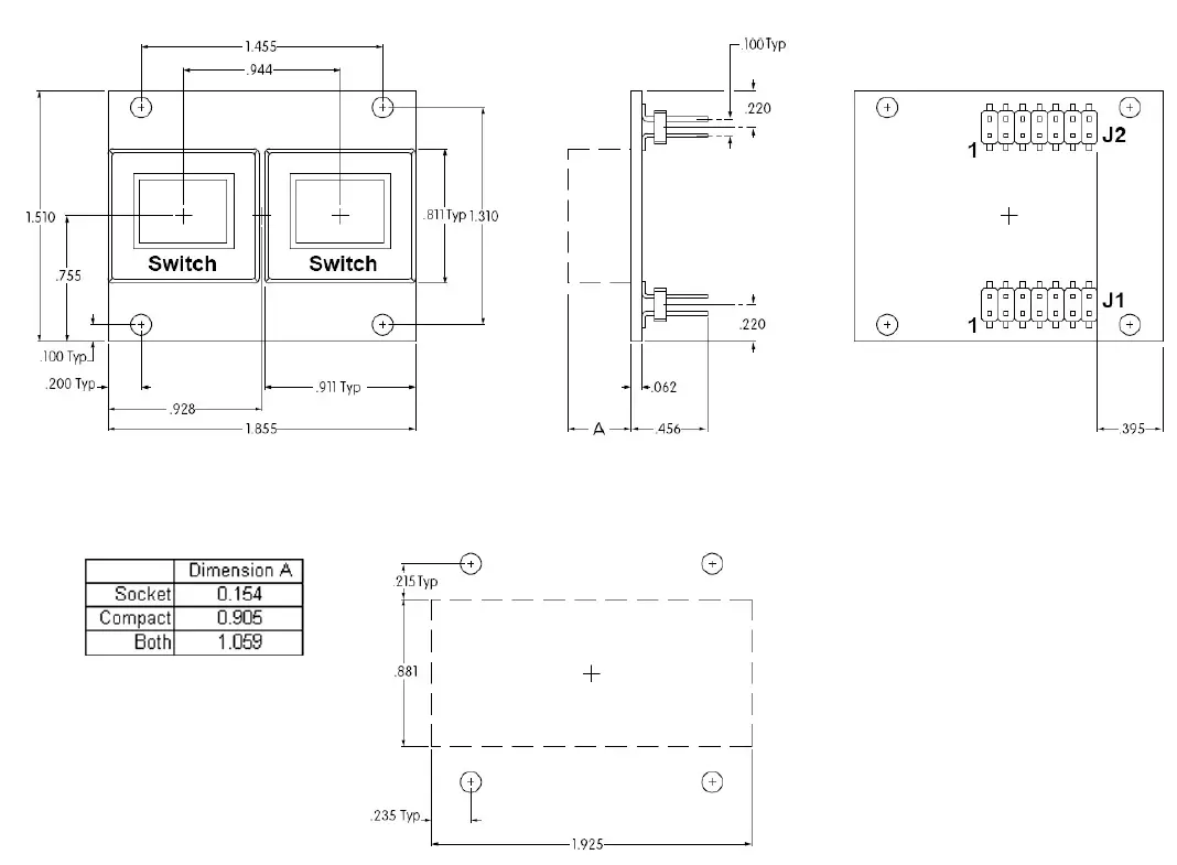
Board Dimensions
Logic Board Dimensions for IS-L02A1 and IS-L02G1

Schematics
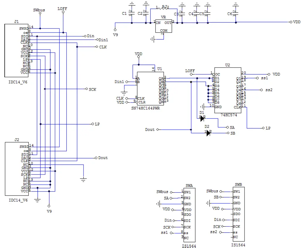
Schematic for IS-L02G1 Rev C

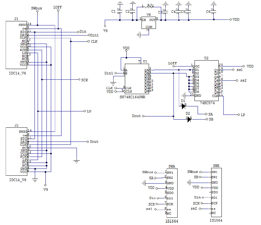
Schematic for IS-L02A1 Rev D

Key Terms & Definitions
- Module: NKK Switches’ LCD SmartDisplays.
- Host: Any computer, terminal, or another device that can communicate over the USB line.
- Controller: A PCB assembly that controls one or more logic boards and the switches associated with them. It communicates with a host over the USB line.
- Logic Board: A PCB assembly with “glue logic” for mounting switches. It is controlled by a controller.
- Byte: An eight-bit hex value ranging from 00H to FFH (Decimal 0 to 255). The bit format of a byte is: (B7 B6 B5 B4 B3 B2 B1 B0) Where B7 is the most significant and bit B0 is least significant bit.
- Nibble/Hex digit: A four-bit value ranging from 0H to FH. A byte consists of two nibbles.
- ASCII: A byte value representing a symbol.
- Communication Format: There are two formats to transmit a byte:
- Hex format – A hex byte is transmitted without any change to it. [xxH] will be used to denote this. All commands and some data are sent by using this format.
- ASCII HEX format – Each nibble of the byte is converted to ASCII code and sent as a byte. [xxAH] will be used to denote this.
For example, the hex byte 5AH is transmitted in two bytes, 35H and 41H.
The ASCII value for 5 is 35H and the ASCII value for A is 41H. All addresses and most data are sent using this format.
- Address: A one-byte value ranging from 01H to FFH representing the 255 memory.
Warranty
NKK SWITCHES LIMITED WARRANTY AND LIMITATION OF LIABILITY
The following limits our liability. Please read. NKK Switches hereby warrants this product against any and all manufacturing defects for a period of one year from the date of sale of this product to the original end user. NKK Switches’ liability in the event of such defect is limited to repair or replacement of the defective products. NKK Switches disclaims any liability or warranty obligation with respect to any product that is misused, damaged by any user, or not used in conformity with all applicable product specifications.
NKK SWITCHES HEREBY DISCLAIMS ANY WARRANTY, EXPRESS OR IMPLIED, OTHER THAN THAT CONTAINED HEREIN. NKK SWITCHES EXPRESSLY DISCLAIMS THE WARRANTIES OF MERCHANTABILITY AND FITNESS FOR A PARTICULAR PURPOSE AND SHALL HAVE NO LIABILITY BASED ON OR ARISING FROM ANY CLAIM OF SUCH WARRANTY. NKK Switches shall have no liability to any person for any incidental, consequential, special, punitive, or other damages of any kind whatsoever relating to any use of this product. USE OF THIS PRODUCT IN CONNECTION WITH ANY LIFE-CRITICAL APPLICATION IS NOT RECOMMENDED. Downloaded from


















