
OPERATING INSTRUCTIONS
AND OWNER’S MANUAL
Model # MH60CLP
READ INSTRUCTIONS CAREFULLY: Read and follow all instructions. Place instructions in a safe place for future reference. Do not allow anyone who has not read these instructions to assemble, light, adjust or operate the heater.

FORCED AIR PROPANE CONSTRUCTION HEATER
WARNING:
If the information in this manual is not followed exactly, a fire or explosion may result, causing property damage, personal injury, or loss of life.
— Do not store or use gasoline or other flammable vapors and liquids in the vicinity of this or any other appliance.
— An LP cylinder not connected for use shall not be stored in the vicinity of this or any other appliance.
— WHAT TO DO IF YOU SMELL GAS
- Do not try to light appliances.
- Extinguish any open flame.
- Shut off gas to the appliance.
— Service must be performed by a qualified service agency.
This is an unvented gas-fired portable heater. It uses air (oxygen) from the area in which it is used.
Adequate combustion and ventilation air must be provided. Refer to page 3.
YOUR SAFETY IS IMPORTANT TO YOU AND TO OTHERS, SO PLEASE READ THESE INSTRUCTIONS BEFORE YOU OPERATE THIS HEATER. | CARBON MONOXIDE CAN KILL YOU NOT FOR HOME OR RECREATIONAL VEHICLE USE, USING A PORTABLE HEATER IN AN ENCLOSED AREA CAN PRODUCE DEADLY CARBON MONOXIDE |
FAILURE TO COMPLY WITH THE PRECAUTIONS AND INSTRUCTIONS PROVIDED WITH THIS HEATER, CAN RESULT IN DEATH, SERIOUS BODILY INJURY, AND PROPERTY LOSS OR DAMAGE FROM HAZARDS OF FIRE, EXPLOSION, BURN, ASPHYXIATION, CARBON MONOXIDE POISONING, AND/OR ELECTRICAL SHOCK. ONLY PERSONS WHO CAN UNDERSTAND AND FOLLOW THE INSTRUCTIONS SHOULD USE OR SERVICE THIS HEATER. IF YOU NEED ASSISTANCE OR HEATER INFORMATION SUCH AS AN INSTRUCTIONS MANUAL, LABELS, ETC. CONTACT THE MANUFACTURER. | FIRE, BURN, INHALATION, AND EXPLOSION HAZARD. KEEP SOLID COMBUSTIBLES, SUCH AS BUILDING MATERIALS, PAPER, OR CARDBOARD, A SAFE DISTANCE AWAY FROM THE HEATER AS RECOMMENDED BY THE INSTRUCTIONS. NEVER USE THE HEATER IN SPACES THAT DO OR MAY CONTAIN VOLATILE OR AIRBORNE COMBUSTIBLES, OR PRODUCTS SUCH AS GASOLINE, SOLVENTS, PAINT THINNER, DUST PARTICLES, OR UNKNOWN CHEMICALS. |
THE STATE OF CALIFORNIA REQUIRES THE FOLLOWING WARNINGS:
WARNING: Combustion by-products produced when using this product contain carbon monoxide, a chemical known to the State of California to cause cancer and birth defects (or other reproductive harm).
WARNING: This product contains chemicals known to the State of California to cause cancer and birth defects or other reproductive harm.
SPECIFICATIONS
Type of Gas:…………………………… For use with Propane Only Gas Supply Pressure
to regulator …………………………. Max: 200 psi (1380 kPa) Min: 5 psi (34.4 kPa)
regulator out ……………………….. 59″ WC (14.70 kPa)
Manifold Pressure: ………………….. 49″ WC (12.21 kPa)
Electrical Input: ………………………. 110/220V, 50/60 Hz, 1Ø, 2A
Ignition: ………………………………… Auto Spark/Manual Gas Valve
Primary Flame Control: …………….. Thermocouple Operated Gas Valve
High-Temperature Control: ……….. 240°F (115°C) Min. Ambient Temp. Rating 0°F (-17.8°C)
Model: …………………………………. MH60CLP
Rating: ………………………………….. 30,000 – 60,000 BTU/hr(8.79 – 17.58 kW)
Fuel Consumption: ………………….. 2.78 #/hr (1.26 kg/hr)
Fuel Orifice Port Size: ………………. 1.55mm
Fan Rating: ……………………………. 135 cfm
OPERATING PRECAUTIONS
This is a propane, direct-fired, forced air heater. Its intended use is primarily temporary heating of buildings under construction, alteration, or repair.
Propane is heavier than air. If propane leaks from a connection or fitting, it sinks to the floor, collecting there with the surrounding air, forming a potentially explosive mixture. Obviously, propane leaks should be avoided, so set up the propane supply with utmost care. Read the enclosed Odor Fade and Propane Sheet for additional information about detecting propane leaks. Leak check new connections or reconnections with a soap and water solution and follow all connection instructions herein. Also, ask your propane dealer for advice on the propane application and supply installation and ask him to check if there are any questions.
This heater was designed and certified for use as a construction heater in accordance with ANSI Standard Z83.7/CGA 2.14. Check with your local fire safety authority if you have any questions about your applications. Other standards govern the use of fuel gases and heat-producing products in specific applications. Your local authority can advise you about these.
Direct-Fired means that all of the combustion products enter the heated space. Even though this heater operates very close to 100 percent combustion efficiency, it still produces small amounts of carbon monoxide. Carbon monoxide (called CO) is toxic. We can tolerate small amounts but not a lot. CO can build up in a heated space and failure to provide adequate ventilation could result in death. The symptoms of inadequate ventilation are:
- headache
- dizziness
- burning eyes and nose
- nausea
- dry mouth or sore throat
So, be sure to follow advice about ventilation in these operating instructions.
Forced Air means that a blower or fan pushes the air through the heater. Proper combustion depends upon this airflow; therefore, the heater must not be revised, modified, or operated with parts removed or missing. Likewise, safety systems must not be circumvented or modified in order to operate the heater.
When the heater is to be operated in the presence of other people the user is responsible for properly acquainting those present with the safety precautions and instructions, and of the hazards involved.
SAFETY PRECAUTIONS
- Check the heater thoroughly for damage. DO NOT operate a damaged heater.
- DO NOT modify the heater or operate a heater that has been modified from its original condition.
- Use only propane gas.
- Use only VAPOR WITHDRAWAL propane supply. If there is any question about vapor withdrawal, ask your propane dealer.
- Mount the propane cylinders vertically (shutoff valve up). Secure them from falling or being knocked over and protect them from damage.
- Locate propane containers at least (USA) 7 ft. (2.13m), (Canada) ft. (3m) from the heater, and do not direct exhaust toward containers.
- IMPORTANT Use only the hose and regulator assembly provided with the heater. Match the color stripe on the hang tag attached to the hose assembly with the color on the label located near the propane inlet fitting on the heater. Inspect hose assembly before each use of the heater. If there is excessive abrasion or wear, or the hose is cut, replace it with the hose assembly listed on the parts list before using the heater.
- For indoor use only. The area must be well ventilated. Provide minimum openings of 1/2 sq. ft. (.046 m²) near the floor and 1/2 sq. ft. (.046 m²) near the ceiling (also see “Operating Precautions”).
- If at any time gas odor is detected, IMMEDIATELY DISCONTINUE operation until the source of gas has been located and corrected. Read the enclosed Odor fade and Propane Sheet for additional information about detecting propane leaks.
- Install the heater such that it is not directly exposed to water spray, rain, and/or dripping water.
- Maintain minimum clearance from normal combustible material (like paper) as follows: floor-0 ft. (0 m); outlet-6 ft. (1.83m); sides-2 ft. (.61m); top-6 ft. (1.83m). Locate 10 ft. (3m) from canvas or plastic tarpaulins or similar coverings and secure them to prevent flapping or movement due to wind action.
- Due to the high surface and exhaust temperatures, adults and children must observe clearances to avoid burns or clothing ignition.
- Operate only on a stable, level surface.
- Do not use ductwork. Do not restrict the inlet or outlet.
- Use only the electrical power specified. The electrical connection and grounding must comply with National Electrical Code – ANSI/NFPA 70 (USA) and CSA C22.1 Canadian Electrical Code, Part 1 (Canada).
- Use only a properly grounded 3-prong receptacle or extension cord (6 ft (1.83m) in length minimum).
- Do not move, handle or service while hot or burning.
- Use only in accordance with local codes or, in the absence of local codes, with the Standard for the Storage and Handling of Liquefied Petroleum Gases ANSI/NFPA 58 and CSA B149.1, Natural Gas and Propane Installation Code.
ODOR FADE WARNING
WARNING
Asphyxiation Hazard
- Do not use this heater for heating human living quarters.
- Do not use in unventilated areas.
- The flow of combustion and ventilation air must not be obstructed.
- Proper ventilation air must be provided to support the combustion air requirements of the heater being used.
- Refer to the specification section of the heater’s manual, heater data plate, or contact the factory to determine the combustion air ventilation requirements of the heater.
- Lack of proper ventilation air will lead to improper combustion.
- Improper combustion can lead to carbon monoxide poisoning leading to serious injury or death. Symptoms of carbon monoxide poisoning can include headaches dizziness and difficulty in breathing.
FUEL GAS ODOR
LP gas and natural gas have man‑made odorants added specifically for the detection of fuel gas leaks.
If a gas leak occurs you should be able to smell the fuel gas. Since Propane (LP) is heavier than the air you should smell for the gas odor low to the floor. ANY GAS ODOR IS YOUR SIGNAL TO GO INTO IMMEDIATE ACTION?
- Do not take any action that could ignite the fuel gas. Do not operate any electrical switches. Do not pull any power supply or extension cords. Do not light matches or any
other source of flame. Do not use your telephone. - Get everyone out of the building and away from the area immediately.
- Close all propane (LP) gas tanks or cylinder fuel supply valves, or the main fuel supply valve located at the meter if you use natural gas.
- Propane (LP) gas is heavier than air and may settle in low areas. When you have reason to suspect a propane leak, keep out of all low areas.
- Use your neighbor’s phone and call your fuel gas supplier and your fire department. Do not re-enter the building or area.
- Stay out of the building and away from the area until declared safe by the firefighters and your fuel gas supplier.
- FINALLY, let the fuel gas service person and the firefighters check for escaped gas. Have them air out the building and area before you return. Properly trained service people must repair any leaks, check for further leakages, and then relight the appliance for you.
ODOR FADING ‑ NO ODOR DETECTED
- Some people cannot smell well. Some people cannot smell the odor of the man-made chemical added to propane (LP) or natural gas. You must determine if you can smell the odorant in these fuel gases.
- Learn to recognize the odor of propane (LP) gas and natural gas. Local propane (LP) gas dealers will be more than happy to give you a scratch and sniff pamphlet. Use it
to become familiar with the fuel gas odor. - Smoking can decrease your ability to smell. Being around an odor for a period of time can affect your sensitivity to that particular odor. Odors present in animal confinement buildings can mask fuel gas odor.
- The odorant in propane (LP) gas and natural gas is colorless and the intensity of its odor can fade under some circumstances.
- If there is an underground leak, the movement of gas through the soil can filter the odorant.
- Propane (LP) gas odor may differ in intensity at different levels. Since Propane (LP) gas is heavier than air, there may be more odor at lower levels.
- Always be sensitive to the slightest gas odor. If you continue to detect any gas odor, no matter how small, treat it as a serious leak. Immediately go into action as discussed previously.
ATTENTION ‑ CRITICAL POINTS TO REMEMBER!
- Propane (LP) gas has a distinctive odor. Learn to recognize these odors. (Reference Fuel Gas Odor and Odor Fading sections above.
- Even If you are not properly trained in the service and repair of the heater, ALWAYS be consciously aware of the odors of propane (LP) gas and natural gas.
- If you have not been properly trained in the repair and service of propane (LP) gas then do not attempt to light the heater, perform service or repairs, or make any adjustments to the heater on the propane (LP) gas fuel system.
- A periodic sniff test around the heater or at the heater’s joints; i.e. hose, connections, etc., is a good safety practice under any conditions. If you smell even a small amount of gas, CONTACT YOUR FUEL GAS SUPPLIER IMMEDIATELY. DO NOT WAIT!
PREPARING FOR OPERATION
- Check the heater for possible shipping damage. If any is found, immediately notify the factory.
- Charge battery (Refer to Battery Charging Procedure Section).
- Follow all of the “Precautions”.
- Connect the POL fitting of the hose and regulator assembly to the propane cylinder by rotating the POL nut counterclockwise into the propane cylinder’s valve outlet and securely tightening it with a wrench.
- Connect the hose to the heater by rotating the hose fitting clockwise.
- Securely tighten all gas connections.
- Slowly open the cylinder’s gas valve and check all gas connections with a soap and water solution, looking for bubbles that would indicate a gas leak. Note: if the tank valve is not opened slowly, the excess flow check valve on the propane tank may stop gas flow. DO NOT USE A FLAME.
- Close the propane cylinder gas valve.
BATTERY CHARGING PROCEDURE & OPERATION IT IS RECOMMENDED THAT THE BATTERY BE COMPLETELY CHARGED BEFORE THE HEATER’S INITIAL OPERATION AND RECHARGED AFTER USE TO PROLONG THE BATTERY LIFE. FREQUENT CHARGING WILL NOT HARM YOUR BATTERY AND WILL ENSURE THAT THE BATTERY IS FULLY CHARGED AND READY FOR ITS NEXT USE. STORING THE BATTERY NOT FULLY CHARGED WILL SHORTEN BATTERY LIFE. REFER TO THE “OFF‑SEASON STORAGE” SECTION.
- Turn off the heater.
- Plug the power/charging cord into the power receptacle on the heater rear guard and directly into a 120V electric outlet. DO NOT ABUSE THE CORD.
*Never carry the heater by the cord. Do not disconnect the heater from the outlet by pulling the cord.
*Always charge the heater in a dry area protected from the weather, Do not expose the heater or charger to rain. Do not charge in wet locations.
*Do not charge the battery when the temperature is above 104° F (40°C) or below 0°F (-17.8°C).
*Charge the heater battery in a well-ventilated location.
*Keep the heater and charger away from water, heat sources (such as radiators, other heaters, stoves, etc.), flames, and/or chemicals. Be careful not to damage the charger cord by keeping the cord away from sharp edges.
WARNING
To reduce the risk of fire, electric shock or personal injury do not attempt to use this charger with any other product. Likewise, do not attempt to charge the HERO battery with any other charger. - The green LED light on the on/off switch will begin a slow continuous flash indicating that the battery is charging.
- The green LED light will stop blinking and turn off when the battery is fully charged.
- It takes approximately 5 hours to charge a completely discharged battery.
- The heater is designed to operate and charge the battery at the same time when plugged into a 120V outlet.
- Mr. Heater recommends continuously charging the battery, between heater uses, for optimal performance. If constant maintenance charging is not possible, it is recommended that the battery be fully charged every 3 months. See the Maintenance and Storage section on pages E-6.
- Low Battery: The heater is equipped with an active battery monitoring system. When the heater is operating on the internal battery only, the green LED light on the control panel will begin to flash when there is approximately 1 hour of operating time remaining.
- Low Voltage Shutdown: To prevent battery deep discharge and prolong battery life, the heater monitors the battery and safely shuts down when a specified voltage has been reached. The heater will not restart until it has been plugged into a 120V power source.
BATTERY INFORMATION
CAUTION: USE ONLY MR HEATER-APPROVED REPLACEMENT BATTERIES—CONTACT YOUR LOCAL SERVICE CENTER OR CALL (800)251‑0001 X3611.
The battery is a 12-volt sealed lead acid system. There is no liquid contained within the battery and the heater/battery can therefore be stored in any position without fear of leakage.
* For optimal performance, the battery should be completely charged before the heater’s initial operation and kept on constant charge when not in use.
* The battery should be charged in its proper orientation.
* The battery does not need to be fully discharged before recharging.
* 2 to 3 initial charging cycles may be required after purchase to achieve maximum run time capacity.
* A fully charged battery can be safely stored down to -17°C (-0°F).
* The Battery is maintenance-free.
* The battery is intended for use in the Mr. Heater HERO heater only and should not be used for any other purpose.
The RBRC™ SEAL (BATTERY RECYCLING)
The RBRC™ (Rechargeable Battery Recycling Corporation) seal on the lead acid battery (or battery pack) indicates that the costs to recycle the battery (or battery pack) at the end of its useful life have been paid by ENERCON GROUP INC. In some areas, it is illegal to place spent lead acid batteries in the trash or municipal solid waste stream and the RBRC program provides an environmentally conscious alternative.
RBRC™ in cooperation with ENERCON GROUP INC and other battery users has established programs in the United States and Canada to facilitate the collection of spent lead acid batteries. Help protect our environment and conserve natural resources by returning the lead acid battery to your local retailer for recycling. You may also contact your local recycling center for information on where to drop off the spent battery or call (800)251-0001 x3611. ![]()
WARNING
FIRE HAZARD—ALWAYS DISCONNECT THE HEATER FROM THE POWER SUPPLY (WALL OUTLET) BEFORE REMOVING THE POWER CORD FROM THE HEATER. UNDER CERTAIN CONDITIONS, WITH THE HEATER PLUGGED INTO THE POWER SUPPLY, THE EXPOSED CONNECTOR CAN BE SHORTED BY FOREIGN MATERIAL AND MAY CAUSE A FIRE. FOREIGN MATERIALS OF A CONDUCTIVE NATURE, SUCH AS BUT NOT LIMITED TO, STEEL WOOL, ALUMINUM FOIL, OR ANY BUILDUP OF METALLIC PARTICLES, SHOULD BE KEPT FROM THE CONNECTOR. ALWAYS UNPLUG THE HEATER BEFORE ATTEMPTING TO CLEAN.
HEATER OPERATION
START
- The HERO heater is equipped with a blower fan switch, located on the control panel of the heater. Press the on/off switch to start the blower fan. Once the fan has been turned on, the green LED light on the control panel will turn on solid, indicating that the fan is operating. The blower fan must be turned on before the gas/igniter valve is SLOWLY pressed to light the heater.
NOTICE: The fuel valve (orange button) has a safety lockout and cannot be depressed until after the fan has been started. - Open the propane supply valve on the propane tank slowly.
Note: If opened slowly, the excess-flow check valve on the propane tank will stop gas flow. If this happens, close the propane supply valve and open
it again slowly. Wait 15 seconds before Step 3. - After the blower fan has been started, SLOWLY depress the orange gas/igniter valve button located on the control panel to ignite the heater. If the heater fails to light, release the orange button and repeat this step. Keep the valve depressed for 30-60 seconds, afterburner lights, then release and the heater will continue to operate. If the burner shuts off, wait 20 seconds and repeat these steps.
NOTICE: This heater is equipped with a safety solenoid lockout that prevents the gas valve from being depressed until the heater is turned on and the fan is operating. This system allows 30 seconds for ignition attempts. After 30 seconds the heater must be reset for additional attempts. To reset, switch the on/off switch to off and then back on.
SAFETY SHUT DOWN FEATURE
When the heater detects a power source change (connect or disconnect AC power while operating) it will automatically shut down. After shut down, the “START” procedure will have to be used to restart the heater.
LOW BATTERY VOLTAGE LOCKOUT
This heater is equipped with a low battery voltage lockout safety system that prevents operation if the battery voltage is too low. STOP
- Press the on/off switch to turn off the heater.
- Turn off the gas supply when the heater is not in use.
MAINTENANCE AND STORAGE
- The heater should be inspected before each use, and at least annually by a qualified person.
- Before each use, check the soft “O” ring seat at the bullnose of the POL fitting. If the “O” ring is cut, scuffed, or otherwise damaged, replace it with part number F273786.
- Turn off the gas at the LP-gas supply cylinder(s) when the heater is not in use.
- When the heater is to be stored indoors, the connection between the LP-gas supply cylinder(s) and the heater must be disconnected and the cylinder(s) removed from the heater and stored out of doors and in accordance with Chapter 5 of the standard for Storage and Handling of Liquefied Petroleum Gases ANSI/NFPA 58 and CSA B149.1, Natural Gas and Propane Installation Code.
- It is recommended that the internal battery be maintained on a constant maintenance charge by leaving it plugged into a 120V power source. If constant maintenance charging is not possible, it is recommended that the battery be fully charged every 3 months.
- The heater may be stored with the charger disconnected if all of the following conditions are met.
• The battery is fully charged before storing. (Failure to store fully charged will shorten battery life.)
• The average temperature of the storage location is below 50° (10°C).
• Storage duration is less than 6 months.
SERVICING
A hazardous condition may result if a heater is used that has been modified or is not functioning properly. When the heater is working properly:
* The flame is contained within the heater.
* The flame is essentially blue with perhaps some yellow tipping.
* There is no strong disagreeable odor, eye burning, or other physical discomfort.
* There is no smoke or soot internal or external to the heater.
* There are no unplanned or unexplained shutdowns of the heater.
The parts lists and exploded view show the heater as it was constructed. Do not use a heater that is different from that shown. In this regard, use only the hose, regulator, and cylinder connection fitting (called a POL fitting) supplied with the heater. IMPORTANT Match the color stripe on the hangtag attached to the hose assembly with the color on the label located near the propane inlet fitting on the heater. Do not use alternates. For this heater, the regulator must be set as shown in the “specifications”. If there is any uncertainty about the regulator setting, have it checked.
A heater which is not working right must be repaired, but only by a trained, experienced service person.
In-warranty products will be repaired with no charge for either parts or labor. Please include a brief statement indicating the date, place of purchase, the nature of the problem, and proof of purchase. Out-of-warranty products will be repaired with a charge for parts, labor, and shipping.
When service or repair is required, it is recommended that you take your heater to an authorized Mr. Heater Service Center. When servicing or replacing batteries, please note:
- Do not service the heater with the battery connected or plugged into a power outlet.
- Do not operate a damaged heater. Replace damaged cords immediately.
- Use only Mr. Heater’s original battery type.
- Do not dispose of the batteries in a fire. The cell may explode.
See ”Battery Recycling Information” below. - Do not open or mutilate the batteries. Released electrolyte is corrosive and may cause damage to the eyes or skin. It may be toxic if swallowed.
- Exercise care in handling batteries in order not to short the battery with conducting materials such as rings, bracelets, and/ or keys. The battery and/or conductor may overheat and cause burns.
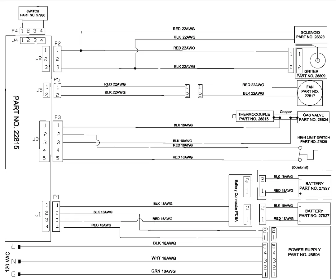
Wiring Diagram (Model MH-60-CLP)

SIZE AND CAPACITY OF PROPANE
CYLINDERS REQUIRED
The charts below show the approximate size of the cylinder required for these heaters. To use the chart:
- Select the lowest air temperature expected (at the bottom of the chart).
- Move straight up to the time of operation desired (left side of the chart).
- Read the cylinder size required.
All heaters should have: full cylinders
good air circulation
no frost on cylinders
TIME (HRS.)

BTU’S PER HOUR REQUIRED

WARRANTY
We are pleased that you have selected our product and take this opportunity to assure you that qualified service facilities are available if required. With the cooperation of independent dealers, a nationwide network of authorized servicing dealers is available for your servicing requirements. Should your product require service, read the section of the manual entitled “Servicing”.
Who gets the warranty? The warranty is limited to the consumer who originally purchases the product.
What is covered? This limited warranty covers all imperfections in workmanship and material.
What is not covered? This limited warranty does not cover damage resulting from accident, misuse or abuse, lack of proper maintenance, affixing of any attachments not provided with the products, or loss of parts. IN NO EVENT SHALL ENERGO TECHNICAL PRODUCTS BE LIABLE FOR ANY SPECIAL, INCIDENTAL, OR CONSEQUENTIAL DAMAGES NOR FOR ANY DAMAGES RESULTING FROM MISUSE OR MODIFICATION OF THIS PRODUCT.
Forced Air Propane Construction Heater • Model #MH60CLP
| REF.# | ITEM# | DESCRIPTION | QTY. | REF.# | ITEM# | DESCRIPTION | QTY. |
| 1 | 28802 | guard,rear,plastic,60k | 1 | 19 | 28823 | tubing,assy,gas,burner,inlet,60k | 1 |
| 2 | 28817 | fan,brushless,dc,60k | 1 | 20 | 27930 | board,led,off,switch,35k | 1 |
| 3 | 28818 | plate,air,restraint,steel,60k | 1 | 21 | 28822 | orifice,60k | 1 |
| 4 | 28815 | thermocouple, assy,60k | 1 | 22 | 27939 | holder, orifice | 1 |
| 5 | 28819 | burner,assy,main,60k | 1 | 23 | 28801 | base,upper,plastic,60k | 1 |
| 6 | 27925 | handle, carry,35k | 1 | 24 | 28806 | board,power,supply,clp | 1 |
| 7 | 27935 | switch,high,limit | 1 | 25 | 28808 | brkt,plastic,board,mount,60k | 2 |
| 8 | 28836 | electrode,ignition,60k | 1 | 26 | 28804 | cover, battery,60k | 1 |
| 9 | 28838 | holder,flame,assy,60k | 1 | 27 | 28809 | board,control,main,clp | 1 |
| 10 | 28812 | shield,radiation,assy,60k | 1 | 28 | 28830 | base,lower,plastic,60k | 1 |
| 11 | 28811 | barrel,assy,obe,60k | 1 | 29 | 28840 | cover, wires, obe,60k | 1 |
| 12 | 27931 | receptacle, power, supply | 1 | 30 | 28842 | board,battery,connector,obe,60k | 1 |
| 13 | 28805 | bracket, valve,60k | 1 | 31 | 27927 | battery,35k | 1 |
| 14 | 28831 | valve,gas,assy,clp,60k | 1 | 32 | 28803 | door,battery,60k | 1 |
| 15 | 28843 | solenoid, valve, lockout | 1 | 33 | 28839 | hose,regulator,assy,60k | 1 |
| 16 | 27926 | knob, valve | 1 | * | 27953 | power supply cord | 1 |
| 17 | 28827 | knob,variable,valve | 1 | * | 27954 | battery connection wiring harness | 1 |
| 18 | 28809 | board,ignition,12v | 1 | * Not shown on exploded parts view. | |||




















