BN Products BNG4000iD 3600 Watt Inverter Generator

The BNG4000iD is an open-frame, gasoline-powered inverter generator. This model features a wireless remote starter key fob, as well as pull starting. This lightweight unit produces a stable, maximum 4000W (3600W rated) output, and includes (1) GFCI-protected Duplex 120V / 20A outlet, (1) 3-prong twist-lock 30A outlet, and (1) 12V 8.3A receptable. Standard safety features such as Automatic Shut-off, Low Oil Indicator, and covered receptacles are included.
ABOUT COMPANY
- BN Products-USA™
- 3450 Sabin Brown Road
- Wickenburg, AZ 85390 (800) 992-3833
- WWW.BNPRODUCTS.COM
Parts Breakdown
Engine Parts

| Ref # | Part Number | Description | Qty |
| 1 | 91101-0612-00100 | Hex Flange Bolt | 1 |
| 2 | 41102-G220020-H0200 | Engine Mounting Bracket (L) | 1 |
| 3 | 91101-0820-00100 | Hex Flange Bolt | 1 |
| 4 | 41102-G220010-H0200 | Engine Mounting Bracket (R) | 1 |
| 5 | H225iD | H225iD Engine | 1 |
Fuel Tank Parts

| Ref # | Part Number | Description | Qty |
| 1 | 25130-G170010-000I0 | Oil tube | 1 |
| 2 | 95206-G290020-00000 | Collar | 3 |
| 3 | 25180-E010010-00000 | Oil Outlet Nozzle Assembly | 1 |
| 4 | 25140-G170010-C0100 | Fuel Tank Assembly | 1 |
| 5 | 25101-G020010-00000 | Oil Tank Damping Pad | 4 |
| 6 | 25103-G020010-00000 | Bushing | 4 |
| 7 | 93120-G050010-00000 | Tank Gasket | 4 |
| 8 | 91101-0625-00100 | Hex Flange Bolt | 4 |
| 9 | 25210-G220010-00000 | Oil Dipstick Assembly | 1 |
| 10 | 25190-G030010-00000 | Fuel Filter Screen | 1 |
| 11 | 25110-G030010-H0200 | Tank Cap | 1 |
| 12 | 25550-G240010-00000 | Dump Valve | 1 |
| 13 | 25501-G170010-000I0 | Fuel/Vapor Line | 1 |
| 14 | 95206-G290010-00000 | Tube Collar | 1 |
| 15 | 25133-E010010-00000 | Tube Sleeve | 1 |
Muffler Parts

| Ref # | Part Number | Description | Qty |
| 1 | 91101-0608-00200 | Hex Flange Bolt | 2 |
| 2 | 23018-G170010-H0200 | Muffler Shroud | 1 |
| 3 | 92101-0800-00100 | Hex Nut – Type 1 | 2 |
| 4 | 23100-G170010-00000 | Muffler Assembly | 1 |
| 5 | 23001-E010010-00000 | Exhaust Gasket | 1 |
| 6 | 91101-0612-00100 | Hex Flange Bolt | 2 |
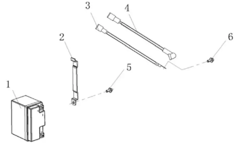
Battery Pack – Parts

| Ref # | Part Number | Description | Qty |
| 1 | 35110-G220010-00000 | Battery Assembly | 1 |
| 2 | 41315-G170010-H0200 | Battery Pressplate | 1 |
| 3 | 35130-G120020-00000 | Positive Wiring Assembly | 1 |
| 4 | 35140-G120020-00000 | Negative Wiring Assembly | 1 |
| 5 | 91101-0612-00100 | Hex Flange Bolt | 1 |
| 6 | 91101-0612-00100 | Hex Flange Bolt | 1 |
Wheel & Axle Parts

| Ref # | Part Number | Description | Qty |
| 1 | 93301-G030010-00000 | R-Pin | 2 |
| 2 | 93104-1428-00100 | Flat Gasket – Class C | 2 |
| 3 | 44220-G170010-C0100 | Wheel Assembly | 2 |
| 4 | 44110-G170010-00000 | Axle Assembly | 2 |
| 5 | 41402-G170010-C0100 | Hubcap (Decorative) | 2 |
| 6 | 91101-0880-00100 | Hex Flange Bolt | 2 |
| 7 | 41103-G170010-00000 | Frame Damping Bracket | 2 |
| 8 | 41130-G170010-00000 | Frame Damping Seat | 2 |
Frame & Handle Parts

| Ref # | Part Number | Description | Qty |
| 1 | 92201-0800-00100 | Hex Flange Nuts | 8 |
| 2 | 41110-G170020-00000 | Left Damping Pad Assembly 1 | 1 |
| 3 | 41120-G170020-00000 | Right Damping Pad Assembly 1 | 1 |
| 4 | 41110-G170010-00000 | Left Damping Pad Assembly 2 | 1 |
| 5 | 41210-G170020-H0200 | Frame Assembly | 1 |
| 6 | 41120-G170010-00000 | Right Damping Pad Assembly 2 | 1 |
| 7 | 36168-G170010-00000 | Cable | 1 |
| 8 | 91101-0612-00100 | Hex Flange Bolt | 1 |
| 9 | 41432-G170010-C0100 | Decorative Board – Handle | 1 |
| 10 | 91101-0612-00100 | Hex Flange Bolt | 2 |
| 11 | 91101-0812-00100 | Hex Flange Bolt | 2 |
| 12 | 44410-G170020-H0200 | Handle Tube Assembly | 1 |
| 13 | 92110-0800-00100 | Nylon Hex Lock Nut | 2 |
Inverter Assembly Parts

| Ref # | Part Number | Description | Qty |
| 1 | 93208-G290010-00000 | Bearing Clamp Ring | 1 |
| 2 | 41422-G170020-00000 | Fastener Sleeve | 1 |
| 3 | 26220-G170010-00000 | Lower Shield Assembly | 1 |
| 4 | 23158-G220010-00000 | Silencing Pad | 1 |
| 5 | 91101-0616-00100 | Hex Flange Bolt | 1 |
| 6 | 92201-0600-00100 | Hex Flange Nuts | 2 |
| 7 | 36300-G170010-00000 | Inverter Assembly | 1 |
Control Panel Frame

| Ref # | Part Number | Description | Qty |
| 1 | 31430-G170010-00000 | Starting Switch Assembly | 1 |
| 2 | 91101-0616-00100 | Hex Flange Bolt | 1 |
| 3 | 91210-4216-00100 | Cross Tapping Screw | 1 |
| 4 | 36103-G170010-H0400 | Panel Base Assembly | 1 |
| 5 | 91101-0612-00100 | Hex Flange Bolt | 1 |
| 6 | 91202-0510-00200 | Cross Recessed Pan Head Screw | 1 |
Control Panel Components

| Ref # | Description | Qty | Ref # | Description | Qty |
| 1 | Engine Oil Indicator | 1 | 9 | AC Reset | 1 |
| 2 | Overload Indicator | 1 | 10 | Multi-function Dial Control | 1 |
| 3 | AC Indicator | 1 | 11 | ECO Switch | 1 |
| 4 | VFT Meter | 1 | 12 | DC Outlet 12V | 1 |
| 5 | Remote Control Indicator | 1 | 13 | AC 3-Prong Twist Lock Outlet 120V | 1 |
| 6 | DC Reset | 1 | 14 | Ground Terminal | 1 |
| 7 | Duplex AC Outlet 120V | 1 | 15 | Parallel Connection Socket (pair) | 1 |
| 8 | AC Overload Button | 1 | |||
Cylinder Head

| Ref # | Part Number | Description | Qty |
| 1 | 93307-1016-00000 | Pin , Dowel | 2 |
| 2 | 11131-E030020-00000 | Cylinder Head Sealing Pad Combination | 1 |
| 3 | 11140-E200020-00000 | Cylinder Head Combination | 1 |
| 4 | 91707-E200010-00000 | Air Intake Double-headed Bolts | 2 |
| 5 | 91708-E010010-00000 | Exhaust Double Headed Bolt | 2 |
| 6 | 31110-E010010-00000 | Sparkplug | 1 |
| 7 | 17301-E200010-00000 | Rocker Shaft Baffle | 1 |
| 8 | 91718-E010010-00000 | Bolt, Cylinder Head | 4 |
| 9 | 91101-0616-00100 | Bolt , Flange , 6×16 | 2 |
| 10 | 26235-E200010-00000 | Cylinder Head Cowl | 1 |
| 11 | 91101-0510-00100 | Bolt , Flange | 2 |
| 12 | 11431-E200010-00000 | Breath Cover Plate | 1 |
| 13 | 11432-E200010-00000 | Air Groove Cover Plate Gasket | 1 |
| 14 | 19211-E200010-00000 | The Oil Filter | 1 |
| 15 | 11410-E200010-00000 | Cover Comp Head | 1 |
| 16 | 22004-E200010-00000 | Waste Trachea | 1 |
| 17 | 91101-0620-00100 | Bolt , Flange , 6×20 | 4 |
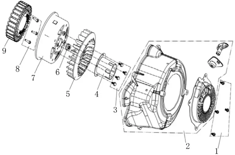
Starter Motor & Crankcase

| Ref # | Part Number | Description | Qty |
| 1 | 91101-0610-00100 | Bolt , Flange , 6×10 | 3 |
| 2 | 26232-E200010-00000 | Air Deflector, Box | 1 |
| 3 | 31340-E180010-00000 | Trigger Combination | 1 |
| 4 | 91101-0612-00100 | Bolt , Flange , 6×12 | 2 |
| 5 | 90001-E010010-00000 | Oil Seal | 1 |
| 6 | 94100-6205-P5301 | Bearing, Radial Ball | 1 |
| 7 | 93307-0810-00000 | Pin , Dowel | 2 |
| 8 | 91101-0625-00100 | Bolt , Flange , 6×25 | 2 |
| 9 | 31500-E060010-00000 | Starter Motor | 1 |
| 10 | 13006-E200010-00000 | Motor Outlet Baffle | 1 |
| 11 | 13310-E200010-00000 | Crankshaft Box Body Combination | 1 |
| 12 | 91101-0610-00100 | Bolt , Flange , 6×10 | 1 |
| 13 | 26231-E200010-00000 | Air Deflector, Box | 1 |
| 14 | 13008-E140010-00000 | Installation Bracket For Igniter | 1 |
| 15 | 91206-4813-00100 | Tapping Screw | 2 |
| 16 | 31300-E200010-00000 | Firewire Ring Parts | 1 |
Crankcase Cover

| Ref # | Part Number | Description | Qty |
| 1 | 93307-0814-00000 | Pin, Dowel | 2 |
| 2 | 13001-E200010-00000 | Crankcase Sealing Pad | 1 |
| 3 | 91101-0616-0010 | Bolt, Flange 6×16 | 2 |
| 4 | 31080-E200010-00000 | Oil Sensor | 1 |
| 5 | 13410-E200010-00000 | Crankcase Cover | 1 |
| 6 | 91101-0832-00100 | Bolt, Flange 8×32 | 6 |
| 7 | 94100-6205-P5301 | Bearing, Radlal Ball | 1 |
| 8 | 91101-0610-0010 | Bolt, Flange 6×10 | 1 |
| 9 | 19010-E200010-C0100 | Oil Ruler Combination | 1 |
Crankshaft, Piston & Connecting Rod

| Ref # | Part Number | Description | Qty |
| 1 | 91710-E010010 | Connecting Rod Bolt | 2 |
| 2 | 15012-E010010-00000 | Connecting Rod Cap | 1 |
| 3 | 15011-E010010-00000 | Connecting Rod | 1 |
| 4 | 15010-E010010-00000 | Connecting Rod Assembly | 1 |
| 5 | 15122-E010010-00000 | Piston Pin Clip | 2 |
| 6 | 15100-E140020-00010 | Piston | 1 |
| 7 | 15121-E010010-00000 | Wrist Pin | 1 |
| 8 | 15201-E140010 | Top Ring | 1 |
| 9 | 15202-E140010 | Compression Ring | 1 |
| 10 | 15210-E140010 | Oil Ring Assembly | 1 |
| 11 | 15100-E140020-000I0 | Piston Ring | 1 |
| 12 | 15313-E200010 | Timing Gear | 1 |
| 13 | 15311-E200010-00000 | Crankshaft | 1 |
| 14 | 93404-E010010-00000 | Key | 1 |
| 15 | 15310-E200010-00000 | Crankshaft Parts Assembly | 1 |
Valve & Camshaft Assembly

| Ref # | Part Number | Description | Qty |
| 1 | 17211-E140010-00000 | Camshaft Assembly | 1 |
| 2 | 17021-E020010-00000 | Valve Lifter (Tappet) | 2 |
| 3 | 11122-E200010-00000 | Exhaust Valve | 1 |
| 4 | 11121-E200010-00000 | Valve Intake | 1 |
| 5 | 11145-E200010 | Intake Valve Guide | 1 |
| 6 | 11146-E200010 | Exhaust Duct | 1 |
| 7 | 17010-E200010-00000 | Push Rod | 2 |
| 8 | 11102-E010010-00000 | Valve Spring | 2 |
| 9 | 11106-E200010-00000 | Valve Seat | 2 |
| 10 | 11108-E200010-00000 | Valve Key | 4 |
| 11 | 17341-E200010-00000 | Rocker Arm Shaft | 2 |
| 12 | 17310-E200010-00000 | Rocker Arm Assembly | 2 |
Pull Start Assembly

| Ref # | Part Number | Description | Qty |
| 1 | 91101-0614-00100 | Bolt , Flange 6×14 | 4 |
| 2 | 28100-E200010-D0300 | Manual Start Pull Plate Assembly | 1 |
| 3 | 91101-0616-00100 | Bolt , Flange 6×16 | 4 |
| 4 | 28001-E200010-00000 | Starter Cup | 1 |
| 5 | 26201-E200010-00000 | Vane Wheel | 1 |
| 6 | 92403-E010010-00000 | Flywheel Nut | 1 |
| 7 | 33330-G160010-00000 | Rotor | 1 |
| 8 | 91718-E180010-00000 | Cylinder Head Bolt | 3 |
| 9 | 33310-G300010-00000 | Stator | 1 |
Muffler Assembly

| Ref # | Part Number | Description | Qty |
| 1 | 26001-E200010-00000 | Muffler Front Shield | 1 |
| 2 | 23001-E010020-00000 | Exhaust Sealing Pad | |
| 3 | 91101-0612-00100 | Bolt , Flange , 6×12 | |
| 4 | 92101-0800-00100 | Hex Nut | |
| 5 | 23100-G300010-00000 | Muffler Assembly | |
| 6 | 26002-E200010-00000 | Muffler Rear Shield | |
| 7 | 91206-3513-00100 | Muffler Bolt |
Carburetor

| Ref # | Part Number | Description | Qty |
| 1 | 25300-E200010-00010 | Carburetor | 1 |
| 2 | 22007-E010010-00000 | Carburetor Insulator Sealing Pad | 1 |
| 3 | 22006-E200010-00000 | Carburetor Spacer | 1 |
| 4 | 22002-E010010-00000 | Air Intake Sealing Pad | 1 |
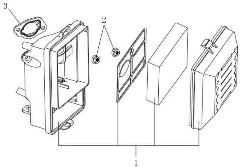
Air Cleaner

| Ref # | Part Number | Description | Qty |
| 1 | 22100-E200010-H0100 | Air Cleaner | 1 |
| 2 | 92201-0600-00100 | Hex Nut | 2 |
| 3 | 22001-E010030-00000 | Air Filter Gasket | 1 |





















