BRASCH GSE Generation 2 Gas Detector

Please read the entire manual before attempting to install and operate this gas detector. This guide is only intended to provide the basic steps necessary for installation and operation. Each step will reference the portion of the manual where more complete information can be obtained.
Mounting
Determine the location for mounting your detector(s). The location(s) may be indicated on the architectural drawing. Also, the owner or designer of the facility may be consulted. Mounting guidelines can be found in the manual.
Input Wiring
WARNING
This detector may require the use of voltage levels high enough to cause fatal injuries. Proper procedures must be followed any time work is performed on this unit. Only qualified personnel should attempt to install, maintain, or service this equipment.
Provide a dedicated circuit with the required operating voltage at each detector mounting location. Follow all national and local wiring codes. The wiring should be at least 14 AWG. A conductor connected to the earth’s ground should also be provided. The circuit must include a disconnect switch located within easy reach of the detector. If the detector operates from a voltage other than 120 VAC, ensure that the step-down transformer provides the correct secondary voltage and has the necessary volt-amp rating. The power requirement for the detector is listed on the front-panel label.
CAUTION
- Operating this detector with the incorrect voltage and power requirements can cause internal electrical components to overheat and fail. Operation with the wrong power requirement will void the manufacturer’s warranty and the installer will be responsible for any damage that occurs.
- Contact Brasch Environmental Technologies, LLC before connecting power to the detector if you are unsure of the correct power requirement.
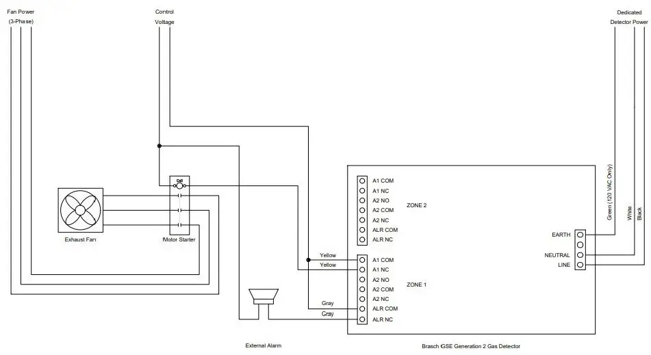
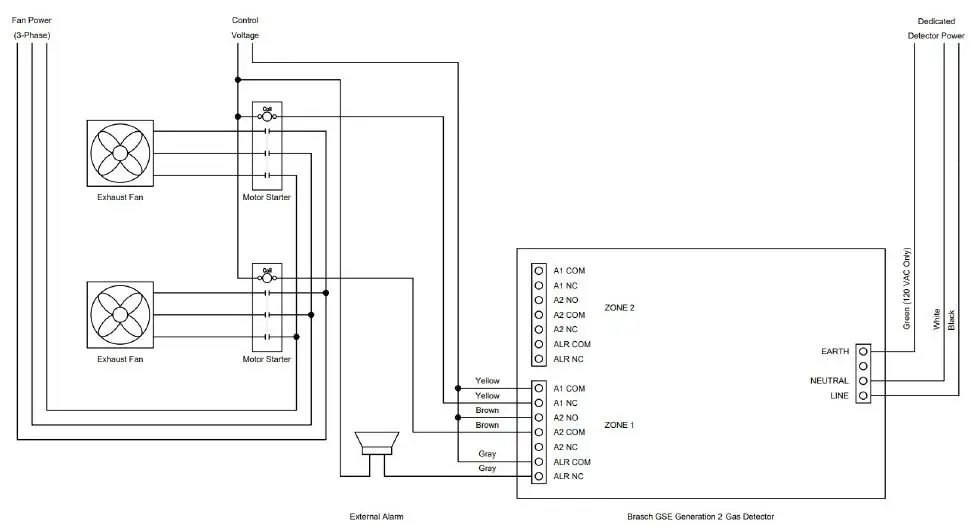
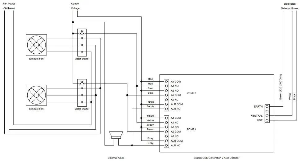
- Color-coded wires exiting the detector housing through the top, right conduit connector is provided for connecting the operating voltage to the detector. Therefore, it should not be necessary to open the cover on the detector when connecting the voltage supply. Connect the hot power conductor to the black wire, the neutral conductor to the white wire, and the ground conductor to the green wire (if present).
Remote Transmitter Wiring
If remote transmitters are a part of this detector, the detector will supply the operating power to each transmitter. Use a five-conductor shielded cable with color-coded conductors of at least 18 AWG to connect the power. Three of these connectors provide the positive voltage, negative voltage, and reference common to the transmitter for power. The remaining conductors carry the signal from the transmitter to the controller. See figure 10 and figure 11 of the manual for details. If possible, choose a cable with color-coded conductors that follow the suggested color scheme listed on the drawings.
CAUTION
- It is very important that the power and signal connections between each transmitter and between the transmitters and the Brasch controller be correct. If the connections are wired incorrectly, damage to both the transmitters and the controller will occur.
- Use a cable with color-coded conductors and make sure that the same conductor connects to the same terminal on each transmitter and the controller.
- Do not apply power to the transmitter or controller unless you are sure that the connections are correct.
The transmitter will be shipped with a cable containing five color-coded wires exiting the top of the housing through a conduit fitting. This cable is labeled “Transmitters” to differentiate the wiring connections from the relay wiring. If you have chosen color-coded conductors that match the wire colors, connect the cable conductors to the wires of the same color. If your cable conductors do not match the wire colors, assign a cable conductor color to each wire and make a list of this assignment. Follow this color assignment when connecting any other transmitters in the system. All transmitters share the same conductors back to the controller. Therefore, a five-conductor cable can be connected from transmitter to transmitter, or from transmitter to controller, as the situation dictates. Follow the wiring diagrams of the manual to determine the proper connections at the controller.
Relay Wiring
In most cases, wiring of the ventilation control relays can be completed without opening the front panel of the detector. Color-coded wires connected to the internal relay terminals extend outside the housing through the conduit connector located at the top, and left of the unit. Use only the necessary wires required for control of the ventilation components. Cover or seal the ends of any unused wires and place them safely inside the conduit or electrical box.
Determine the type and number of fans and or make-up air units the detector will control. For proper installation, you must first determine how and when the fans/make-up air units will operate. Many installations have only one or two ventilation components designed to operate simultaneously. These components usually operate from the A1 terminals of the Low Alert relay. Other ventilation systems contain multiple components designed to operate in two stages. Connect the primary ventilation components to the A1 terminals of the Low Alert relay using the yellow wires and the secondary components to the A2 terminals of the High Alert relay using the brown wires. When using multiple zones, follow the same guidelines as above using the red wires for A1 and blue wires for A2 of Zone 2.
Do not exceed the specified voltage and power limits of the relays. Most installations require motor starters or larger relays to provide the necessary power requirements for the ventilation components. For more information concerning ventilation system operation, read the manual.
External Alarms
Determine if the installation requires an external alarm. If so, provide the proper wiring and connect the wires to the required voltage source. Connect the wiring to the Alarm relay(s) using the gray wires for Zone 1 and purple wires for Zone 2.
Refer to the manual for more information concerning the alarm feature.
Applying Power
Once you are sure that the wiring connections are correct, apply power to the detector circuit. When power is first applied, the unit will begin a 150-second countdown on the display while the indicator LEDs turn on and off in a circular pattern. This is the warm-up phase. Once the timer reaches zero, the green Power LED will remain solid and the yellow LEDs will begin to alternate according to how many zones and sensors are present.
Self-Test Mode
This detector is equipped with a self-test mode that can be activated any time after a warm-up by pressing the “SELF-TEST” button for approximately 1 second. This mode will test the display, indicator LEDs, relays, and buzzer for proper operation. Any ventilation components connected to these relay terminals will operate if their power supply is active. The ventilation component relays will remain on for 30 seconds to allow sufficient time for testing if problems occur. There is a 30-second period between each relay actuation. At the end of this test, the buzzer will sound for 3 seconds and the detector will resume normal operation as described in step 6.
The manual contains a more complete discussion of this self-test mode.
At this point, the detector is now ready to monitor for the presence of the target gas(es) and control the ventilation system to efficiently remove the gas from the protected area.
Warranty Statement
Brasch Environmental Technologies, LLC warrants gas transmitters, gas detectors, control panels, and accessories for a period of two years from the date of shipment against defects in material or workmanship. Should any evidence of defects in material or workmanship occur during the warranty period, Brasch Environmental Technologies will repair or replace the affected product, at its own discretion, without charge. The company shall not be held responsible for any charges incurred with the removal or replacement of allegedly defective equipment, nor for incidental or consequential damages. If any equipment has not been installed per Brasch instructions, this warranty is void. The cost to repair, replace, or service any component is not the responsibility of Brasch. Any replacement parts or service necessary must be paid in full prior to shipment or performance.
Typical Installation Diagrams


Figure 2: Wiring Single Fan Ventilation System with One Zone

Figure 3: Wiring Single Fan Ventilation System with Two Zones

Figure 4: Wiring Two Fan Ventilation System with One Zone

Figure 5: Wiring Two Fan Ventilation System with Two Zones
BRASCH
ENVIRONMENTAL TECHNOLOGIES
140 Long Road, Suite 101 Chesterfield, Missouri 63005
General Contact Information
Phone: 314-291-0440
Fax: 314-291-0646
Email: [email protected]
Website: www.braschenvtech.com
Technical Support Contact Information
Phone: 314-291-0440 ext. 1006
Fax: 314-291-0646
Email: [email protected]
Website: www.braschenvtech.com/support-for-existing-systems
Revision: 1.2
Issue Date: June 22, 2022
Document Number: SG02
© Brasch Environmental Technologies, LLC
All Rights Reserved.


















