VISSONIC VIS-CATC-A Camera Auto Tracking Controller
The meaning of symbols
- Safety instructions
For your safe and correct use of equipments, we use a lot of symbols on the equipments and in the manuals, demonstrating the risk of body hurt or possible damage to property for the user or others. Indications and their meanings are as follow. Please make sure to correctly understand these instructions before reading the manual.
- General information instructions
Important note
Warning:In order to ensure the reliable performance of the equipment and the safety of the user, please observe the following matters during the process of installation, use and maintenance:
The matters needing attention of installation
- Please do not use this product in the following places: the place of dust, soot and electric conductivity dust, corrosive gas, combustible gas; the place exposed to high temperature, condensation, wind and rain; the occasion of vibration and impact. Electric shock, fire, wrong operation can lead to damage and deterioration to the product, either;
- In processing the screw holes and wiring, make sure that metal scraps and wire head will not fall into the shaft of controller, as it could cause a fire, fault, or incorrect operation;
- When the installation work is over, it should be assured there is nothing on the ventilated face, including packaging items like dust paper. Otherwise, this may cause a fire, fault, incorrect operation for the cooling is not free;
- Should avoid wiring and inserting cable plug in charged state, otherwise it is easy to cause the shock, or electrical damage;
- The installation and wiring should be strong and reliable, contact undesirable may lead to false action;
- For a serious interference in applications, should choose shield cable as the high frequency signal input or output cable, so as to improve the anti-jamming ability of the system. Attention in the wiring
- Only after cutting down all external power source, can install, wiring operation begin, or it may cause electric shock or equipment damage;
- This product grounds by the grounding wires. Toavoid electric shocks, grounding wires and the earth must be linked together. Before theconnection of input or output terminal, please make sure this product is correctly grounded;
- Immediately r e m o v e all other things after the wiring installation. Please cover the terminals of the products cover before electrification so as to avoid cause electric shock. Matters needing attention during operation and maintenance
- Please do not touch terminals in a current state, or it may cause a shock, incorrect operation;
- Please do cleaning and terminal tighten work after turning off the power supply. These operations can lead to electric shock in a current state;
- Please do the connection or dismantle work of the communication signal cable, the expansion module cable or control unit cable after turning off the power supply, or it may cause damage to the equipment, incorrect operation;
- Please do not dismantle the equipment, avoid damaging the internal electrical component;
- Should be sure to read the manual, fully confirm the safety, only after that can do program changes, commissioning, start and stop operation; Matters needing attention in discarding product
- Electrolytic explosion: the burning of electrolytic capacitor on circuit boards may lead to explosion;
- Please collect and process according to the classification, do not put into life garbage;
- Please process it as industrial waste, or according to the local environmental protection regulations.
Function
The main function of this device is 4-channel high-definition SDI input and 2-channel high-definition HDMI output, which can realize seamless switching, convenient operation, support button and RS232 control.
Main Specifications
The main technical indicators of the camera tracking host are as follows:
- Video input port: 4-way SDI HD interface;
- Video output port: 2-channel HDMI high-definition interface;
- input impedance: 75Ω;
- Remote control interface: 1 way RS232 serial port;
- Local control interface: support local button control (buttons are deployedon the front panel);
- Power interface: 1 AC power interface;
- Power supply: rated AC100 ~ 240V;
- Dimensions: 19-inch rack cabinet, height 1U, depth 260mm (withoutpanel);
- color spray: black;
- Weight: ≤ 3.5kg;
- Power consumption: ≤8W;
VIS-CATC-A camera tracking seamless switching host front and rear panel function description![]()
- Power switch – turn the power of the camera tracking host on or off
- Control button – 1 – 4 button corresponds to 1 – 4 SDI input channels, can switch any 1 SDI input signal to HDMI output
- Input signal indicator – 1 – 4 indicator corresponds to 1 – 4 SDI input channels
- Input port – support 4 channels of high-definition SDI signal input
- Output port – Support 2 channels of high-definition HDMI signal synchronization output.
- RS-232- female head is RS232 interface, used to connect all digital network DSP conference host for camera tracking video switching control or connected to computer host for control
- Power input port – Connect the camera tracking host to the power sequencer or plug-in with the power cable to supply power to the camera tracking host.
Installation
19-inch installation cabinet
The main unit can be installed in a 19-inch standard cabinet with standard mounting screw holes.![]()
Connection
Power supply
Connect the main unit to an external power outlet using the supplied power cord.![]()
Warning: The host power supply needs to be well grounded to avoid causing fatal accidents.
RS-232 control interface![]()
Video switching control for connecting the digital DSP conference main unit for camera tracking or connecting to a computer for control
The COM port pins are defined as follows:
| Pin | Signal | Description | Pin | Signal | Description |
| 1 | – | Null | 6 | – | Null |
| 2 | TXD | Send data | 7 | – | Null |
| 3 | RXD | Receive data | 8 | – | Null |
| 4 | – | Null | 9 | – | Null |
| 5 | GND | Signal ground |
Default switching instruction:
Baud rate:9600bps,parity:8,Stop:1
| Instruction | Function | Return Information | Example |
| /^Version; | Query software version | <LPC Ver1.0!> <FPGA Ver1.0> | |
| $Default! | Control card factory reset | <Set Succeed!> | |
| [x]V1. | [x] input to all output, when [X] is 0, it means to close the corresponding output video | Switch OK! | |
| [x]All. | [x] input to all output, when [X] is 0, it means to turn off all output video | Switch OK! | |
| All$. | Close all channels. | V:[x1] -> [x2] | |
| Status. | Query the current status of all output channels. | V:[x1] -> [x2] | |
| $All->1280x720x50Hz! | All channel output resolution 1280x720x50Hz | <Set Resolution Succeed!> | |
| $All->1280x720x60Hz! | All channel output resolution 1280x720x60Hz | <Set Resolution Succeed!> | |
| $All->1920x1080x50Hz! | All channel output resolution 1920x1080x50Hz | <Set Resolution Succeed!> | |
| $All->1920x1080x25Hz! | All channel output resolution 1920x1080x25Hz | <Set Resolution Succeed!> | |
| $All->1920x1080x30Hz! | All channel output resolution 1920x1080x30Hz | <Set Resolution Succeed!> | |
| $All->1920x540x50Hz! | All channel output resolution | <Set Resolution Succeed!> |
System connection diagram
Camera RS232 cascade control line connection method
![]()
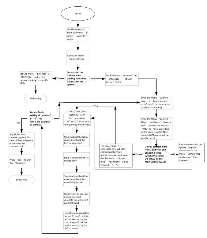
Full Digital Network DSP Conference Host CAMERA Menu–Camera Tracking Settings and Application Examples
Enter the menu ‘CAMERA’ to set the parameters of the camera tracking.
| Menu Item | Parameter | Parameter value | Description |
| Protocol | – | SAMSUNG, PELCO-D, VISCA, CUSTOM | Select the protocol according to the camera model, The value ‘CUSTOM’ mean the processor connect |
| the camera tracking controller VIS-MSDI only, not included VIS-CATC-A and the preset information is saved on the camera controller and don’t need to set the sub-menu ‘ Camera map ‘ and ‘Start Set’ | |||
| Camera map | Camera select | 001 to 016 | Camera select–select the camera to setup, there |
| (Note: If you use | totally support 16 cameras. | ||
| the cameras using | Camera addr. | Off,001to 255 | Camera addr.–set the camera address for the |
| SAMSUNG or | camera selected on submenu ‘Camera select’.(if | ||
| PELCO-D protocol need to set this menu. Use VISCA | Video channel | Off,001 to 255 | SAMSUNG,PELCO-D need to set the address, VISCA is not need to set as Off) Video channel–Bind the camera(which set on |
| protocol, no need to | submenu ‘camera select’) to the video channel | ||
| set this menu) | number of video switcher, .(There are no video | ||
| switcher connected to the main unit for camera |
| tracking by RS232, just set as Off.) Note: To set next camera, we just repeat the same steps: ‘Camera Select->’Camera addr’ ->’Video channel’ The main unit will record every times of setup for each cameras. | |||
| Freeze Time | – | 01 to 30 | The camera tracking host switching screen delay time can be set to 00 seconds to 30 seconds. |
| Start Set | – | 01 to 16 | Select the camera no.1 to 16 to start the camera tracking setting. Step 1:Select “01” on main unit for no.1 camera Step 2: Adjust the camera to shoot the microphone. Step 3: Press ON and press Off the microphone that camera are shooting Step 4: Adjust the camera to shoot the next microphone. Step 5: Press ON and press Off the microphone that camera are shooting Step 6:Repeat the step 2 to step 5 until you preset all position for the camera ’01’ Step 7: Select “02” on main unit for no.2 camera Step 8: Repeat the step 2~step 6 to finish the camera ’02’. More camera are set as the same way. Step 9:After setting the last microphone (on and off the MIC),we can adjust the camera to give a full view of the meeting and press ‘ESC’ to quit from the menu of ‘Start Set’. The preset of full view will be active while there are no microphone on. Note: When exit the camera setting, the system will record the final camera position as the full view preset, so we finish the setting of last MICs covered by this camera, we need to adjust the camera to get the full view preset and next to exit the setting of the camera. (You can consider the chairman unit as the full view preset.) |
Example
Here we have to set up two cameras, using the VISCA, SAMSUNG/PELCO-D or CUSTOM protocol, and using a video switcher or camera tracking host.
Step 1: The lower control port of the CONTROL connected to the conference processor is connected to the camera.
camera using the VISCA protocol.![]()
Camera using SAMSUNG/ PELCO-D![]()
Step 2 uses the conference processing host’s front panel and camera remote control. The keyboard or CLEACON software sets the camera tracking prefabrication position and input camera information according to the following steps.![]()


















