TELEPHONE RING DETECTOR WITH RELAY OUTPUT
ILLUSTRATED ASSEMBLY MANUAL 
WSHA8086 Telephone Ring Detector with Relay Output
Total solder points: 61
Difficulty level: beginner 1 2
3 4 5 advanced
K8086
Simply connect in parallel with phone line.
Accepts standard adaptor & telephone plug.
H8086IP-1
Features & Specifications
Features:
simply connect in parallel with phone line
powerful led flashes when phone rings
the unit will feature a relay output if connected to a 12VDC power supply
relay output: continuous or on/off to the rhythm of ringing of the telephone
complete with enclosure
great for noisy environments, for the hearing impaired, as addional ringer, to replace existing ringer, …
accepts standard adaptor & telephone plug
Specifications:
- 10.000 mcd led !
- connects to PSTN line
- RJ11 connector
- supply: 12VDC/100mA adapter (Ex. PS1203)
- output Contact (NO): 1A max.
- dimensions: 80x55x35mm / 3,15 x 2,16 x 1,37″
Includes:
- attractive enclosure
- adhesive strips for easy fixing
1. Assembly (Skipping this can lead to troubles ! )
Ok, so we have your attention. These hints will help you to make this project successful. Read them carefully.
1.1 Make sure you have the right tools:
- A good quality soldering iron (25-40W) with a small tip.

- Wipe it often on a wet sponge or cloth, to keep it clean; then apply solder to the tip, to give it a wet look. This is called ‘thinning’ and will protect the tip, and enables you to make good connections. When solder rolls off the tip, it needs cleaning.

- Thin raisin-core solder. Do not use any flux or grease.
- A diagonal cutter to trim excess wires. To avoid injury when cutting excess leads, hold the lead so they cannot fly towards the eyes.

- Needle nose pliers, for bending leads, or to hold components in place.
- Small blade and Phillips screwdrivers. A basic range is fine.
For some projects, a basic multi-meter is required, or might be handy
1.2 Assembly Hints :
- Make sure the skill level matches your experience, to avoid disappointments.
- Follow the instructions carefully. Read and understand the entire step before you perform each operation.
- Perform the assembly in the correct order as stated in this manual
- Position all parts on the PCB (Printed Circuit Board) as shown on the drawings.
- Values on the circuit diagram are subject to changes, the values in this assembly guide are correct*
- Use the check-boxes to mark your progress.
- Please read the included information on safety and customer service
* Typographical inaccuracies excluded. Always look for possible last minute manual updates, indicated as ‘NOTE’ on a separate leaflet.
1.3 Soldering Hints :
- – Mount the component against the PCB surface and carefully solder the leads

- – Make sure the solder joints are cone-shaped and shiny

- – Trim excess leads as close as possible to the solder joint

DO NOT BLINDLY FOLLOW THE ORDER OF THE COMPONENTS ONTO THE TAPE.
ALWAYS CHECK THEIR VALUE ON THE PARTS LIST!
- Diodes. Watch the polarity!

- Zener diodes. Watch the polarity!

- Resistors

- IC socket, Watch the position of the notch!

- Vertical diodes. Watch the polarity!

- Pinheader + shunt

- Transistor

- Electrolytic Capacitors. Watch the polarity!

- Terminal blocks

- DC-jack

- LED. Watch the polarity!

- Modular Jack

- Capacitor

- Relay

- IC, watch the position of the notch!

- Connection examples
1. LED flash 2. LED flash + relay ouput 

- Assembly

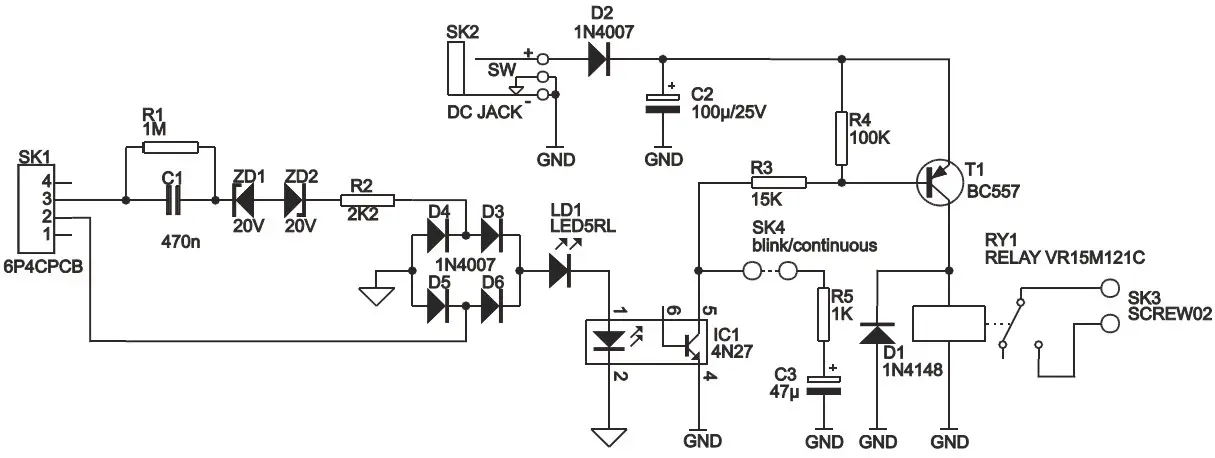
Schematic diagram.
PCB
VELLEMAN NV
Legen Heirweg 33
9890 Gavere
Belgium Europe
www.velleman.be
www.velleman-kit.com 
VELLEMAN NV
Legen Heirweg 33, B-9890 GAVERE
Belgium (Europe)
@velleman_Rnd
Modifications and typographical errors reserved © Velleman nv. H8086IP’1 (rev.1) – 2014










































