
MPQ914
MECHLESS MEDIA RECEIVER

AM-FM
USB Media Player
Bluetooth Music & Hands-Free Calling
Motorized Phone Mount
with Wireless Charging
INSTALLATION &
OWNER’S MANUAL

Preparation
Please read the entire manual before installation.
Before You Start
- Disconnect negative battery terminal. Consult a qualified technician for instructions.
- Avoid installing the unit where it would be subject to high temperatures, such as from direct sunlight, or where it would be subject to dust, dirt, or excessive vibration.
Mounting the Head Unit:
Typical DIN mounting
Step 1:
Insert the mounting sleeve into the installation kit or dashboard.
Single DIN

Step 2:
Bend multiple mounting tabs around the mounting sleeve until the mounting sleeve is secure.

Step 3:
Connect all wiring harnesses and slide the head unit into the mounting sleeve until it clicks into place.

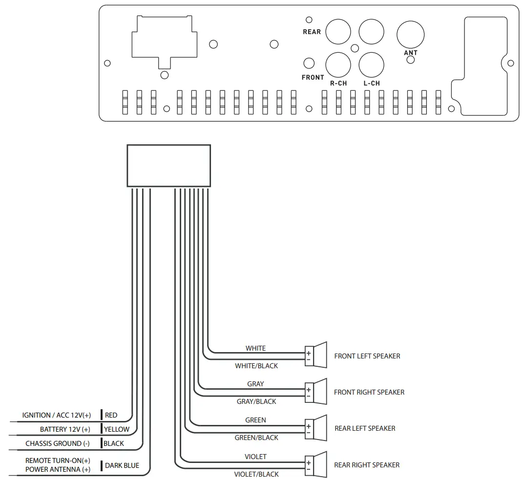
Wiring DIagram

Tips
When replacing a fuse, make sure to use the correct type and amperage.
Using an incorrect fuse could cause damage. The unit uses (1) 10 amp ATC fuse located on the wiring harness.
Control Locations – Front Panel

| 1. Power / Mute 2. Voice Control 3. Open 4. End Call 5. USB Port 6. Auxiliary Input | 7. Preset 6 / Folder Up 8. Preset 5 / Folder Down 9. Preset 4 / Play / Pause 10. Preset 3 / Intro 11. Preset 2 / Random 12. Preset 1 / Repeat | 13. Band / Display 14. Mode 15. Volume / Menu 16. Tune/Track Up 17. Microphone 18. Tune/Track Down 19. Reset |
Control Locations – Remote Control

- Volume Up
- Volume Down
- Mute
- Tune/Track Up
- Tune/Track Down
Remote Control Preparation
Remove the battery tape before first use.
To install a new battery, remove the battery cover and the old battery, then insert the new battery keeping the (+) side up.
Replace the battery cover to secure.
Notes:
- The remote control uses one 3 volt Lithium CR2025 battery.
- Remove the battery if the remote will not be used for a month or longer.
- Remove and dispose of the battery properly.
- Do not store batteries with metallic objects or materials.
![]() Slide the remote into the steering wheel clip to mount on the steering wheel for easy access while driving. | ![]() |
OPERATION
Wireless Charging Operation
To use the wireless charging pad, press OPEN on the front panel. and the pad will automatically slide out from the unit. Once the pad is fully extended, open the phone holder at the bottom. Place the phone on the pad, and lift the buckle on the top of the pad to securely support the phone.
Note: Only supports phones with wireless charging features.
After the phone enters charging mode, the LED status indicator will begin to blue at the bottom of the pad. Normal charging mode will be indicated by a blue LED. If the foreign object is detected, the white LED will be blinking.
When charging is completed, the LED will remain solid blue.
| LED Indication | Standby | FOD | Charging | Full Charge |
| Blue | Off | Off | On | On |
| White | On | Blinking | Off | Off |
When charging is complete, remove the phone and close the phone holder at the bottom of the pad. Press OPEN to retract the pad. If the phone holder on the pad is not closed, the charging pad will not retract.
Step #1
Press OPEN to open or close the wireless charging pad.
Step #2
Open phone holder on the bottom of the pad.
Note – Use the phone holder on the top of the pad in order to hold the smartphone more firmly.
Step #3
Place the smartphone on the wireless charging pad to begin charging.
Note: LED Indicator for Charging Status Charging: Flashing Blue
Fully Charged: Solid Blue
Step #4

Step #5

For phones that do not support wireless charging, insert the charging cable that came with your phone into the USB port and place the phone on the phone mount pad.
Safety Tip:
Please remove any pop sockets or cases the have a metal holding ring, as this will prevent the charging pad from working and may damage the device. Also, thick or metal cases will prevent the pad from charging the phone or may cause the phone to overheat. Please use caution.
General Operation
| Power On/Off | Press Press and hold |
| Changing Modes | Press MODE to select between Radio, USB, AUX and Bluetooth. The current mode is shown in the display. |
| Volume | Adjust volume using the volume knob (00-40). |
| Mute | Press Turning the volume knob also cancels mute function. |
| Auxiliary Input | Insert a 3.5mm cable in the unit’s front AUX port. |
| Reset | Press the RESET button to reset the unit back to the factory settings if an abnormal operation occurs. The reset button is located on the front panel. |
| Setting the Clock | With the unit on, press and hold DISP to display clock time. Press and hold DISP until the hours begins to flash, then release. Rotate the volume knob to adjust the hours. Press DISP, then rotate the volume knob to adjust the minutes. |
| Audio | Press the volume knob momentarily to step through and adjust the following audio functions, then rotate the volume knob to adjust the desired function: • Bass – Adjust -7 to 7. • Treble – Adjust -7 to 7. • Balance – Adjust L7 to R7 (L=R is equal balance). • Fader – Adjust F7 to R7 (F=R is equal fader). • Loudness – Turn the loudness feature ON or OFF. • EQ – Select from a preset equalization curve, or select User to set EQ manually. |
| Menu | Press and hold the volume knob to enter the setup menu, then briefly press the volume knob to step through menu options. Rotate the volume knob to adjust the desired option. • A-Store – Press DISP to automatically store preset stations. • Dimmer – Adjust the dimmer low (L) or high (H). Beep – Turn the audible beep On or Off. • Auto Answer – Select “ANSAUTO” to set the unit to automatically answer incoming calls via Bluetooth. Select “ANSMANU” to manually answer incoming calls. • Frequency Spacing – Select USA or Euro. • Stereo/Mono – Select stereo or mono tuning. • Local/Distance – Turn local tuning On or Off. • Version – Displays the version number. |
Tuner Operation
| Seek Tuning | Press previous or next strong station. |
| Manual Tuning | Press and hold TUNE |
| Band | Press BAND to select between FM1, FM2, FM3, AM1 and AM2 bands. Up to six presets can be programmed for each band, enabling up to 18 FM stations and 12 AM stations to be stored in memory. |
| Storing Presets | Up to 18 FM and 12 AM stations can be stored. To store a station, select the desired band and station. Press and hold the desired preset button (1-6) for more than two seconds. When stored, the preset number will appear in the display. |
| Recalling Presets | Preset stations can be recalled any time by pressing the corresponding preset button. |
| Automatically Store | Press and hold MENU for more than 2 seconds, When A-STORE appears, press DISP to store 18 FM stations and 12 AM stations automatically. |
| Preset Scan Stations | Press PS to recall each preset station that is stored in the memories in each band. Note: This feature is only available with the Jensen remote control app. |
USB Operation
| Playing MP3 Files | To play MP3 files, insert a USB device containing MP3 files. |
| Track Select | Press |
| Fast Forward and Reverse | Press and hold TUNE |
| Pause | Press Press |
| Folder Access | Folders can be found by pressing Folder Up or Folder Down. About one second after the folder name is displayed, the first file under the selected folder will be displayed and playback will begin. |
| Repeat | Press RPT to toggle between RPT ALL and RPT ONE. • RPT ALL – Plays all tracks on USB device. • RPT ONE – Continuously repeats selected track. |
| Random | Press RDM to play tracks in random order; press again to cancel the RDM function. |
| Intro | Press INT to play the first 10 seconds of each track; press again to cancel the INT function. |
| Bluetooth Operation | |
| Preparation | Before using a Bluetooth device, it must be paired and connected. Ensure that Bluetooth is activated on your device before beginning the pairing process. |
| Pairing a New Device | The head unit broadcasts the pairing signal constantly when no devices are connected. Complete the pairing sequence from your Bluetooth device. Refer to the owner’s manual for your device for more details. The device name is “Jenses Media Player”. Note: The head unit can be in any mode of operation when pairing is performed. |
| Streaming Audio Troubleshooting | The head unit supports A2DP wireless streaming audio from a Bluetooth mobile device directly to your head unit. The following functions can be used to control the music: • Press • Press • Press |
Jensen J-Link P2 App Operation
The Jensen J-Link P2 Smart App is the ultimate remote control for your receiver. Change the mode, station, song, volume, and settings directly from your smartphone without being in the receiver’s line of sight.

Download the Jensen J-Link P2 Smart App from Apple App Store or Google Play Store and install it on your smartphone or tablet (QR code download link on the right).


Voice Control
Your receiver is designed with an easy access voice activation button to use Siri® or the Google Assistant™ via your car’s Bluetooth. Interact with your smartphone assistant while you drive with only the push of a button! Bluetooth should be paired between your smartphone and the receiver. Press the voice activation button, and the receiver will switch into Bluetooth mode, This will activate Siri® or Google assistant on your smartphone. You will need to manually switch back to the previous or desired mode once this operation is terminated.
Front 3.5mm Auxiliary Input
Connect an optional audio source into the 3.5mm (front panel) input.
Select auxiliary input from the Main Menu to listen to audio. Adjust the volume on the external audio source as needed (if connected to the headphone output of the device).
WARRANTY
FCC Compliance
This device complies with Part 15 of the FCC Rules. Operation is subject to the following two conditions:
(1) this device may not cause harmful interference, and
(2) this device must accept any interference received, including interference that may cause undesired operation.
Warning: Changes or modifications to this unit not expressly approved by the party responsible for compliance could void the user’s authority to operate the equipment.
Note: This equipment has been tested and found to comply with the limits for a Class
B digital device, pursuant to Part 15 of the FCC Rules. These limits are designed to provide reasonable protection against harmful interference in a residential installation. This equipment generates, uses, and can radiate radio frequency energy and, if not installed and used in accordance with the instructions, may cause harmful interference to radio communications. However, there is no guarantee that interference will not occur in a particular installation. If this equipment does cause harmful interference to radio or television reception, which can be determined interference by one or more of the following measures:
- Reorient or relocate the receiving antenna.
- Increase the separation between the equipment and receiver.
- Connect the equipment into an outlet on a circuit different from that to which the receiver is connected.
- Consult the dealer or an experienced radio/TV technician for help.
Limited One Year Warranty
This warranty gives you specific legal rights. You may also have other rights which vary from state to state.
Namsung America Inc. warrants this product to the original purchaser to be free from defects in material and workmanship for a period of one year from the date of the original purchase.
Namsung America Inc. agrees, at our option, during the warranty period, to repair any defect in material or workmanship or to furnish an equal new, renewed or comparable product (whichever is deemed necessary) in exchange without charges, subject to verification of the defect or malfunction and proof of the date of purchase. Subsequent replacement products are warranted for the balance of the original warranty period.
Who is covered?
This warranty is extended to the original retail purchaser for products purchased from an authorized Jensen dealer and used in the U.S.A.
What is covered?
This warranty covers all defects in material and workmanship in this product. The following are not covered: software, installation/removal costs, damage resulting from accident, misuse, abuse, neglect, product modification, improper installation, incorrect line voltage, unauthorized repair or failure to follow instructions supplied with the product, or damage occurring during return shipment of the product. Specific license conditions and copyright notices for the software can be found via www.jensenmobile.com
What to do?
- Before you call for service, check the troubleshooting guide in your owner’s manual. A slight adjustment of any custom controls may save you a service call.
- If you require service during the warranty period, you must carefully pack the product (preferably in the original package) and ship it by prepaid transportation with a copy of the original receipt from the retailer to an authorized service center.
- Please describe your problem in writing and include your name, a return UPS shipping address (P.O. Box not acceptable), and a daytime phone number with your shipment.
- For more information and for the location of the nearest authorized service center please contact us by one of the following methods:
• Call us toll-free at 1-888-921-4088
• E-mail us at [email protected]
Exclusion of Certain Damages: This warranty is exclusive and in lieu of any and all other warranties, expressed or implied, including without limitation the obligation, liability, right, claim or remedy in contract or tort, whether or not arising from the company’s negligence, actual or imputed. No person or representative is authorized to assume for the company any other liability in connection with the sale of this product. In no event shall the company be liable for indirect, incidental or consequential damages.
Specifications
| FM Tuner | |
| US Tuning Range: EU Tuning Range: Usable Sensitivity: 50dB Quieting Sensitivity: Stereo Separation@ 1kHz: Frequency Response: | 87.5MHz-107.9MHz 87.50MHz-108.00MHz 8.5dBf 10dBf 30dB 30Hz-13kHz |
| AM Tuner | |
| US Tuning Range: EU Tuning Range: Usable Sensitivity: Frequency Response: | 530KHz – 1710KHz 522KHz – 1620KHz <42dBu 30Hz-2.2kHz |
| Bluetooth | |
| Version: Profiles: Range: | 4.1 + EDR HFP / A2DP / PBAP Up to 33ft / 10m |
| General | |
| Operation Voltage Input: USB 2 Charge Output: Speaker Nominal Impedance: Line Output Voltage: Dimensions: | 11~16VDC 1.0A 4~8 ohms 2 Volts RMS 7” x 3.8” x 2” (178 x 97 x 50mm) |
CEA-2006 Power Standard Specifications
(reference: 14.4VDC +/- 0.2V, 20Hz~20kHz)
Power Output: 16 Watts RMS x 4 channels at 4 ohms and 1% THD+N
Signal to Noise Ratio: 80dBA (reference: 1 watt into 4 ohms)
Design and specifications subject to change without notice.
Troubleshooting
General | ||
| PROACTIVE | CAUSE | ACTION |
| Unit will not turn on (no power) | Red and/or Yellow wire not connected or incorrect voltage | Check connections for proper voltage (11-16VDC) |
| Black wire not connected | Check ground connection | |
| Blown fuse on unit or vehicle | Replace fuse(s) | |
| Unit has power (but no sound) | Speaker wires not connected | Check all connections, including speakers |
| Speakers are blown | Replace speakers | |
| One or more speaker wires touching each other or touching chassis ground | Insulate all bare speaker wires from each other and chassis ground | |
| Unit blows fuse(s) | Yellow or red wire touching chassis ground | Check for pinched or shorted wires |
| Speaker wires touching chassis ground | Check for pinched or shorted wires | |
| Incorrect fuse rating | Use fuse with correct rating | |
| Unit has audio (but no video) | Parking brake safety circuit not connected Parking brake did not apply manually | Check connections at parking brake Apply parking brake as described in |
| Video Playback Codec is not supported | See Media Codec Support section | |

Customer Support
1-888-921-4088
(Monday-Friday, 9 AM-5 PM EST)
Visit https://www.jensenmobile.com
Designed and Engineered in USA
For Your Records
Please keep your original sales receipt and be prepared to provide this receipt in the event you require service, as your original receipt is considered the best proof of purchase and indicates the date you purchased your JENSEN product.
Dealer Info
Dealer Name: ——————
Dealer Phone:——————
Purchase Date:—————–
All rights reserved. No part of this publication may be reproduced, distributed, or transmitted in any form or by any means, including photocopying, recording, or other electronic or mechanical methods, without the prior written permission of SAMSUNG AMERICA INC.
Namsung America Inc.
©2020 Namsung America Inc.
All rights reserved.
NSA0320-v01
Printed in China




















