Metcalfe MP60
60 Litre Heavy Duty Floor Standing Mixer
Installation & Operating Instructions

MP60 60 Litre Heavy Duty Floor Standing Mixer
Your Mixer

Metcalfe MP60 (60 Litre Heavy Duty Mixer)
The Metcalfe MP60 has a total bowl capacity of 60 Litres. The three mixing tools provided ensure that all mixing requirements are met.
Features
- Heavy duty 60ltr, floor standing, gear driven, planetary mixer
- Particularly suitable for bakeries, hotels, restaurants, canteens etc
- Easy to operate
- Planetary mixing action ensures perfect results
- A high torque motor allows the mixing of stiffer doughs and larger batches
- 4 fixed speeds: 84, 148, 248 and 436 pm
- Easy speed-shifting
- Timer
- Emergency stop button
- Interlocking bowl guard and bowl lift
- Dual bowl clamps to lock bowl down
- Stainless steel safety guard with ingredient chute and automatic shut-off when the guard is opened at any speed
- Resettable thermal overload protection (NVR device)
- Long-lasting lubricant providing abrasion-resistant transmission
- Transmission gears are made of heat-treated, hardened steel
- Heavy duty, cast iron frame
- Non-slip rubber feet
- Quiet operation
- CE approved
- Heavy-duty gearbox
- Industry-standard #12 attachment hub
- Optional Veg Prep attachment available
- Optional Meat Mincer attachment available
Specifications
| Model | Capacity(Litres) | Phase(Ø) | Motor (Volt) | Frequency(Hz) | Power (kW / hp) | Dimensions D x W x H (mm) | Net Weight (Kg) |
| MP60-1ph | 60 | 1 | 220-240 | 50 | 2.25 / 3 | 1039 x 708 x 1430 | 455 |
| MP60-3ph | 60 | 3 | 380-415 | 50 | 2.25 / 3 | 1039 x 708 x 1430 | 455 |

Installation
Unpacking
Unpack the mixer immediately after receipt. Please inspect the mixer to ensure no damage and all parts i.e. Bowl, Beater, Whisk, Dough Hook & Bowl Trolley have been provided. If the machine is found to be damaged, keep all the packaging material and contact us immediately or contact your source of the equipment. Never attempt to operate the machine with damaged parts. Report any deficiencies to the dealer that supplied the machine.
You should receive with your mixer:
1 x Stainless Steel Bowl
1 x Beater
1 x Whisk
1 x Dough Hook
1 x Bowl Trolley
If any of the above items were not received with your mixer, please refer to page 16 for contact details and inform us immediately for replacements.
Before using the mixer, please read this manual thoroughly. Do not proceed with any installation or operation if you have any questions or do not understand anything within this manual. Please see contact details on page 16 for assistance.
Carefully unbolt the mixer from the pallet using a wrench socket.
Location
- Select a location for the machine with a minimum of 0.6m space around the machine for operating, cleaning and servicing.
- Allow working space on the handwheel side as all maintenance can be handled from this side, the top and the front.
- Position the machine in its proper working position. The machine must be installed on a flat, solid and dry floor.
- The surface must be able to support a load of 490kgs
- It is recommended that the machine is level from front to back and from side to side. This will ensure the greatest stability. The machined edge on the top of the transmission case makes an excellent surface for levelling.
- The rear ventilation outlet of the mixer must not be blocked
- The mixer should be bolted down into position using all four holes located in the legs.
Electrical Connection
- Before connecting the mixer to an electrical supply, please read the specifications on the rating plate to ensure that they comply with those of the electrical supply. The mixer should be fitted to an isolated electrical supply, capable of supporting an electrical load of 20amps.
- Electrical connection should be made by a qualified service technician who will observe all applicable safety codes. The machine works off 220/240V 50Hz 1 phase supply and comes fitted with a colour-coded three-core cable as follows:
1) Brown: Live
2) Blue: Neutral
3) Green/Yellow: Earth
As the colour of the wires may not correspond to the coloured markings identifying the terminals in your plug, you should proceed as follows:
1) The wire which is coloured brown must be connected to the terminal which is marked with the letter L or coloured red.
2) The wire which is coloured blue must be connected to the terminal which is marked with the letter N or coloured black.
3) The wire which is coloured green/yellow must be connected to the terminal which is marked with the letter E or coloured green. - An electrical supply should be available within the reach of the included power cord. DO NOT use extension cords to connect the machine’s power cord to the electrical supply. The low AMP supply could damage the mixer or cause a fire.
- The technician should install an over-current protection device (e.g. fuse or NFB) or Residual Current Device (GFCI) to prevent a current fault risk.
- Ensure that an isolating switch is fitted within 2m of the machine.
- All wiring connections must be checked and tight.
Hard Wiring
- The mixer can be hardwired into a switched socket which isolates all poles and has a minimum contact clearance of 3mm. It should be located close to the mixer for use in an emergency and to facilitate servicing.
- The machine must be incorporated into a potential equalization system.
- The leakage current for this appliance is no greater than 1 mA/KW.
- If the electrical supply cable to the machine becomes damaged, it must be replaced by the same specification or higher and suitable for the mixer’s motor load.
- The ground wire is fixed to the machine and this connection must be kept intact.
- CAUTION: The mixer MUST be grounded.
Phase Connection
If you have a 3-phase mixer, when it is in position and connected, please make sure that the shaft goes clockwise. (Same direction as the arrow sticker that is located on the front of the mixer). If the shaft goes counter-clockwise, please exchange the position of 2-phase wires: replace L3 with L2.
The mixer should be hardwired into a switched socket (see above).
Ambient Conditions
- The minimum requirement for all electrical equipment’s correct operation is an air temperature of between +5℃ and +40℃.
- Electrical equipment operates correctly when the relative humidity does not exceed 95% at a maximum temperature of +40℃.
- Electrical equipment operates correctly at altitudes up to 1000m.
- Electrical equipment is designed to withstand and be protected against the effects of transportation, and storage temperature within a range of -25℃ to +55℃ and for short periods not exceeding 24h at up to +70℃.
Once the electrical connection has been made, the machine is ready for use.
Operation
Fitting the Bowl
NOTE: Install the bowl BEFORE attaching the agitator.
- Rotate the bowl lift handle anti-clockwise to its resting position.
- Lift the bowl by the handles and slowly position the locking pin located at the rear of the bowl into the hole in the middle rear of the cradle. (Figure A)
- Lower the bowl onto the pins located on either side of the bowl cradle.
- Once the bowl is in position, secure it by pulling each bowl clamp forward until the bowl is locked tight. (Figure B)

Bowl-Lift & Guard
Rotate the bowl lift handle anti-clockwise to lower the bowl. It is necessary to lower the bowl to change the tools and to provide better access for filling and emptying the bowl. To raise the bowl, rotate the bowl lift handle clockwise until it hits the upper stops.
The bowl cradle and guard are electrically interlocked so that the mixer will only operate when the bowl is in the raised position and the guard is locked in place. This ensures total user safety at all times.
Once the guard has been opened and the bowl lowered the mixer can only be restarted by pressing the start button.
During operation, additional ingredients can be added via the ingredients chute located on the right-hand side of the bowl guard.
Tool Selection
The beater, whisk and dough hook are meant for the work implied by their names. Do not use the beater for dough making or the whisk for anything other than whisking, aerating or mixing light mixtures. These are the typical uses for each of the tools supplied:
Whisk
Light mixes such as whipped cream, mayonnaise, egg whites,
pancakes and soufflés
Beater
Firm mixes such as light pastry, cakes, biscuits, icing, fillings
and mashed vegetables
Dough Hook
Heavy mixes such as dough and pastry
Fitting Attachments
NOTE: Install the bowl BEFORE attaching the mixing tool.
NOTE: It is easier to install the attachment prior to adding ingredients into the bowl.
Open the bowl guard and lower the bowl.
Slide the attachment slowly upwards onto the planetary shaft, fitting the shaft pin through the slot in the attachment. (Figure A)
Rotate the attachment clockwise to secure it onto the planetary shaft.
NOTE: Attachments should always rotate in a clockwise direction around the bowl. If an attachment is moving counter-clockwise please contact a licensed electrician immediately to remedy incorrect wiring.

Operation
- Before you can start the machine, you will have to lift the bowl and close the safety guard.
- Place the gear selector handle on the desired gear.
- Select the time required if using a timer.
- Press the button to start the machine.
- The machine must always be stopped before changing speeds. Failure to do so may damage the gears or other parts and will void the warranty.
- Never place your hand or any kitchen utensil in the bowl whilst the mixer is in operation.
- Never operate this machine with safety covers removed or with safety switches inoperative.
- When mixing is complete, turn off the machine and lower the bowl by lifting the handle/lever then take off the attachment.
- Then take out the bowl together with the attachment.
- Finally, take out the mixed ingredients.
- Please follow the capacity chart on the following page. Overloading or not following the chart will damage the mixer and void the warranty.
Speed Selection
To change speeds, first, turn off the mixer, then move the gear selector handle to the desired speed before restarting the mixer by pressing the start button.
Number 1 is the slowest speed and number 3 is the highest speed.
Slow Speed: for heavy mixtures such as bread dough, heavy batters, biscuits, potatoes, etc.
Medium Speed: for light dough which must rise quickly, heavy batters, and some whipping operations.
High Speed: for fast, light work, such as whipping cream, beating eggs, and mixing thin batters.
The speed selected depends largely on the quantity and consistency of the product. It is recommended that mixing is always started at the lowest speed and progressively increased to the desired setting. In an emergency situation always use the red emergency stop button to stop the mixer. The below table shows the recommended speeds for the range of tools.

Recommended Mixing Capacities
| PRODUCT | MP60 | ![]() | ![]() | |
| Bowl size | 60 Litre | |||
| Egg Whites | 1.9 ltr | ✓ | ||
| Mashed Potatoes | 18 kg | ✓ | ||
| Mayonnaise (Qts. Oil) | 17 ltr | ✓ | ✓ | |
| Waffle/Pancake Batter | 22.7 ltr | ✓ | ||
| Whipped Cream | 11.4 ltr | ✓ | ||
| Fondant Icing | 16.3 kg | |||
| Cup / Layer Cake | 27 kg | ✓ | ||
| Pound Cake | 24.9 kg | ✓ | ||
| Sponge Cake | 18 kg | ✓ | ||
| Pie Dough | 22.7 kg | ✓ | ||
| Bread or Roll Dough (Light/Med, 60% AR) | 26 kg | ✓1st only | ||
| Bread or Roll Dough (Heavy, 55% AR) | 30 kg | ✓1st only | ||
| Thin Pizza Dough, Pasta, Basic Egg Noodle (40% AR) 5 min max mix time | 18 kg | ✓1st only | ||
| Medium Pizza Dough (50% AR) | 32 kg | ✓1st only | ||
| Thick Pizza Dough (60% AR) | 31.7 kg | ✓1st only | ||
| Raised Donut Dough (65% AR) | 17 kg | ✓1st & 2nd | ||
| Whole Wheat Dough (70%AR) | 31.7 kg | ✓1st & 2nd |
Mixing Heavy Dough
The moisture content of the heavy dough is a critical factor when selecting the correct mixing speed. You should never use 2nd speed when mixing the heavy dough with an Absorption Ratio (AR) of 50% or less.
To determine the Absorption Ratio (AR) of a product, divide the water weight by the flour weight.
Example: Calculate the Absorption Ratio of a mixture containing 50g of water and 100g of flour. 5 ÷ 10 = 0.50 = 50 % = AR
- If high gluten flour is used, reduce the above dough batch size by 10 %
- Capacities listed are based on flour at room temperature and water at 20°C. If using chilled flour, water below 20°C, or ice, reduce the batch size by 10%
Attachment Hub
Never put your hand into the feed chute when using any mixer attachment.
The mixer must be OFF before installing attachments! Do NOT use attachments while mixing!
- Loosen and remove the attachment hub thumbscrew
- Remove the plastic cover from the attachment hub
- Lubricate the attachment shaft with a food quality grease or mineral oil
- Insert the attachment shaft into the hub making sure to line up the alignment pin with the hub hole.
- Tighten the thumbscrew back into the hub and securely tighten it.

- Select the appropriate speed setting by lifting or lowering the speed control lever. The mincer and veg prep attachments should be operated in second or third gear. If the material in the cylinder stalls the mixer, stop the mixer at once. DO NOT attempt to restart the mixer in a lower speed – remove the adjusting ring, knife, plate and worm, and clear the obstruction.
NOTE: Make sure the bowl is up and the bowl guard is closed otherwise the mixer will not start. - Press the start button located in the middle of the control panel.
- Always stop the mixer before changing speeds. Failure to do so may damage the gears or other parts and will void the warranty.
- To change the speed while using the mixer attachments, first press the stop button, then change the speed using the gear control lever. Then press the start button to restart the machine.
Cleaning Instructions
ALWAYS disconnect from the power source when cleaning or servicing this machine.
ALWAYS remove the attachment/s after each batch. If not, the attachment/s can become stuck on the shaft and difficult to remove.
NEVER attempt to clean this machine while it is in motion, serious injury could result.
NEVER use a scrubber pad, steel wool, or abrasive material to clean the mixer.
NEVER use bleach or bleach-based cleaner.
Recommended Cleaning
| Part | Required Action | Frequency |
| Attachments | Hand wash using soap and water, rinse, dry, and sanitize. | Clean after each use |
| Guard | Hand wash using soap and water, rinse, dry, and sanitize. | When required |
| Bowl | Using a sponge or cloth, soap and water, apply pressure to ensure the bowl is clean, rinse, dry, and sanitize. The bowl can also be placed in a dishwasher | Clean after each use |
| Solid Bowl Guard | Hand wash using soap and water, rinse, dry, and sanitize. | Clean after each use |
| Bowl Cradle | Hand wash using soap and water, rinse, dry, and sanitize. | Daily |
| Drip Cup | Remove drip cup using a large flat blade screwdriver and wipe clean. | Clean periodically |
| Planetary Shaft | Wipe with a clean damp cloth, dry & sanitize. | Clean after each use |
| Exterior | Hand wash using soap and water, rinse, dry, and sanitize. | Daily |
| Hub Interior | Wipe with a clean damp cloth, dry & sanitize. | Daily |
Maintenance
Regular maintenance is necessary on all mixers if they are to run smoothly and problem free.
| Part | Required Action | Frequency |
| Planetary Ring | Reapply grease. Inject grease (2 pumps only) into fitting on the side of planetary housing. DO NOT overfill | Once a year |
| Bowl Slide Rods | Apply food quality grease on the bowl slide rods. Raise and lower the bowl to distribute the grease onto the rods. | If the bowl becomes difficult to raise or lower |
Troubleshooting
| Problem | Possible Causes | Action Required |
| The mixer will not turn | Bowl guard not in closed position | Rotate the guard to the right until fully closed. |
| Bowl not raised | Raise the bowl to the highest position | |
| Power not connected correctly | Check all power connections. Plug into a live socket (do not use an extension cord!). Test socket with another item. | |
| A building circuit breaker is off | Check breaker box | |
| Internal overload tripped | Wait two minutes. Press stop button then presses the start button. (If overload continues to trip, reduce batch size and/or adjust recipe!) | |
| Gear not engaged | Switchgear fully into position. (Mixer will not operate if the speed control lever is positioned in-between speeds) | |
| Mixing stops during mixing | Internal overload tripped | Wait two minutes. Press the stop button then press the start button. (If overload continues to trip, reduce batch size and/or adjust recipe!) |
| Damaged or broken transmission belt | Replace belt | |
| Mixer is noisy | The mixer is not installed on a level surface | Adjust surface or relocate mixer. Make sure the rubber feet are installed |
| Bowl not seated correctly or clamps not in place | Ensure the bowl is seated into the bowl cradle correctly and bowl clamps are locked into place | |
| Attachment not fitted properly | Remove and re-attach attachment into position correctly | |
| Overloading bowl | Reduce batch size (see capacity chart) | |
| A damaged or worn belt | Replace belt | |
| Planetary ring gear needs more grease | Technician to inspect for the source of noise | |
| Safety guard seized (will not move freely) | Clean & lubricate slide sheath | The technician must drop down planetary assembly to access the mat & sheath |
| Attachments won’t go onto the planetary shaft easily | Lack of lubrication and / Or cleaning of the planetary shaft | Wipe the planetary shaft with a clean damp cloth and lubricate the shaft with mineral oil or food-quality grease |
| Mixing time is too long | The three-phase mixer is wired incorrectly | Attachments should rotate clockwise around the bowl. If not, an electrician must rewire |
| Batch size too small | Increase batch size or use the half-size conversion kit | |
| Bowl lift sticking or not operational | Lack of lubrication on bowl slides | Lubricate bowl slides with food quality grease. If still sticking, the technician must clean the bowl lift mechanism |
| One or more gears not working | Damaged or broken gear(s) | Technician to replace gears. Always stop the mixer before changing gears. |
| Problem | Possible Causes | Action Required |
| The mixer will not mix medium or heavy loads | Incorrect or low voltage | Contact electrician |
| Residue leaking from the hub | Contaminated hub due to food build-up | Technician to remove hub and clean interior. To avoid problems, always wipe the hub and dry it after each use |
| Attachments touching the bottom or sides of the bowl | Defective or dented bowl | Remove dents or replace the bowl |
| Defective attachment | Replace attachment | |
| Broken whisk wires | Batch size too large for mixer Items too firm Speed too high | Reduce batch size (see Capacity Chart) Adjust recipe Reduce speed |
| Hand utensil dropped into the bowl while mixing | Stop the mixer before working on the mixture | |
| Broken beater | Ingredients too cold or too large (e.g. frozen butter/ cream cheese cut in chunks) | Wait for an ingredient to reach room temperature before mixing Reduce chunk size |
| Broken dough hook | Batch size too large for mixer | Reduce batch size (see Capacity Chart) Adjust the recipe |
| Ingredients too cold or too large | Wait for ingredients to reach room temperature before mixing Reduce chunk size | |
| Discoloration of mixed product | Bowl has not been cleaned thoroughly | Clean bowl again (refer to page 12) |
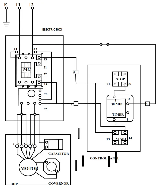
Wiring Diagram – Single Phase Mixer

Spare Parts and Service
For more information on Metcalfe spare parts, accessories, and service support, including breakdown drawings and parts lists please contact us on the details below.
Please always quote the Serial Number of the machine. This can be found on the serial number plate which is located on the rear of the machine.

| Metcalfe Sales & Spares Department Metcalfe Service Department Metcalfe Website Metcalfe Telephone Number | [email protected] [email protected] www.metcalfecatering.com 01766 830 456 |

Additional copies of this instruction manual can be obtained by either visiting our website or contacting the sales department.
Metcalfe Warranty
All Metcalfe products are guaranteed against defects in material and workmanship for a period of one year from the date of Invoice, except were especially noted.
The Company’s obligation under this warranty is limited to repairing or replacing, without charge, any part or parts found to be defective under normal use, in accordance with the specified operations manual and capacity ratings.
On all return to factory warranty items, it is the responsibility of the purchaser to return the entire unit to the factory, in a clean condition, properly packed, and labeled.
All repairs, alterations, or replacement of materials or parts not authorized by Metcalfe will automatically void all warranties in their entirety.
All Metcalfe slicers (except Simple Line) are covered by a 2-year warranty (1-year parts only) and full after-sales service. st, year parts and labor, 2 and All Metcalfe MP mixers are covered by a 3-year warranty (1st-year parts and labor, 2nd & 3rd-year parts only) and full after-sales service.
There is a limited 6-month warranty on the following:
- Mixer attachments (beater, whisk, and dough hook)
- Parts purchased or supplied for the repair of Metcalfe equipment
This warranty does not cover the following:
- Failure due to neglect, abuse, careless handling, or misuse of the machine
- Failure caused due to improper maintenance
- Blender clutches
- Knives and gears on can openers
- Sharpening of slicer blades
- General wear and tear
Metcalfe and its suppliers reserve the right to make changes in design and specification to any product without prior notification.

Metcalfe Catering Equipment Ltd
Haygarth Park
Blaenau Ffestiniog
Gwynedd, LL41 3PF
t 01766 830 456
e [email protected]
w www.metcalfecatering.com




















