UNI-T MSO-UPO3000E Digital Oscilloscopes

Important Safety Information
This manual contains information and warnings that the user must follow to ensure safe operation and keep the product in a safe condition
General Safety Summary
Use product only as specified. Review the following safety precautions to avoid injury and prevent damage to this product or any products related to it. Read all instructions carefully. Keep these instructions for future reference. This product should be used in accordance with local and national regulations. For proper and safe operation of the product, generally accepted safety procedures must be followed in addition to the safety precautions stated in this document. This product is for use by trained personnel only. Only qualified personnel who are aware of the hazards involved can remove covers for service, maintenance or adjustments. Always check products of known origin before use to ensure they are functioning properly. This product is not intended for the detection of hazardous voltages. Use personal protective equipment to prevent electric shock and arc blast injuries where hazardous live conductors are exposed. While using this product, you may need access to other parts of a larger system. Read the safety sections of the other component manuals for warnings and cautions related to the operating system. When integrating this device into a system, the safety of that system is the responsibility of the system assembler
Avoid Fire or Personal Injury
- Use the correct power cord Use only the power cord specified for this product and certified for the country of use.
- Use the correct power cord Use only the power source specified for this product and certified for the country of use. Do not use the supplied power cord with other products.
- Use proper voltage settings Before applying power, make sure the line selector is in the correct position for the power source being used.
- Ground the product This product is grounded through the grounding conductor of the power cord. To avoid electric shock, the grounding conductor must be grounded. Make sure the product is properly grounded before connecting to the product’s input or output terminals. Do not disable the power cord ground connection.
- Ground the product This product is indirectly grounded through the grounding conductor of the host power cord. To avoid electric shock, the grounding conductor must be grounded. Make sure the product is properly grounded before connecting to the product’s input or output terminals.
- Do not disable the power cord ground connection.
- Power off The power switch disconnects the product from the power source. See location description. Do not place the device in a location where it is difficult to disconnect the power switch; it must always be accessible to the user for a quick disconnect if required.
- Power off The power cord disconnects the product from the power source. See location description. Do not place equipment in a location where access to the power cord is difficult; it must always be accessible to the user for a quick disconnect if required.
- Use the correct AC adapter Use only the AC adapter specified for this product.
- Connect and disconnect properly Do not connect or disconnect probes or test leads while they are connected to a voltage source.
Use only insulated voltage probes, test leads, and adapters that are supplied with the product or directed by Uni-Talk as appropriate for the product. - Observe all specific ratings To avoid the risk of fire or electric shock, observe all ratings and markings on the product. Please refer to the product manual for additional rating information before connecting to the product. Do not exceed the Measurement Category (CAT) rating and voltage or current rating of the lowest rated individual component of a Product, probe, or accessory. Be careful when using 1:1 test leads as the probe tip voltage is transferred directly to the product.
- Observe all terminal ratings To avoid the risk of fire or electric shock, observe all ratings and markings on the product. Please refer to the product manual for additional rating information before connecting to the product. Do not apply to any terminal (including the common terminal) more than the maximum rating for that terminal potential. Do not float the common terminal above the voltage rating for that terminal. The measurement terminals on this product are not rated for connection to mains or category II, III or IV circuits.
- Do not operate without cover Do not operate this product with covers or panels removed or the case opened. May be exposed to dangerous voltages.
- Avoid exposed circuits
- Do not touch exposed connections and components while power is on. Do not run with suspected failure If you suspect damage to this product, have it inspected by qualified service personnel. If the product is damaged, please disable it. Do not use the product if it is damaged or improperly operated. If in doubt about the safety of the product, turn it off and disconnect the power cord. Clearly label the product to prevent its further handling. Before use, inspect voltage probes, test leads, and accessories for mechanical damage and replace them if damaged. If the test leads are damaged, have exposed metal, or display wear indicators, do not use them. Check the appearance of the product before use. Look for cracks or missing pieces.
- Provide proper ventilation For details on installing the product so that it has proper ventilation, refer to the installation instructions in the manual. Slots and openings are provided for ventilation and must not be covered or otherwise obstructed. Do not push objects into any openings. Provide a safe working environment
- Always position the product for easy viewing of the display and indicators.
Avoid inappropriate or prolonged use of the keyboard, pointer and button pads. Improper or prolonged use of the keyboard or pointer could result in serious injury. Make sure your work area complies with applicable ergonomic standards. Consult an ergonomic professional to identify pressure injuries. Be careful when lifting and handling the product. This product is equipped with one or more handles for lifting and carrying.
Probes and Test Leads
Connect the power connector to a properly grounded electrical outlet before connecting probes or test leads. Place your finger behind the protective barrier, protective finger guard, or tactile indicator on the probe. Remove all unused probes, test leads, and accessories. Use only the correct measurement category (CAT), voltage, temperature, altitude, and amperage rating probes, test wires, and adapters
For Any measurements.
- Beware of high voltage Know the voltage ratings of the probes you are using and do not exceed these ratings. It is important to know and understand two ratings:
- Maximum measured voltage from the probe tip to probe reference lead
- Maximum float voltage from probe reference lead ground
These two voltage ratings depend on the probe and your application. Check the Specifications section of the manual for details.
- Connect and disconnect properly Connect the probe output to the measurement product before connecting the probe to the circuit under test. Before connecting the probe input, connect the probe reference lead to the circuit under test. Disconnect the probe input and probe reference leads from the circuit under test before disconnecting the probe from the product being measured.
- Connect and disconnect properly Before connecting or disconnecting current probes, disconnect power from the circuit under test. Ground only the probe reference lead. Do not connect the current probe to any wire with a voltage or frequency higher than the rated voltage of the current probe.
- Check probes and accessories Before each use, inspect the probe and accessories for damage (cuts, tears, or defects in the probe body, accessories, or cable sheath). Do not use if damaged.
- Use of Ground-Referenced Oscilloscopes Do not float the reference lead of this probe when used with a ground-referenced oscilloscope. The reference lead must be connected to ground potential (0 V).
- Floating measurement using Do not float the reference lead of this probe above the rated float voltage.
Warning: To prevent electric shock, do not exceed the maximum measured value or maximum float voltage of the oscilloscope input
Service Security Summary
The Service Security Summary section provides additional information needed to perform product services securely. Only qualified personnel should perform service procedures. Before executing any service procedures, please read this service security summary and the general security summary
- Avoid electric shock Do not touch exposed connections.
- Don’t serve alone Do not make internal servicing or adjustments to this product unless there are others who can provide first aid and resuscitation.
- Disconnect the power To avoid electric shock, switch off the product and disconnect the power cord from the mains before removing any covers or panels, or opening the case for servicing.
- Be careful when powering on for repairs Hazardous voltages or currents may be present in this product. Before removing protective plates, soldering, or replacing components, Disconnect power, remove the battery (if applicable), and open the test switch.
- Verify safety after repair Always recheck ground continuity and power supply dielectric strength after performing repairs
Terms in the manual
These terms may appear in this manual:
Warning: A caution statement identifies conditions or practices that could result in injury or loss of life.
Notice: A cautionary statement identifies conditions or practices that could result in damage to the product or other property
Product terms
These terms may appear on the product:
- DANGER indicates a hazard of injury that is immediately accessible when you read the sign.
- A WARNING indicates a hazard of injury that is not immediately accessible when you read the sign.
- CAUTION Denotes a hazard to property including the product.
Symbols on the product
When this symbol is marked on a product, it is important to consult the manual to understand the nature of the potential hazards and any steps that must be taken to avoid them
Foreword
This manual contains service information for the instrument. Before servicing the product, please read the General and Service Safety Summary. Be sure to read the descriptions of all programs. These presentations provide important information required for the correct, safe, and efficient performance of the Services.
Supported Products
This manual contains the information needed to service the following products:
- UPO3352E,UPO3354E,UPO3502E,UPO3504E
- MSO3352E,MSO3354E,MSO3502E,MSO3504E
- MSO3354E-S,MSO3504E-S
Check for specific product names in headers, titles, table or graph titles, or text at the top of the page. Material without any specific product designation applies to all products in the brochure.
Where to find operational information
For information on instrument installation, operation, and networking, refer to the Help or Owner’s Manual that came with your oscilloscope.
Theory of operation
This chapter describes the electrical operation of the oscilloscope at the module level. The block diagram shows the interconnection of the oscilloscope module.

Power supply
The power board converts the AC line voltage to the secondary power required by all internal circuits.
Interface board
The interface board is mainly used for interface expansion on the rear panel, and the included interfaces include USB port, Ethernet port (LAN), VGA display port, external trigger BNC connector, AUX OUT BNC connector, signal source output channel 1 BNC connector, signal Source output channel 2 BNC connector
Motherboard
The motherboard contains the following features:
Theory of operation
- Acquisition System An acquisition system begins with an analog signal path and ends with a digitized signal in memory. Signals enter the channel inputs, then pass through attenuators and preamps. The analog signal from each preamp passes through the digitizer and then into the acquisition memory. The analog signal from each preamp is also distributed to the trigger circuit.
- Analog front end All analog and digital inputs are routed to the analog front-end circuitry. The analog channel is amplified and attenuated by the front-end circuit, and output to the acquisition ASIC. The digital channels only need to go through the front-end circuit to the acquisition ASIC.
- processor Process the data from the analog front end, the data of the keyboard board, and send the data collected by the analog front end to the display screen according to the instructions input by the keyboard board.
- power converter Power is converted to all voltages used for analog and digital circuits throughout the system. Standby power is used to keep parts of the system powered at all times when AC power is connected to the instrument
Keyboard deck and display
The keyboard board contains the digital logic that reads the buttons and controls of the keyboard board and sends this information to the processor on the motherboard. The front panel also generates the probe compensation output signal, provides a USB port and digital logic signal input interface on the front panel, and houses the main power switch.
Maintainance
This section contains information needed to perform periodic and corrective maintenance on the instrument
Prevention of Electrostatic Discharge
Before servicing this product, read the General Safety Summary and Service Safety Summary at the front of the manual, as well as the following ESD information.
Notice: Electrostatic discharge (ESD) can damage any semiconductor components in this instrument.
When performing any service that requires internal access to the instrument, observe the following precautions to avoid affecting internal modules and their components due to electrostatic discharge
- Minimize handling of static-sensitive circuit boards and components.
- Transport and store static-sensitive modules in their static-protective containers or on metal rails. Label any packages that contain electrostatic sensitive boards.
- When handling these modules, discharge static voltage from your body by wearing a grounded antistatic wrist strap.
- Servicing static-sensitive modules only at a static-free workstation.
- Keep away anything that can create or maintain a static charge on workstation surfaces.
- Handle the board by the edges as much as possible.
- Do not slide the circuit board on any surface.
- Avoid handling circuit boards in areas where floor or work surface coverings can generate static charges
Check and clean
Inspection and Cleaning Describe how to inspect for dirt and damage. It also describes how to clean the exterior or interior of the instrument. Inspection and cleaning are performed as preventive maintenance. Regular preventive maintenance can prevent instrument failure and increase its reliability. Preventive maintenance includes visual inspection and cleaning of the instrument, and maintaining general care while operating the instrument. The frequency with which maintenance is performed depends on the severity of the environment in which the instrument is used. The proper time to perform preventive maintenance is before instrument tuning.
External cleaning
Clean the exterior of the case with a dry, lint-free cloth or a soft-bristled brush. If any dirt remains, use a cloth or cotton swab dampened with a 75% isopropyl alcohol solution. Use a cotton swab to clean up the space around the controls and connectors. Do not use abrasives on any part of the case that could damage the case. Clean the On/Standby switch with a clean towel dampened with deionized water. Do not spray or wet the switch itself.
Notice: Avoid using chemical cleaners, which may damage the plastics used in this instrument. Use only deionized water when cleaning the front panel buttons. Use a 75% isopropyl alcohol solution as a cleaner for cabinet parts. Please consult your Uni-Tech service center or representative before using other types of cleaners.
Check – Appearance. Inspect the exterior of the instrument for damage, wear, and missing parts. Immediately repair defects that could result in personal injury or further use of the instrument
External Inspection Checklist
| Items | Examination | Repair operation |
| Enclosures, Front Panels, and Covers | Cracks, scratches, deformation, hardware damage | Repair or replace defective modules |
| Front panel knob | Missing, damaged, or loose knobs | Repair or replace missing or defective knobs |
| Connect | Cracked housing, cracked insulation and deformed contacts. dirt in the connector | Repair or replace defective modules. Clean or brush off dirt |
| Handles and cabinet feet | correct operation | Repair or replace defective modules |
| Accessories | Missing items or parts, bent pins, broken or frayed cables, and damaged connectors | Repair or replace damaged or missing items, frayed cables and defective modules |
Display cleaning
Clean the display surface by gently wiping the display with a cleanroom wipe or non-abrasive cleaning cloth. If the display is very dirty, dampen a cloth with distilled water, a 75% isopropyl alcohol solution, or a standard glass cleaner, and then gently wipe the display surface. Use only enough liquid to dampen the cloth or wipe. Avoid excessive force, which may damage the display surface.
Notice: Incorrect cleaning agents or methods may damage the display.
- Do not use abrasive cleaners or surface cleaners to clean the monitor.
- Do not spray liquid directly on the monitor surface.
- Do not scrub the monitor with excessive force.
Notice: To prevent moisture from getting inside the instrument during exterior cleaning, do not spray any cleaning solutions directly onto the screen or the instrument
Return the instrument for repair
When repacking the instrument for shipment, use the original packaging. If the packaging is not available or suitable for use, please contact your local Uni-Tech representative to obtain new packaging. Seal shipping cartons with industrial staplers or strapping. If the instrument is shipped to
- Uni-Tech service center, please attach the following information:
- Owner’s address.
- The contact’s name and phone number.
- The type and serial number of the instrument.
- The reason for the return.
- A full description of the services required.
Removal and Replacement Procedure
This section contains procedures for removing and installing replaceable modules in the instrument. See list and exploded view of replaceable modules. Any module in the chassis that has not been disassembled and replaced needs to send the entire instrument back to the Uni-Tech Service Center for repair.
Warning: Before performing this or any other procedure in this manual, please read the safety summary at the beginning of this manual . Also, to prevent injury to service personnel or damage to instrument components read the section on Electrostatic Discharge Prevention.
Before performing any of the procedures in this section, disconnect the power cord from the line voltage source. Failure to do so could result in serious injury or death.
Notice: Before disassembling the instrument for cleaning, read the cleaning procedures Mark the address of the Unilever service center and the return address on the shipping box in two prominent places
Required equipment
Most components in this instrument can be removed with the tip of a T-10 or T-8 Torx® screwdriver
Equipment Required for Removal and Replacement
| serial number | tool name | describe |
| 2 | PH1 cross tip | For removing instrument screws. |
| 4 | 9/16 inch open end wrench | For removing standoffs |
| 5 | Proper anti-static working environment | To prevent electrostatic damage to components while working on the instrument, wear a properly grounded anti-static wrist and foot strap, and use an anti-static mat in a tested anti-static environment. |
Remove/Replace Procedure
Remove the front cover knob
The following procedure describes the removal and replacement of the front cover knob assembly, seven knob assemblies can be removed from the front chassis
Prerequisites:
Whenever you are working on the instrument, causing electrostatic damage to components, wear a properly grounded anti-static wrist and foot strap, and work with an anti-static mat in a tested anti-static environment.
Steps:
- To remove the knob assembly, pull the knob straight off the front panel. Finger strength is sufficient to pull the knob. Do not use pliers.
- To reinstall the knob, align the knob with the shaft indentation and push the knob onto the shaft. Turn the knob to ensure smooth rotation.
Remove the rear cover
The following procedure describes the removal and replacement of the rear cover.
Prerequisites:
To prevent electrostatic damage to components, wear a properly grounded anti-static wrist and foot strap during installation, and use an anti-static mat in a tested anti-static environment.
Steps:
- Use a PH1 Phillips-tip screwdriver to remove the two screws from the underside of the handle

- Remove the other two screws from the bottom of the case near the feet, and remove the rear cover.

- To reinstall, reverse the above steps. Use a PH1 Phillips-tip screwdriver to secure the screws
Disassembled components
The following procedure describes the removal and replacement of the rear assembly.
Prerequisites:
- To prevent electrostatic damage to components while working on the instrument, wear a properly grounded anti-static wrist and foot strap, and use an anti-static mat in a tested anti-static environment.
- Remove the rear cover
Steps
- Use a PH1 Phillips-tip screwdriver to remove the upper four screws

- Use a PH1 Phillips-tip screwdriver to remove the lower three screws

- Use a PH1 Phillips-tip screwdriver to remove the two screws on the left and right sides.

- With the rear assembly open manually remove the coax and power cables connected to the motherboard.

- Flatten the front and rear components, and manually remove the connections of the coaxial cable on the signal source sub-board and the FPC cable on the main board.

- To reinstall, reverse the above steps.
Remove the power module
The following procedure describes the removal and replacement of a power module.
prerequisites:
- To prevent electrostatic damage to components while working on the instrument, wear a properly grounded anti-static wrist and foot strap, and use an anti-static mat in a tested anti-static environment.
- Remove the rear cover.
- Remove the rear assembly
step:
- Use a PH1 Phillips-tipped screwdriver to remove the two screws from the rear chassis frame

- Use a PH1 Phillips-tip screwdriver to remove two more screws from the rear assembly and remove the power supply cover

- Remove the power cable and the fan power cable, then use a PH1 Phillips screwdriver to remove the four screws on the power module, and finally remove the power module

- To reinstall, reverse the above steps.
Remove the fan
The following procedures describe fan removal and replacement.
Prerequisites:
- To prevent static electricity from damaging components during construction, wear a properly grounded anti-static wrist and foot strap, and use an anti-static mat in a tested anti-static environment.
- Remove the rear cover.
- Remove the rear assembly.
- Remove the power cover.
Steps:
- Disconnect the fan cable from the power supply.

- Use a PH1 Phillips-tipped screwdriver to remove the four screws from the back of the rear chassis frame and remove the fan

- To reinstall, reverse the steps.
Remove the interface board
The following procedure describes the removal and replacement of the interface board.
Prerequisites:
- To prevent electrostatic damage to components while working on the instrument, wear properly grounded anti-static wrists and feet, and use an anti-static mat in a tested anti-static environment.
- Remove the rear cover
- Remove the rear assembly.
Steps:
- Use 9/16″ open-end wrench to remove the four BNuts and washers for NC.

- Use a PH1 Phillips-tipped screwdriver to remove the two screws, and then take out the interface board.

- To reinstall, reverse the steps.
Remove the signal source daughter board
The following procedure describes the removal and replacement of the signal source daughter board.
Prerequisites:
- To prevent electrostatic damage to components while working on the instrument, wear properly grounded anti-static wrists and feet, and use an anti-static mat in a tested anti-static environment.
- Remove the rear cover.
- Remove the rear assembly
Steps:
- Use a PH1 Phillips screwdriver to remove one screw, and then take out the signal source daughter board

- To reinstall, reverse the steps
Remove the front cover
The following procedure describes the removal and replacement of the front cover.
Prerequisites:
- To prevent electrostatic damage to components while working on the instrument, wear properly grounded anti-static wrist and feet, and use an anti-static mat in a tested anti-static environment.
- Remove the front panel knob
- Remove the rear cover.
- Remove the rear assembly
Steps:
- Use a PH1 Phillips-tip screwdriver to remove the four screws, and then take the front cover off.

- To reinstall, reverse the steps.
Remove the display
The following procedures describe display removal and replacement.
Prerequisites:
- To prevent electrostatic damage to components while working on the instrument, wear properly grounded anti-static wrists and feet, and use an anti-static mat in a tested anti-static environment.
- Remove the rear cover.
- Remove the rear assembly.
- Remove the front cover
Steps
- Use a PH1 Phillips-tip screwdriver to remove the five screws

- Turn over the display screen and fixing bracket, and manually remove the FPC cable from the display adapter board.

- To reinstall, reverse the steps
Remove the keypad
The following procedures describe display removal and replacement
Prerequisites:
- To prevent electrostatic damage to components while working on the instrument, wear properly grounded anti-static wrists and feet, and use an anti-static mat in a tested anti-static environment.
- Remove the rear cover.
- Remove the rear assembly.
- Remove the front cover
Steps:
- Use a PH1 Phillips-tip screwdriver to remove the six screws, remove the keyboard deck and remove the attached cables.

- To reinstall, reverse the steps.
Remove the motherboard
The following procedures describe system board removal and replacement.
Prerequisites:
- To prevent electrostatic damage to components while working on the instrument, wear a properly grounded anti-static wrist and foot strap, and use an anti-static mat in a tested anti-static environment.
- Remove the rear cover.
- Remove the rear assembly.
- Remove the front cover
- Remove the signal source sub-board
Steps:
- Unplug the keypad cable and display FPC cable from the motherboard as shown below

- Use 9/16″ open end wrench to remove the four B’s of the front panel assemblyNuts and washers for NC.

- Use a PH1 Phillips-tip screwdriver to remove the ten screws that attach the motherboard to the front case assembly, and use needle-nose pliers to remove one copper post. Then take out the motherboard.

- To reinstall, follow the steps above.
Troubleshooting
Notice: Before performing this or any other procedure in this manual, read the General Safety Summary and Service Safety Summary at the beginning of this manual.
To prevent injury to service personnel or damage to electrical components, read the information on ESD protection. This section contains information and procedures designed to help you isolate a fault in a module. If you need help, please contact Uni-Tech Service Center.
Service level
This section contains information and procedures to help you determine if a power failure is an instrument problem. If the power fails, the instrument needs to be sent back to the Uni-Tech service center for repair, because other internal electronic components or modules cannot be replaced by the user.
Check FAQ
Use the following table to help isolate possible failures. The following table lists problems and possible causes. This list is not exhaustive, but it can help eliminate quick-fix issues, such as a loose power cord. For more detailed troubleshooting, see Troubleshooting Flowchart.
Malfunction Symptoms and Possible Causes
| symptoms | possible reason |
| The instrument cannot be powered on | • The power cord is not plugged in • Electricity failure • Defective Micro-controller Components |
| The instrument is powered on, but the fans are not running | • Faulty fan power cable • The fan power cable is not connected to the circuit board • fan failure |
| • electricity failure • One or more defective load regulator points | |
| The display is blank or there are streaks in the display | • LCD screen or video circuit failure. |
Required equipment
- Digital voltmeter for checking mains voltage.
- Anti-static working environment
Troubleshooting flowchart
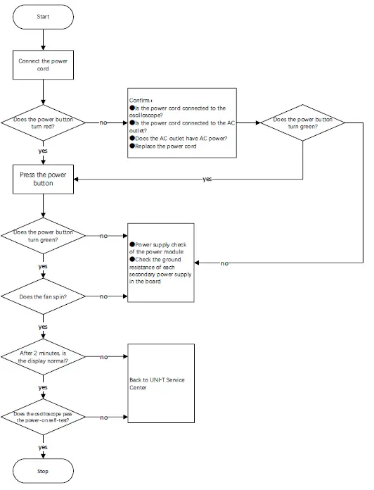
Follow the troubleshooting flowchart to determine the action for the fault condition.

Product Composition Explosion Diagram

| The index number | Part Name | describe |
| 1 | front cover | Chassis front panel, including knobs |
| 2 | Product module assembly | Product module assembly, including front and rear components. |
| 3 | Rear cover | Chassis rear panel |
Front assembly

List of Front Component Composition
| The index number | Part Name | describe |
| 1 | Display screen | HD display |
| 2 | Display mount | Used to secure the display to the front assembly chassis |
| 3 | Display adapter board assembly | Contains a display wage transfer board and FPC cable |
| 4 | Keyboard assembly | Includes keyboard and FPC cable |
| 5 | Front Component Chassis | Fix the main board, display screen, keyboard and other components |
| 6 | Motherboard | Product core board |
| 7 | Silicone button | Product buttons and keyboard boards cooperate to realize human-computer interaction input |
Rear assembly
Rear Chassis Assembly with Power Supply and Fan – Exploded View
List of rear components
| The index number | Part Name | describe |
| 1 | Power supply cover | Protect people from electric shock |
| 2 | Power module | Power supply for the whole machine, AC power input |
| 3 | Rear frame | Provides an interface fixing point for the rear panel of the product |
| 4 | Fan | Machine heat dissipation |
| 5 | Interface board | Rear panel interface output and transfer |








































