acer SA240Y 23.8 Inch Full HD LCD Monitor

Safety Notice
Any person attempting to service this chassis must familiarize with the chassis and be aware of the necessary safety precautions to be used when serving electronic equipment containing high voltage.
Important Safety Notice
Product Announcement:
This product is certificated to meet RoHS Directive and Lead-Free produced definition. Using approved critical components only is recommended when the situation to replace defective parts. Vender assumes no liability express or implied, arising out of any unauthorized modification of design or replacing non-RoHS parts. Service providers assume all liability.
Qualified Repairability:
Proper service and repair is important to the safe, reliable operation of all series products. The service providers recommended by vender should being aware of notices listed in this service manual in order to minimize the risk of personal injury when perform service procedures. Furthermore, the possible existed improper repairing method may damage equipment or products. It is recommended that service engineers should have repairing knowledge, experience, as well as appropriate product training per new model before performing the service procedures.
NOTICE:
- To avoid electrical shocks, the products should be connect to an authorized power cord, and turn off the master power switch each time before removing the AC power cord.
- To prevent the product away from water or exposed in extremely high humility environment.
- To ensure the continued reliability of this product, use only original manufacturer’s specified parts.
- To ensure following safety repairing behavior, put the replaced part on the components side of PWBA, not solder side.
- To ensure using a proper screwdriver, follow the torque and force listed in assembly and disassembly procedures to screw and unscrew screws.
- Using Lead-Free solder to well mounted the parts.
- The fusion point of Lead-Free solder requested in the degree of 220°C.
Exploded Diagram



Wiring Connectivity diagram

Mechanical Instruction
Tools Required
List the type and size of the tools that would typically can be used to disassemble the product to a point where components and materials requiring selective treatment can be removed.
Tool Description:
- working table
- Screw-driver
- Knife
- glove
- cleaning cloth
- ESD protection
Assembly and Disassembly Procedures
Disassembly Procedure
Step. 1 Pull the base & stand assembly out

Step.2 Unscrew two screws at the I/O area

Step.3 Disassemble rear cover by a thin plastic tool from a slot at the bottom of rear cover

Step 4. Pull up the rear cover and pull out all connectors

Step.5 Disassemble deco cover.

Step.6 Unscrew screws on main shielding case and disassemble Frame L&R.


Step.7 Remove F/B and take out the LCM, then separate Key board from F/B and LVDS cable from LCM

Step.8 Remove FFC from display board

Step.9 Unscrew four hex nuts and six screws and remove main board PCBA from main shielding.


Step.10 Disassemble rear cover assembly

Step11. Unscrew two screws and separate base &neck assembly

Step12. Remove one screw and separate all silicon rubbers

Step.13 Unscrew two screws and separate all small parts

Assembly Procedure
Step1. Assembly 8pin FFC to key board

Step2. Assembly key board to rear cover

Step3. If with speaker model, assembly speaker in rear cover and lock screw to fix.

Step4. Tape speaker cable with acetate cloth tape (in yellow circle).

Step5. Assemble deco cover to panel.

Step6. Assemble main board into shielding and put MB on panel side

Step7. Assemble frame L&R and lock crews to fix

Step8. Insert 30pin LVDS to panel and MB

Step9. Lock crews to fix MB and use tape to tape cables

Step10. Insert 6pin cable to panel and MB, use acetate tape to fix.

Step11. Insert speaker cable to main board, use AL tape to fix.

Step12. Insert 8pin FFC to MB .

Step13. Assembly rear cover, and push around the surrounding to assembly well.

Step14. Lock rear cover screw (in red circle)

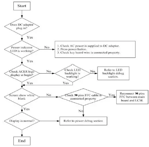
Troubleshooting
Test flow for abnormal machine:

LED backlight debug flow(bid/bmid):

Power debug flow(bid/bmid):

Main board debug flow(bd/bmd)

FRU (Field Replaceable Unit) List




















