Installation Instructions
Model RDM-MXL
Remote Diagnostics Module
INTRODUCTION
The Model RDM-MXL module (RDM for connection to the MXL PIM-1) from Siemens Industry, Inc., as shown in Figure 1, connects the MXL to a remote location via a telephone line. The module is designed to be installed and serviced by fully qualified field engineers.
There are no user-serviceable or installation parts inside the unit.
NOTE:
The minimum revisions required to operate the
RDM-MXL are listed below:
- MKB firmware Revision 7.0
- CSG-M Revision 7.0
- MXL Revision 7.2
- MXL-IQ Revision 2.0
The following items are supplied with the RDM-MXL:
| QUANTITY | REM |
| 1 | RDM-1 for MXL PIM-1 Connection (Remote Diagnostics Module) |
| 1 | Mounting Bracket |
| 4 | M4 Machine Screws |
| 4 | Flat Washers |
| 1 | Power connector for RDM-MXL |
| 1 | Supervision relay connector for RDM-MXL |
| 1 | Additional FCC approval label |
The user will need to supply the following items:
| QUANTITY | ITEM |
| 1 | Cable from MXL and Battery to ROM-1 for MXL PIM-1 |
| 1 | Interface Cable from PIM-1 to RDM-1 for MXL PIM-1 (See wiring information) |
| 1 | FCC Part 68 Compliant RJ11 Telephone Cord |
| 1 | MXL-MPFO Adapter Plate (P/N 500-692880) |
| 1 | PLM-35 Power Limiting Module (P/N 500-893490) |

POWER REQUIREMENTS
Typical: 150mA at 24 VDC
Voltage Input: 20-30 VDC
NOTE: Be sure to include the RDM-MXL in battery calculations.
INSTALLATION
(Refer to Figures 2, 3, 4, and 5)
Remove all system power before installation, first battery and then AC. (To power up, connect the AC first and then the battery.)
- The RDM-MXL must be installed in the MXL enclosure.
- The Power Terminal of the RDM-MXL must be connected to the PLM-35. Refer to the PLM-35 Installation Instructions, P/N 315093495.
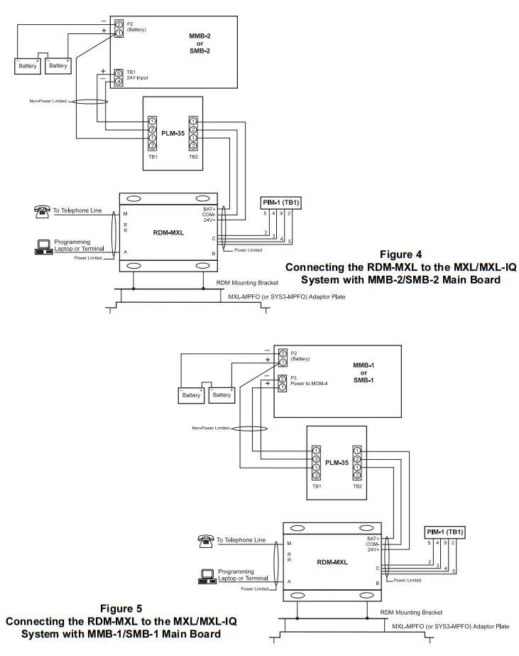
- The RDM-MXL is designed to mount on the MXL-MPFO adapter plate for the MOM-4 position. This bracket has the same footprintas the MOM-4 and can accommodate 2 RMDMXL modules. An assembly kit is included with the bracket that contains four nuts and eight screws. Mount the bracket in the enclosure with four nuts at the positions labeled “X” in Figure 2. Refer to Figure 3 for wiring in the MXL/MXLV enclosure. The RDM-MXL can also mount to a SYS3-MPFO adaptor late for System 3 enclosure (EA-31, EA-32, EA-35) mounting.
- Connect the D9 RS-232 Port-C of RDM-MXL to the PIM-1, according to the following connection chart.
RDM-1 for MXL PIM-1 RS-232 Port C (9 Pin-DTE) MXL PIM-1 TB1 of PIM-1 (9 Pin) 2 5 3 4 4 9 5 2 


- For programming of RDM-1 for MXL PIM-1, a PC can be temporarily connected to Port 232A of RDM-1 for MXL PIM-1. Note that this is a straight-through standard RS-232 cable for laptops.
RDM-1 for MXL PIM-1 RS-232 Port A (9 Pin-DCE) MXL VDT-132 (DB25) 25 Pins PC! LAPTOP (0025-COMPORT)
25 FInsPC! LAPTOP (D139-COMPORT)
9 Pln2 3 3 2 3 2 2 3 4 20 20 4 5 7 7 5 - If hardware supervision is required, connect the relay output from the RDM-MXL to a suitable input on the MXL (software supervision does not require this). There are two relay sockets located next to the RJ11 connector; these relay sockets are IDENTICAL and either one can be used. The relays will energize when Supervision failure
is detected. - Connect the 24V DC power source (CZM) to the supplied connector. The power connector is next to the RS-232 Port C (See Figure 1). Pin connections are written on the board and are as follows:
• PWR (+24 VDC)
• RETURN / COM (0V)
• BATTERY (24V DC) - For MXL Connection, refer to Figures 4 and 5.
Connecting to the Telephone Network
- Connect the telephone line to the RJ11 phone socket on the RDM-MXL. An FCC Part 68 compliant telephone cord must be used.
- If the RDM-MXL is mounted so that it permanently obscures the FCC approval label on the back of the RDM-MXL, an additional adhesive label has been supplied.
In the case of the MXL Fire Indicator Panel, this can be affixed to the door of the MXL cabinet. - This equipment complies with Part 68 and Part 15 of the FCC rules. On the back of the RDM-MXL is a label that contains, among other information, the FCC registration
number and ringer equivalence number (REN). If requested, this information must be supplied to the telephone company. - The REN is used to determine the quantity of devices which may be connected to the telephone line. Excessive RENs on the telephone line may result in the devices not ringing in response to an incoming call. In most, but not all areas, the sum of RENs should not exceed 5. To be certain of the number of devices that may be connected to a line, as determined by the total RENs, contact the local telephone company.
- If the RDM-MXL causes harm to the telephone network, the telephone company will notify you in advance that temporary discontinuance of service may be required.
But if advance notice isn’t practical, the telephone company will notify the customer as soon as possible. Also, you will be advised of your right to file a complaint with the FCC if you believe it is necessary. - The telephone company may make changes in its facilities, equipment, operations or procedures that could affect the operation of the equipment. If this happens the telephone company will provide advance notice in order for you to make necessary modifications to maintain uninterrupted service.
Operation of LEDs:
Each port has a green and a yellow LED. When the green LED is lit, it means the port is operating normally. When the yellow LED is lit, it means that the port is not operating properly or there has been supervision failure on this port. If both LEDs are off, then this port has been disabled, is not in use, or is not supervised (For example, Programming port).
- Port A (Programming and Monitoring Terminal port) and Port C (Connection to MXL): Green LED indicates supervision is all right. Yellow LED indicates supervision failure
- Port M (modem): Green LED indicates modem has established communication and is operating properly. Yellow LED indicates modem failure.
CONFIGURATION OF RDM-1 FOR MXL PIM-1
- Power up the RDM-MXL. After approximately 3 seconds, all LEDs on the RDM will turn on. This allows for programming of the RDM-MXL using the default configuration. The default configuration requires that a laptop be connected to port 232-A using a straightthrough RS-232 cable. A terminal program such as Procom/Telix or Windows Terminal using VT100 emulation, can be used with communication parameters set to 9600, 8, N, 1.
- If MXL-VDT is being used, set the emulation to VT100 with communication parameters set to 9600, 8, N, 1. After programming the RDM-MXL, reset its emulation and communication parameters to its previous setting.
- Type MENU while all the LEDs are turned on to start the RDM menu. There is no need to press <Enter>.
- This is the only time the RDM-1 programming menu can be accessed. After entering MENU, you will be prompted to enter a login password before you can configure the RDM-MXL. This password corresponds to the password configured for your login name. The RDM-MXL is shipped with the highest level (level 1) password of PWORD1. After entering the correct password, the main menu will scroll on the screen (entering the incorrect password will exit the programming mode and revert the RDM-MXL to normal operating mode).
- Follow the menu options to set the following information: Site Name: The location of the MXL fire alarm panel. Supervision: This option is used to select how the RDM-MXL supervises its serial ports. If the supervision relay is not connected, then SOFTWARE supervision can be selected. This selection will allow the MXL to annunciate a supervision failure. RDM-MXL Communications Setup: This submenu sets the communication parameters to the MXL (Port C) and the monitoring port (Port A). Make sure that the Port C settings are the same as the PIM settings in CSG-M. Also note that for proper supervision, the PIM should be set for MXL VDT-132. Dialup Communications Setup: This submenu selects the settings for the modem interface between RDM-MXL and RDM-PC. Dialup Logins: This submenu selects the LOGIN, the telephone number the RDM-MXL will call and the password it will verify. Up to 8 different login names can be configured.
Menu Options
- Press the key in brackets to select a particular menu option (For example, press <1> to select option 1).
- When entering in letters (For example, the Sitename or Login name), press the <Enter> key when finished to save the entry.
- Most other options use the <SPACE BAR> to step through each available setting for that option (For example, Baud Rate 1200, 2400, 4800, 9600, 19200).
- To back out of a menu (and return to the Main Menu) without saving any changes that were made, press the <Esc> key or the (q) key.
- The Main Menu is displayed after you type the correct password from the programming terminal or PC.
- All Menu options show the factory default for each setting.
Main Menu

- Sitename
This is displayed to identify the site to which you are connected. A maximum of 16 characters can be entered. - Supervision Trouble
This option selects how the monitoring port (Port
A) is supervised if a supervised device such as the MXL-VDT is installed at this port.
Relay Only: When this option is selected, supervision failure on Port A will transfer the supervision relays but will not annunciate a trouble condition on the MXL. This is the default setting.
Software: When this option is selected, supervision failure on Port A will transfer the supervision relays and will annunciate a Printer Offline trouble-in condition on the MXL. When failure occurs, the RDM will get no further events from the MXL. Relay Rating: 30V, 1A (resistive) 125 VAC, 0.250A (resistive)
Please note that the relays are not set to fail-safe mode. Both relays will energize when supervision failure is detected on any supervised ports or on modem failure. - RDM-MXL Communication Setup Options 1-5 set the RDM-1 communication parameters for MXL communication.
Options 6-A set the RDM-1 communication parameters for terminal programming and monitoring port.

NOTE: BE SURE TO CHECK THE TERMINAL PROTOCOL SETTING.
- For proper MXL supervision, the MXL protocol should be set for MXL VDT 132. This must also be set in CSG-M for the PIM-1 port. If No Device is selected, the RDM will not be supervised by the MXL.
- (5) For proper communication, set the MXL communication parameters the same as the CSG-M settings for the PIM-1 module.
(6) The terminal protocol should be set to XL Graphics or MXL VDT 132 if supervision to the terminal (Port A) is required during monitoring. Otherwise, set it to No Device if this port is going to be used for programming only. (7) – (A) This setting should match the communication parameter of the device to which this port connects. - (6) The communications parameters for Dialup Connections between RDM-MXL and RDM-PC should not be changed unless explicitly required. (7) Show Diagnostics is a special mode which should only be activated by technicians in order to resolve modem communication problems at installation. The default setting is set to NO.
The terminal settings can be left at the factory defaults (indicated above) to allow for connection of a VDT Terminal or PC for programming purposes.
NOTE: When the MXL-VDT is connected to Port A of the RDM-MXL and its supervision is required, the MXL communication parameters must match the terminal
communication parameters. - Dialup Communication Setup
(1) The Setup String is for modem communication and it should not be changed from the factory default (indicated above).
(2) Dialing is normally set to TONE, but PULSE dialing can be set if required by the telephone exchange. - Dialup Logins
Options (1) to (4) are required for each Login Name.
(1) Login: Name which will be used to identify who is calling in from RDM-PC. Login names must be unique for each entry.
(2) Phone Number: The telephone number which the RDM-MXL will use to call back to connect to the RDM-PC.
(3) Password: Once the RDM-MXL has called back the RDM-PC, this password is used for additional security. It is also used to identify the person logging on (using the ENU option during programming the RDM-MXL).
(4) Dialup Allowed: Setting this option to Yes allows the RDM-MXL to dial out to a remote location. Setting this option to No disables the RDM-MXL from dialing back. Use the NO setting to temporarily disallow access to the system. The RDM-PC will indicate a logging error message when a login attempt is made.
Up to 8 login names can be programmed. Use the Prev and Next options to step through each login name.
NOTE: Depending on the password you entered at startup (password entered after typing MENU), you may not have access to all login names. For example, if you entered a password for entry number 7, you can only access the login details for entry 7 and entry 8. The password for entry number 1 has full access and can configure details for all logins.
IF TROUBLE IS EXPERIENCED WITH the
RDM-MXL, please contact the Siemens Industry, Inc., Technical Support Department at (800) 248-7976.
U.S.A. – FCC EQUIPMENT LIMITATIONS:
- An FCC Part 68 compliant telephone cord must be used.
- This equipment complies with Part 68 and Part 15 of the FCC rules. On the back of the RDM-MXL is a label that contains, among other information, the FCC registration number and ringer equivalence number (REN). If requested, this information must be supplied to the telephone company.
- The REN is used to determine the quantity of devices which may be connected to the telephone line. Excessive RENs on the telephone line may result in the devices not ringing in response to an incoming call. In most, but not all areas, the sum of RENs should not exceed 5. To be certain of the number of devices that may be connected to a line, as determined by the total RENs, contact the local telephone company.
- If the RDM-MXL causes harm to the telephone network, the telephone company will notify you in advance that temporary discontinuance of service may be required. But if advance notice isn’t practical, the telephone company will notify the customer as soon as possible. Also, you will be advised of your right to file a complaint with the FCC if you believe it is necessary.
- The telephone company may make changes in its facilities, equipment, operations or procedures that could affect the operation of the equipment. If this happens the telephone company will provide advance notice in order for you to make necessary modifications to maintain uninterrupted service.
INDUSTRY CANADA – EQUIPMENT ATTACHMENT LIMITATIONS:
NOTICE: The Industry Canada label identifies certified equipment. This certification means that the equipment meets telecommunications network protective, operational and safety requirements as prescribed in the appropriate Terminal Equipment Technical Requirements document(s). The Department does not guarantee the equipment will operate to the user’s satisfaction.
Before installing this equipment, users should ensure that it is permissible to be connected to the facilities of the local telecommunications company. The equipment must also be installed using an acceptable method of connection. The customer should be aware that compliance with the above conditions may not prevent degradation of service in some situations.
Repairs to certified equipment should be coordinated by a representative designated by the supplier.
Any repairs or alterations made by the user to this equipment, or equipment malfunctions, may give the telecommunications company cause to request the user disconnect the equipment.
Users should ensure for their own protection that the electrical ground connections of the power utility, telephone lines and internal metallic water pipe system, if present, are connected together. This precaution may be particularly important in rural areas.
Caution: Users should not attempt to make such connections themselves, but should contact appropriate electric inspection authority, or electrician, as appropriate.
NOTICE: The Ringer Equivalence Number (REN) assigned to each terminal device provides an indication of the maximum number of terminals allowed to be connected to a telephone interface. The termination on an interface may consist of any combination of devices subject only to the requirement that the sum of the Ringer Equivalence Numbers does not exceed 5.
Siemens Industry, Inc.
Building Technologies Division Florham Park, NJ
P/N 315-096325-4
Siemens Building Technologies, Ltd.
Fire Safety & Security Products
2 Kenview Boulevard
Brampton, Ontario L6T 5E4 Canada
firealarmresources.com



(1) The Setup String is for modem communication and it should not be changed from the factory default (indicated above).
Options (1) to (4) are required for each Login Name.
















