F4T Process Controller
User Guide


F4T Process Controller
Follow the steps in this quick start guide to set up your new Watlow F4T/D4T controller
For assistance contact Watlow® www.watlow.com
1-800-WATLOW2 (1-800-928-5692) [email protected]
http://www.watlow.com/f4T
http://www.watlow.com/d4T
Content ItemS and recommended tools

Install Flex moduleS (Fm)

To view the video go to www.watlow.com/F4T
F4T Tutorials: Module Installation
Note: Take care to protect the glass touch screen.
Best Practice:
Complete the following procedure for one FM at a time working from slot 1 to 6.
- Select a slot for the FM.
Note: Communications modules (FMCAXXXX-XXXX) work only in slot 6.
Slot numbers are molded into the case and shown in the diagram on the label (image A).
Note: If a terminal block overlaps the slot, remove it temporarily, loosening it with a small screwdriver (image B). - Using pliers, remove the slot plug by pulling it straight back (image C).
Note: FM is right-side up when its locking tabs align with the mating holes (image D). - Slide FM in until it clicks firmly in place.
- Using the stickers packaged with the FM, label the terminal block with its slot number (image E).
- Apply a matching label to the FM (image F).
Option:
If mounting the unit to equipment is desired at this stage see Step 6 before proceeding to Step 2.
Connections
1. Connect F4T/D4T to a power source (image A).
1, 2, 3 or 4: 120 to 240 VAC 5, 6, 7, or 8: 24 V (AC or DC)
F4T or D4T (digits 1, 2, and 3 of part number) (digits 4 through 15)
Note:
Note it is an option to connect the F4T/D4T via Ethernet directly to the PC. See the F4T/D4T Installation and Troubleshooting User’s Guide, chapter 3.
Optional:
To avoid open sensor error messages, temporarily jump S1 and R1 terminals on all removable screw terminal blocks or see the corresponding FM Quick Start Guide to connect sensors (image C).
Caution: Do not connect high voltage to a controller that requires a low voltage.
2. Ethernet communication: Connect the F4T to the network your PC is on (image B).![]()
Warning:
See safety information in the “General Information” section of this document.
Install compoSer® SoFtware and configure a control loop
- Install Composer PC software (install program from control tools DVD or website): run the setup program and follow on-screen instructions.
- Run Composer and click the system (image A).
- Double-click the system in the open systems list (image B).

- From the “F4T (1)” or “D4T (1)” menu, choose Pluggable Modules (image C).
- On the first module click “Use Detected Part Number” then click “Continue” (images D).

- For each other module click “Use Detected Part Number”
- Click “Finish” and then click “Go to Function Block Diagram”.
Optional:
View the tutorial videos to learn how to set up a control loop (F4T only). - Select “Auto-hide this window by default” to dock the tutorial window.
- To configure a control loop: drag a control loop from the library to the canvas. Drag a signal from an input block to the PV receiver on the control loop. Drag a signal from the HT transmitter on the control loop to the output block (images E-G).

Note:
For sensors other than type J thermocouple, double-click the input block and set the sensor type in the Parameters window (image H).
Optional:
Use additional function blocks to configure more of your application or come back to this later.
Personalize the F4t/d4t uSer interFace

- From the Zone 1 menu, choose Personalization (image A).
- Select a layout option Top, Center or Bottom for the home pages (image B).
- For Page 1 select the number of content blocks to display (image C).
- For each block on the page choose the content to display (image D).
- Repeat steps 3 and 4 for the other home pages as desired.
- Setup the output view as desired by choosing items to display or set (image E).
- Set the other available personalization options as desired.
Save and import imaGe FileS

Save image file:
- From the System menu, choose Save Image As and designate a file name (image A). Import an image file:
- On the Dashboard view click the system to connect (image B).
- Click the menu icon and choose “Import Image” (image C).
- Navigate to the desired file and select (allow several minutes to load).
An alternate method to import an image file:
1. On any system view from the System menu choose “Import Image” (image D).
Mount & wire
- Cutout panel (image A).
- Remove green connectors that have already been wired.
- Remove the mounting collar from the unit.

- Insert F4T/D4T controller through the front panel cutout.
- Slide on the mounting collar (image B).
- Wire remaining input and outputs as necessary.

Note:
For further mounting and wiring assistance see More Support below.
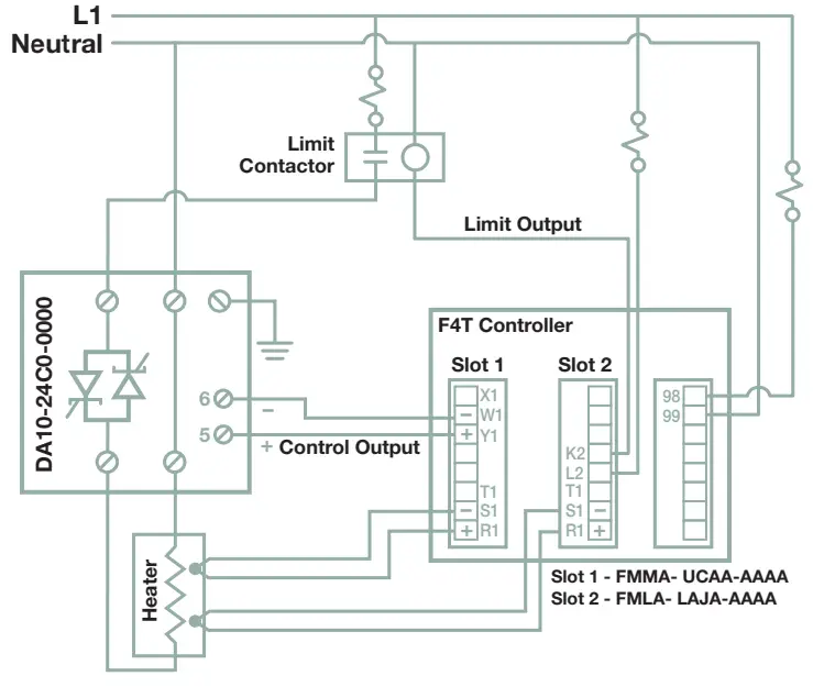
Example SyStem wirinG diaGram

More Support
You are now able to begin using the F4T/D4T controller. If you would like to see more in-depth information please visit the following website or on support tools/DVD:
http://www.watlow.com/f4T
http://www.watlow.com/d4T
Documentation
| 1720-6742 | F4T Installation and troubleshooting user’s guide |
| 1656-9792 | D4T Installation and troubleshooting user’s guide |
| 1680-2414 | F4T Setup & Operations user’s guide |
| 1247-5282 | D4T Setup & Operations user’s guide |
| 0600-0095-0000 | Quick Start Guide Modbus RTU Communications Flex Modules |
| 0600-0096-0000 | Quick Start Guide High-Density Input/Output Flex Modules |
| 0600-0097-0000 | Quick Start Guide Mixed Input/Output Flex Modules |
| WIN-F4T-1118 | F4T Specification Sheet |
| WIN-D4T-1118 | D4T Specification Sheet |
| 1085-8615 | Support tools/DVD |
Technical Assistance
To get assistance from Watlow:
- Contact a local representative
- Email: [email protected]
- Call: +1 (507) 494-5656 from 7 a.m. to 5 p.m. (CST)
General Information
![]()
Warning:
Use National Electric (NEC) or other country-specific standard wiring and safety practices when wiring and connecting this controller to a power source and to electrical sensors or peripheral devices. Failure to do so may result in damage to equipment and property, and/or injury or loss of life.
This User’s Guide is copyrighted by Watlow Electric Manufacturing Company, © January 2019 with all rights reserved. Watlow® and COMPOSER® are registered trademarks of Watlow Electric Manufacturing Company. Modbus® is a registered trademark of Schneider Automation, Inc. Document 10-15896
How to reach us
| Corporate Headquarters Watlow Electric Mfg. Company Sales: 1-800-WATLOW2 Email: [email protected] Website: www.watlow.com | From outside the USA and Canada: Tel: +1 (314) 878-4600 Fax: +1 (314) 878-6814 | Latin America Watlow de México SA. de C.V. Tel: +52 442 217-6235 Fax: +52 442 217-6403 |
| Europe Watlow France Tél: +33 (0) 1 41 32 79 70 Télécopie: +33 (0) 1 47 33 36 57 Email: [email protected] Website: www.watlow.com Watlow Plasmatech GmbH Tel: +3 0244 20129 0 Email: [email protected] Website: www.watlow.com | Watlow Italy S.r.l. Tel: +39 024588841 Fax: +39 0245869954 Email: [email protected] Website: www.watlow.com Watlow lbérica, S.L.U. T. +34 91 675 12 92 F. +34 91 648 73 80 Email: [email protected] | Watlow UK Ltd. Telephone: (0) 115 964 0777 Fax: (0) 115 964 0071 Email: [email protected] From outside The United Kingdom: Tel: +44 (0) 115 964 0777 Fax: +44 (0) 115 964 0071 |
| Asia and Pacific Watlow Singapore Pte Ltd. Tel: +65 6773 9488 Fax: +65 6778 0323 Email: [email protected] Watlow Electric Manufacturing (Shanghai) Company Local Phone: 4006 Watlow (4006 928569) International: +86 21 3381 0188 Fax: +86 21 6106 1423 | Email: [email protected] Website: www.watlow.cn” Watlow Japan Ltd. Tel: +81-3-3518-6630 Fax +81-3-3518-6632 Email: [email protected] Website: www.watlow.co.jp Watlow Korea Co., Ltd. Tel: +82 (2) 2169-2600 Fax +82 (2) 2169-2601 Website: www.watlow.co.kr | Watlow Malaysia Sdn Bhd Tel: +60 3 7980 7741 Fax +60 3 7980 7739 Watlow Electric Taiwan Corporation Tel: +886-7-2885168 Fax +886-7-2885568 Watlow Thermal Solutions India Pvt., Ltd. Tel: +91-40-666 12700 Email: [email protected] |





















