GBBA021
BADDECK
INSTALLATION MANUAL
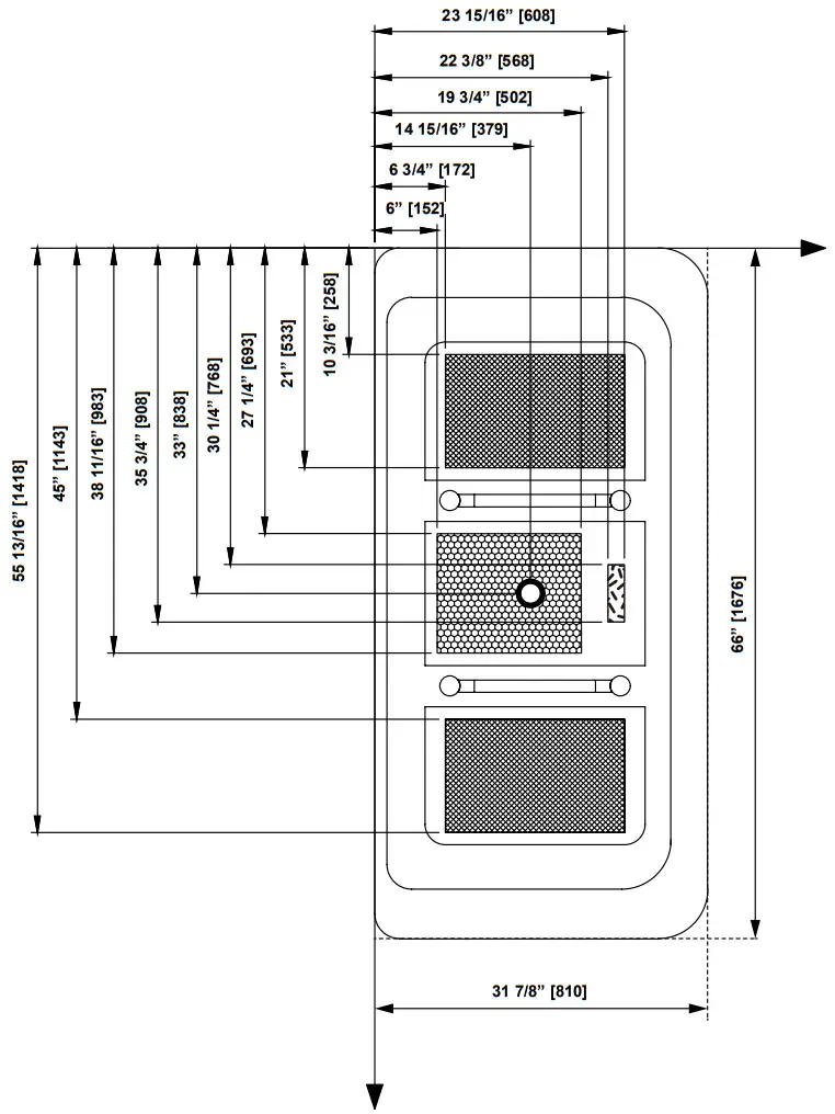
SPECIFICATION
Measures: inch [millimeter]
FLOOR TRACING TEMPLATE
![]() | ![]() | ![]() | |
| Rough-in zone for water supply pipes | Floor cut-out for P-trap | Rough-in zone for waste pipe | Drain |

PART LIST
| PART # | DESCRIPTION | QUANTITY | CODE |
![]() | OVE FLEX-H2 flexible pipe | 1 | |
![]() | OVE FLEX-P flexible P-trap (NOT SUPPLIED) | — | Available upon request. Call our customer service. |
![]() | 1-1/2 NPSM to SCH40 Pipe Adapter | 1 |
TOOLS REQUIRED
| Pencil | |
![]() | Level |
![]() | Drill |
| Silicone | |
![]() | Measuring Tape |
![]() | Adjustable key |
![]() | Hole saw |
Plus: Fabric cloth to protect the bath
CAUTION
You will need at least two people to install this product properly.
In order to reduce the risks of personal injuries, do not support or lift the bathtub by the rim. Provide adequate support under the feet.
The distributor is not responsible for any damage to the unit or personal property caused by improper installation. If you disregard instructional
warnings, you will void your warranty and possibly deal with water damage.
- Unpack and inspect the bathtub for damage. Return the bathtub to the carton until you are ready to install.
- Install the bathtub on an adequately supported, level floor.
- Before installation, ensure proper access to the final plumbing connections.
FLOOR TRACING TEMPLATE
IMPORTANT
- Drawings are for reference ONLY. This guide illustrates installation best practices.
- Carefully read the instructions before starting the installation.
- This bathtub should be installed by an experienced plumber.
- Make sure the floor drain is already installed and is compliant with your local regulations.
- Piping and drain trap are not supplied.
FLOOR TRACING
1.1. Use the floor tracing template supplied in this manual to trace the proper position of your supply pipes, your drain and your P-Trap rough-in.
OR
1.2. Place the bathtub in the desired position on the floor, manually locate the proper position for your plumbing and trace the outline on the floor.
1.3. Place the tub in the desired position and level it using the adjustable feet.
1.4. Remove the bathtub and put it on a throw rug to prevent damages.
FAUCET INSTALLATION ON THE BATHTUB (OPTIONAL)
2.1. Locate where you will drill the holes into the acrylic, and stick masking tape onto that area. This will prevent the acrylic from chipping.
2.2. Drill holes for the faucets on the bathtub at the desired location.
2.3. Unscrew the bolts at the bottom of the bathtub using an adjustable key. Then carefully take out the top of the tub and place it on a throw rug or other protective floor covering to prevent damage to the bath and the floor.
2.4. Install the faucets according to the faucets’ manufacturer instructions.Then assemble the top of the bathtub with the skirt, and secure the bolts at the bottom as shown in the illustration.
2.5. Connect the faucet supply lines with hot and cold water supply and check for leaks.
Notes: Verify all pipe connections to ensure no leakage occurs.
Zone for deck Mounted faucet
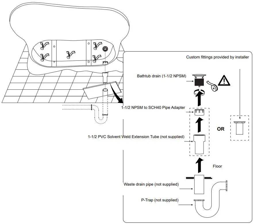
INSTALLATION OPTION #1: USING OVE FLEX-H2\
3.1. Install the OVE FLEX-H2 felxible pipe by screwing it to the preinstalled bathtub drain outlet. Use teflon tape and/or thread sealant.
3.2. Connect the flexible pipe to your existing floor drain as illustrated, using PVC pipe sealant to join the parts together.
INSTALLATION OPTION #2: USING THE OVE FLEX-P
4.1. Install the OVE LEX-P flexible P-Trap by screwing it to the preinstalled bathtub drain outlet. Use teflon tape and/or thread sealant. Then, as shown in the illustration, connect the P-Trap to the Flexible Tube.
4.2. Connect the Flexible Tube to your existing floor drain as illustrated, using PVC pipe sealant to join the parts together.
Note: The OVE FLEX-P consisting of the P-Trap and Flexible Tube parts are not supplied. It is available for purchase upon request. Call our customer service.
HELPFUL HINT!
The OVE FLEX-P flexible P-trap is available upon
request. Call our customer service.
INSTALLATION OPTION #3: USING REGULAR PVC PIPING
5.1. Apply Teflon Tape and/or thread sealant to the pre-installed bathtub drain.
5.2. Screw the provided 1-1/2 NPSM to SCH40 Pipe Adapter to the drain. Cut a 1-1/2 PVC Extension Tube to the desired length. Then connect it to the Adapter using PVC pipe sealant to join the parts together.
OR
5.3. Use any custom fittings to connect the bathtub drain to the existing waste pipe. Be sure to follow local codes and best plumbing practices.
5.4. Connect the PVC tubing to the existing waste drain pipe on the floor using PVC pipe sealant to join the parts together.
SEALING
BEFORE FIXING YOUR TUB TO THE FLOOR, ENSURE THAT YOU HAVE INSTALLED YOUR FAUCET (if applicable) AND THAT YOU HAVE CHECKED FOR LEAKS.
6.1. Test for leak by filling up the tub and let it drain. Then check all plumbing connections for leaks.
6.2. Fix the bathtub to the floor by applying a strong Tub & Tile Adhesive under each edges of the tub that will be in contact with the floor: The rim, the lateral bars and the feet.
6.3. Finally, for a professional finish, draw a bead of silicone around the base.
6.4. Let dry 24h.

An installation video guide can be found on our Youtube channel:
http://youtu.be/EmpHvs4Y-ko
Questions, problems, missing parts?
Before returning to store, call Home Decorators Collection customer service.
1-800-986-3460, 8 a.m. – 7 p.m., EST, Monday – Friday, 9 a.m. – 6 p.m., EST, Saturday
HOMEDEPOT.COM





























