
ExTuner v1.1
AFR & EGT Meter system

User manual
Rev 1.2
Description
ExTuner compact combined device, the main functions of which are the measurement and monitoring of A/F ratio and exhaust gas temperature (EGT), as well as additional functions such as input of analog signals to monitor any parameters on the display, output of measurements to analog outputs for output readings to external devices, such as ECUs, loggers, etc., emulation of a narrow-band oxygen sensor signal, emulation of the Innovate ISP2 (LM-1,2 / LC-1) open protocol for working with third-party tuning software, etc.
General Precautions![]()
- DO NOT INSTALL / REMOVE THE SENSOR WHILE POWERED ON! DISCONNECT THE SENSOR AND WAIT TOTALLY COOLED OUT.
- THE OXYGEN SENSOR (LSU) HAS AN INTEGRATED ELECTRIC HEATER, THEREFORE THE SURFACE OF THE SENSOR CAN REACH HIGH TEMPERATURES WHEN OPERATING, WHICH CAN CAUSE A FIRE OR EXPLOSION!
- DO NOT USE AN OXYGEN SENSOR (LSU) WITHOUT A POWER SUPPLY CONNECTED! EVERY TIME WHEN THE SENSOR IS USED (INSTALLED IN THE EXHAUST PIPE) BUT NOT CONNECTED TO A WORKING APPLIANCE, IT WILL PERFORM QUICKLY AND BE DONE!
- DO NOT CONNECT / DISCONNECT THE OXYGEN SENSOR WHILE THE DEVICE IS TURNED ON (hot-plugging).
Connecting and preparing the device
Power supply
For power supply and full operation of the device, a constant voltage of 10 to 16V (12V nominal) with a current of at least 3A is required. In addition, the device can operate from a USB connector (5V), but with a limitation of the oxygen sensor (for the operation of LSU sensors, a supply voltage of at least 9.5V is required).
A proprietary cable from the kit is used for connection, which is connected to the “PWR” connector of the device.

Location of main connectors
Observe polarity when connecting at other cable!
Oxygen sensor (LSU) connection
The device currently supports Bosch LSU wideband oxygen sensors versions 4.2 and 4.9. To connect the sensor, a proprietary cable from the kit is used, according to a specific version of the sensor (the pinout of different versions of the sensors is identical, but the form factor of the connectors is different). The device uses a 6-pin connector “LSU”.
The provided cable from the kit for Bosch LSU 4.2 and 4.9 sensors is of the most common type, with the original shape and dimensions:

Some of the compatible sensors (Bosch part numbers):
| 0258017025 0258017178 0258017179 | 0258017020 0258017230 0281004107 | 0258007351 0258007359 0258007057 |
The sensors can be distinguished by the size of the connector (respectively, LSU 4.2 is larger).
Connection to PC (USB)
To connect the device to a PC, use a USB 2.0 mini USB cable (4 pins). For normal operation of the device when powered from USB, a current of at least 250mA is required.
The USB interface is a virtual serial port (COM) through which the PC software communicates with ExTuner, as well as for the operation of the Innovate ISP2 protocol emulation.
For the interface to work, drivers must be installed on the PC.
After connecting, you should have a new device in the task manager. After that, you need to install the USB drivers.
Drivers can be downloaded on our website: https://cobrartp.com/en/downloads, by selecting the item for the corresponding version of Windows.
After downloading the archive with the drivers, you also need to select and run the appropriate installer, depending on the bitness of your operating system x86 or x64.
Drivers are tested on Windows XP, Windows 7, Windows 10. Official website of the driver supplier: https://www.silabs.com/products/development-tools/software/usb-to-uart-bridge-vcp-drivers.

The installation process is standard.
After successful completion of the driver installation, in the device manager, if there is a connected emulator, a virtual COM port should appear:
After installing the drivers, you can use the emulator with various software using the Innovate ISP2 protocol, as well as with ExTuner Utility.
Note: The COM port number in your case may be different from the one shown above.
To connect via USB, the device must be in working mode, i.e. in parameter display mode (AFR, EGT, etc.). When switching on for the first time, you need to wait until the LSU sensor preheats (Warming up) or only connect from USB (for firmware v1.35 +, preheating will be automatically skipped), you can also skip preheating by long pressing the joystick.
To connect to ExTuner Utility, the Innovate ISP2 protocol emulation mode must be disabled (LC-1 Mode – Disable) or vice versa, respectively for connecting to third-party software using the Innovate ISP2 protocol (LC-1 Mode – Enable).
Note: data transmission may be interrupted when entering a menu or in other circumstances when the device is taken out of operation (parameter display).
Exhaust gas temperature sensor connection (EGT)
Any K-type thermocouple can be used as EGT sensor (0-1100°).

Typical EGT sensor
To connect the sensor to the device, there is a universal connector “screw clamp” (EGT):

Note: polarity must be observed for the thermocouple to function properly. An error in polarity does not lead to damage to the device or sensor, so if you think that you have made a mistake in polarity, just reconnect the conductors.
To check it is enough to use USB power and any EGT indication menu on the display.
Auxiliary inputs/outputs (AUX)
This connector is located on the side panel of the device, and serves to connect to external devices for output and (or) input of analog signals with the ability to convert and display any parameters on the display, create feedback from the ECU control system, etc.
Signal contacts are used for connection and to common point contacts (GND): analog outputs AFR, EGT and analog input AI.
Pinout of AUX:
- AFR – analog output signal of A/F ratio readings.
- EGT – analogue output for exhaust gas temperature reading.
- AI general purpose analog input.
- GND common (-).
Common conductors of external devices must be connected to the common point of the device (GND). For better signal transmission without distortion, it is recommended to use a separate common (GND) conductor, bypassing the body of the vehicle’s.
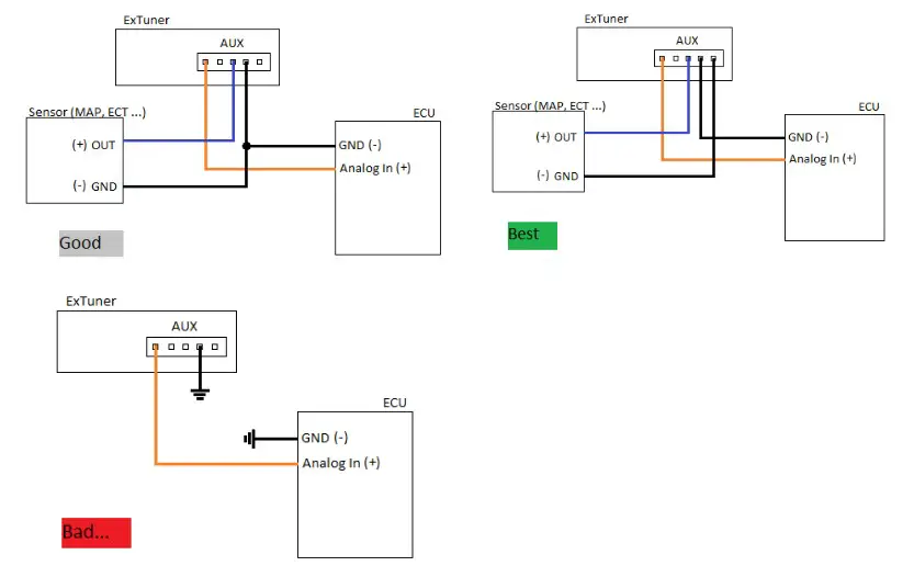
Examples of connecting external devices to AUX
- Connecting analog outputs to an ECU or other device:
Connecting analog sensors and outputs:
Note: names of the device outputs are presented conditionally.
Сигналовы AUX порта:
| Pin | Purpose | Range and ratio | |||
| AFR | output | Voltage | Used sensor | ||
| LSU 4.9 | LSU 4.2 | ||||
| OV | 0.523 | 0.56 | A | ||
| 5V | 1. | 1. | |||
| EGT | output | OV | 0 | °C | |
| 5V | 1024 | ||||
| AI | input | OV | Customizable via ExTuner Utility | ||
| 5V | |||||
AFR reading range for different fuels
| Selected fuel type | λ = 0.523 | λ = 1 (stoichiometry) | λ = 1.36 | λ => co (Air) |
| Gasoline | 8. | 15. | 20.0 | 20.9% |
| LPG (propane) | 8. | 16. | 21. | |
| Methanol | 3. | 6. | 9. | |
| Ethanol | 5. | 9.0 | 12. | |
| CNG | 9.0 | 17. | 23. | |
| Diesel | 8. | 15. | 20. |
Signal (voltage) levels at the AFR output in the mode of emulation of a narrow-band oxygen sensor oxygen (0-1V):
0V : >1.02 (Lean)
0.5V: stoichiometry =1.0
1V : <0.952 (Rich)
Analog Input Setting (AUX)
The analog input (hereinafter – AI) is configured in ExTuner Utility, and consists in achieving the readings of its own required parameter on the display, depending on the signal voltage level at the analog input.
Here is an example of setting AI for pressure readings from a MAP sensor.
- Connect the device to a PC via USB
- Open the utility and connect to the device (after making sure that the device is in working mode and LC-1 Mode is off):

- Next: Device – Configurations (AUX) – Analog Input:

- Adjust conversion values.
For example, let’s take a standard sensor with the following parameters:
Output signal at atmospheric pressure ~100kP or 0 Bar (excess): 1.25V Output signal at 200kPa or 1 Bar (excess): 2.5V
Based on this, in order to obtain unknown linear functions, at least two known points are needed.
Enter the known parameters in the appropriate fields, as well as the units of measurement (the text that will be displayed on the display after the number):
- After filling in all the fields, click Apply and the calculated parameters will be saved to the device. Also, the dependency will be visualized as a graph for convenience.
Then you can connect the corresponding signal to AI (AUX) and view the parameters on the display (Analog in).
Navigation
As a control (input), ExTuner has an incremental encoder (hereinafter referred to as a joystick) with a button.
Control coordinates:
- Clockwise rotation:
• selection of menu items (scrolling down)
• increasing a numeric parameter - Counterclockwise rotation:
• selection of menu items (scrolling up)
• decreasing a numeric parameter - Push:
• short: confirmation (selection), scrolling through screens
• long (more than 2 seconds): entering the main menu, ending the process (heating), exiting the menu.
Turning on the device
After power is applied to the device, the welcome screen appears and then the process of preheating to the operating temperature of the oxygen sensor (LSU). At the same time, information is displayed about the selected type of sensor, heating progress, firmware version, the presence of the enabled LC1 protocol, etc.:

Main menu
The device menu has a standard and intuitive interface. Control is performed with a joystick.
To enter the main menu, press and hold the joystick for about 2 seconds from any parameter display screen.
The main menu items contain sections for setting and configuring individual subsystems of the device:
AFR config settings of the subsystem for measuring, displaying and outputting signals of the AFR.- Alarms warning system settings.
- AUX config General purpose I/O settings and other settings using a PC.
- Exit exit from the main menu. Alternative – holding the joystick button.
AFR config menu

- LSU Type select of LSU sensor type
- Calibration start calibration of LSU sensor
- LC1 mode Innovate ISP2 emulation mode
- Fuel type – selection of the type of fuel used for correct AFR readings (v1.42+).
Alarms menu

- EGT setting the alarm threshold for overtemperature
- Errors error processing
AUX config menu

- AFR analog output settings AFR
- Other additional settings.
Oxygen sensor calibration
ExTuner has a function of individual calibration of oxygen sensors in the open air (free air calibration), which allows you to achieve the maximum accuracy of readings taking into account the individual properties of the sensor, including the wear (aging) of the sensor, which is inevitable during long-term operation.
THIS PROCEDURE IS NECESSARY AFTER THE FIRST CONNECTION OF EACH SENSOR FOR FURTHER USE WITH THE DEVICE!
It is also recommended to calibrate a constantly used sensor after every 30,000 km of run, especially for new sensors, as well as before each sensor installation.
Calibration process:
- Connect sensor to device
- Turn on the device (12V power)
- Wait for the sensor to warm up (Warming up), before displaying the mixture reading (AFR). When doing so, make sure that the correct sensor version (4.2-4.9) is selected (information about the current sensor version is shown on the display during the warming up process)
- Place the sensor outdoors (street, room)
- Enter the main menu (long press on the joystick), and select: LSU config -> Calibration
- Wait for the calibration process.
Indication oxygen readings should be approximately O2% = 20.9
During operation, the sensor body may heat up to 80-90 °C, so be careful!
Notes:
- The calibration process takes on average 10-20 seconds, during which the sensor should be at rest and should not be exposed to moving air masses (wind).
Selection of LSU sensor type
The choice of the oxygen sensor (LSU) is to programmatically switch the sensor version (4.2 <-> 4.9), which is necessary for the correct operation of the system, because parameters of sensors of different versions are different.
To switch it is necessary to complete the heating process (long press on the joystick), enter the main menu, then: AFR Config -> LSU type and select the corresponding version of the used sensor:
After selection, the data is saved in the device memory.
Note: after changing the sensor version, the changes take effect after the device is rebooted.
Identifying faults and solving them
This device has a diagnostic system for the LSU sensor as well as the main systems of the device.
In the event of malfunctions or abnormal operating modes, the device notifies about this on the display in the form of an error code or text notification.
Text warnings:
| Message | Description | Resolve |
| Power low! | Critically low supply voltage (less than 9.5V). | If the message occurs briefly (for example, when the starter is running), then no action is required. If the message appears frequently during normal operation, check the supply voltage and the reliability of all power contacts. |
| LSU is not calibrated, Calibration required! | Diagnostic has determined that LSU sensor is not calibrated or needs to be calibrated. | Calibration procedure required. |
| Not Air! | Sensor not in open air warning to continue calibration process. | Free the oxygen sensor, and place outdoors. |
| LSU Type Not correct LSU | The system has determined that the connected sensor is not appropriate for the selected. | Select the appropriate LSU sensor type or confirm the suggested type. |
Errors:
| Code | Description | Resolve |
| El | Overheating of the LSU sensor. Not a critical error. May occur if the sensor is too close to the exhaust manifold. | Install the sensor at a greater distance from the engine (1-1.5m recommended). |
| E2 | LSU sensor underheating. It occurs when the operating temperature of the sensor is insufficient, at the maximum signal strength of the heater. May occur when the device supply voltage is low (close to the minimum allowable). | 1. Check the supply voltage of the device during operation. 2. Check the LSU cable. 3. Replace the sensor. |
| E3 | Invalid Nurnst cell resistance value. | 1. Check the LSU cable. 2. Replace LW sensor if reoccurring. |
| E4 | LSU sensor preheating error. | 1. Make sure the sensor type matches 2. Check the LSU cable. 3. Replace the LSU sensor. |
| E5 | Suspicious parameters of the Pump cell. Occurs with sensor defects associated with deviations in sensor properties. It can manifest itself when the sensor is physically or thermally damaged, as well as when it is significantly worn out | 1. Make sure the correct sensor type is selected |
| 2. In case of a frequent error, replace the LSU sensor. | ||
| E6 | Overestimated signal parameters of the Nernst cell. Normally, the signal of the narrowband sensor cell is within 0-1V, and if these values are exceeded, this error appears. | 1. Check the LSU cable. 2. Replace the LSU sensor (sensor poisoning). |
| E 7 | Understated signal parameters of the Nernst cell. Failure to achieve normal cell signal Nernst. | 1. Check the LSU cable. 2. Replace the LSU sensor. |
| E8-E I I | LSU sensor calibration errors. Occurs when it is impossible to achieve the required parameters to complete the calibration. | 1. Check if the sensor is exposed to air currents or electromagnetic interference and fix it 2. Check the LSU cable. 3. Replace LW sensor |
| ED1 | Internal device circuit error – incorrect LSU sensor reference voltage or device analog circuit reference voltage. | 1. Disconnect the sensor and check if an error appears. If not check the sensor cable for LSU shorts. 2. If the problem persists with a disconnected LSU sensor, replace the device |
Other issues:
| Issue | Resolve |
| The device does not turn on from the on-board supply (12V) | • Check if the device is connected correctly. • Check the reliability of the contacts. • Check the integrity of the fuse in the plug for the on-board power socket (12V). • Check the power supply in the vehicle electrical socket |
| The device does not turn on from USB | • Replace USB cable. • Check the reliability of the power supply (should be 5V and current at least 250mA). |
| EGT readings fluctuate within the ambient temperature range (— 5 … 35 ° C) when the sensor’s working area is heated above this temperature | • Check the sensor wires for a short circuit. -Replace EGT sensor. |
| Device does not connect to ExTuner Utility | • Check for installed drivers (drivers must be installed correctly). -Check if there is a device in the device manager. • Check if the device is in the LC-1 Mode protocol emulation mode (this mode must be turned off to work with the utility). • Put the device into operating mode (monitoring readings), if not done. • Disconnect the device from USB and try again following the instructions in the utility. • Replace USB cable |
| The device is not recognized in Windows or does not work properly when connecting | • Uninstall and reinstall the drivers -Replace USB cable |
SPECIFICATIONS
| Supply voltage [1] | 10…16 V | |
| Supply current (from 12V) | 3 A | |
| Supply current from USB | 180 mA | |
| LSU sensor reference voltage | 1.91 V | |
| Analog input impedance | 16.8 kOhm | |
| Maximum allowable analog input voltage [2] | 60 V | |
| AFR output voltage range | 0-5 V | |
| EGT output voltage range | 0-5 V | |
| AFR readings error in static mode, no more, in calibrated state | 0,1 | |
| EGT Reading uncertainty [3] | 2 °C | |
| AFR output resolution | 500 digits | |
| EGT indication range | 0…1024 °C | |
| AFR indication range A [4] | LSU 4.2 | LSU4.9 |
| 0.56-Air | 0.523-Air | |
| Data rate of proprietary protocol | 250 kBps | |
| Innovate ISP2 protocol emulation baud rate | 19,2 kBps | |
| Heater PWM signal frequency | 31 Hz | |
[1] voltage across PWR contacts, voltage drop across wires is not taken into account
[2] exceeding this value may damage the device!
[3] in the range from 0 to 800 ° C
[4] may be slightly limited by the permissible cell current Pump
For more information, contact us through the official website (cobrartp.com/en) or mail ([email protected]).
CobraRTP Team http://cobrartp.com/en
ExTuner v1.1
References
CobraRTP — Онлайн настройка ЭБУ. Альтернатива Motronic Online, OLS300, Hondata, Moates Ostrich, Demon. Инженерный блок Motronic (DME), Siemens.
CobraRTP — Онлайн настройка ЭБУ. Альтернатива Motronic Online, OLS300, Hondata, Moates Ostrich, Demon. Инженерный блок Motronic (DME), Siemens.
Загрузки — CobraRTP
CP210x USB to UART Bridge VCP Drivers - Silicon Labs
Connecting analog sensors and outputs:
Note: names of the device outputs are presented conditionally.


AFR config settings of the subsystem for measuring, displaying and outputting signals of the AFR.
















