GPA SERIES
AMPLIFIERS
Stereo High-efficiency Amplifier
USER MANUAL
IMPORTANT REMARK
WARNING: SHOCK HAZARD – DO NOT OPEN AVIS: RISQUE DE CHOC ELECTRIQUE – NE PAS OUVRIR
The lightning flash with arrowhead symbol, within an equilateral triangle, is intended to alert the user to the presence of uninsulated “dangerous voltage” within the product’s enclosure that may be of sufficient magnitude to constitute a risk of electric shock to persons.
The exclamation point within an equilateral triangle is intended to alert the user to the presence of important operating and maintenance (servicing) instructions in the literature accompanying the appliance.
WARNING (If applicable): The terminals marked with symbol of “
” may be of sufficient magnitude to constitute a risk of electric shock. The external wiring connected
to the terminals requires installation by an instructed person or the use of ready-made leads or cords.
WARNING: To prevent fire or shock hazard, do not expose this equipment to rain or moisture.
WARNING: An apparatus with Class I construction shall be connected to a mains socket-outlet with a protective earthing connection.
IMPORTANT SAFETY INSTRUCTIONS
- Read these instructions.
- Keep these instructions.
- Heed all warnings.
- Follow all instructions.
- Do not use this apparatus near water.
- Clean only with dry cloth.
- Do not block any ventilation openings. Install in accordance with the manufacturer’s instructions.
- Do not install near any heat sources such as radiators, heat registers, stoves, or other apparatus (including amplifiers) that produce heat
- Do not defeat the safety purpose of the polarized or grounding type plug. A polarized plug has two blades with one wider than the other. A grounding type plug has two blades and a third grounding prong. The wide blade or the third prong are provided for your safety. If the provided plug does not fit into your outlet, consult an electrician for replacement of the obsolete outlet.
- Protect the power cord from being walked on or pinched particularly at the plugs, convenience receptacles, and at the point where they exit from the apparatus.
- Only use attachments/accessories specified by the manufacturer.
- Unplug the apparatus during lightening sorts or when unused for long periods of time.
- Refer all servicing to qualified personnel. Servicing is required when the apparatus has been damaged in any way, such as power supply cord or plug is damaged, liquid has been spilled or objects have fallen into the apparatus, the apparatus has been exposed to rain or moisture, does not operate normally, or has been dropped. 1
- Disconnecting from mains: When switching off the POWER switch, all the functions and light indicators of the unit will be stopped, but fully disconnecting the device from mains is done by unplugging the power cable from the mains input socket. For this reason, it always shall remain easily accessible.
- Equipment is connected to a socket-outlet with earthing connection by means of a power cord.
- The marking information is located at the bottom of the unit.
- The apparatus shall not be exposed to dripping or splashing and that no objects filled with liquids, such as vase
NOTE: This equipment has been tested and found to comply with the limits for a Class A digital device, pursuant to part 15 of the FCC Rules. These limits are designed to
provide reasonable protection against harmful interference when the equipment is operated in a commercial environment. This equipment generates, uses, and can radiate radio frequency energy and, if not installed and used in accordance with the instruction manual, may cause harmful interference to radio communications. Operation of this
equipment in a residential area is likely to cause harmful interference in which case the user will be required to correct the interference at his own expense.
WARNING: This product must not be discarded, under any circumstance, as unsorted urban waste. Take to the nearest electrical and electronic waste treatment centre.
NEEC AUDIO BARCELONA, S.L. accepts no liability for any damage that may be caused to people, animal or objects due to failure to comply with the warnings above.
IMPORTANT NOTE
Thank you for choosing our Ecler GPA SERIES Stereo High-efficiency Amplifier !
It is VERY IMPORTANT to carefully read this manual and to fully understand its contents before any connection in order to maximize your use and get the best performance from this equipment.
To ensure optimal operation of this device, we strongly recommend that its maintenance be carried out by our authorised Technical Services.
Ecler GPA SERIES comes with a 3-year warranty.
INTRODUCTION
Ecler GPA Power amplifier series offers the renowned professional reliability of all Ecler amplifiers at an affordable price. The line consists of two stereo models with power
outputs of 360 and 720W per channel at 4Ω. All models use very high-performance technology, auto standby and convection cooling, with height of 2 rack units.
Equipped with balanced inputs on XLR3 and Euroblock connectors. Its outputs offer total versatility, with Euroblock connectors and Speakon® connectors. It has an electronic limitation system to avoid signal saturation as well as a thermal protection.
4.1. Main features
- Easily accessible input attenuation controls on the front panel may be locked with Ecler exclusive system.
- REMOTE ports to remote control the volume of each channel using WPa series wallpanels (0-10VDC)
- Switchable auto standby circuit (energy saving mode when there is no input signal)
- Signal presence (SP), clipping (CLIP) and thermal protection (TH) indicators*.
- Built-in, always active anticlip circuit
- Switchable subsonic filter, 50Hz 18dB/oct slope
- Operating mode selector: STEREO, MONO – BRIDGE
- Balanced inputs via XLR3 and Euroblock connectors
- Outputs on Speakon and Euroblock connectors
- Accepts 8, 4 or 2.66Ω loads (1, 2 or 3 speakers (8Ω) in parallel)
* Only GPA2-400
INSTALLATION
5.1. Precautions
The amplifier should have an earth connection in good conditions (earth resistance,
Rg=30Ω or less). The environment must be dry and dustless. Do not expose the unit to rain or water splashes, and do not place liquid containers or incandescent objects like
candles on top of the unit. Do not obstruct the ventilation shafts with any kind of material.
In case there is some type of intervention and/or connection-disconnection of the amplifier, it is most important to previously disconnect the mains power supply.
Do not manipulate the output terminals to the loudspeakers when the amplifier is switched on, there are voltages up to 400Vpp. The output cabling should be connected by a qualified technician. Otherwise only use pre-made flexible cables. There are no user serviceable parts inside the amplifier.
WARNING: Failure to do so may result in malfunction of the device and may even damage the device:
- Avoid turning on the device without speakers connected to its outputs and without setting the volume / gain controls to the minimum.
- Always use shielded cables to make the connections between devices.
5.2. Placement, mounting, cooling
All GPA amplifier models are presented in standard 19” rack format and are 2 units high.
It is important that the amplifier, as a heat source, is not placed next to other equipment nor exposed to high temperatures. The built-in convection cooling requires at least one free rack unit (empty space) both above and below each amplifier to ensure a correct air flow.
It is also advisable not to rack the power amplifiers under other devices, but on top of these, as high as possible toward the top of the rack cabinet.
5.3. Mains connection
The GPA amplifiers are fed with alternate currents, depending on the country, of 110-120, 220-240V 47/63Hz. (see characteristics in the back of the unit).
The mains cables must not be near the shielded cables carrying the audio signal, as this could cause humming.
In order to protect the power amplifier from eventual power consumption overloads it is protected by a set of fuses. Should a fuse blow, it must be replaced immediately by one with identical rating. Should it blow again please contact our Technical Service
Department. NEVER REPLACE THE FUSE WITH ANOTHER ONE WITH A HIGHER VALUE.
CAUTION: Fuse substitutions have to be performed by a qualified technician.
5.4. Input signal connections
The signal input connectors are of XLR-3 and EUROBLOCK (15, 16, 17, 18) and electronically balanced. The pin assignment is as follows:
XLR-3
Hot or direct signal > Pin 2 EUROBLOCK
Cold or phase inverted signal > Pin 3 +
Ground > Pin 1 Ground
For unbalanced connections, ground the pin 3 on the XLR or the negative terminal on the Euroblock.
In balanced mode, the input impedance is greater than 20k Ω (10kΩ unbalanced), allowing you to connect a large number of stages in parallel without compromising the sound quality.
5.5. Subsonic filter and Power saving mode
This filter cuts off inaudible frequency components which when amplified suppose a risk of damage to the low frequency speakers as they generate excessive excursions of he woofer’s diaphragm. The filter of the GPAs, which has a Butterworth shaped response with 18 dB/oct slope, has a cut-off frequency of 50 Hz and can be switched on or off via a switch on the rear panel (22).
The AUTO STBY switch allows to activate the automatic switching circuit calling the power saving mode (low power consumption) when it detects no audio signal from the unit’s inputs during more than 90 seconds, and automatically recovering normal operation when that signal reappears
5.6. Limiter circuit
This system is an always active protection inside the GPA series of amplifiers. The ANTICLIP circuitry constantly analyses harmonic distortion caused by excessive signal
excursion at the power amplifier’s output and automatically reduces the input level in order never to exceed 5% total harmonic distortion.
The great convenience of such a circuit in any kind of installation has to be remarked: The clear advantage of a limiting system in front of conventional compressors is that the former does practically not alter the dynamic range, acting only when the distortion threshold is reached.
5.7. Output connections
The output section on the rear panel features both Speakon® connectors (10, 11) and Euroblock connectors (12, 13). In STEREO mode, each channel takes the signal from its corresponding input (OUTPUT CH1 from INPUT CH1 and OUTPUT CH2 from INPUT CH2). In MONO/BRIDGE mode, the signal is taken from INPUT CH1 only.
If you need to operate the amplifier in BRIDGED mode, you should place the “ST/MONO” (19) switch in MONO position. The input signal connection is performed using the channel 1 connector and the speaker output using the “CH1” Speakon terminals 1+ and 2- and/or BRIDGE labelled terminals on the Euroblock output connector.
ATTENTION:
- Terminals 1+ and 1- should only be used in case of “STEREO” or “MONO” mode and terminals 1+ and 2- in “BRIDGED” mode. Any other combination may impair final audio quality
- When operating in BRIDGED mode, always make sure that the resulting load impedance of the installation is never below 5.3Ω. The connection cable that joins the amplifiers outputs and the loudspeakers must be of good quality, sufficient section and as short as possible. This is most important when the distances to cover are long ones i.e. up to 10 meters it is recommended to use a section not inferior to 2.5mm²and for superior distances 4mm².
OPERATION AND USAGE
6.1. Start up
Pushing the switch button (9) lights up the integrated pilot light and both red “CLIP” (1, 5) LEDs during the approximately 10 seconds needed to stabilize all voltages. The “CLIP” LEDs will then turn off meaning that the amplifier is now operative. In a complete audio installation, it is important to start up the equipment in the following
sequence: sound sources, mixer, equalizers, active filters and finally power amplifiers. To turn them off the sequence should follow an inverse pattern.
6.2. Input attenuators
This consists of rotative potentiometers, situated on the front panel (3, 6).
These attenuators allow connecting the amplifier to different types of mixers and processors, independent level control and connection of speakers that can’t handle the wattage supplied by the output stage at full power, without risking damage if the volume of the preamplifier-mixer is set too high.
Inside the device’s packaging you will find a little plastic bag containing 2 transparent caps which protect the input attenuation settings from unwanted manipulation. These
caps are transparent in order to let you visualize the current settings.
Once inserted, they cannot be removed with bare fingers, for this purpose, a small screwdriver is needed.
The transparent caps on the volume controls are for single use only. Additional units can be purchased as spare parts. (ref: FCBOTD240100)
6.3. Indicators
GPA amplifiers include a simple yet effective indication system.
- CLIP indicators (1, 5) show the absence of loudspeaker output signal. These indicators may light up for following reasons:
o During start-up, until the STANDBY time has passed. This time period is needed for the internal operating voltages to settle.
o A short circuit is detected at the loudspeaker terminals (PROTECT function).
o The amplifier is outputting direct current or very low frequency signals that could damage the loudspeaker.
o In any case, should these indicators light permanently, this is a sign of malfunction and the causes should be investigated.
o The clip indicators light up just before the actual clipping threshold at the loudspeaker output is reached. The clip detection circuit considers supply voltage oscillations, so that a dependable clip reading is achieved, even when operating with unstable mains voltage. It is usual that the CLIP indicators shine following the bass frequencies when the amplifier operates at high power levels, as these frequencies carry the main energy.
Take care that the CLIP indicators are not permanently lit. - SP Signal Presence indicators (2, 4) indicate the presence of a valid signal at the amplifier inputs.
- TH (THERMAL) indicator*(7) lights when the unit has entered the protection mode due to excessive temperature; normal operation is recovered when the amplifier
internal temperature comes back down to regular operating levels. * Only GPA2-400
CLEANING
The front panel should not be cleaned with dissolvent or abrasive substances because silk-printing could be damaged. To clean it, use a soft cloth slightly wet with water and
neutral liquid soap; dry it with a clean cloth. Be careful that water never gets into the amplifier through the holes of the front panel.
DIAGRAM and LIST OF FUNCTIONS
8.1. GPA2-400 
| 1 CLIP indicator CH 1 2 SIGNAL PRESENT indicator CH 1 3 Input attenuator CH 1 4 SIGNAL PRESENT indicator CH 2 5 CLIP indicator CH 2 6 Input attenuator CH 2 7 THERMAL protection indication 8 AUTO STANDBY indicator | 9 Power switch and pilot light 10 Speakon® connectors to the loudspeakers CH 1 11 Speakon® connectors to the loudspeakers CH 2 12 Output terminals CH 1 13 Output terminals CH 2 14 High-pass filter switch, HP FILTER 15 XLR input connector CH 1 16 Input screwable terminal, CH 1 | 17 XLR input connector CH 2 18 Input screwable terminal, CH 2 19 STEREO/MONO switch 20 Screwable terminal for remote control CH 1 21 Screwable terminal for remote control CH 2 22 AUTO STANDBY switch 23 Fuse holder 24 Mains socket |
8.2. GPA2-800 
| 1 CLIP indicator CH 1 2 SIGNAL PRESENT indicator CH 1 3 Input attenuator CH 1 4 SIGNAL PRESENT indicator CH 2 5 CLIP indicator CH 2 6 Input attenuator CH 2 7 -Ø 8 AUTO STANDBY indicator 9 Power switch and pilot light | 10 Speakon® connectors to the loudspeakers CH 1 11 Speakon® connectors to the loudspeakers CH 2 12 Output terminals CH 1 13 Output terminals CH 2 14 High-pass filter switch, HP FILTER 15 XLR input connector CH 1 16 Input screwable terminal, CH 1 | 17 XLR input connector CH 2 18 Input screwable terminal, CH 2 19 STEREO/MONO switch 20 Screwable terminal for remote control CH 1 21 Screwable terminal for remote control CH 2 22 AUTO STANDBY switch 23 Fuse holder 24 Mains socket |
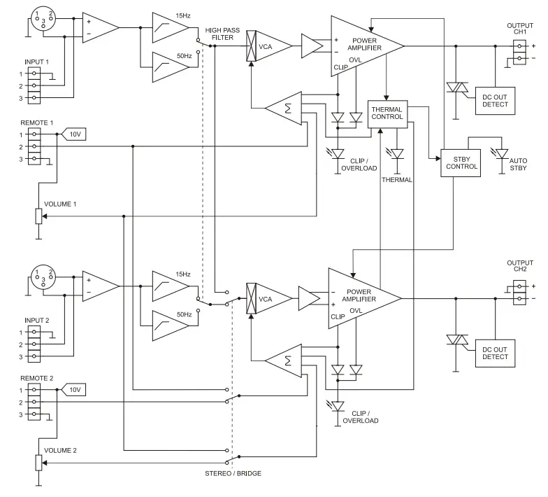
BLOCK DIAGRAM
9.1. GPA2-400 
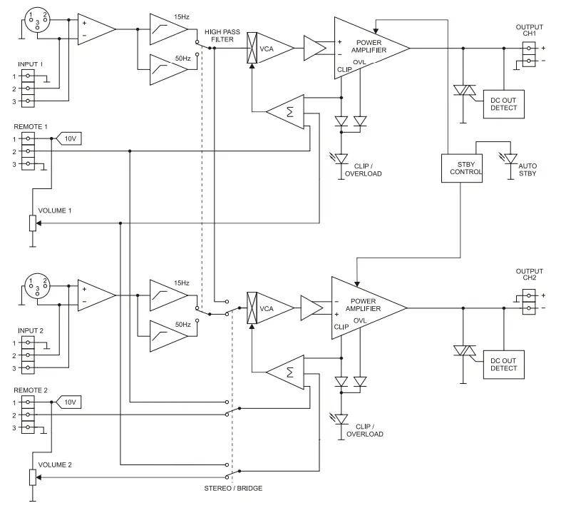
9.2. GPA2-800 
TECHNICAL CHARACTERISTICS
| . GPA2-400 | GPA2-800 | |
| POWER 20-20kHz 1% THD | ||
| 1 Channel @ 452 1 Channel @ 852 All Channels @ 452 1 Channel @ 2.66652 1 Channel @ 252 2 Bridged channels @ En Frequency response (-1dB, -3dB) Filter (High-Pass) 3rd order Butterworth THD+Noise @ 1kHz Full Pwr. Intermodulation distortion 50Hz & 7kHz, 4:1 TIM 100 S+N/N 20Hz – 20kHz @ 1W/452 CMRR Damping factor 1kHz @ 852 Channel crosstalk @ 1kHz Input Sensitivity / Impedance Anticlip@ 2dBV input Mains Voltage | 390 WRMS | 640 WRMS |
| 225 WRMS | 347 WRMS | |
| 322 WRMS | 575 WRMS | |
| 506WRMS | 880WRMS | |
| 1000WRMS | ||
| 650 WRMS | 1150 WRMS | |
| 20Hz – 55kHz | ||
| 50Hz | ||
| <0.05% | ||
| <0.06% | ||
| <0.04% | ||
| >85dB | ||
| >55dB | ||
| >360 | I >200 | |
| >55dB | ||
| OdBV/>20k52 | ||
| <5% THD | ||
| 115V/230V. Voltage changed internally (NOT BY SWITCH) | ||
| POWER CONSUMPTION | ||
| Power consumption (pink noise, 1/8 power @ 4ohm) Power consumption (pink noise, 1/3 power @ 4ohm) Power consumption (Idle) Power consumption (STBY) Efficiency (typical) STBY time | 129W / 196VA | 252W / 383VA |
| 308W | 613W | |
| 26W | 47W | |
| 12W | 16W | |
| 85% | 87% | |
| 90s | ||
| GENERAL | ||
| Dimensions (Handle excluded) Weight | 482,6×88(2RU)x373mm / 19″x3.46″x14.68″ | |
| 10.4 kg / 22.93 lb | 13,5 kg / 29/6 lb | |
All product characteristics are subject to variation due to production tolerances.
NEEC AUDIO BARCELONA S.L. reserves the right to make changes or improvements in the design or
manufacturing that may affect these product specifications.
For technical queries contact your supplier, distributor or complete the contact form on our website,
in Support / Technical requests.
Motors, 166‐168 08038 Barcelona ‐ Spain ‐ (+34) 932238403 |
[email protected] |
www.ecler.com



















