Radial engineering LX-3 Line Splitter

Thank you for purchasing the Radial LX-3™ line-level audio splitter. We are confident that you will find that it exceeds all expectations in terms of sound quality and reliability.
Before you begin using the LX-3, please take a few minutes to read this short manual and familiarize yourself with the various connections and features the LX-3 offers. For additional information, please visit the radial website, where we post frequently asked questions and updates that may answer any questions you have. If you still find yourself in need of more information, feel free to send us an email at [email protected] and we will do our best to respond in short order. The LX-3 is a high performance splitter that will provide you with years of trouble-free operation while offering the best possible audio quality. Enjoy!
FEATURES

- INPUT PAD: Reduces the input by -12dB to allow for extra-hot line-level signals to be connected.
- XLR/TRS INPUT: Combination XLR or ¼” input.
- THRU GROUND LIFT: Disconnects pin-1 ground at the XLR output.
- DIRECT THRU OUTPUT: Direct output to connect to recording or monitor systems.
- ISO OUTPUT 1&2: Transformer isolated outputs eliminates hum & buzz caused by ground loops.
- BOOK END DESIGN: Creates a protective zone around the jacks and switches.
- ISO GROUND LIFTS: Disconnects pin-1 ground at the XLR outputs.
- NO SLIP PAD: Provides electrical & mechanical isolation and keeps the unit from sliding around.
OVERVIEW
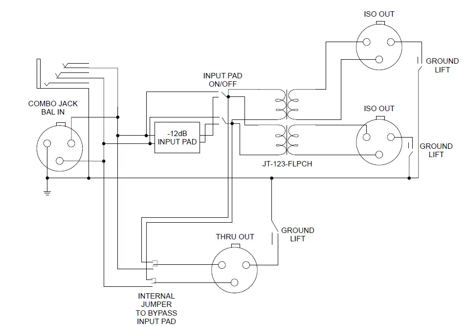
The LX-3 is a simple passive device, designed to take a mono line-level audio signal and split it to three separate destinations without introducing noise or degrading the audio quality. This can be used in a wide range of applications, from splitting the output of a mic preamp to three different compressors or effects units, to splitting the output of a console to multiple recording devices. Inside the LX-3, the signal is divided three ways, between the DIRECT THRU, ISOLATED-1 and ISOLATED-2 XLR outputs. The two isolated outputs pass through a premium Jensen™ transformer, which blocks DC voltage and prevents buzz and hum from ground loops. All three of the outputs feature individual ground lift switches, which help further reduce ground loop noise, and a -12dB input PAD helps tame extra hot inputs and prevent overloading.
MAKING CONNECTIONS
Before making connections, ensure that your sound system is turned off and all volume controls are turned down. This prevents any plug-in transients from damaging speakers or other sensitive components. The LX-3 is completely passive, so it doesn’t require any power to operate. The LX-3 has a combination XLR/TRS input connector, which is wired with the AES standard pin-1 ground, pin-2 hot (+), pin-3 cold (-). You can connect balanced or unbalanced inputs to the LX-3. The isolated outputs will always be balanced signals, while the direct output can be balanced or unbalanced depending on the input source.
THE INPUT PAD
Should you have a particularly hot input signal that you are sending to the LX-3, you can engage a -12dB pad to knock down the signal and prevent distortion. This is done using the PAD switch, and will affect the output of the direct output LX-3, as well as both isolated XLR outputs. Should you wish to reduce the level at the isolated outputs, but keep the direct output at the level of the original signal, there is an internal jumper that you can adjust to accomplish this. To change the operation of the PAD switch, so it doesn’t affect the direct output, follow these steps:

- Use a hex key to remove the four screws that secure the cover of the LX-3.
- Slide the cover off the LX-3, and locate the in-ternal jumper as indicated on the photo below.
- Move the jumper over to connect pins 2 and 3, this will allow the thru output to bypass the PAD.
USING THE GROUND LIFT
When connecting two or more powered devices, you may encounter hum and buzz caused by ground loops. The isolated outputs on the LX-3 have a Jensen transformer in their signal path, which blocks DC voltage and breaks the ground loop. However, the direct output is connected straight through to the input of the LX-3, and you may need to engage the ground lift on this output to disconnect the audio ground and help remove buzz and hum on this output. Ground lift switches are also present on the isolated outputs to provide further abatement of ground loop noise.

The image above shows an audio source and a destination with a common electrical ground. As the audio also has a ground, these combine to create a ground loop. The transformer and ground lift work together to eliminate the ground loop and potential noise.
OPTIONAL RACK MOUNTING KITS
The optional J-RAK™ rackmount adapters allow four or eight LX-3s to be securely housed in a standard 19″ equipment rack. The J-RAK fits any standard-sized Radial DI or splitter, allowing you to mix and match as needed. Both J-RAK models are built of 14-gauge steel with a baked enamel finish.

Each direct box can be front or rear mounted allowing the system designer to have the XLR’s on the front of the rack or rear, depending on the application.

J-CLAMP
The optional J-CLAMP™ can mount a single LX-3 inside a road case, under a table, or on virtually any surface. Constructed from 14-gauge steel with a baked enamel finish.

FAQ
- Can I use the LX-3 with a microphone signal?
No, the LX-3 is designed for line-level signals, and will not provide optimal performance with a mic-level input. If you need to split the output of a microphone, the Radial JS2™ and JS3™ mic splitters are designed for this purpose. - Will the 48V from phantom power hurt the LX-3?
No, phantom power will not harm the LX-3. The transformer will block 48V at the isolated outputs, but the direct output will pass phantom power back through the input of the LX-3. - Can I use the LX-3 with unbalanced signals?
Absolutely. The LX-3 will automatically convert the signal to balanced audio at the isolated outputs. The direct output will mirror the input, and it will be unbalanced if the input is unbalanced. - Do I need power to drive the LX-3?
No, the LX-3 is completely passive, with no need for power. - Will the LX-3 fit in a J-Rak?
Yes, the LX-3 can be mounted in the J-Rak 4 and the J-Rak 8, or secured to a desktop or road case using the J-Clamp. - What is the maximum input level of the LX-3?
The LX-3 can handle +20dBu without engaging the input pad, and a huge +32dBu with the pad engaged. - Can I use the LX-3 to split one signal to feed multiple powered speakers?
Yes, you can. This allows you to send a mono output from a mixing board to two or three speakers, for example. - Can I use the LX-3 to split the output of my guitar or keyboard?
Yes, although the StageBug SB-6™ might be a better option as it has ¼” connectors.
SPECIFICATIONS

Specifications are subject to change without notice
BLOCK DIAGRAM

Specifications are subject to change without notice
RADIAL ENGINEERING 3 YEAR TRANSFERABLE WARRANTY
RADIAL ENGINEERING LTD. (“Radial”) warrants this product to be free from defects in material and workmanship and will remedy any such defects free of charge according to the terms of this warranty. Radial will repair or replace (at its option) any defective component(s) of this product (excluding finish and wear and tear on components under normal use) for a period of three (3) years from the original date of purchase. In the event that a particular product is no longer available, Radial reserves the right to replace the product with a similar product of equal or greater value. In the unlikely event that a defect is uncovered, please call 604-942-1001 or email [email protected] to obtain an RA number (Return Authorization number) before the 3 year warranty period expires. The product must be returned prepaid in the original shipping container (or equivalent) to Radial or to an authorized Radial repair center and you must assume the risk of loss or damage. A copy of the original invoice showing date of purchase and the dealer name must accompany any request for work to be performed under this limited and transferable warranty. This warranty shall not apply if the product has been damaged due to abuse, misuse, misapplication, accident or as a result of service or modification by any other than an authorized Radial repair center.
THERE ARE NO EXPRESSED WARRANTIES OTHER THAN THOSE ON THE FACE HEREOF AND DESCRIBED ABOVE. NO WARRANTIES WHETHER EXPRESSED OR IMPLIED, INCLUDING BUT NOT LIMITED TO, ANY IMPLIED WARRANTIES OF MERCHANTABILITY OR FITNESS FOR A PARTICULAR PURPOSE SHALL EXTEND BEYOND THE RESPECTIVE WARRANTY PERIOD DESCRIBED ABOVE OF THREE YEARS. RADIAL SHALL NOT BE RESPONSIBLE OR LIABLE FOR ANY SPECIAL, INCI-DENTAL OR CONSEQUENTIAL DAMAGES OR LOSS ARISING FROM THE USE OF THIS PRODUCT. THIS WARRANTY GIVES YOU SPECIFIC LEGAL RIGHTS, AND YOU MAY ALSO HAVE OTHER RIGHTS, WHICH MAY VARY DEPENDING ON WHERE YOU LIVE AND WHERE THE PRODUCT WAS PURCHASED.
To meet the requirements of California Proposition 65, it is our responsibility to inform you of the following:
WARNING: This product contains chemicals known to the State of California to cause cancer, birth defects or other reproductive harm.
Please take proper care when handling and consult local government regulations before discarding.
Radial Engineering Ltd.
1845 Kingsway Ave., Port Coquitlam, BC V3C 1S9, Canada Tel: 604-942-1001 Fax: 604-942-1010 Email: [email protected]
Radial LX-3™ User Guide – Part #: R870 1029 00 / 08-2021. Copyright © 2017, all rights reserved. Appearance and specifications subject to change without notice.

MAKING CONNECTIONS
















