OSD RS232 Commercial Amplifier

TECHNICAL SUMMARY
BRIEF DESCRIPTION
OVERVIEW
- The OSD139A is a small, high-performance fiber optic modem capable of linking asynchronous RS232 ports (eg: computers, terminals, test equipment, etc:) over distances of several kilometers at speeds ranging from DC to 60Kbps.
- The OSD139A is available with either a male (OSD139AM) or a female (OSD139AF) 25 Pin D connector. The unit is switchable between DTE/DCE mode (ie: Pin 2 or Pin 3 connects to the optical transmit section of the unit). This is selectable by a toggle switch mounted between the optical connectors.
- All units excluding the options L will operate from the data line plus two control lines with standard RS232 line drivers (eg: MC1488 or equivalent) operating from at least ±9VDC are employed in the host equipment.
- Power in the range of +6VDC to +12VDC may be fed to the unit via Pin 9 of the 25 Pin D connector.
- Alternately, +6VDC to +12VDC may be supplied to the unit via the 1.3mm concentric power socket mounted on the side of the OSD139A.
APPLICATIONS
- Secure communications.
- Hazardous environments.
- Factory automation.
- Long-distance synchronous or asynchronous RS232 links.
- Data transmission through electrically noisy environments.
FEATURES AND BENEFITS
- Interconnects one RS232/V24 data channel over 3km.
- Directly plugs into the host’s RS232 D connector.
- Complete end-to-end isolation.
- DTE or DCE is switchable.
- No user adjustments are required.
- More secure than copper cables.
- Small size, low cost, robust and reliable.
- Full duplex asynchronous data transmission at up to 60kbps.
- Safe transmission in hazardous environments.
- Available with either male or female D connector.
TYPICAL CONFIGURATION
Figure 1 below shows a typical set-up for two OSD139As that may be used together.
FIGURE 1: TYPICAL CONFIGURATION

PRODUCT OPTIONS
There are various options available for the OSD139A as indicated below in Table 1.
TABLE 1: PRODUCTS AND OPTIONS
| ITEM | DESCRIPTION |
| OSD139AF | ASYNCHRONOUS RS232 MODEM (FEMALE CONNECTOR) |
| OSD139AM | ASYNCHRONOUS RS232 MODEM (MALE CONNECTOR) |
| OPTION L | SINGLEMODE VERSION OF EITHER OF THE ABOVE (REQUIRES OSD139APP) |
| OSD139APP | PLUG PACK FOR THE OSD139A |
| OSD139MB | MOUNTING BRACKET FOR THE OSD139A |
TECHNICAL SPECIFICATIONS
Table 2 below provides the Technical Specifications for the OSD139A.
TABLE 2: TECHNICAL SPECIFICATIONS
| SPECIFICATION | PERFORMANCE |
| Data Supported | RS232 signals (asynchronous) |
| Data Rate | DC to 60kbps asynchronous |
| Pulse Distortion | <±5µS over a full dynamic range |
| Transmit Optical Power | –25 to -19dBm peak into multimode fiber (OSD139A only) –25 to -15dBm peak into single mode fiber (OSD139AL only) |
| Receiver Sensitivity | < – 47dBm peak for 10–9 Bit Error Rate |
| Optical Link Budget | > 22dB at 850nm (>6km of multimode fiber) > 22dB at 1310nm (>50km of single-mode fiber) |
| Receiver Saturation | > – 15dBm peak |
| Optical Wavelength | 850nm nominal (1310nm for OSD139AL) |
| Optical Connector | ST |
| Electrical Connector | 25-pin female D subminiature (specify Male or Female) |
| Electrical Output | > ±3V from 600W source |
| DTE/DCE modes | Switch selectable |
|
Powering | Derived from Transmit Data Line plus two control lines when the host utilizes 1488 type line drivers operating from 9V supplies. Will usually operate off transmit data line alone if a driver operates off 12V. Alternately, + 6V to + 12V power can be supplied via Pin 9 or via the power connector. Current is <10mA |
| Power Connector | 1.3mm socket on the side of the case |
| Enclosure | Seam-welded metal case |
| Dimensions (mm) | 15H X 44W X 80D (excluding connectors) |
| Operating temperature | -20 to +75°C |
| Relative humidity | 0 to 95% non-condensing |
PIN ASSIGNMENTS
Table 3 and Figure 2 below identify the pin assignments of the 25-Pin D connector on the OSD139A. Shielded cables are recommended for all data wiring.
TABLE 3: PIN ASSIGNMENTS FOR DTE AND DCE MODE
| PIN | NAME | DTE FUNCTION | DCE FUNCTION |
| Pin 1 | Case ground | AC coupled to signal ground | |
| Pin 2 | Transmit data | Modem accepts data | Modem outputs data |
| Pin 3 | Receive data | Modem outputs data | Modem accepts data |
| Pin 4 | Request to send | Connected to Pin 5 | |
| Pin 5 | Clear to send | Connected to Pin 4 | |
| Pin 6 | Data set ready | Connected to Pin 20 | |
| Pin 7 | Signal ground | 0V ground | |
| Pin 8 | Received line signal detect | Connected to Pin 20 | |
| Pin 9 | Power | External +6VDC to +12VDC power may be fed to the modem via this Pin if the host equipment uses nonstandard RS232 line drivers. Use Pin 7 for 0V ground. | |
| Pin 20 | Data terminal ready | Connected to Pin 6 | |
FIGURE 2: D CONNECTOR PINOUT CONFIGURATION.

- Female Connector,
- Male Connector
INSTALLATION AND OPERATION
INTRODUCTION
This section outlines the methods required to install and operate the OSD139A successfully. This information should be studied carefully if damage to the equipment or poor results are to be avoided. This equipment has been fully tested prior to dispatch and is ready for immediate operation. However, it is advisable to check for external transportation damage prior to operation. If damage is detectable, return the unit and the packaging to the supplier.
INSTALLATION
WARNING AND PRECAUTION
- ELECTROMAGNETIC COMPATIBILITY
This is a Class B product. - OPTICAL OUTPUT OPERATION
WARNING: Laser Safety: Class 1 Laser Product per IEC/EN 60825-1:20011 standard.

PRECAUTIONS
- All service personnel should be provided training as to the hazards of direct viewing of laser radiation and the precautionary measures during servicing of equipment
- Areas where laser products are installed should be restricted in access to trained service personnel only and appropriate warning signs posted in the work area.
- All laser apertures should be covered by protective covers when not connected to optical fibers. Never leave outputs uncovered.
- Laser equipment should be positioned above or below eye level where possible. Apertures should be positioned away from personnel.
- Protective eyewear should be worn in the vicinity of laser equipment.
PACKAGING
The case of the OSD139A is made from metal and is designed to be placed on a bench or to be mounted directly on the host equipment’s 25 Pin D connector. Figure 3 below, provides the dimensions of the OSD139A.
OSD can provide a mounting bracket (OSD139MB) as an accessory if required.
FIGURE 3: DIMENSIONS

POWER SUPPLY CONNECTIONS
Normally the OSD139A will not need to make use of an external power source. +6VDC to +12VDC power may be supplied to the unit via Pin 9 of the 25 Pin D connector if non-standard RS232 drivers are employed in the host equipment or, alternatively, via the external power socket, making use of the OSD139APP. The internal pin is the positive connection and the outer connection is the Ground (see Figure 4).
PLEASE NOTE: The OSD139AL must be externally powered in either of the two ways described above.
FIGURE 4: POWER SOCKET CONNECTION DIAGRAM

OTHER CONNECTIONS
- The RS232 signals are connected to or from the external equipment as required via the 25 Pin D connector of the OSD139A. Table 3 identifies the connections for the OSD139A configured in both the DTE and DCE modes.
- As previously stated, if necessary +6VDC to +12VDC power may be fed to the unit via Pin 9 of the 25 Pin D connector.
- The optical fiber should be terminated with the appropriate optical connectors. Before connection, inspect the end of the optical connectors to ensure that no dust or dirt is present as it could contaminate the modem connecter and result in poor and degraded performance.
- If it is necessary to clean the cable connectors, use isopropyl alcohol with a lint-free tissue to remove any contamination.
OPERATION
CONTROLS
The OSD139A has only one control: the DTE/DCE switch located between the optical connectors. This switch changes the OSD139A between DTE and DCE modes.
FIGURE 5: DTE/DCE CONTROL

When the units are connected to a DTE host, the transmitting signal is on Pin 2 of the connector (data into the modem) and the received signal is output by the modem on Pin 3 (data out from the modem). The converse applies to a DCE host. The pin differences between these two modes are detailed in section 1.5 PIN ASSIGNMENTS (page 7)
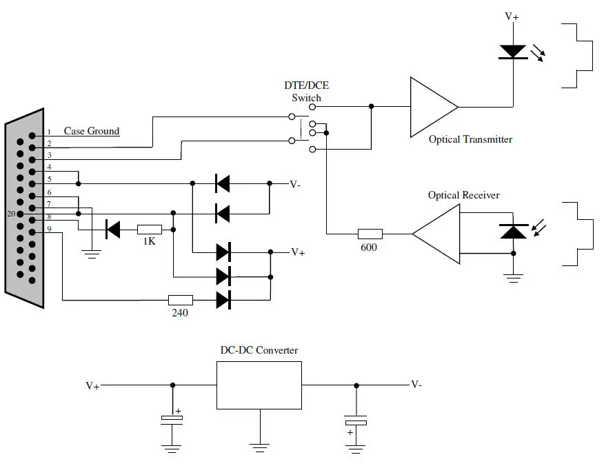
BLOCK DIAGRAM
Figure 6 below is a simple block diagram of the OSD139A.
FIGURE 6: OSD139 BLOCK DIAGRAM

MAINTENANCE
INTRODUCTION
The following section outlines the fault-finding procedure for the OSD139A modem.
Please take note of the following:
- Personnel without appropriate training should not attempt any maintenance except that outlined below.
- If further maintenance is attempted you are warned that every care should be taken to ensure that internal measurements made while the equipment is operational are taken carefully as some components within the unit are expensive and may be damaged by failure of any portion of their support circuitry.
- Some components within the unit are electrostatic sensitive and ESD precautions should be taken when performing maintenance upon the unit.
EXTERNAL INSPECTION
Visually check for the following:
- Ensure that the RS232 signal is connected to the modem correctly and that the distant OSD139A modem has been terminated correctly to any external equipment.
- Inspect the optical connectors for any contamination and clean using acetone and a lint-free tissue if any contamination is detected.
- Ensure that the DTE/DCE switch is set for the correct mode of operation.
ROUTINE MAINTENANCE
There is no routine maintenance required with the OSD139A.
WARRANTY
Thank you for purchasing equipment designed, manufactured, and serviced by Optical Systems Design (OSD). OSD warrants that at the time of shipment, its products are free from defects in material and workmanship and conform to specifications. Our Warranty conditions are outlined below:
WARRANTY PERIOD
For the warranty period, please call your local OSD distributor.
ALL REPAIRS
Optical Systems Design reserves the right to repair or replace faulty modules/units. Please obtain a “Return Material Authorisation” number form and number before returning goods. Goods must be returned to Optical Systems Design, Warriewood, or its nominated authorized representative, for all repairs and inadequate packing material.
WARRANTY REPAIRS
Return shipments to OSD shall be at the customer’s expense and freight back to the customer will be at OSD’s expense.
OUT-OF-WARRANTY REPAIRS
OSD reserves the right to repair or replace any faulty goods. Freight costs and insurance for both journeys are met by the user. All equipment repaired by OSD will have a 3 Month Warranty from the date of dispatch.
SITE REPAIRS
By agreement, site repairs may be undertaken for which out-of-pocket, hotel, and travel expenses will be charged.
EXCLUSIONS
This warranty does not apply to defects caused by unauthorized modifications, misuse, abuse, or transport damage to the equipment. All modifications to OSD’s standard product will need written authorization and will be charged at normal repair rates. All modifications are to be carried out by OSD Technicians. The warranty will lapse if unauthorized removal and/or tampering with serial numbers and/or repair labels occurs.
Optical Systems Design Pty. Ltd. 7/1 Vuko Pl. Warriewood 2102 P.O. Box 891 Mona Vale N.S.W. Australia 2103
- Telephone: +61 2 9913 8540
- Facsimile: +61 2 9913 8735
- Email: [email protected]
- Web Site: www.osd.com.au
FREQUENTLY ASKED QUESTIONS
What is a commercial amplifier?
A commercial amplifier is an audio device designed for use in commercial settings such as restaurants, retail stores, offices, and public spaces to provide background music or announcements.
What are the key features of a commercial amplifier?
Commercial amplifiers typically have features like multiple audio inputs, priority muting, zone control, and remote volume control.
What is priority muting?
Priority muting allows certain audio sources, such as emergency announcements, to take precedence over regular background music in case of an emergency.
Can commercial amplifiers handle multiple zones?
Yes, many commercial amplifiers support multiple zones, allowing different audio sources to be played in different areas simultaneously.
What is RS232 in the context of audio amplifiers?
RS232 is a communication protocol that allows for remote control and monitoring of audio equipment. It enables integration with control systems for automation and centralized management.
What are the power ratings of commercial amplifiers?
Commercial amplifiers come in various power ratings, typically ranging from 30 watts to several hundred watts per channel.
Can commercial amplifiers be used with 70V/100V distributed audio systems?
Yes, many commercial amplifiers are compatible with 70V/100V distributed audio systems commonly used in commercial installations.
Do commercial amplifiers have built-in fans for cooling?
Some commercial amplifiers may have built-in fans for cooling, especially in high-power applications, to prevent overheating.
Can I connect microphones to a commercial amplifier?
Yes, many commercial amplifiers have microphone inputs for paging and announcements.
What types of audio inputs do commercial amplifiers typically have?
Commercial amplifiers may have various audio inputs, including RCA, XLR, 3.5mm, and digital inputs like USB and Bluetooth.
Do they come with remote control options?
Yes, some commercial amplifiers come with remote controls, while others can be controlled remotely through RS232 or other control systems.
Are commercial amplifiers energy-efficient?
Commercial amplifiers often incorporate energy-saving features like standby modes to reduce power consumption during idle times.
Can they be mounted in a rack?
Yes, many commercial amplifiers are designed for rack mounting, making them suitable for professional installations.
Are commercial amplifiers bridgeable?
Some commercial amplifiers offer bridgeable channels, allowing you to combine two channels to drive a higher-power output for specific applications.
Do they have protection circuitry for connected speakers?
Yes, most commercial amplifiers have protection circuitry to safeguard connected speakers from overloads and short circuits.
DOWNLOAD THE PDF LINK: OSD RS232 Commercial Amplifier OPERATOR MANUAL



















