ACER Monitor_V247Y
LIFECYCLE EXTENSION GUIDE
Installation Guide
Safety Notice
Any person attempting to service this chassis must familiarize with the chassis and be aware of the necessary safety precautions to be used when serving electronic equipment containing high voltage
Important Safety Notice
Product Announcement:
This product is certificated to meet RoHS Directive and Lead-Free produced definition. Using approved critical components only is recommended when the situation to replace defective parts. Vender assumes no liability express or implied, arising out of any unauthorized modification of design or replacing nonRoHS parts. Service providers assume all liability.
Qualified Repairability:
Proper service and repair is important to the safe, reliable operation of all series products. The service providers recommended by vender should being aware of notices listed in this service manual in order to minimize the risk of personal injury when perform service procedures. Furthermore, the possible existed improper repairing method may damage equipment or products. It is recommended that service engineers should have repairing knowledge, experience, as well as appropriate product training per new model before performing the service procedures.
NOTICE:
! To avoid electrical shocks, the products should be connect to an authorized power cord, and turn off the master power switch each time before removing the AC power cord.
! To prevent the product away from water or exposed in extremely high humility environment.
! To ensure the continued reliability of this product, use only original manufacturer’s specified parts.
! To ensure following safety repairing behavior, put the replaced part on the components side of PWBA, not solder side.
! To ensure using a proper screwdriver, follow the torque and force listed in assembly and disassembly procedures to screw and unscrew screws.
! Using Lead-Free solder to well mounted the parts.
! The fusion point of Lead-Free solder requested in the degree of 220°C.
Exploded Diagram

Wiring Connectivity diagram

If without USB hub sku, just ignore USB board and USB board to main board FFC.
Mechanical Instruction
Tools Required
List the type and size of the tools that would typically can be used to disassemble the product to a point where components and materials requiring selective treatment can be removed.
Tool Description:
- working table
- Screw-driver
- Knife
- glove
- cleaning cloth
- ESD protection
Assembly and Disassembly Procedures
• Disassembly Procedure
Step. 1 Pull the base & stand assembly out

Step.2 Unscrew four screws

Step.3 Separate hooks between MID_FRAME and R/C

Step 4. Pull up the Rear Cover and pull out all connectors

Step.5 Unscrew screws on main shielding and disassemble AL tape

Step.6 separate speaker from MID_FRAME and LVDS & Backlight FFC from LCM

Step.7 Unscrew two hex nuts and seven screws and remove main board PCBA from main shielding.

Step.8 Remove connecter cable and separate main board and power board, separate Mylar and shielding

Step.9 Unscrew eleven screws and separate MID FRAME and LCM

Step.10 Separate gasket and lens from MID frame

Step.11 Unscrew two screws and disassemble key board from rear cover and separate navi key& cable

Step.12 Separate wall-mount BKT and display key from rear cover

Step.13 Unscrew two screws and separate base & stand assembly

Step.14 Remove six silicon rubbers and unscrew seven screws to separate metal and plastic cover

Step 15. Separate back cover from neck, unscrew five screws and separate front cover from hinge assy.

Assembly Procedure
Step1. Assembly main board into shielding, use screw to fix. Assembly main board on LCM.

Step2. Insert 30 pin LVDS FFC to LCM, then use acetate cloth tape to tape FFC.

Step3. Lock the shielding on panel with screw. (in red circle)

Step4. Use Al tape to fix shielding (tape in blue circle).

Step5. Insert 6 pin back light WH to panel and main board, use acetate tape to fix. (Tape in red circle).

Step6. Insert 30 pin LVDS FFC to main board. Use AL tape to fix. (Tape in blue circle).

Step7. Tape yellow tape to fix FFC. (Tape in red circle).

Step8. Assembly middle frame with LCM and fix screw (in red circle)

Step9. Lock middle frame screw (in red circle)

Step10. If with speaker model, assembly speaker on middle frame, and assembly speaker cable on main board. (red and white cable is on left side, yellow and black is on right side.)

Step11. Tape speaker cable with acetate cloth tape (in blue circle).

Step12. Insert key board FFC on main board.
Step13.Assembly rear cover, and push around the surrounding to assembly well.

Step14. Lock the screw on rear cover (in red circle).

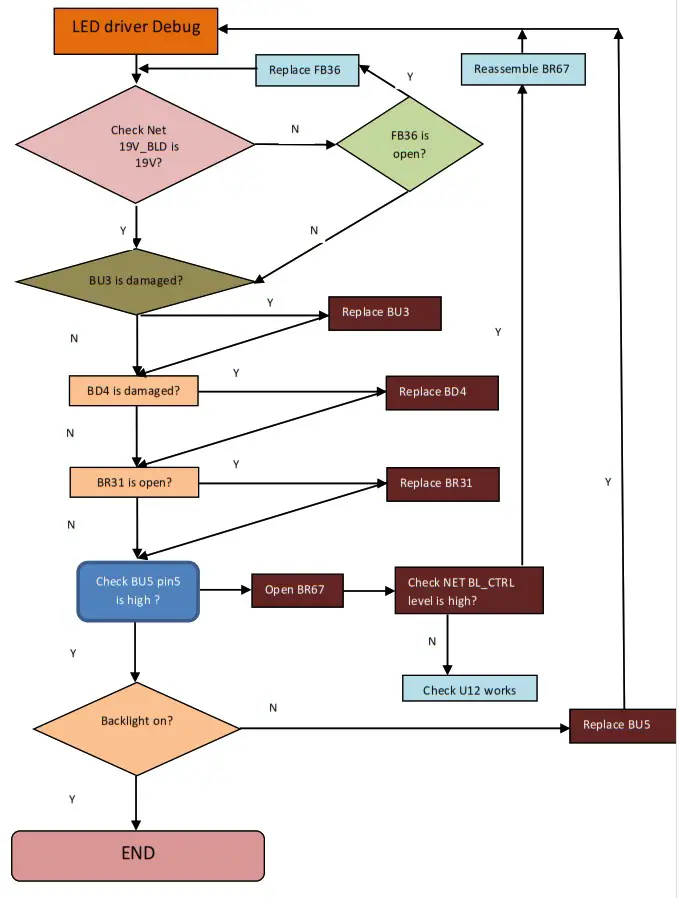
Troubleshooting
- Test flow for abnormal machine:

- key debug flow:

- Panel debug flow(bmipx&bmix&bip):

- LED backlight debug flow:

FRU (Field Replaceable Unit) List
| Parts Photo | SPL_Category | Actor PN | Raken PN | ODM Doseription |
![]() | INVERTER / Power BD | 55.TJ2M5 003 | R050005062181 | A-0 P51.1 1 32 A 19V ADO-25W1-B 19(w/o SW)(120x80mmx1 61_DC4P)_IEC62368 |
![]() | INVERTER / Power BD | 55.TOWM5.046 | R050005062180 | A-D PSU 1.3 A 19V ADO-25W1 19(x) _ ACER V226HOL |
![]() | BOARD | 55.TFKMS 007 | R352438520150 | MAIN BD ASS’Y V247Y bmipx (FITD2525AR)ES8.0 |
![]() | BOARD | 55.TFKM5.006 | R352438420150 | MAIN BD ASSY V247Y bip (RTD2525AR)ES8.0 |
| BOARD | 55.TFKM5.004 | R352400620156 | KEY BD ASSY (B247Y8V247Y) | |
![]() | CABLE | 50.TFKM5.001 | R046611040030 | WH KY-2501HS01-04/KY-2501HS01-04 #24 100mm W/B LF |
![]() | CABLE | 50.TFKM5.002 | R046630060330 | WH KY-1251HS01-06/KY-1025HL-06 #28 450rmi W/13 LF |
![]() | CABLE | 50 TFKM5 003 | R046728081072 | WH FFC 8P(0 5mm) 670mm(3FOLD)60V(A8+A5)LF |
![]() | CABLE | 50.TFKM5.006 | R046728301831 | WH FFC 30P(1.0mm)640mm (4FOLD+PRO*2+ACETATE)60V C/F W/CONN.(A15+BC)+AL(AA) LF -OP |
![]() | FAN SINK/SPEAK/EARPHON E/RTC | 23.76LM5.001 | R033502040230 | SPK 2W 4ohm 470/230mm (P2822KMG04E-1-9JB) VECO for R271 IF |
![]() | LCD | KL .23802.012 | R352401020395 | LCM ASSY ACER V247Y (ES8.0 LM238WF2-CSAN1) |






























