audio-technica AE3300 Cardioid Condenser Handheld Microphone User Manual
Thank you for purchasing this product. Before using the product, read through the user manual to ensure that you will use the product correctly. Please keep this manual for future reference.
Features
- Exceptional performance for exceptional performers
- Same element as the classic AT4033 studio microphone
- Superior anti-shock engineering ensures low handling noise and quiet performance
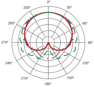
- Cardioid polar pattern reduces pickup of sounds from the sides and rear, improving isolation of desired sound source
- Multi-stage grille design offers excellent protection against plosives and sibilance without compromising high-frequency clarity
- Robust all-metal design for enduring dependability on the road
- Integral 80 Hz HPF switch and 10 dB pad.
Notes on use
With pristine audio quality, ultra-low handling noise, and high-frequency clarity, AE3300 gives voice to the subtleties of vocal performance. This cardioid condenser vocal microphone features the condenser element used in the legendary AT4033 and proven in the world’s finest recording studios. The hardened-steel outer grille is lined with fine steel mesh and a layer of open-cell foam for ultimate protection against vocal plosives without compromising high-frequency clarity. Its superior anti-shock engineering ensures low handling noise and quiet performance. For exceptional performance. For exacting detail. For brilliant clarity: AE3300. it’s the new standard in live audio.
When using the AE3300 in settings with a stage monitor speaker, the speaker should be located 180° off axis (at rear of the microphone). This placement, in conjunction with the microphone’s uniform cardioid pickup pattern, will virtually eliminate the possibility of undesired audio feedback.
An integral 80 Hz hi-pass filter provides easy switching from a flat frequency response to a low-end roll-off. The roll-off position reduces the microphone’s sensitivity to popping in close vocal use. It also reduces the pickup of low-frequency ambient noise (such as traffic, air-handling systems, etc.), room reverberation and mechanically-coupled vibrations.
Avoid leaving the microphone in the open sun or in areas where temperatures exceed 43°C for extended periods. Extremely high humidity should also be avoided.
Safety precaution
Although this product was designed to be used safely, failing to use it correctly may result in an accident. To ensure safety, observe all warnings and cautions while using the product.
Cautions for the product
- Do not subject the product to strong impact to avoid malfunction.
- Do not disassemble, modify or attempt to repair the product.
- Do not handle the product with wet hands to avoid electric shock or injury.
- Do not store the product under direct sunlight, near heating devices or in a hot, humid or dusty place.
Connection procedure
Connect the output terminals of the microphone to a device that has a microphone input (balanced input) compatible with a phantom power supply. The output connector is an XLRM-type with polarity as shown in the figure below.

This product requires 48 V DC phantom power.
Specifications
- Element: Fixed-charge back plate, permanently polarized condenser
- Polar pattern: Cardioid
- Frequency response: 30 – 18,000 Hz
- Low Frequency response: 80 Hz, 12 dB/octave
- Open circuit sensitivity: -42 dB (7.9 mV) re 1V at 1 Pa
- Impedance: 150 ohms
- Maximum input sound level: 147 dB SPL, 1 kHz at 1% T.H.D.
157 dB SPL, with 10 dB pad (normal) - Noise: 19 dB SPL
- Dynamic range (typical): 128 dB, 1 kHz at Max SPL
- Signal-to-noise ratio: 75 dB, 1 kHz at 1 Pa
- Phantom power requirements: 11-52 V DC, 3 mA typical
- Switch: High-pass filter, 10 dB pad (normal)
- Weight (less accessories): 300 g
- Dimensions: 179.0 mm long, 50.0 mm head diameter, 33.0 mm to 22.0 mm tapered body diameter
- Output connector: Integral 3-pin XLRM-type
- Included accessories: AT8470 Quiet-Flex stand clamp for 5/8″-27 threaded stands; soft protective pouch.
1 Pascal = 10 dynes/cm2 = 10 microbars = 94 dB SPL
Typical, A-weighted, using Audio Precision System One.
For product improvement, the product is sublect to modification without notice.
Polar pattern

SCALE IS 5 DECIBELS PER DIVISION

LEGEND
Frequency response


Audio-Technica Corporation
2-46-1 Nishi-naruse, Machida, Tokyo 194-8666, Japan
©2017 Audio-Technica Corporation
Global Support Contact: www.at-globalsupport.com



















