TIMEWAVE DSP-9+ Audio Noise Reduction Filter

Introduction to the DSP-9+
The DSP-9+ is an audio noise filter for amateur radio voice, data and CW operation. The DSP- 9+ filters and reduces noise and interference to improve radio reception. The DSP-9+ uses digital signal processing technology to implement algorithms that perform four basic functions: 1) Random noise reduction, 2) Adaptive multi-tone notch filtering (Tone noise reduction), 3) Bandpass filtering, and 4) RTTY remodulation.
Random/Tone Noise Reduction
The noise reduction functions of the DSP-9+ operate by examining a characteristic of signals and noise called correlation, and dynamically filtering out the undesired signals and noise. The degree of correlation is relative. Random noise such as white noise or static is uncorrelated. Speech is moderately correlated. Repetitive noise such as a heterodyne is highly correlated. The DSP-9+ measures correlation and filters out signals and noise that are outside its correlation thresholds. There is little degradation of the desired speech signal. The amount of noise reduction varies according to the correlation characteristics of the noise. Typical noise reduction ranges from 5 dB to 20 dB for random noise and up to 50 dB for heterodynes.
Bandpass Filters
- The DSP-9+ has bandpass filters that are used in voice, data and CW modes. In a typical example of a voice mode application, a bandpass filter can improve a signal with a poor signaltonoise ratio. A bandpass filter removes the high and low audio frequency components that do not contribute significantly to the speech intelligibility, thus improving signal quality. Another common voice mode example is the improvement of a SSB signal corrupted by adjacent channel interference (QRM). The steep skirts of the bandpass filters allow the interference to be eliminated with minimal effect on the desired signal. In the voice mode, two front panel push buttons select one of three voice bandpass filter bandwidths from two sets of filters. An internal jumper behind the back panel selects the filter set, either 1.6, 2.0, and 2.4 kHz., or 1.8, 2.4, and 3.1 kHz.
- CW signals require bandpass filters with steep skirts and linear phase response. Linear phase response maximizes the usable signaling rate for a given bandwidth and minimizes ringing often heard on extremely sharp filters. The DSP-9+ has 18 different CW filters with skirts so steep that a signal literally falls off the edge of the pass band as you tune through a CW signal. The bandwidths of the CW filters are 500, 200 or 100 Hz. A front panel push-button selects either of two CW bandpass filter center frequencies chosen from a set of 400, 500, 600 and 800 Hz. Internal jumpers behind the back panel program the two choices. The jumpers also allow the choice of a special set of filters for the Collins Radio KWM-2. The Collins filters have center frequencies of 1350 and 1500 Hz. The narrow filters are useful for trying to dig out extremely weak signals from the noise and QRM. The wider filters allow easy tuning and listening to multiple CW signals simultaneously.
- Data signals also require bandpass filters with steep skirts and linear phase response. There is an optimum bandwidth for each signaling rate and modulation type. Any wider bandwidth than necessary will increase the bit error rate of the data communication link by allowing more noise into the demodulator. The DSP-9+ has four data bandpass filters for five popular data types, RTTY, AMTOR, PACTOR, G-TOR and HF Packet. (G-TOR is registered trademark of Kantronics Inc.) There is a choice of the center frequency for the data filters, since different mark-space frequencies are used in different parts of the world. Internal jumpers behind the back panel select one of the four center frequencies.
RTTY Remodulator
The DSP-9+ has a special data function for RTTY only. After passing through the optimized RTTY bandpass filter, a precision DSP-based FSK detector in the DSP-9+ demodulates the noisy incoming RTTY tones and uses the recovered digital data to drive a precision DSP-based AFSK generator. This remodulation process takes place entirely in the DSP-9+. The precise clean tones from the RTTY AFSK remodulator can feed any analog multimode controller or TU via the DSP-9+ audio output. Many analog RTTY demodulators have difficulty with noisy signals of varying amplitude, but virtually all of them can adequately demodulate the precise DSP AFSK generator output. The RTTY push-button selects either the remodulator or the RTTY filters only.
Automatic Gain Control
The DSP-9+ has switch-selectable automatic gain control to optimize the signal levels for best filter performance and to enhance listening by minimizing audible signal level variation.
Self-Test
The DSP-9+ has a self-test mode for digital and analog circuitry, push-button switches, back panel jumpers, LED indicators and connectors. The self-test mode not only verifies the operation of the DSP-9+, but also aids in verifying the proper installation of the DSP-9+.
SPECIFICATION



Installation
To install a DSP-9+ in a station, an operator must provide power to the DSP-9+, make audio input and output connections to the DSP-9+, and make Push-To-Talk (PTT) connections to the DSP-9+. A typical DSP-9+ installation is shown below in Figure 3.1.
Power Supply
The DSP-9+ requires a power source of 12 to 16 Volts dc. at 1.0 Amperes. The center pin of the power connector is POSITIVE (+).
Acceptable power sources include:
13.8 volt dc. regulated external transceiver power supply (recommended power source for the DSP-9+ because it is better regulated than most plug-in wall outlet supplies). Note that some transceivers with internal power supplies have accessory power jacks with insufficient current output to drive the DSP-9+. Do not use these internal supplies!
Radio Shack 273-1653 12 V.d.c. @ 1 Ampere plug-in wall supply (use the green-tipped adapter supplied with the Radio Shack unit).
Switching power supplies are generally not recommended.
Connecting Cables
Shielded coaxial cables with RCA phono connectors should be used to minimize the possibility of RF interference to the DSP-9+. Timewave recommends coaxial video cables with metal adapters to match the connectors on transceivers and speakers. The center pin on the DSP-9+ audio input connector must not be connected to the transceiver speaker ground. Check the connections carefully – this is one of the most common problems in DSP-9+ installations!
Audio Input
The audio input of the DSP-9+ is an RCA phono connector on the rear panel of the DSP-9+. Matching the output level of the radio to the input level of the DSP-9+ is necessary to take maximum advantage of the wide dynamic range of the DSP-9+. The best way to make these levels match is to use an adjustable audio output of the radio (typically the speaker output) as the input to the DSP-9+. After connecting the DSP-9+ to the radio, follow this simple procedure to match the audio levels. First, tune the radio to a strong signal after setting the radio output level gain control to a convenient midrange position. Then, adjust the output level control on the radio so the Overload indicator LED on the front panel of the DSP-9+ rarely flashes and the Normal indicator LED always flashes with the normal audio input levels. Proper adjustment ensures optimum signal-to-noise ratio and minimum distortion. Adjust the radio output level only to maintain the proper input level to the DSP-9+. Use the Gain control on the DSP-9+ to control the listening volume. The factory default input impedance of the DSP-9+ is 22 ohms. This impedance is appropriate for most radios when driven by the speaker output of the radio. Optionally, configure the DSP- 9+ for a high input impedance by removing the shorting jumper in position 1. Remove the back bezel and the back panel of the DSP-9+ to access this jumper. Refer to the Back Panel Jumper Function Table on page 12 for details on the jumper settings.
Audio Output
The DSP-9+ has three audio outputs:
- On the lower left hand corner of the DSP-9+ front panel is a 3.5 mm headphone jack connected for stereo headphones. Use of mono headphones requires a monaural-to-stereo adapter (see the appendix on page 20 for details). Direct connection of mono headphones will short the DSP-9+ audio power amplifier and may damage the DSP-9+. The DSP-9+ speaker output is muted when a headphone plug is inserted.
- The Speaker Output RCA phono jack on the rear panel of the DSP-9+ provides adequate output to drive a 4 or 8 Ohm speaker. The front panel audio gain control adjusts the audio level from this output. The maximum output power is approximately 2.5 watts into a 4 Ohm speaker, or 1.6 watts into an 8 Ohm speaker.
- The Line Output RCA phono jack on the rear panel of the DSP-9+ provides adequate output power to drive a 600 Ohm or greater load. The front panel audio gain control does not adjust the audio level from this output. The output level is 6 dB below the audio input level to the DSP-9+ when driving a 10 kOhm or greater load. When the DSP-9+ power is switched off, the Line Output is attenuated 6 dB in level if it is driven from a low impedance source such as a receiver speaker output.
PTTI Input
- The Push-To-Talk Input electronically bypasses the DSP-9+ in the CW and data modes, and mutes the DSP-9+ in the voice mode.
- Use the PTTI bypass in the CW mode to hear a fixed frequency sidetone which may be different from the frequency of the selected CW bandpass filter.
- Use the PTTI bypass in the voice mode to prevent unwanted transmit audio from the transceiver from causing audible interference. Many transceivers do not mute their audio outputs completely during transmit. The extra gain from the DSP-9+ with AGC on (up to 36 dB) makes the transmit audio audible and may even cause oscillation from feedback to the microphone.
- A contact closure operates the PTTI circuit. No external power is required. The return (shield) side of the PTTI jack is connected to the DSP-9+ circuit and chassis ground.
- Some linear amplifiers have high voltage supplies for their transmit-receive relays. If a transceiver PTT line is used to drive both the DSP-9+ and an linear amplifier, an isolation relay and isolation diode may be required to prevent damage to the DSP-9+ (and any other solid state equipment connected to the PTT line).
Internal Jumpers
Some operating modes of the DSP-9+ require removal of the back panel to change settings of internal jumpers. Details of jumper functions are described in the Operation and Troubleshooting sections of this manual. The jumpers are preset for the most common operating requirements and usually do not need any changes. Please do not change any of the jumpers without reading the Operation and Troubleshooting sections of the manual. Refer to the Back Panel Jumper Function Table on page 12 for details on the jumper functions. To maintain the integrity of the EMI prevention measures in this unit, it is important to replace all hardware when the unit is reassembled after opening the housing. This includes the star washers around the audio input, line output and PTTI back panel jacks, the ground lugs at the sides of the PC board, and all the panel screws.
Operation
Introduction
One knob and seven push-button switches on the front panel control the DSP-9+. Eight jumpers located behind the back panel preset options for some of the front panel push buttons. The knob controls power and sets the speaker and headphone audio output level of the DSP-9+. One momentary push-button selects the operating mode of the DSP-9+. The remaining six push buttons select the operational parameters of the DSP-9+.
Power Switch/Gain Adjust Control
The gain knob on the front panel of the DSP-9+ is the power switch/gain adjust control. Rotate the gain control clockwise to turn on the DSP-9+ and increase the volume. Rotate the gain control counter-clockwise to turn off the DSP-9+ and decrease the volume.
Selecting the mode
The Mode push-button on the DSP-9+ selects the Voice, CW, or Data operating mode. A lighted LED indicates the selected operating mode.
Voice Mode
- In Voice mode, the DSP-9+ filters the audio input using one of six bandpass filters, adaptively reduces random noise, and adaptively eliminates multi-tone noise (heterodynes). These three functions can operate simultaneously or independently. In the voice mode, two front panel push buttons , marked “Narrow” and “Medium” , select the bandwidth of the voice filter.
- These buttons select narrow, medium, and wide bandwidths from one of two sets of voice filters. With both front panel bandwidth select buttons out, the filter bandwidth is the wide. When the “Medium” button is pushed in and the other bandwidth select button is out, the bandwidth of the voice filter is midway between the wide and narrow filters. If the “Narrow” bandwidth select button is pushed in, it has precedence and the voice filter bandwidth is narrow, regardless of the state of the other button. An internal jumper behind the back panel selects the filter set, either a bandwidth 1.6, 2.0, and 2.4 kHz., or 1.8, 2.4, and 3.1 kHz. Factory setting is 1.6, 2.0, and 2.4 kHz. Refer to the Back Panel Jumper Function Table on page 12 for details on the Jumper 3 settings.
- To activate heterodyne/tone elimination and random noise reduction, depress the push-buttons marked “NRt” and “NRr”, respectively. Tone elimination, random noise reduction and bandpass filtering can operate simultaneously or independently. Just depress the desired combinations of push-buttons. One voice bandpass filter is always active in the voice mode.
Voice AGC
The AGC (automatic gain control) can add up to 36 dB extra gain for weak signals, and can control the variation in levels of stronger signals. Depress the “AGC” push-button to turn on the AGC. Use the AGC whenever it enhances the readability of a signal. Sometimes, the AGC appears to increase the noise level because of the additional gain of the AGC. This is normal when signals are weak, and may enhance readability in spite of the higher audible noise.
Voice Bypass Mode
Depressing the Bypass push-button places the DSP-9+ into a bypass mode. In this mode, a relay connects the audio input jack of the DSP-9+ directly to the speaker and headphone output jacks. The relay also connects the audio input jack of the DSP-9+ to the line output jack via a 6 dB attenuator. The Bypass mode has precedence over the voice mode. When the DSP-9+ is in bypass, the settings of the gain control and the parameter select push buttons do not affect the signal. Turning off or removing power from the DSP-9+ automatically de-energizes the relay and forces the DSP-9+ into the bypass mode.
CW Mode
In CW mode, the DSP-9+ filters the audio input using one of eighteen CW bandpass filters and also can reduce random noise. Back panel jumpers preset any combination of two filter center frequencies from the six available center frequencies. There are three bandwidths for each center frequency. The front panel “Hi/Lo” push-button selects one of the two preset filter center frequencies. Depress the button marked “Hi/Lo” to select the highest center frequency. In the out position of the “Hi/Lo” push-button, the center frequency of the CW filter is the lower of the two preset frequencies. Note that depressing a push-button always selects the first of the two parameters. Factory settings for center frequencies are 600 Hz. and 800 Hz. Refer to the Back Panel Jumper Function Table on page 12 for details on the Jumper 4,5,and 6 settings. Two parameter select push buttons, marked “100/500” and “200/500”, select the bandwidth of the CW filter. These buttons select a bandwidth of 500, 200 or 100 Hz. When both bandwidth select buttons are out, the bandwidth is 500 Hz. When the “200/500” button is pushed in and the other bandwidth select button is out, the bandwidth of the CW filter is 200 Hz. If the “100/500” bandwidth select button is pushed in, it has precedence and the CW filter bandwidth is 100 Hz, independent of the state of the other button. No matter what the state of the three CW filter switch settings on the DSP-9+ front panel, one of the six preset CW filters is always active in the CW mode. The CW mode can also operate with random noise reduction. To enable the random noise reduction feature for CW operation, simply press in the button marked “NRr”.
CW AGC
The AGC (automatic gain control) can add up to 18 dB extra gain for weak signals, and can control the variation in levels of stronger signals. Depress the “AGC” push-button to turn on the AGC. Use the AGC whenever it enhances the readability of a signal. Sometimes, the AGC appears to increase the noise level because of the additional gain of the AGC. This is normal when signals are weak, and may enhance readability in spite of the higher audible noise.
CW Bypass Mode
Depressing the Bypass push-button places the DSP-9+ into a bypass mode. In this mode, a relay connects the audio input jack of the DSP-9+ directly to the speaker and headphone output jacks. The relay also connects the audio input jack of the DSP-9+ to the line output jack via a 6 dB attenuator. The Bypass mode has precedence over the CW modes. When the DSP-9+ is in bypass, the settings of the gain control and the parameter select push buttons do not affect the signal. Turning off or removing power from the DSP-9+ automatically de-energizes the relay and forces the DSP-9+ into the bypass mode.
Data Mode
In the Data mode, the DSP-9+ filters the audio input using one of sixteen data filters for RTTY, AMTOR, PACTOR, G-TOR or HF Packet. There are four choices of mark-space frequency pairs. Each mark-space frequency pair has four filters, one each for RTTY, AMTOR, PACTOR and HF PACKET. Two Back panel jumpers preset one mark-space filter frequency pair from the four available frequency pairs. After presetting the mark-space frequency pair (or using the factory setting), select the desired data filter by pressing the RTTY, AMTOR, PACTOR, or HF Packet push-button (use HF Packet filter for G-TOR). If more than one push-button is depressed at the same time, the narrowest data filter has precedence (RTTY = 260 Hz, AMTOR = 340 Hz, PACTOR =440 Hz, HF Packet = 540 Hz). If no data filter push-buttons are depressed, a wideband filter (100-3700 Hz) is active with a delay equal to the data filters, and AGC is active (if selected).
The mark-space frequencies of the modem, receiver and DSP-9+ must match.
Default mark-space frequencies vary among modem and radio manufacturers, and common mark-space frequencies also vary in different parts of the world. Some modems have default HF Packet mark-space frequencies different from their RTTY, AMTOR, and PACTOR mark-space frequencies. The DSP-9+ mark-space frequencies factory settings are 2125-2295 Hz. for all 4 data modes. The mark-space frequencies of the modem, receiver and DSP-9+ must match. Some modems and radios have programmable mark-space frequencies. If your modem or radio defaults to mark-space frequencies other than 2125- 2295 Hz., you must change the modem or radio mark-space frequencies to match the DSP- 9+ or change the DSP-9+ mark-space frequencies to match the modem and radio markspace frequencies. Note that some receivers do not have specific provisions to use their narrow (200 – 600 Hz wide) filters for data. Operate these radios in their SSB voice filter bandwidth. Other receivers may have fixed or variable mark-space frequencies – check your operating instructions carefully! The Kantronics KAM+ usually has the HF Packet mark-space pair set to 1600-1800 Hz. See the KAM+ manual for the procedure to change the KAM+ mark-space setting via software. See the Back Panel Jumper Function Table on page 12 for DSP-9+ filters and settings. Jumpers 7 and 8 set the mark-space frequencies.
RTTY Remodulator
To select the RTTY remodulator, first press in the RTTY push-button to select the RTTY filter. Then, press the RTTY push-button rapidly twice (“double-click”) to enable the demodulator. Leave the button pressed in after you have selected the remodulator. To switch the demodulator off release the RTTY push-button for one second or more. The demodulator mode is easily recognized by a lack of any receiver background noise – only the pure audio RTTY tones are audible when the remodulator is on and a RTTY signal is present. The DSP-9+ mutes the audio output when no FSK RTTY signals are detected.
Data AGC
The AGC (automatic gain control) can add up to 18 dB extra gain for weak signals, and can control the variation in levels of stronger signals. Depress the “AGC” push-button to turn on the AGC. Use the AGC whenever it enhances the readability of a signal. Sometimes, the AGC appears to increase the noise level because of the additional gain of the AGC. This is normal when signals are weak, and may enhance readability in spite of the higher audible noise.
Data Bypass Mode
Depressing the Bypass push-button places the DSP-9+ into a bypass mode. In the Data mode, the bypass mode routes the signal through an allpass DSP filter which has precisely the same delay as the normal narrow-band filter. When switching from data mode to bypass mode, this prevents a time discontinuity which can cause an AMTOR or PACTOR link to lose synchronization. The bypass mode has precedence over the Data mode. When the DSP-9+ is in bypass, the settings of the gain control and the parameter select push buttons do not affect the signal.
Turning off or removing power from the DSP-9+ automatically de-energizes the bypass relay and forces the DSP-9+ into the relay bypass mode. In this mode, a relay connects the audio input jack of the DSP-9+ directly to the speaker and headphone output jacks. The relay also connects the audio input jack of the DSP-9+ to the line output jack via a 6 dB attenuator.

Troubleshooting
SELF-TEST
The DSP-9+ has a complete self-test feature that verifies proper hardware and firmware operation. The test has four different parts:
- Front panel switch test
- Back panel internal jumper test
- Audio circuit test
- Push-To-Talk (PTT) input test.
Audio Circuitry Test
- Temporarily remove the back panel internal jumper in position 1. This removes the 22 Ohm load resistor from the DSP-9+ input. (Remove the back bezel and the back panel to reach the back panel internal jumpers. Do not remove the circuit board from the DSP-9+)
- Connect a RCA phono plug to RCA phono plug jumper cable from the audio input jack to line output jack.
- Connect the DSP-9+ power input jack to a 12-16 VDC @ 1 Amp. power supply.
- Connect a 4 – 8 Ohm speaker to the speaker output jack. Alternatively, connect mono headphones to the front panel headphone jack.
- Press and hold the “Mode” switch in while turning on the power with the power/Gain switch.
- The normal overload lights will flash on and off alternately until the Mode switch is released.
- After the Mode switch is released, the Voice LED lights indicating the start of the front panel push-button switch test.
- Depress any push-button except the “Mode” push-button. The DSP-9+ will produce a 500 Hz. tone.
- Depress a second push-button. The tone will change to a 2 kHz.
- If the audio circuitry is operating correctly, the normal LED will be on and the Overload LED will be off.
- The audio circuitry test is complete. Replace the back panel internal jumper in position 1 if it was removed in step 1. Continue the self test from this point by going to Step 6 of the front panel switch test. The self test may be ended at any time by turning the DSP-9+ off.
Front Panel Switch Test
- Connect the DSP-9+ power input jack to a 12-16 VDC @ 1 Amp. power supply.
- Connect a 4 – 8 Ohm speaker to the speaker output jack. Alternatively, connect stereo headphones to the front panel headphone jack.
- Press and hold the “Mode” switch in while turning on the power with the power/Gain switch.
- The normal overload lights will flash on and off alternately until the Mode switch is released.
- After the Mode switch is released, the Voice LED lights indicating the start of the front panel push-button switch test.
- Depress any push-button except the “Mode” push-button. The DSP-9+ will produce a 500 Hz. tone.
- Press and release all five remaining push buttons (all except the “Mode” push-button).
- After all six push buttons have been pressed, both the Voice and CW LEDs will be on if all push-button switches are operating correctly.
- The front panel switch is complete. The self test may be ended at any time by turning the DSP-9+ off.
Back Panel Internal Jumper Test
NOTE: The back panel internal jumper test requires opening the DSP-9+ and removing all configuration jumpers. The jumpers must be restored to their previous positions to maintain the configuration of the DSP-9+. Record the jumper positions before removing them. To avoid opening the DSP-9+ and having to restore the jumpers, do not run this test unless all other self-tests have been completed successfully.
- Remove the back panel and option jumpers 2 through 7. (Jumper 1 is the 22 ohm speaker load option – this test does not check Jumper 1.)
- Run the front panel switch test
- Temporarily shorting a jumper will produce a 500 hz. tone.
- Temporarily shorting two or more jumpers at one time will produce a 2 kHz. tone.
- Temporarily short each of the seven jumper positions, one at a time.
- If all seven jumpers work correctly, the Voice, CW and Data LEDs will be on.
- The back panel internal jumper test is complete. The self test may be ended at any time by turning the DSP-9+ off.
PTT Input Test
Self Test End
To end the self test, turn off the power and turn it on again without holding the Mode switch in. The DSP-9+ will operate normally if it has passed all the self tests.
Common Problems and Solutions.
- “Normal” LED does not flash on audio peaks.
- Check power connection to DSP-9+.
- Increase audio input level with receiver audio output level control until the “Normal” LED flashes.
- Bypass the DSP-9+ by turning it off. Verify the audio level out of the radio by listening to the speaker. If nothing is heard, plug a set of stereo headphones into the front panel headphone jack. If no audio is heard in the headphones or speaker, check audio input connections to the DSP-9+. Make sure the cable polarity is correct. See the audio input installation section.
- “Overload” LED flashes on audio peaks.
- Check power connection to DSP-9+.
- Reduce audio input level with receiver audio output level control
- No audio output
- Check power connection to DSP-9+.
- Increase audio input level with receiver audio output level control until the “Normal” LED flashes.
- Turn front panel audio level control clockwise.
- Bypass the DSP-9+ by turning it off. Verify the audio level out of the radio by listening to the speaker. If nothing is heard, plug a set of stereo headphones into the front panel headphone jack. If audio is heard in the headphones, check the speaker connections. If no audio is heard in the headphones or speaker, check audio input connections to the DSP-9+.
- Check audio output device (speaker or headphones).
If the DSP-9+ does not seem to work correctly after carefully following the installation, operation and troubleshooting instructions in this manual, call, write or FAX the Timewave Customer Service Department for additional help.
Timewave Technology Inc.
2401 Pilot Knob Road
St. Paul, MN 55120, U.S.A.
612-452-5939
FAX 612-452-4571
Product Warranty
Timewave Technology Inc. products carry the following warranty:
Timewave hardware products are warranted against defects in materials and workmanship. If Timewave receives notice of such defects during the warranty period, Timewave shall, at its option, either repair or replace hardware products which prove to be defective. Timewave software and firmware products which are designated by Timewave for use with a hardware product are warranted not to fail to execute their programming instructions due to defects in materials and workmanship. If Timewave receives notice of such defects during the warranty period, Timewave shall, at its option, either repair or replace software media or firmware which do not execute their programming instructions due to such defects. Timewave does not warrant that operation of the software, firmware, or hardware shall be uninterrupted or error free.
The warranty period for each product is one year from date of shipment. Limitation of Warranty: The foregoing warranty shall not apply to defects resulting from:
- Improper or inadequate maintenance by the Buyer;
- Buyer-supplied software or interfacing;
- Unauthorized modification or misuse;
- Operation outside the environmental specifications of the product;
- Improper site preparation and maintenance.
Exclusive Remedies:
The remedies provided herein are the Buyer’s sole and exclusive remedies. In no event shall Timewave be liable for direct, indirect, special, incidental or consequential damages (including loss of profits) whether based on contract, tort, or any other legal theory.
Electromagnetic Interference
To maintain the integrity of the EMI prevention measures in this unit, it is important to replace all hardware if the unit is reassembled after opening the housing. This includes the 3 star washers around the audio input, line output and PTTI back panel jacks, the ground lugs at the sides of the PC board, and all the panel screws. This unit has been tested by an independent testing laboratory to verify compliance with EMI requirements of FCC rules part 15. The following notice is required by the FCC.
NOTE: This equipment has been tested and found to comply with the limits for a Class B digital device, pursuant to part 15 of the FCC rules. These limits are designed to provide reasonable protection against harmful interference in a residential installation. This equipment generates, uses and can radiate radio frequency energy and, if not installed and used in accordance with the instructions, may cause harmful interference to radio communications. However, there is no guarantee that interference will not occur in a particular installation. If this equipment does cause harmful interference to radio or television, which can be determined by turning the equipment off and on, the user is encouraged to try to correct the interference by one or more of the following measures:
- Reorient or relocate the receiving antenna.
- Increase the separation between the equipment and the receiver.
- Connect the equipment into an outlet on a circuit different from that to which the receiver is connected.
- Consult the dealer or an experienced radio/TV technician.
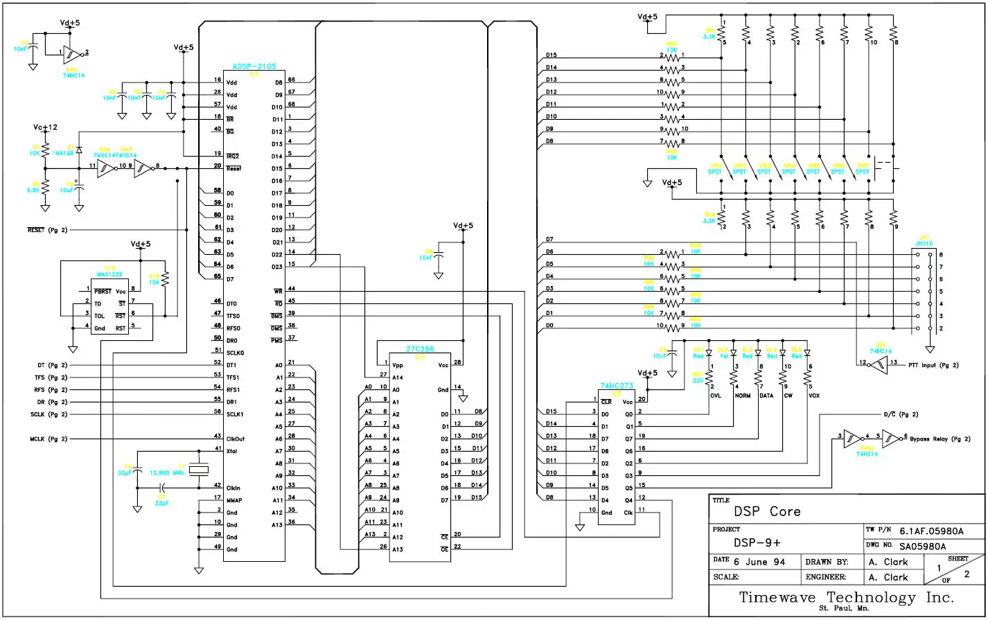
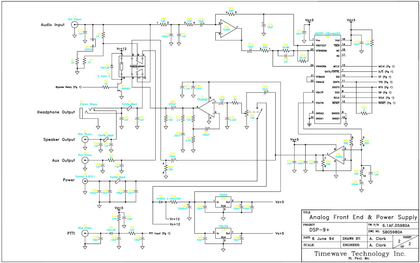
Schematic Diagrams
The schematic diagrams in this manual may differ slightly from any particular DSP-9+. Timewave reserves the right to make changes in the DSP-9+ at any time.


















