
NEDSP1962-KBD
User Installation Manual

Introduction
The NEDSP1962-KBD amplified DSP noise cancelling module can be retrofitted inside many types of extension speaker or older style radios and transceivers. It incorporates unique Digital Signal Processing (DSP) technology which can identify speech from within a noisy signal and can provide up to 40 dB of noise reduction and 65 dB of tone reduction. The module comes pre-wired and with an on-board power amplifier enabling it to be easily incorporated into existing equipment. All the module functions are controlled by the pre-wired keyboard switch assembly. The NEDSP1962-KBD uses a powerful programmable DSP audio processing chip with DSP noise cancelling technology inside. This high-performance chip delivers exceptional sound quality and incorporates a full audio signal chain with 16-bit A/D converters and digital interfaces utilising fully flexible digital processing architecture. The audio amplifier stage is provided by a Texas Instruments TPA3111D1PWPP Mono Class-D audio power amplifier chip which is 94% efficient, eliminating the need for heatsinks.
The NEDSP1962 Module features:
- Fully adaptable noise cancellation 9 to 40dB (8 filter levels)
- Up to 65% heterodyne tone reduction
- Overall Gain control
- Input level overload indicator
- Easy to install between input and loudspeaker
- Frequency Response (50 Hz to 5 kHz)
- Up to 7.5 Watts output (4)
- Noise Reduction can be preset or remotely set during operation
- 10 to 18 Volts DC supply range
- Adjustable audio indicator “beep” tones
- Pcb Mounting Holes
- Audio bypassed when power removed
- Small Size 70 mm x 50 mm x 12 mm
The NEDSP1962-KBD DSP noise cancelling module is supplied with 1 x 1030-FPL fused DC power lead, full mounting kit with bhi labels and installation user guide.
Limitations
This module is designed to pass speech. Other signals such as data, music and morse (CW) will pass through to some degree depending on the filter level setting, but the integrity of these signals cannot be guaranteed. This module is designed to be driven from a High-Level signal source capable of operating into a load of 62 impedance.
Important Note: The Audio Output Amplifier is `Class D’ and therefore neither of the output wires should have any connection to ground, they should only be connected to a speaker or a fully isolated socket for headphones.
Module connection and mounting
The module comes pre-wired with a 2.1 mm power socket fitted (centre pin +ve). The “audio in” and “audio out” connections are pre-wired pairs of wires, ready to be connected into the audio path of the speaker. The amplifier is Class-D, and it is very efficient, so any heat is dissipated through the PCB layout. It is recommended that the module is securely fitted in a suitable location using the 4 x adhesive backed pcb standoffs provided in the mounting kit See section 6 for the modules physical dimensions, connector positions and fixing information.
Alternatively, the module may be mounted using self-adhesive foam pads or with suitable mounting screws and spacers, but all caution should be taken to ensure that none of the circuit pins or components on the solder side make contact with any metallic parts.
Keyboard Switch Assembly Mounting
The keyboard switch assembly is mounted through the speaker housing/enclosure to provide an easy-to-use interface. The module is supplied with a label to place over the keyboard switch pcb assembly to make the installation look professional. When the enclosure is thick enough the keyboard assembly is retained using an M2.5 x 20mm Countersink screw (supplied), which is hidden by the label, see figure 3 above. Do not over-tighten the mounting screw.
If the enclosure is too thin to use a countersunk screw (such as fitting into sheet metal), then an Instrument Head type screw may be used. In this instance the label needs to be cut out to allow the screw head to pass through from the outside. This can easily be achieved by applying the label to the screw hole and carefully cutting around the screw hole using a scalpel or craft knife. Again, do not over-tighten the screw.
Sounder Mounting (not fitted as standard)
If a sounder is to be used instead of the internal audio tones, Mount the sounder in a suitable position using a double side sticky foam pad (not supplied). Do not cover the small hole in the face of the sounder. For best results mount the sounder where it can radiate sound to the outside face of the case, for example behind an air vent.
DSP Noise cancellation
The bhi DSP noise cancelling processes the incoming signal and differentiates the speech from the noise. The unwanted noise and interference are attenuated to leave only speech. The following diagrams are taken from actual audio signals and illustrate how the signal the signal looks before and after processing.

Figure 3 – Noise Reduction
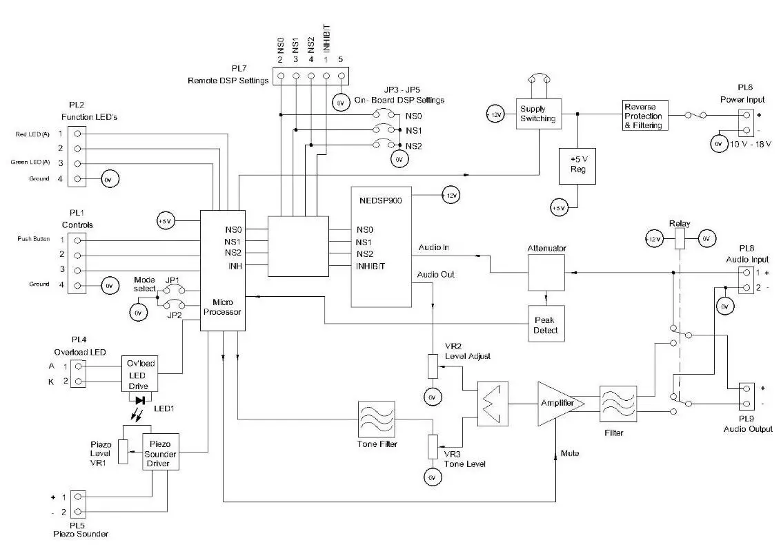
Module Description
Block Diagram of module

Figure 4. NEDSP1962 block diagram 3
Module Layout
The following diagrams show the layout of the NEDSP1962 module

Figure 5 below. NEDSP1962 connections and controls

Connector and Pin Functions (See pcb layout on page 4 also)
PL6 Power Input
| Pin | Function | Connection To | Comments |
| 1 | + Ve supply | Red | 9 Volts to 18 Volts DC |
| 2 | -Ve Supply | Black |
PL8 Audio Input
| Pin | Function | Connection To | Comments |
| 1 | Input Signal | Yellow | |
| 2 | Signal Ground | Black |
PL9 Audio Output
| Pin | Function | Connection To | |
| 1 | +Ve Speaker Drive | White | Do not short to Ground |
| 2 | -Ve Speaker Drive | Blue | Do not use as Ground |
NOTES:
- While the Audio Input is referenced to ground, the audio output is balanced. It is therefore imperative that the Speaker (-) connection is not grounded at all.
- When using this module with a headphone socket, place a 100 Ohm 3-Watt resistor between the Speaker (-) ground and the socket Ring, while switching the Speaker (+) through the socket Tip connections.
LED Overload Indicator
A Red LED indicator is provided on the Keyboard PCB to indicate that there is an Audio Overload or Fault condition. There is also an overload LED on the main pcb.
LED Status Indicator
A Tri-colour LED is provided on the keyboard PCB indicates the various module modes
Controls
PCB
The level controls provide adjustment of the audio level through the module. The module is factory set to give a gain of approx. 1 with an 8 Ohm input and 8 Ohm speaker on the Output. The level that is heard in the speaker when the unit is unpowered should be the same level when the unit is powered and the DSP is set to Off. Potentiometer VR2 is the adjustment for the audio throughput gain.
Potentiometer VR3 changes the volume of the audio indicator beeps which indicate the functions of the module. The solder link across JP16, which is adjacent to this control may be removed to stop these tones completely. Potentiometer VR1 allows adjustment of the Piezo sounder level (if fitted). This is factory set for optimum level but may be adjusted to suit individual requirements when the module and sounder are fitted within an enclosure.
Keyboard Switch Assembly – The keyboard switch assembly controls the module functions including power On and Off.

Figure 9. NEDSP1962-KBD Keyboard switch assembly
Installation
Installation Overview
The NEDSP1962-KBD module is inserted into the path inside the speaker housing/enclosure.
Overview
To obtain the best results from this module, it should be set up such that the output level sounds the same whether the module is switched On or Off. The input sensitivity has a range of 70mW to 3 Watts to provide a 7 Watt output. Under certain conditions the DSP may create a very small amount of noise when no signal is applied. If set up correctly and without the DSP being set too high you should not be able to hear this noise when an audio signal is applied.
Suggested set up procedure:
- Ensure that the NEDSP1962-KBD module is un-powered.
- Connect/install the module to an appropriate speaker unit.
- Connect the speaker to an audio source.
- Set the source audio to a typical audio level.
- Press and hold “Power On/Off button for around 1 second to power up the module.
The mode LED will light (green for 4 level & Orange for 8 level mode). You will hear several audio beeps and the LED will flash a same number of times corresponding to the current noise filter level with the same amount of audio beeps. - Make sure that the Overload LED is not illuminating on audio peaks. If it is reduce the source level audio.
- Adjust VR2 pot (output level) until the audio sounds about the same level is when the module was switched off with no power.
- The module is now set up with no appreciable throughput gain.
- Adjust the input source to check that the audio output level changes commensurately and that the Overload LED does not flash.
Note: For certain situations, the audio may be required to be louder when the module is powered and carrying out its DSP function. In this case, carry out the above procedure and adjust VR2 to give you increased audio output. Bear in mind that if the user may get a bit of a shock when the module is powered, and the volume suddenly changes from a normally acceptable level to one that’s quite loud.
Other signal considerations
Due to the adaptive nature of the noise reduction algorithm, a small delay may be heard between any input audio changes and the action of the Noise Reduction algorithm, especially when the input signal disappears then re-appears or the input signal become clear of noise and then gets noisier. Under these circumstances the algorithm needs to adapt to the signal and this can take about 20mS to 100mS. For optimum performance the input signal should be applied constantly where possible.
Upon powering up or switch-on a very quiet thump of click may be heard in the loudspeaker. This is due to the amplifier being enabled and is normal behaviour.
Beep Tone level
The beep tones volume can be adjusted VR3. Once the audio level is set up, and if the function beeps are required, these may need setting to an appropriate level. This can be carried out by adjusting VR3 `Beep’. Clockwise will increase the level, Anti-clockwise will reduce the level. If the beeps are not required, then VR3 can be set fully anti-clockwise or the solder link across JP16 may be removed using solder wick and a fine soldering iron tip.
Above picture 3.2.4 Beep Tone level
Functions
Keyboard switch assembly
The keyboard has 2 push buttons, a Tri-coloured LED and a Red LED.

Power button
The power button toggles the module On and Off. When the power is “Off” the audio bypasses straight through the module directly to the output speaker, so the circuit will behave as if the module isn’t present. Switching the power “On” routes the audio through the module.
Note: If the Power is On and the DSP is switched Off, the audio still passes through the DSP processing circuitry, which creates a bandpass filter with Upper and Lower cut-off frequencies of 200 Hz and 5000 Hz.
A single press of the Power button for about 1 second switches the module On, and a further single press of around 1 second will switch the Module Off.
With the power connected and the module switched Off the circuit will still draw approximately 6mA.
DSP Level Button
This function button is used to set the following:
- DSP filter On/Off
- DSP Noise Reduction level change
- 4 or 8 Levels of Noise Reduction
Noise Reduction Levels
4 or 8 levels of Noise Reduction available. The amount by which any Noise and Tone signals are reduced are shown in Table 4 below:
| Level (4) | Level (8) | Heterodyne Reduction | White Noise Reduction |
| 1 | 4dB | 8dB | |
| 1 | 2 | 5dB | 12dB |
| 3 | 6dB | 16dB | |
| 2 | 4 | 8dB | 20dB |
| 5 | 16dB | 25dB | |
| 3 | 6 | 21dB | 30dB |
| 7 | 25dB | 35dB | |
| 4 | 8 | 65dB | 40dB |
Table 4 above. Heterodyne and Noise reduction levels
The column marked (4) shows the noise and tone reduction when operating the module in 4 level mode, and the level (8) column for 8 levels. The 4 level mode gives you bigger changes between the filter levels.
Holding down the function button down will continuously change the DSP level. When the desired level has been reached, release the button. The module will retain this level until it is changed again. A short press of the Mode button will switch between DSP filter “On” and DSP “Off” (Red LED).
To switch between 4 and 8 level mode follow this procedure:
Switch the module power on whilst pressing and holding the function button. Two slower beeps will be heard indicating that the module is in the set-up mode, followed by three sets of two beeps then followed by 4 beeps and then 8 beeps.
Keep your finger on the mode button until you want to select either 4 or 8 levels.
For 4 level mode release the button when you hear 4 beeps. for 8 level mode release the button when you hear 8 beeps.
The LED will go green for 4 level mode and orange for 8 level mode. Subsequent presses short presses will scroll between filter on and filter off (red LED for both modes).
When Switched “On” the module recalls the last DSP filter level that was used with noise cancelling on.
Specification
DC Characteristics
| Parameter | Test Conditions | Min. | Typ. | Max. | Units |
| Supply Voltage | 10 | 16 | 18 | V | |
| Quiescent Current | Vs = 10 V to 18 V | 5. | 7 | mA | |
| Quiescent current with DSP On, no load and no signal | Vs = 10 V to 18 V | 70 | 80 | mA | |
| Current at Maximum Audio | 400mA |
Audio Characteristics
| Parameter | Test Conditions | Min. | Typ. | Max. | Units |
| Output Power | Vs = 10 V to 18 V | 5 | 7 | W | |
| Input Sensitivity 4 0 Load | f = 1kHz Po = 0.5 W | 100 | mV 03-0 | ||
| Input Sensitivity 4 0 Load | f = 1kHz 6 Watts | 400 | mV (pia) | ||
| 3dB BW | Po =1 W, DSP= Off RL= 8 Ω | 200 | 5000 | Hz | |
| Distortion | f = 1kHz, Pout =7 W, RL = 8Ω | 0.3 | % | ||
| Input Resistance | When operating | 62 | 0 | ||
| Voltage Gain | f = 1kHz | 16 | |||
| Efficiency | f = 1kHz Po = 0.5 W | >80 | % |
Physical Dimensions
The following diagrams detail the physical dimensions of the module. All dimensions are
Main PCB Physical dimensions

Keyboard hole drilling detail below (drawing not to scale)

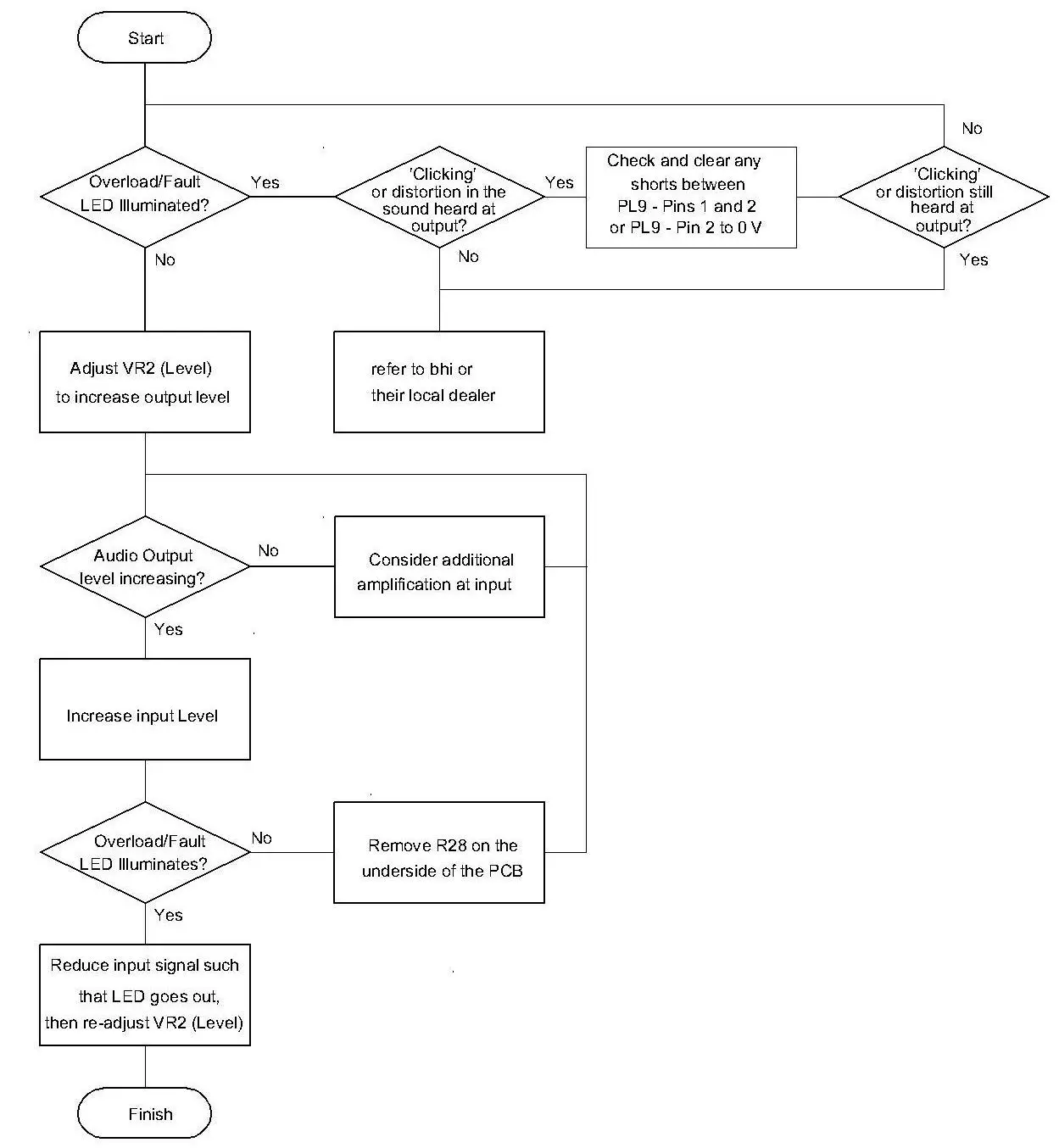
Troubleshooting
Clicking sound in a connected speaker or headset. Check the Overload LED. If this is On or flashing for any reason even though no Audio is being passed, this may be indicating a possible speaker fault, the output wires have been shorted or that one of the speaker wires has been grounded. Check the speaker and/or wiring for faults before trying to switch the module on again. If the speaker works when the module is switched Off (i.e. the audio is bypassing the DSP Circuitry) then this indicates a PCB fault. The input to the module is loaded at approximately 62 . When switched off, the signal is placed directly on the speaker and of course the impedance becomes whatever value the speaker is.

bhi Ltd
22 Woolven Close, Burgess Hill, West Sussex, RH15 9NR, England
Telephone: + 44 (0)1444 870333
Email: [email protected] Web: www.bhi-ltd.com
Specification














