ecler eHMA Series Mixing Amplifiers

IMPORTANT REMARK
CAUTION RISK OF ELECTRIC SHOCK DO NOT OPEN
WARNING: SHOCK HAZARD – DO NOT OPEN AVIS: RISQUE DE CHOc ÉLECTRIQUE NE PAS ouVRIR
- The lightning flash with arrowhead symbol, within an equilateral triangle, is intended to alert the user to the presence of uninsulated “dangerous voltage” within the product’s enclosure that may be of sufficient magnitude to constitute a risk of electric shock to persons.
- The exclamation point within an equilateral triangle is intended to alert the user to the presence of important operating and maintenance (servicing) instructions in the literature accompanying the appliance.
- WARNING (If applicable): The terminals marked with symbol of “ ” may be of sufficient magnitude to constitute a risk of electric shock. The external wiring connected to the terminals requires installation by an instructed person or the use of ready-made leads or cords.
WARNING: To prevent fire or shock hazard, do not expose this equipment to rain or moisture.
WARNING: An apparatus with Class I construction shall be connected to a mains socket-outlet with a protective earthing connection.
IMPORTANT SAFETY INSTRUCTIONS
- Read these instructions.
- Keep these instructions.
- Heed all warnings.
- Follow all instructions.
- Do not use this apparatus near water.
- Clean only with dry cloth.
- Do not block any ventilation openings. Install in accordance with the manufacturer’s instructions.
- Do not install near any heat sources such as radiators, heat registers, stoves, or other apparatus (including amplifiers) that produce heat.
- Do not defeat the safety purpose of the polarized or grounding type plug. A polarized plug has two blades with one wider than the other. A grounding type plug has two blades and a third grounding prong. The wide blade or the third prong are provided for your safety. If the provided plug does not fit into your outlet, consult an electrician for replacement of the obsolete outlet.
- Protect the power cord from being walked on or pinched particularly at the plugs, convenience receptacles, and at the point where they exit from the apparatus.
- Only use attachments/accessories specified by the manufacturer.
- Unplug the apparatus during lightening sorts or when unused for long periods of time.
- Refer all servicing to qualified personnel. Servicing is required when the apparatus has been damaged in any way, such as power supply cord or plug is damaged, liquid has been spilled or objects have fallen into the apparatus, the apparatus has been exposed to rain or moisture, does not operate normally, or has been dropped.
- Disconnecting from mains: Switching off the POWER switch all the functions and light indicators of the amplifier will be stopped, but fully disconnecting the device from mains is done unplugging the power cord from the mains input socket. For this reason, it always shall remain readily operable.
- Equipment is connected to a socket-outlet with earthing connection by means of a power cord.
- The marking information is located at the bottom of apparatus.
- The apparatus shall not be exposed to dripping or splashing and that no objects filled with liquids, such as vases, shall be placed on apparatus.
NOTE: This equipment has been tested and found to comply with the limits for a Class A digital device, pursuant to part 15 of the FCC Rules. These limits are designed to provide reasonable protection against harmful interference when the equipment is operated in a commercial environment. This equipment generates, uses, and can radiate radio frequency energy and, if not installed and used in accordance with the instruction manual, may cause harmful interference to radio communications. Operation of this equipment in a residential area is likely to cause harmful interference in which case the user will be required to correct the interference at his own expense.
WARNING: This product must not be discarded, under any circumstance, as unsorted urban waste. Take to the nearest electrical and electronic waste treatment centre.
NEEC AUDIO BARCELONA, S.L. accepts no liability for any damage that may be caused to people, animal or objects due to failure to comply with the warnings above.
IMPORTANT NOTE
Thank you for choosing our Ecler eHMA mixing amplifier!
It is VERY IMPORTANT to carefully read this manual and to fully understand its contents before any connection in order to maximize your use and get the best performance from this equipment. To ensure optimal operation of this device, we strongly recommend that its maintenance be carried out by our authorised Technical Services.
Ecler eHMA comes with a 3-year warranty.
INTRODUCTION
eHMA is an easy-to-use series of professional powered mixers designed for PA applications. Its main features are:
- Amplified mono output for 70/100V line and low impedance (4Ω), 60 W (eHMA60), 120W (eHMA120) or 250W (eHMA250) *
- Audio input channels:
- eHMA60: 2 MIC/LINE inputs (1 of them with talkover function) + 1 MIC input
- eHMA120: 3 MIC/LINE inputs (all 3 with talkover function) + 1 LINE input
- eHMA250: 2 MIC/LINE inputs (both with talkover function) + 2 LINE inputs + 2 MIC input (both with talkover function)
- Input sensitivity level control (GAIN) on the rear panel.
- +24 V DC phantom power available for all MIC and MIC/LINE inputs (eHMA60 and eHMA120). +15 VDC available in eHMA250.
- Talkover function (audio priority over existing audio) operating on compatible inputs (depending on models – Talkover can be simultaneously assigned to multiple inputs).
- Global 2-band tone controls for mixing bus.
- LED level indicators for level (SP) and clipping (CLIP) of the mixing signal.
- Main output level control.
- Recording / auxiliary output (eHMA120 and eHMA250).
- The “MUTE” remote control input and the front panel status indicator allow connection of external dry contact closures (fire detection systems and other safety devices that have to mute the mixer signal by activating the “NO” (normally open) control signal).
- Chime sound, enabled by external dry contact closure, available on eHMA120 and eHMA250, compatible with paging stations.
- • Auto-standby function: standby mode (low power consumption) automatic activation in the absence of audio signals at inputs for more than 2 minutes, with immediate return to normal operation when a signal reappears.
- +24VDC external power on eHMA60 and eHMA120 (eHMA models also offer a connector to be powered from external batteries). AC direct connection with internal power supply on eHMA250.
- Output zones with ON/OFF switches (turning on or off the line of speakers connected to the zone outputs):
- 2 zones with eHMA120
- 4 zones with eHMA250
- Remote control port (REMOTE), compatible with volume control panels from WPa Series (WPaVOL, etc.), on eHMA250
- 19 ”rack mount kit included (eHMA60 & eHMA120)
- eHMA250, in addition, includes amplified output at 250W @ 8Ω and on 50V line, selectable through rear selector.
INSTALLATION
Non-compliance with the instructions or neglecting warnings may cause malfunction or even damage the unit:
- Avoid turning on the device without the speakers connected to its outputs and without having previously set the volume/gain controls to a minimum level.
- Always use shielded cables to make connections between devices.
- In an amplifier, avoid placing the speaker output cables close to other signal cables (micro, line…). This may cause the system to oscillate, damaging the amplifier and speakers.
NEMA series powered mixers are specially designed to be installed in a standard 19″ rack, taking up 1U or 2U (eHMA60 is a half-width unit, and accessories are available for standard rack mounting). It has been designed to be operated by non-technical users. This is the reason why its tone controls are adjustable only with a screwdriver. On the opposite, input and output level controls use classic and easily accessible rotary knobs. Due to its low power consumption and heat sink, the eHMA-powered mixer doesn’t need any fan cooling. However, avoid installing it in dusty environments and/or in a location with extreme temperature and moisture. The mixer should be kept apart from noise and interference sources (dimmers, motors, etc…) as well as from power cables. In order to protect the mixer from eventual overloads, the eHMA250 is protected by a time-delay power fuse of 0.5A. If it gets blown up, you must replace it with an identical one. If it gets blown up, you must replace it with an identical one. NEVER REPLACE THE FUSE WITH ANOTHER ONE WITH A HIGHER VALUE. eHMA60 and eHMA120 have an external universal power supply.
CAUTION: Fuse substitutions have to be performed by a qualified technician.
INPUTS
The eHMA inputs support two types of audio signals (mono microphone MIC or stereo LINE). Dual inputs have a MIC/LINE selector located on the rear panel:
- Microphone signal: Euroblock connector for a nominal input level from –50dBV (3.16mV) to –20dBV (0.1mV), with a GAIN control on the rear panel to adjust the gain.
Here is the wiring diagram for microphones:
- Microphones must be low impedance (200 to 600) and monophonic.
- The HMO supplies phantom power for condenser microphones; it is enabled with a recessed jumper, accessible from the rear panel (see diagram). By default, phantom power is disabled (factory setting).
- The Talkover (priority) function operates when a signal is detected at the inputs 1 to 3 this function is assigned to; it attenuates the other inputs of the unit that don’t have priority. Turn it on/off for each input channel with the “TK” switch on the front panel.
- With the CHIME function, closing a dry contact connected to CHIME terminals on the rear panel triggers a chime (“ding-dong”), usually to announce a voice message sent from a microphone or a paging station. With the adjacent VOL control, you can adjust its volume. This function is available on eHMA120 and eHMA250models.
- To manage the important level differences existing between conventional CD and LINE sources and other devices capable of producing audio signals, the LINE inputs (and the MIC/LINE inputs in LINE mode)of the eHMA are standard line inputs (0dBV) with a ±15dB gain control for low-level sound sources such as media players, portable MP3 players, tablets, computers, mobile phones, etc. Turntables CAN NOT be directly connected to this unit, because it has no RIAA preamp equipped input.
OUTPUTS
The eHMA offers the following powered outputs:
- 1 low impedance mono output: all models. eHMA250 also has 250W @ 8Ω output
- 1 mono 70/100V line (high impedance) output: eHMA60
- 2 mono 70/100V line (high impedance) zone outputs (Z1 and Z2), with switches on the front panel to enable or disable the speaker line connected to each of them): eHMA120
- 4 mono 70/100V line (high impedance) zone outputs (Z1 to Z4 + ALL) over 50/70/ 100V line (high impedance), with switches on the front panel to enable or disable the speaker line connected to each of them): eHMA250
Outputs should be used as follows:
- Low impedance output (4), for a speaker or set of speakers with an overall impedance equivalent to 4. In this case, use the LOW- Z OUT (+ and -) terminals of the OUTPUT section on the rear panel
- High impedance outputs, 70V or 100V, for a (large) set of speakers equipped with 70V or 100V line transformers, and whose total power required is not greater than the nominal power supplied by the HMO model. In this case, use the 0V and 70V or 0V and 100V terminals of the OUTPUT section on the rear panel
The outputs must be used as follows on the eHMA250:
- Select the desired impedance using the selector located on the rear panel. Depending on whether the selected impedance is for low or high impedance output, use the corresponding outputs:
- 4 or 8: use output LOW-Z OUT
- 50V, 70V, or 100V: use outputs HIGH-Z OUT, including 4 mono zone outputs
Note: The five positions of the impedance selector affect the way the amplification module works when delivering different output voltages. This means that the position of the selector also affects the input sensitivity of the amplifier. Thus, the high impedance outputs should not be used with the selector in the low impedance (4 or 8) positions or vice versa, to avoid having erroneous input sensitivities resulting in unwanted audio distortions, or more likely reach equipment protection with high audio levels.
The master output level of the unit (OUTPUT VOL) must be adjusted so that SP (Signal Present) indicator indicates activity and overload (CLIP) are not permanently lit, but at most blinks to the rhythm of the low frequencies.
Other connections on the back panel:
- AUX/REC output (not available for eHMA60) with a nominal output of 0dBV (10kload).
- MUTE remote-control input: to connect an external dry contact closure. It allows the connection of fire detection systems and other safety devices that have to mute the mixer by using this control signal. The mode of operation is “NO” (normally open).
OPERATION AND USAGE
Starting up
Even is the power-up noise of this unit is minimal, we highly recommend to power up all equipment in the following order: sound sources, mixing units, equalizer, processors and finally power amplifiers. The power down sequence is the inverse of the power up one.
eHMA60 & eHMA120
This is directly done via the POWER mains switch, or by supplying power from the external power supply.
eHMA250
- Pushing the switch button lights up the integrated pilot light and both red “PROT” LEDs during the approximately 10 seconds needed to stabilize all voltages. The ” PROT” LEDs will then turn off meaning that the amplifier is now operative
- eHMA250 amplifiers include a simple yet effective indication system.
- PROT/STBY indicators show the absence of a loudspeaker output signal. These indicators may light up for the following reasons:
- From start-up, until the STANDBY time has passed. This time period is needed for the internal operating voltages to settle.
- A short circuit is detected at the loudspeaker terminals (PROTECT function).
- The amplifier is outputting direct current or very low-frequency signals that could damage the loudspeaker.
In any case, should these indicators light permanently, this is a sign of malfunction and the causes should be investigated.
Equalization
The tone controls of the main output provide a ± 15dB gain/attenuation for each of the bands, and their central operating frequencies are 100Hz and 10kHz.
Ground loops, background noise
You should always make sure that the signal sources coming to the mixer, as well as all devices connected to its outputs, do not have their grounds interconnected, that is; ground must never come from two different devices. Should this ever happen, noises could occur and seriously interfere the sound quality. Cable shields, when connected to the chassis, must never be linked together. This will avoid ground loops. The eHMA was designed to produce the lowest background noise. Independently from the electronic design, the resulting background noise directly relies on the correct use and installation of the mixing unit. Adjust, where appropriate, the gain of each input for an adequate operating level and then adjust the VOL controls on the front panel to obtain the desired input mix. Finally, adjust the VOL control of the main mix output to get the relevant output volume for your installation, and also enable the TK switches for priority inputs (a signal detection on these priority inputs will attenuate the signal of non-priority inputs). Important note on mix level adjustment: setting for example a channel VOL control to “2” and the output VOL control to “10” is not the same as the opposite. In the first case, the signal entering the mixing amplifier is weak, but even so it contains a background noise, so the signal/noise ratio is low (low signal). When the output amplifier equally amplifies both parts as a whole, the output has a very high background noise. In the second case, as the channel VOL control is set to the maximum, the signal received by the mixing amplifier has a high level and therefore also a high (good) signal/noise ratio, so when this signal reaches the output VOL control and is amplified, the signal/noise ratio remains better than in the previous case.
Cleaning
The front panel should not be cleaned with dissolvent or abrasive substances because silk-printing could be damaged. To clean it, use a soft cloth slightly wet with water and neutral liquid soap; dry it with a clean cloth. Be careful that water never gets into the unit through the holes of the front panel.
FUNCTION LIST
- Channel volume control, VOL
- Talkover switch, TK
- Mix bass control, LOW
- Mix treble control, HIGH
- LED indicator, Signal Present
- Output main volume control, OUTPUT VOL
- LED indicator, CLIP
- LED indicator, MUTE
- Auto-standby switch
- LED indicator ON/STBY
- LED indicator, STBY/PROT
- Phantom ON/OFF
- Micro input, MIC
- Micro line selector
- Line input, LINE
- Input gain adjust, GAIN
- Dry contact chime trigger, CHIME TRIGGER (2) (3)
- Chime volume control, CHIME VOL (2) (3)
- Low impedance output, LOW-Z OUT, LOW-Z OUT
- High impedance output, HIGH-Z 70/100V (1)
- DC in socket 24V (1) (2)
- External mute terminal, MUTE
- PSU cable security clamp (1) (2)
- ZONE ON/OFF switch (2) (3)
- ALL ZONES ON/OFF switch (3)
- AUX/REC / AUX OUT output (2) (3)
- External battery supply input 24V DC (2)
- High impedance 70/100V ZONE output (2) (3)
- Impedance selector (3)
- External volume connector, REMOTE (3)
- Mains switch, POWER (3)
- Fuse holder (3)
- Mains socket (3)
- (1) eHMA60
- (2) eHMA120
- (3) eHMA250
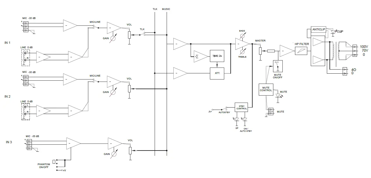
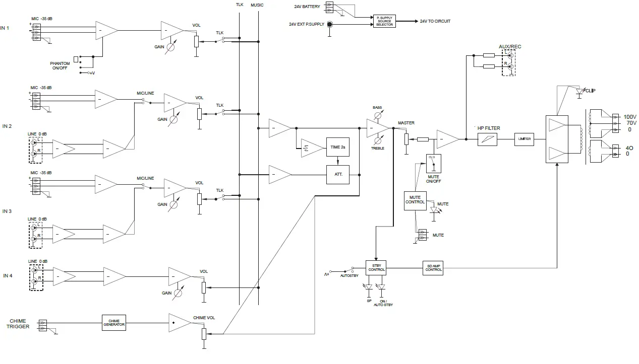
FUNCTION DIAGRAM 
BLOCK DIAGRAMS
eHMA60
eHMA120
eHMA250
TECHNICAL CHARACTERISTICS
eHMA60
| eHMA60 | |
| Power output | |
| 100V output | 60W @ 166Ω 1% THD |
| Low Z output | 66 W @ 4Ω 1% THD |
| Frequency response (HPF at 70Hz) | 70Hz – 30kHz (-3dB) |
| THD+Noise @ 1kHz Full Power, Speaker Out, Line | <0.08% |
| Channel crosstalk @ 1 kHz | >65dB |
| Sensitivity / Nominal impedance | |
| INPUT 1 LINE | -15dBV to + 15dBV / >10 kΩ |
| INPUT 2 LINE | -15dBV to + 15dBV / >10 kΩ |
| INPUT 1 MIC | -20dBV to -50dBV / >1 kΩ |
| INPUT 2 MIC | -20dBV to -50dBV / >1 kΩ |
| INPUT 3 MIC | -20dBV to -50dBV / >1 kΩ |
| CMRR | |
| MIC (BAL) | >65dB @ 1kHz |
| Tone control (LINE & MIC) | |
| BASS | 100Hz ±15dB |
| TREBLE | 10kHz ±15dB |
| Signal Noise Ratio (Gain at center, low Z output) | |
| LINE | >85dB |
| MIC (BAL) | >75dB |
| Talkover (INPUT 1) | |
| Time | 2 sec. |
| Depth | -30dB |
| Phantom voltage | |
| +24VDC / 10mA max. | |
| Mute | |
| Configuration | Normally open (by dry contact) |
| Supply | |
| DC supply | 24V |
| Mains (using supplied DC adapter) | 100-240VAC + External PSU 24VDC |
| Power consumption | |
| Pink noise, 1/8 power | 33 VA / 17W |
| Pink noise, 1/3 power | 62 VA / 36W |
| Standby mode (time 2 minutes) | <4W |
| Dimensions | |
| Panel WxDxH (knobs excluded) | 200x150x44mm |
| Weight | 1.9kg |
| eHMA120 | |
| Power output | |
| Low Z output | 95W @ 4Ω 1% THD |
| 100V output | 95W @ 100Ω 1% THD |
| Frequency response (HPF at 70Hz) | 70Hz – 25kHz (-3dB) |
| THD+Noise @ 1kHz Full Power, Speaker Out, Line | <0.2% |
| Channel crosstalk @ 1 kHz | >65dB |
| Sensitivity / Nominal impedance | |
| INPUT 2 LINE | -15dBV to + 15dBV / >10 kΩ |
| INPUT 3 LINE | -15dBV to + 15dBV / >10 kΩ |
| INPUT 4 LINE | -15dBV to + 15dBV / >10 kΩ |
| INPUT 1 MIC | -20dBV to -50dBV / >1 kΩ |
| INPUT 2 MIC | -20dBV to -50dBV / >1 kΩ |
| INPUT 3 MIC | -20dBV to -50dBV / >1 kΩ |
| CMRR | |
| MIC (BAL) | >65dB @ 1kHz |
| Tone control (LINE & MIC) | |
| BASS | 100Hz ±15dB |
| TREBLE | 10kHz ±15dB |
| Signal Noise Ratio (Gain at center, low Z output) | |
| LINE | >85dB |
| MIC (BAL) | >75dB |
| Talkover (INPUT 1, 2 & 3) | |
| Time | 2 sec. |
| Depth | -30dB |
| Phantom voltage | |
| +24VDC / 10mA max. | |
| Mute | |
| Configuration | Normally open (by dry contact) |
| Supply | |
| DC supply | 24V |
| Mains (using supplied DC adapter) | 100-240VAC + External PSU 24VDC |
| Power consumption | |
| Pink noise, 1/8 power | 47 VA / 26W |
| Pink noise, 1/3 power | 64 VA / 58W |
| Standby mode (time 2 minutes) | <5W |
| Dimensions | |
| Panel WxDxH (knobs excluded) | 435x120x44mm |
| Weight | 2.9kg |
| eHMA250 | |
| Inputs | |
| INPUTS 1-2 Type Connectors Nominal Impedance Phantom power Sensitivity CMRR Talkover
INPUTS 3-4 Type Connectors Nominal Impedance Phantom power (MIC) Sensitivity CMRR (MIC) Talkover
INPUTS 5-6 Type Connectors Nominal Impedance Sensitivity | MIC Mono, balanced Euroblock >1kΩ +15VDC (ON/OFF ext switch) -20 to -50dBV >65dB @ 1kHz Time: 2 sec. Depth: -30dB MIC / LINE Mono, balanced / Stereo, unbalanced Euroblock / RCA >1kΩ / >4,5kΩ +15VDC (ON/OFF ext switch) -20 to -50dBV / -15 to +15dBV >65dB @ 1kHz Time: 2 sec. Depth: -30dB LINE Stereo, unbalanced RCA >4,5kΩ -15 to +15dBV |
| Power Output | |
| Low-Z output High-Z output Frequency Response (HI-Z OUT) Frequency Response (LOW-Z OUT) THD + Noise@ 1kHz Full Power, Speaker Out, Line THD + Noise Aux Out Channel Crosstalk @ 1kHz AUX OUTPUT Nominal Level Min Load | 250W @ 4Ω/ 8Ω 250W @ 50V/ 70V/ 100V 70Hz – 25kHz (-3dB) 20Hz – 25kHz (-3dB) <0.09% <0.02% >65dB 0dB 10kΩ |
| High Pass Filter | |
| High-Z OUTPUT Low-Z OUTPUT | 70Hz / 12dB/oct 20Hz / 12dB/oct |
| Tone Control | |
| Bass Treble | 100Hz ± 15dB 10kHz ± 15dB |
| Signal Noise Ratio (Gain at center, Low-Z Out) | |
| LINE MIC (BAL) | >85dB >75dB |
| Auto Standby | |
| MUTE time STANDBY time Trigger Level | 2 min 10 min -40dB |
| Supply | |
| Mains | 100-240VAC, 50-60Hz |
| Power Consumption | |
| Pink noise, 1/8 power Pink noise, 1/3 power Standby mode (time: 2 min) Efficiency (typical) | 45W 95W 8W 82% |
| Mechanical | |
| Dimensions (WxDxH) Weight | 435x220x44mm / 17,1”x8,7”x1,7” 3kg / 6,6 lb. |
All product characteristics are subject to variation due to production tolerances. NEEC AUDIO BARCELONA S.L. reserves the right to make changes or improvements in the design or manufacturing that may affect these product specifications.
For technical queries contact your supplier, or distributor or complete the contact form on our website, in Support / Technical requests.
Motors, 166‐168 08038 Barcelona ‐ Spain ‐ (+34) 932238403 | [email protected] | www.ecler.com




















