adeunis LoRaWAN MOTION V2 Transceiver Presence and Luminosity

PRODUCTS AND REGULATORY INFORMATION
| Information document | |
| Title | LoRaWAN MOTION V2 – User Guide |
| Sub-title | / |
| Document type | User Guide |
| Version | 2.0.1 |
This document applies to the following products:
| Nom | Référence | Version firmware |
| LoRaWAN MOTION V2 | ARF8276A | Version RTU : V2.0.1 Version APP : V2.0.0 |
DISCLAIMER
This document and the use of any information contained therein, is subject to the acceptance of the adeunis® terms and conditions. They can be downloaded from www.adeunis.com. adeunis® makes no warranties based on the accuracy or completeness of the contents of this document and reserves the right to make changes to specifications and product descriptions at any time without notice. adeunis® reserves all rights to this document and the information contained herein. Reproduction, use or disclosure to third parties without express permission is strictly prohibited. Copyright © 2016, adeunis®. adeunis® is a registered trademark in the EU and other countries.
TECHNICAL SUPPORT
Website
Our website contains a lot of useful information: information on modules and wireless modems, user guides, an configuration software and technical documents which can be accessed 24 hours a day
E-mail
If you have technical problems or cannot fi nd the required information in the provided documents, contact our Technical Support on our website, section « Technical Support ». This ensures that your request will be processes soon as possible.
Helpful Information when Contacting Technical Support
When contacting Technical Support, please have the following information ready:
- Product type
- Firmware version (for example V1.0)
- A clear description of your question or the problem
- A short description of the application
INTRODUCTION
All rights to this manual are the exclusive property of adeunis®. All rights reserved. Copying this manual (without written permission from the owner) via printing, copying, recording or by any other means, translating this manual (in full or partially) into any other language, including all programming languages, using any electrical, mechanical, magnetic or optical devices, manually or any by other methods, is prohibited.
adeunis® reserves the right to change the technical specifications or functions of its products, or to cease manufacturing any of its products, or to cease technical support for one of its products without notice in writing and urges its customers to make sure that the information they have is valid.
adeunis® configuration software and programs are available free of charge in a non-modifiable version. adeunis® can make no guarantees, including guarantees concerning suitability and applicability for a certain type of application. Under no circumstances can the manufacturer, or the distributor of an adeunis® program, be held liable for any damage caused by the use of the aforesaid program. Program names, as well as all copyright relating to programs, are the exclusive property of adeunis®. Any transfer, granting of licences to a third party, leasing, hire, transport, copying, editing, translation, modifi cation into another programming language or reverse engineering are prohibited without adeunis®’s prior written authorisation and consent.
Adeunis
283, rue Louis Néel
38920 Crolles
France
Web www.adeunis.com
ENVIRONMENTAL RECOMMENDATIONS
All superfluous packaging materials have been eliminated. We have done everything possible to make it easy to separate the packaging into three types of materials: cardboard (box), expanded polystyrene (filler material) and polyethylene (packets, foam protective sheets). Your device is composed of materials that can be recycled and reused if it is dismantled by a specialist company. Please observe local regulations concerning the manner in which waste packaging material, used batteries and your obsolete equipment are disposed of.
WARNINGS
Valid for products indicated in the declaration of conformity
Read the instructions in the manual.
The safety of this product is only guaranteed when it is used in accordance with its purpose. Maintenance should only be carried out by qualifi ed persons.
Risk of explosion if the battery is removed with an incorrect type. Contact Adeunis for more information if needed.
Risk of explosion if the battery is replaced by an incorrect type
Please note: Do not install the equipment close to a heat source or in damp conditions.
Please note: When the equipment is open, do not carry out any operations other than the ones set out in this document.
Please note: Do not open the product as there is a risk of electrical shock.
Please note: For your own safety, you must ensure that the equipment is switched off before carrying out any work on it.
Please note: For your own safety, the power supply circuit must be SELV (Safety Extra Low Voltage) and must be from limited power sources.
The product must be equipped with a switching mechanism so that the power can be cut. This must be close to the equipment. Any electrical connection of the product must be equipped with a protection device against voltage spikes and short- circuits.
RECOMMANDATIONS REGARDING USE
- Before using the system, check that the power supply voltage shown in the user manual corresponds to your supply. If it doesn’t, please consult your supplier.
- Place the device against a flat, firm and stable surface.
- The device must be installed in a location that is sufficiently ventilated so that there is no risk of internal heating and it must not be covered with objects such as newspapers, cloths, curtains, etc.
- The device’s aerial must be free and at least 10 cm away from any conducting material.
- The device must never be exposed to heat sources such as heating equipment.
- Do not place the device close to objects with naked fl ames such as lit candles, blowtorches, etc.
- The device must not be exposed to harsh chemical agents or solvents likely to damage the plastic or corrode the metal parts.
DISPOSAL OF WASTE BY USERS IN PRIVATE HOUSEHOLDS WITHIN THE EUROPEAN UNION
This symbol on the product or on its packaging indicates that this product must not be disposed of with your other household waste. Instead, it is your responsibility to dispose of your waste by taking it to a collection point designated for the recycling of electrical and electronic appliances. Separate collection and recycling of your waste at the time of disposal will contribute to conserving natural resources and guarantee recycling that respects the environment and human health. For further information concerning your nearest recycling centre, please contact your nearest local authority/town hall offices, your household waste collection company or the shop where you bought the product
This symbol on the devode or its packaging means the use of a DC voltage.
DEVICE OVERVIEW
Description
- The adeunis® LoRaWAN MOTION V2 device is a ready-to-use radio transmitter for detecting the presence of a heat source and so determine the occupancy of a room, it also indicate the brightness level in a room.
- This product meets the needs of users to monitor the occupancy and brightness of their buildings via an LPWAN network.
- The device issues data periodically, alarms (presence and no presence) and when thresholds are high or low (luminosity).
- The device includes 2 digital inputs: 1 through a button that send frames when pressed and an other to connect a dry contact sensor.
- The user can access the transmitter configuration locally via a micro-USB port or remotely via the LoRaWAN network. The user car configure, in particular, periodicity, sending modes, alarms and activation or deactivation of the digital inputs.
- The LoRaWAN Smart Building MOTION is powered by a replaceable internal battery.
- The device is compatible with the adeunis® KARE Device Management platform
IMPORTANT NOTE 1: The LoRaWAN Smart Building MOTION is delivered by default with an OTAA configuration, so the user can declare the device to a LoRaWAN operator
Package contents
The device is delivered in a carton package containing the following: Front panel, rear panel and electronic board, Removable LiSOCl2 FANSO (battery-pack ER18505H+W36+51021), 2 x CBLZ 3.5x 19mm screws, 2 x SX5 Fischer plugs
General description

Dimensions
Values are in millimeters

Circuit board

KARE platform compatibility
The LoRaWAN Smart Building COMFORT is compatible with the KARE platform. The KARE platform is a device management service that allows you to set up a global IoT solution.
Using this platform, you can
- Monitor the health of your equipment park: battery life, reception/non-reception and the quality of the radio link
- Control the use of your equipment park: subscription and radio regulations
- Act on your equipment park: simulate service life and change configuration remotely

Technical Specifications
General characteristics
| Parameters | Value |
| Supply voltage | Nominal 3.6V |
| Power supply | Removable LiSOCl2 FANSO (battery-pack ER18505H+W36+51021) |
| Operating temperature | -20°C / +60°C |
| Dimensions | 111 x 61 x 40 mm |
| Weight | 102 g |
| Case | IP20 |
| LoRaWAN Zone | EU 863-870 MHz |
| LoRaWAN specification | 1.0.2 |
| Max transmit power | 14 dBm |
| Application port (downlink) | 1 |
Autonomy
| Use case | Autonomy SF7 (ans) | Autonomy SF12 (ans) |
The least consuming:
| > 10 | >10 |
The most consuming (worst case scenario):
| 1.1 | 1.1 |
| 7.4 | 7.1 |
| 5.8 | 5.6 |
| >10 | >10 |
The above values are estimates made under certain conditions of use and environment (25°C and 1 year of storage). They do not under any circumstances represent a commitment on the part of adeunis®.
Digital input interfaces
The schematic diagram of the digital input interfaces is as follows:

| Maximum absolute values | Unit | |
| Minimum input voltage | – 0,7 | V |
| Maximum input voltage | +50 | V |
| Electrical Characteristics | Unit | |
| Minimum input voltage | 0 | V |
| Maximum input voltage | 24 | V |
| Equivalent input resistance | 500 | kΩ |
| Input frequency | 10 | Hz |
| Current consumption input level HIGH | 0 | µA |
| Current consumption input level LOW | 6 | µA |
Values above the absolute maximum values will damage the device.
Characteristics of the embedded sensors
| Electrical Characteristics | Unit | ||
| Presence (PIR) | Maximum detection distance | 5 | m |
| Vertical opening angle | 82 | ° | |
| Horizontal opening angle | 94 | ° | |
| Minimum inhibition time after end of detection | 10 | s | |
Notes on the presence sensor:
- The body to be detected must have a temperature different by more than 4°C (+/-) from room temperature
- If the body to be detected has a temperature very different from the ambient T°C, the detection distance and the opening angle may be higher than the values indicated in the table above.
- Sources of intense heat can blind the sensor
- The sensor will have trouble detecting through a window (IR diffraction)

| Electrical Characteristics | Unit | ||
| Luminosity | Measuring range | 0 à 100 | % |
| Resolution | 1 | % | |
| The brightness measurement is a subjective measure representative of human perception given as 100%. 100% representing full daylight and 0% complete darkness. | |||
DEVICE OPERATION
Operating modes
IMPORTANT NOTE: adeunis® uses the Big-Endian data format
The device has several operating modes

PARK MODE
The device is delivered in PARK mode, it is thus in standby mode and its consumption is minimal. Exit PARK mode by pressing and holding the button for more than 5 seconds. The green LED lights up to indicate the detection of the pressed button and then flashes rapidly during the device start-up phase.
The device then sends its configuration and data frames.
COMMAND MODE
This mode is used to configure the device registers. There are two ways to enter this mode:
- Open the adeunis® IoT Configurator application, connect a cable to the device’s micro-USB port and connect it to the computer or mobile phone.
- Connect a cable to the micro-USB port of the device and enter command mode via an AT command.
The output of the COMMAND mode is via the ATO command or the USB cable disconnection. The device will then return to its previous mode, i.e. PARK or PRODUCTION
PRODUCTION MODE
This mode allows the device to work in its intended end use.
Low battery management
When the product detect that the battery is not able to deliver the level of power required for a emission (extreme temperature or end-of-life of the battery), it waits to be able to transmit. If it detect that the generated delay is longer than 1 minute, it informs the user activating the “low battery” flag in the status byte of each frame sent.
The “battery low” flag is automatically disappearing when the battery is replaced or when temperature conditions are favorable to the proper functioning of the battery.
Three transmission modes to meet needs
The device can detect presence in a room, save this information and send it in three transmission modes.
| Periodic transmission | Transmission over threshold | Periodic transmission and over threshold | |
| Definition | Periodic transmission allows data to be collected in a specified period of time, to be saved and sent on a regular basis for analysis over time. | The transmission of a frame over threshold makes it possible to read data – according to a given period and to send an alarm only if one of the thresholds is exceeded. | Mix of the two modes in order to be able to poll regularly to receive alerts if the threshold is exceeded and to save the information regularly to make the analysis over time. |
| Practical ex- ample of use | I want to take a reading of my bright- ness rate every half hour and know the occupancy rate of the room during this period. I want to minimize my number of trans- missions to optimize my autonomy, so I want to put the maximum number of readings in each frame without losing data. | I want an alert if it detects a presence in the room or if there is no more presence and if the luminosity is less than 20% (almost off). | I want to know the brightness and the occupancy rate of my room during the day. For this my product will send me an hour by hour brightness reading twice a day. However, I want to be alerted if the brightness of my room drops below 20% or if the room is occupied. |
| Associated configuration |
|
|
|
| In the use | Paragraph 2.1.5.01 | Paragraph 2.1.5.02 | See schema below |
CAUTION: The information sending capacity will depend on the network used. Here the case considered works with a technology LoRaWAN.

Procedure to follow to program its registers according to the chosen mode.
Which mode do I want my device in?

Example of possible configurations:
| Desired case (except 100% event) | Associated configuration | Theoretical number of periodic frames sent per day |
|
| 2 frames |
|
| 6 frames |
|
| 24 frames |
|
| 24 frames |
|
| 6 frames |
|
| 96 frames |
|
| 144 frames |
Periodic sending with or without history logs
The device allows the measurement and the periodic sending of the sensor values according to the following diagram:
The device makes it possible to record luminosity and the occupancy rates at a certain frequency, to store this information and then to send it periodically.

The occupancy rate correspond to the time where the room was occupied on the total time of the period (in %).
The parameters associated with this operating mode are:
- Period of acquisition (S321)
- Backup period (S320)
- Period of transmission(S301)
E.g.:
| Register | Value encoding | Value | Result |
| S321 | Decimal | 5400 | 1 reading every 3 hours 5400 * 2sec = 10800 sec = 3 hours |
| S320 | Decimal | 1 | 1 backup at each reading |
| S301 | Decimal | 2 | Periodic mode with a period of 2 backup (2 * 3 hours) = every 6 hours |
| S330 | Decimal | 0 | Presence alarm off |
| S340 | Decimal | 0 | Luminosity alarm off |
In this example:
- The device takes the luminosity every 2 hours and measures the occupancy on this period, and saves the information
- The device will make 2 backups and send them 4 times per day
- The device is in pure periodic sending mode since the alarms have been disabled.
Be careful about backup and sending values that will also depend on the network used and its bandwidth.
Note: for a transmission without history, it is sufficient to set the register 301 (transmission period) to 1 so the device will send a frame to each backup.
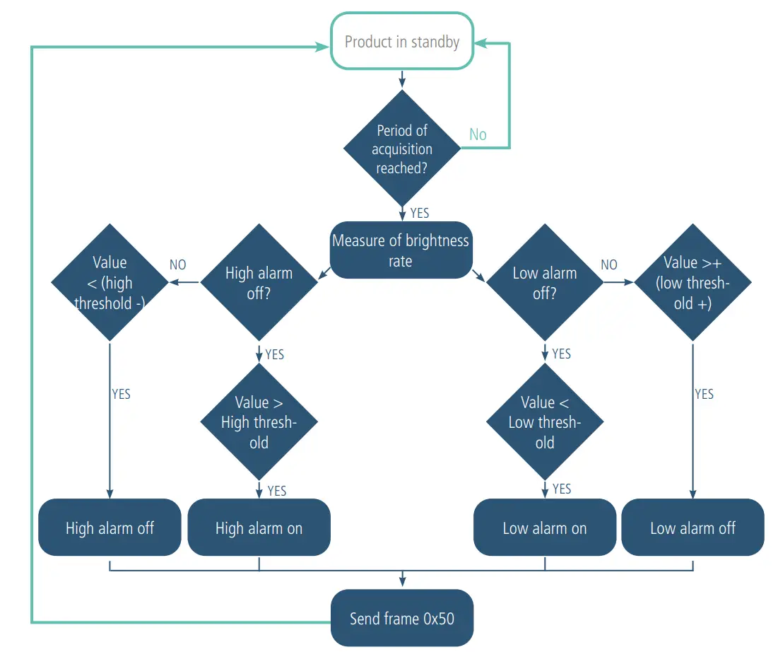
Transmission over brightness threshold
The device allows detection of exceeding threshold (high and low) for the brightness rate according to the following schema. The device sends a data frame when a threshold is exceeded but also when returning to normal.

E.g.:
| Register | Value encoding | Value | Result |
| S301 | Decimal | 0 | Event mode (no periodicity) |
| S321 | Decimal | 300 | One poll every 10 minutes (300/60 sec x 2) |
| S340 | Decimal | 1 | Alarm type for low threshold |
| S343 | Decimal | 20 | Brightness rate at 20% |
| S344 | Decimal | 5 | Hysteresis at 5% above the low threshold of 25% |
In this example:
- The device reads brightness rate every 10 minutes
- The device will sound an alarm if the brightness is below 20%
- The alarm will be disabled if the brightness drops below 25%
Explanation of thresholds and hysteresis:

The parameters associated with this operating mode are:
- The transmission period (equal to zero in this use case) (register 301).
- The acquisition period (register 321)
- The high alarm threshold for the temperature sensor (register 331).
- The high alarm hysteresis for the temperature sensor (register 332)
- The low alarm threshold for the temperature sensor (register 333).
- The low alarm hysteresis for the temperature sensor (register 334).
- The high alarm threshold for the humidity sensor (register 341).
- The high alarm hysteresis for the humidity sensor (register 342).
- The low alarm threshold for the humidity sensor (register 343).
- The low alarm threshold for the humidity sensor (register 344).
Transmission over presence detection threshold
The product allows the transmission of an alarm frame it detects a presence in the room or it do no detect a presence for a certain time (determined by the user).
The parameters associated with this alarm are : alarm presence (S330) and the non presence time (S322).

Eg.
| Register | Value encoding | Value | Result |
| S322 | Decimal | 30 | When presence is not detected anymore, this delay allows the sensor to consider that the non presence is confirmed |
| S330 | Decimal | 1 | Alarm activated |
In this example:
- The presence alarm is activated
- The device will sound an alarm if it detect a presence or if it do not detect a presence during almost 5 minutes.
NOTE: As described in 2.1.5 it is possible to combine the periodic mode and the alarm mode.
Transmitting the Keep Alive frame
If the device does not have periodic data configured, and no threshold is exceeded, it may not transmit data for a long time. So, to be sure that the device is working properly, it transmits a Keep Alive frame (0x30) according to a determined frequency (S300)
The parameters associated with this operating mode is the setting of the transmission period of the Keep Alive frame (register 300).

E.g.: I want a Keep Alive frame sent to me every 24 hours
| Register | Value encoding | Value | Result |
| S301 | Decimal | 0 | Disabling periodic sending |
| S300 | Decimal | 8640 | 8640×10 = 86 400 seconds or 1440 minutes or 24 hours |
Digital Input alarm(s)
The device incorporates two digital inputs, one through the connected button and one via the terminal block, both for detecting a change in up and down state.
The device allows the sending of a frame following a change of state on one of its inputs according to the following diagram:

Example :
| Register | Value encod- ing | Value | Result |
| S380 | Hexadecimal | 0x41 | Configuration of the Digital Input 1 (button):
|
| S381 | Decimal | 1 | The device sends a frame every time the button is enabled |
| S382 | Hexadecimal | 0x0 | Configuration of the Digital Input 2 input (terminal block):
|
* Debounce time: minimum time to take account of a change of state. For example, if this period is 10 ms all pulses (high or low level) whose duration is less than 10 ms will not be considered. This technique avoids potential rebounds during a change of state.
In this example the device:
- The device has a debounce time of 100ms and the button press alarm is enabled (register 380).
- The device sends a frame for each button press (register 381)
- The alarm via the terminal block is disabled (register 382)
NOTE: It is possible to program the sending of a frame only after a certain number of edge detections (S381/S383).

Eg
| Register | Value code | Value | Result |
| S382 | Hexadecimal | 0x41 | Configuration of the Digital Input 2 input (terminal block):
|
| S383 | Decimal | 5 | The device sends a frame every 5 times that a high edge is detected on Digital Input 2 |
* Debounce time: minimum time to take account of a change of state. For example, if this period is 10 ms all pulses (high or low level) whose duration is less than 10 ms will not be considered. This technique avoids potential rebounds during a change of state.
In this example the device:
- The device has a debounce time of 100 ms and the button press alarm is enabled (register 383).
- The device sends a frame as soon as it has detected 5 high edges on its digital input per terminal block (register S382)
The digital input operates only in event mode (no periodic sending).
Operation of the LEDs
| Mode | LED red state | LED green state |
| Device in Park/Storage mode | OFF | OFF |
| Long button press (5 seconds) in PARK mode | – | ON when you press button for 1 second |
| Starting the device (after detecting long button press) | – | Fast flashing 6 cycles 100 ms ON / 100 ms OFF |
| Switching to command mode | Continuously lit* | Continuously lit* |
| JOIN process | During the JOIN phase: flashing: 50ms ON / 1s OFF
If JOIN phase ended (JOIN ACCEPT): Flashing: 50ms ON / 50ms OFF (6x) | During the JOIN phase: flashing: 50ms ON / 1s OFF (right after red LED)
If JOIN phase ended (JOIN ACCEPT): flashing: 50ms ON / 50ms OFF (6x) (just before red LED) |
| Low battery level | Flashing (500ms ON every 60s) | – |
| Device in default (return to factory) | Fixed | – |
| Button press in PRODUCTION mode | ON for 500 ms * | ON for 500 ms * |
| Presence detection | ON for 500 ms * | ON for 500 ms * |
* The green and red LED lights simultaneously give a white/yellow rendering through the case.
REGISTERS AND FRAME DESCRIPTION
To know the content of the registers and of each frames (uplink and downlink) of the product, refers to the TECHNICAL REFERENCE MANUAL of the TEMP product, available on the adeunis website: https://www.adeunis.com/en/produit/motion-presence-brightness/
CONFIGURATION AND INSTALLATION
Configuration and installation of the transmitter
To configure the product, it is recommended to use the IoT Configurator (android and Windows application).
- Google Play : https://play.google.com/store/apps/details?id=com.adeunis.IoTConfiguratorApp
- Windows 10: https://www.adeunis.com/telechargements/
To configure the product using AT Command or install the product, please refers to the INSTALLATION GUIDE adeunis® available on the website
WIRING
Cabling Digital Input 2 via the terminal block
In order to be able to combine a dry contact sensor with the device and thus benefit from its Digital Input 2, it is necessary to connect the sensor to the terminal block of the card.
Connection procedure for the wires:
- Open the unit
- Plug the two wires into each notch of the terminal block
- Break the element of the casing so as to pass the wire onto the back of the casing
- Configure the digital input 2 alarm
- Close the unit
- Restart the device with the button as for a first start
After this procedure the device will behave as during a first start.

E.g.:
The LoRaWAN SmartBuilding COMFORT device can easily be combined with a cabled door contact via the terminal block (Digital Input 2). Thus, positioned next to the door of a secure room under control, the device will be able to send an alarm every time the door is opened/closed and thus enable the security manager or the building manager to verify compliance with the security requirements on the site.

DOCUMENT VERSIONS
| Version | Content |
| V1.0.0 | Creation |
| V1.0.1 | Minor add-ons |
| V2.0.0 | Change of APP and RTU Firmwares |
| V2.0.1 | More information about the battery |
EU Declaration of Conformity

Customer Support
14 rue Edouard Petit
F42000 Saint-Etienne
Tel: +33 (0) 477 92 03 56
Fax: +33 (0) 477 92 03 57
RemyGUEDOT
Gsm: +33 {0) 662 80 65 57
[email protected]
Olivier BENAS
Gsm: +33 (0) 666 84 26 26
[email protected]
www.rg2i.fr





















