

OPERATING MANUAL
CODE: 43727
PRECAUTIONS
This device complies with part 15 of the FCC Rules.
Operation is subject to the following two conditions:
(1) This device may not cause harmful interference, and
(2) this device must accept any interference received, including interference that may cause undesired operation.
NOTE: This equipment has been tested and found to comply with the limits for a Class B digital device, pursuant to part 15 of the FCC Rules. These limits are designed to provide reasonable protection against harmful interference in a residential installation. This equipment generates, uses, and can radiate radio frequency energy and, if not installed and used in accordance with the instructions, may cause harmful interference to radio communications. However, there is no guarantee that interference will not occur in a particular installation. If this equipment does cause harmful interference to radio or television reception, which can be determined by turning the equipment off and on, the user is encouraged to try to correct the interference by one or more of the following measures:
- Reorient or relocate the receiving antenna.
- Increase the separation between the equipment and receiver.
- Connect the equipment into an outlet on a circuit different from that to which the receiver is connected.
- Consult the dealer or an experienced radio/ TV technician for help.
Warning: Changes or modifications to this unit not expressly approved by the part responsible for compliance could void the user’s authority to operate the equipment.
FCC Radiation Exposure Statement
The device has been evaluated to meet the general RF exposure requirements. The device can be used in fixed/mobile min20cm exposure conditions without restriction.
ID: 2AWM5-XLITE-XPRO
WARNING ![]()
RISK OF ELECTRIC SHOCKDO NOT OPEN
TO REDUCE THE RISK OF ELECTRIC SHOCK DO NOT REMOVE THE COVER (OR BACK) NO USER-SERVICEABLE PARTS INSIDE REFER SERVICING TO QUALIFIED SERVICE PERSONNEL. TO REDUCE THE RISK OF FIRE OR ELECTRIC SHOCK DO NOT EXPOSE THIS EQUIPMENT TO RAIN OR MOISTURE
WHERE MARKED, THIS SYMBOL INDICATES A DANGEROUS NON-ISOLATED VOLTAGE INSIDE THE LOUDSPEAKER: SUCH VOLTAGE COULD BE SUFFICIENT TO RESULT IN THE RISK OF ELECTRIC SHOCK.
WHERE MARKED, THIS SYMBOL INDICATES IMPORTANT USAGE AND MAINTENANCE INSTRUCTIONS IN THE ENCLOSED DOCUMENTS. PLEASE REFER TO THE MANUAL.
THE DEVICE MUST BE CONNECTED TO THE MAINS THROUGH A POWER OUTLET WITH A PROTECTIVE EARTH CONNECTION
This device features a power outlet; install the device so that the outlet for the power cord is easily accessible.
- For proper air ventilation please make sure to leave sufficient clearance (min 11 inc.) on all sides of the device.
- Please do not cover the ventilation slots with papers, table cloths, curtains, etc. in order not to prevent ventilation of the device.
- Please do not place any naked flame source, such as lighted candles, on the device.
- Please keep the device away from water springs and splashes and please do not place any objects containing liquids, such as vases, on the device.
IMPORTANT SAFETY INSTRUCTIONS
- Read these instructions.
- Keep these instructions.
- Heed all warnings.
- Follow all instructions.
- Do not use this apparatus near water.
- Clean only with a dry cloth.
- Do not block any ventilation openings. install in accordance with the manufacturer’s instructions.
- Do not install near any heat sources, such as radiators, heat registers, stoves, or other apparatus (including amplifiers) that produce heat.
- Do not defeat the safety purpose of the polarized or grounding-type plug. A polarized plug has two blades one wider than the other. A grounding type plug has two blades and a third grounding prong. The wide biade or the third prong are provided for your safety. lf the provided plug does not fit into your outlet, consult an electrician for the replacement of the obsolete outlet.
- Protect the power cord from being walked on or pinched particularly at plugs, convenience receptacles, and the point where they exit from the apparatus.
- Only use attachments and accessories specified by the manufacturer
- Use only with the cart, stand, tripod, bracket, or table specified by the manufacturer or sold with the apparatus. When a cart is used, use caution when moving the cart/apparatus combination to avoid injury from tip-over.
- Unplug this apparatus during lightning storms or when unused for along periods of time.
- Refer all servicing to qualified service personnel. Servicing is required when the apparatus has been damaged in any way, such as the power-supply card or plug is damaged, liquid has been spilled or objects have fallen into the apparatus, the apparatus has been exposed to rain or moisture, does not operate normally, or has been dropped.
The X-PRO series has been renewed with the redesign of all the electronics, increasing power and adding important innovations, such as a 3-channel mixer and the use of BLUETOOTH 5.0 for streaming audio from smartphones and tablets, in addition to the use of more efficient speakers capable of generating a higher sound pressure.
The “power unit” is also new featuring a switching power supply with an automatic voltage switch in the 100-240Vac range; two high-efficiency Class D channels, a three-channel mixer with two micro/line inputs, stereo input and channel for wireless audio streaming with BLUETOOTH 5.0 protocol (compatible with previous versions) that allows the simultaneous recognition of two speakers with the possibility of remote volume control. The introduction of a fan with smart control of the number of revolutions allows amplifier operating temperatures to be kept low, ensuring noise-free operation.
COMMON FEATURES
- Plywood cabinet with anti-scratch coating and an internal ply reinforcement.
- High-efficiency custom FBT speakers with high linear excursion capacity.
- Compression drivers with 25mm aperture and 35mm coil.
- 1200W LF and 300W HF high dynamic Class D amplifier.
- Universal switching power supply 100-240Vac.
- Bluetooth 5.0
- DSP processor with 4 equalizations presets.
- Advanced filtering algorithms, dynamic equalization of low frequencies, and energy control that change depending on the preset chosen.
- 3-channel mixer: one dedicated BLUETOOTH 5.0 channel, two independent micro/line channels with separate volumes, and one with stereo jack input, balanced XLR MIX output, or CH1 LINK.
- Built-in handles, M10 anchor points for suspended installation, stand support, 35°, and 45° diffuser monitor profile.
- 1200W + 300W
- 2 way bi-amplified bass reflex
- FBT custom 250mm (10”) LF woofer with 64mm (2,5”) voice coil
- FBT 25mm (1”) throat 135mm (1.4”) voice coil HF compression driver
- 58Hz 20KHz frequency response
- 80 °H x 50 °V rotatable constant directivity horn
- 35° monitor taper
- 1200W + 300W
- Doppelverstärktes 2-Wege System in Bass-Reflex
- FBT 250mm LF Woofer einer 64mm spule
- FBT 25mm Treiber mii 35mm Magnetspule
- Frequenzgang 58Hz 20KHz
- Trompetenlautsprecher 80°H x 50°V drehbar
- Monitor-Aufstellung (35°)

- 1200W + 300W
- 2 way bi-amplified bass reflex
- FBT custom 320mm (12”) LF woofer with 64mm (2,5”) voice coil
- FBT 25mm (1”) throat 135mm (1.4”) voice coil HF compression driver
- 50Hz 20KHz frequency response
- 80 °H x 50 °V totatable constant directivity horn
- 35° monitor taper
- 1200W + 300W
- Doppelverstärktes 2-Wege System in Bass-Reflex
- FBT 320mm LF Woofer einer 64mm spule
- FBT 25mm Treiber mii 35mm Magnetspule
- Frequenzgang 50Hz 20KHz
- Trompetenlautsprecher 80°H x 50°V drehbar
- Monitor-Aufstellung (35°)

- 1200W + 300W
- 2 way bi-amplified bass reflex
- FBT custom 380mm (15”) LF woofer with 64mm (2.5”) voice coiI
- FBT 25mm (1”) throat 135mm (1.4”) voice coil HF compression driver
- 42Hz 20KHz frequency response
- 80 °H x 50 °V totatable constant directivity horn
- 35° – 45° monitor taper
- 1200W + 300W
- Doppelverstärktes 2-Wege System in Bass-Reflex
- FBT380mm LFWoofereiner64mm spule
- FBT 25mm Treiber mii 35mm Magnetspule
- Frequenzgang 42Hz 20KHz
- Trompetenlautsprecher 80°H x 50°V drehbar
- Monitor-Aufstellung (35° – 45°)


The speaker has been designed and manufactured to work with 100240Vac 50/60Hz universal mains voltage. The power socket also included a fuse box; faulty fuses shall be
replaced only with fuses having the same electrical features and value.
The 3-pole XLR connectors are almost always used for conducting mono-balanced signals; the three poles correspond respectively to the ground (1), the positive signal (2) and the negative signal (3).

SPEAKON is a connector that is specially adapted for connecting power terminals to loudspeakers; when inserted in an appropriate socket it locks so as to prevent accidental disconnection; moreover, it is equipped with protection against electrical shocks and guarantees the correct polarization


The JACKS are typical connectors for the transporting of two separate signals through two channels, left and right, using a single connector and therefore they can be either mono or stereo. Mono jacks (TS) also known as unbalanced jacks, are recognizable from stereo or balanced jacks (TRS) by their composition. The point of the mono jacks is divided into two parts, tip and ground Tip, and Slave) to which the two poles are connected; the stereo or balanced Jacks are divided in three parts, as they have a central ring (Ring) which is connected to a second wire, the third (negative) pole.

INSTALLATION MODES
- X-PRO sound speakers must be installed using the flying accessories described in this manual and following the special assembly instructions by qualified staff only, strictly complying with the current regulations and safety standards in force in the country of installation.
- FBT flying accessories are manufactured for their exclusive use with X-PRO systems and have not been designed for being used with any other speaker or device.
- Any possible elements of the ceiling, floor, or further support where X-PRO systems are to be installed shall be able to safely bear the load.
- The flying accessories in use are to be coupled and secured safely to both the sound speaker and the ceiling (or the other support).
- When components are fitted to ceilings, floors, or beams, always make sure that all couplers and fixing elements are properly sized and have an adequate load capacity.
- Besides the main suspension system, all flying speakers in theatres, indoor stadiums, or in severaI other work and /or leisure facilities shall be provided with an additional independent safety system with adequate load capacity. Only steel cables and chains with certified load capacity can be used as an additional safety devices.
- Hang X-PRO speakers using only original accessories
- When choosing the place of installation, the suspension cable and the mounting supports make sure they are able to bear the speaker and flying accessories’ weight with the proper safety factor
- As for fixed installations, always schedule and carry out special inspections on a regular basis in order to check all the parts that have to guarantee system safety over time
- Do not hang the system by the handles: handles have been designed for speaker transport, and are not suitable for its suspension
- Never lean on/hang from the flying speaker
- FBT Elettronica SpA will not be held liable for damage or injuries caused by supports or structures which are not sufficiently sturdy or by incorrect installation.
WARNING: X-PRO series cabinets are equipped with flying attachments. Never attempt to hang the speakers by the handles; only use the anchor points provided.
X-PRO speakers can be installed as follow:
- Suspension by wall bracket
- installation on a tripod stand or coupled with the subwoofer
- Simple stack installation with the subwoofer on the ground
SUSPENSION BY WALL BRACKET
- Carefully choose the speaker’s place of installation and make sure that the structure can bear box weight
- Remove the speaker’s feet
- Remove the stand adapter (A)
- Fit bracket support flange (B)
- Secure the bracket (C) to the wall by means of screws, in all its fixing holes
- Place the speaker between the two bracket arms and fix it using the M10 cylinder-headed screw (D)
- Use the other M6 cylinder-head screw (E) for orienting the speaker as preferred
4X
Rubber feet
INSTALLATION ON TRIPOD STAND INSTALLIERUNG AUF DREIBEINIGER STATIVHALTERUNG
AII X-PRO satellites are designed to be installed on floor stands. Such installation will allow medium-high frequency sources to be better aligned to the listener’s ear.
- Make sure that the stand can bear the speaker’s weight
- Piace the stand on a flat and antislip surface
- Widen stand base as much as possible to increase its stability

DIMENSIONS

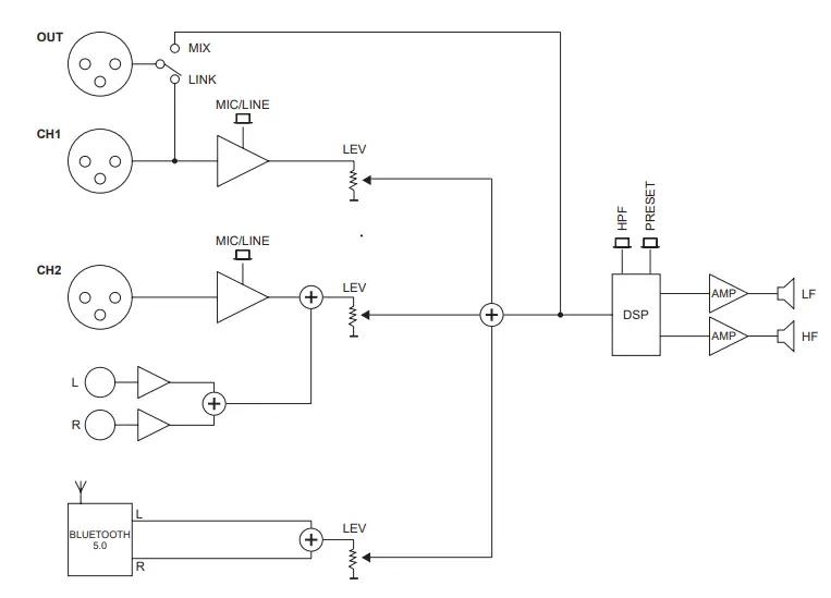
CONTROLS AND FUNCTIONS

DSP
- PRT/LMT: The PRT/LMT LED indicates when the limiter is triggered to prevent thermal overload and the protection status due to an internal malfunction. If this occurs (fixed light and no signal), turn off the speaker and wait at least 5 seconds before turning it back on. If the LED remains on, contact technical support. If the LED flashes accompanied by a music signal, it indicates that the maximum power has been reached. Do not increase the volume beyond this threshold to avoid degrading the sound quality and damaging the transducer.
- HP FILTER: The HP FILTER button activates a “high pass” filter with a cutoff frequency of about 100Hz at 18dB oct (to be activated in configuration with the subwoofer). The PRESET function, managed by DSP, allows you to modify the speaker response by adapting the timbre to the specific applications; in addition to equalization, the presets also modify the dynamic processing to guarantee maximum SPL.
- ORIGINAL / LIVE: The ideal preset for most “live” applications
- FLOOR / VOCAL: The speaker is “specialized” for use as a stage monitor and also allows for maximum speech intelligibility.
- CLUB: Preset with accentuated bass and slightly attenuated treble, also suitable for medium/low volume listening.
- DJ: Suitable for disco club installations.
CH1
The XLR IN socket is used to connect a mixing console or microphone; for low-level signals, such as microphones, set the LINE/MIC button to the MIC position; for high-level signals (typically -10dB/+4dB), such as mixers, set the LINE position.
CH2
This channel has 6.3mm jack sockets for a keyboard or CD/MP3 player connection; the XLR IN socket is used to connect a mixing console or microphone; for low level
signals, such as microphones, set the LINE/MIC button to the MIC position, for high-level signals (typically -10/+4dBV), such as mixers, set the LINE position.
CH3
BLUETOOTH 5.0: Enable Bluetooth mode on your tablet or smartphone device. Press the PAIR button, the relevant LED flashes, the speaker model will appear in the list of new devices. Confirm the pairing, the LED indicator light remains steady. Repeat the same step to connect a second speaker (Two speakers can only be paired simultaneously with a BLUETOOTH 5.0-compatible device). The pairing procedure must be repeated every time the speaker is switched off. Both speakers will play the same signal (summed L+R) 2AWM5 – XLITE – XPRO This device complies with part 15 of the FCC Operation is subject to the following two conditions: This device may not cause harmful interference.
This device must accept any interference received, including interference that may cause undesired operation.
OUT
The XLR OUT socket allows connection to another speaker; enabling the dedicated button in the MIX position allows you to mix the sounds by adding the signals present in channels 1, 2, 3. With the button in the LINK position, the output is the physical link of the input in CH1.
CONNECTION EXAMPLES
Configuration with 2 speakers connected together with the connection of a microphone and a musical instrument.

Configuration with two speakers, subwoofers, and mixers respectively. You can also connect the mixer to the X-PRO speaker input and relaunch the output to the subwoofer by setting the button on the LINK.

Configuration of 1 speaker connected to 2 microphones, a keyboard, and a CD/MP3 player.

Basic configuration with two speakers and mixers

ROTATABLE HORN
The X-PRO models feature a constant directivity rotatable horn. The constant directivity rotatable horn permits getting a response whose frequency is almost constant in every direction covered by horn operation and a balanced sound timbre emission over the whole coverage angle. Horn rotation changes the dispersion angle so as to use the speakers in a horizontal position or when they are aligned in an array.

30° : with 50° horn position
50° : with 80° horn position
80° : total coverage with 50° horn position
130° : total coverage with 80° horn position
TECNICAL SPECIFICATIONS
| 110 A | 112 A | 115 A | |||
| Configurazione Configuration | way voices
| 2 | 2 | 2 | Configuration |
| Amplificatore interno peak | W | 1200/300 | 1200/300 | 1200/300 | Built-in amplifier peak LF/HF
|
| Risposta in | -6dB | 58Hz – 20KHz | 50Hz – 20KHz | 42Hz -20KHz | Frequency response |
| basse | mm inch | 250-bobina 64 10 – 2.5 coil 250-bobine 64 250-spule 64 | 320-bobina 64 12 – 2.5 coil 320-bobine64 320-spule 64 | 380-bobina 64 15 – 2.5 coil 380-bobine 64 380-spule 64 | Low frequency woofer
|
| alte frequenze | mm inch | 25-bobina 35 1 – 1.4 coil 25-bobine 35 25-spule 35 | 25-bobina 35 1 – 1.4 coil 25-bobine 35 25-spule 35 | 25-bobina 35 1 – 1.4 coil 25-bobine 35 25-spule 35 | High frequency woofer
|
| SPL Massimo cont. | dB | 123 / 127 | 124 / 129 | 125 / 130 | Max SPL cont. / peak Max |
| Dispersion | H x V | 80° x 50° ruotabile – rotatable rotatif – drehbar | 80° x 50° ruotabile – rotatable rotatif – drehbar | 80° x 50° ruotabile – rotatable rotatif – drehbar | Dispersion |
| Impedance | kOhm | 22 | 22 | 22 | Imput impedance |
| Assorbimento rete | VA | 500 | 500 | 500 | AC power requirement
|
| Connectors | XLR IN/OUT, Jack ST | XLR IN/OUT, Jack ST | XLR IN/OUT, Jack ST | Input connectors
| |
| Cavo | m ft | 516,4 | 516,4 | 516,4 | Power cord Netzcabel |
| Dimensioni nette (LxHxP) | mm inch | 314 x 550 x 315 12,36 x 21,65 x 12,40 | 369 x 640 x 370 14,52 x 25,19 x 14,56 | 439 x 735 x 440 17,28 x 28,93 x 17,32 | Net dimension (WxHxD) Netto-Abmessungen (BxHxT) |
| Peso netto
| Kg lb | 13,5 29,76 | 18 39,68 | 22 48,50 | Net weight |
| (LxHxP) Dimensions avec emballage (LxHxP) | mm inch | 410 x 625 x 410 16,14 x 24,60 x 16,14 | 465 x 715 x 465 18,30 x 28,14x 18,30 | 535 x 810 x 535 21,06 x 31,88 x 21,06 | Transport dimensions (WxHxD) |
| Peso trasporto | Kg lb | 15,5 34,17 | 20,8 45,85 | 2555,11 | Transport weight |
BLOCK DIAGRAM

WARNING: were affixed on the equipment or package, the barred waste bin sign indicates that the product must be separated from other waste at the end of its working life for disposal. At the end of use, the user must deliver the product to a suitable recycling center or return it to the dealer when purchasing a new product. Adequate disposal of the decommissioned equipment for recycling, treatment, and environmentally compatible disposal contributes in preventing potentially negative effects on the environment and health and promotes the reuse and/or recycling of equipment materials. Abusive product disposal by the user is punishable by law with administrative sanctions. All information included in this operating manual has been scrupulously controlled; however, FBT is not responsible for eventual mistakes. FBT Elettronica SpA has the right to amend products and specifications without notice.
This symbol is used on the main switch to indicate the “ON” position.
Protective earth (ground): To identify any terminal which is intended for connection to an external conductor for protection against electric shock in case of a fault or the terminal of a protective earth (ground) electrode.
The product complies with the essential requirements of the relevant European health, safety, and environmental protection legislation.
Allternating current: To indicate on the rating plate that the equipment is suitable for alternating current only; to identify relevant terminals
B&C AND NEUTRIK ARE THE TRADEMARKS OF THEIR RESPECTIVE OWNERS, THE “BLUETOOTH®” WORD MARK AND LOGOS ARE REGISTERED TRADEMARKS OWNED BY BLUETOOTH SIG, INC.
FBT ELETTRONICA SPA
Via Paolo Soprani 1 – 62019 RECANATI – ITaly
Tel. 071750591 – Fax. 071 7505920
emai: [email protected] – www.fbt.it



















