C515 WSHP Generic Replacement

Introduction
- Kit Contains 1CSlS controller and 4 nylon mounting clips and instructions
- C515 is intended to replace the following controllers, 056792401K, 056792402K, 60638801, and 60638804.
- Board is shipped set up for 24VAV reversing valve solenoid. For DC Solenoid move jumpers as shown on Page 2.
How to replace the board.
- Turn the Power OFF
- Remove the old board and make sure you note where all the wires land. Install the new board and wire it exactly the same.
- Turn the power ON, green LED in center of board turns on to indicate power.
Differences between the C515 and the McQuay Mark IV
- The CSlS only moves the RV when there is a change of State to either heat or cool
- The CS15 has no fault priority the first fault is the fault displayed
- The CS15 has an anti short cycle of 5 minutes plus a random start of 5 to 70 seconds, Mark IV restarts between 180 and 212 seconds.
- The C515 has both low and high voltage protection, the Mark IV has low voltage only. High voltage trips at 31 VAC resets at 30VAC.
- CSlS will not run if you ask it to Cool and Heat at the same time- Indicated by turning on both HP and LP. Fault lights. Mark IV will turn heat ON
- Remote Reset on the C515 is achieved by opening closing the “R” terminal, the Mark IV resets by connecting between Rand O for 10 seconds. ·
- Reset of lockouts, C515 resets after 10 minutes if faults are cleared, if a subsequent faults happens in the next 30 minutes it goes to hard lockout. The Mark IV will go to hard lockout if 3 faults occur in 24 hours.
- Indicator Light Differences between the C515 and original board as per the table below. The modes that are different are bold, italic and underlined
| Mode | Stat us LED’ s | Fault Output Terminal A | ||||||
| Mark IV | C515 | |||||||
| Yellow | Green | Red | Yellow | Green | Re d | Mark IV | (515 | |
| Occupied | OFF | ON | OFF | OFF | ON | OFF | Not Act ive | Not Act ive |
| Unoccupied | ON | ON | OFF | ON | ON | OFF | Not Active | Not Active |
| 1 Load Sh ed | OFF | OFF | ON | OFF | OFF | ON | Not Active | Not Active |
| Condensate | ON | DIM | OFF | ON | DIM | OFF | Active | Active |
| Hi/LO Press | OFF | OFF | FLASH | OFF | OFF | FLASH | Active | Active |
| Low Temp | FLASH | OFF | OFF | FLASH | OFF | OFF | Active | Active |
| Low Volt | OFF | FLASH | OFF | OFF | FLASH | OFF | Active | Active-Alt |
| ESD | OFF | FLASH | OFF | OFF | FLASH | OFF | Active | Not Active |
| Power ON | – | – | – | Green LED at center of board is ON | – | – | ||
| Yl &Wl Call | – | – | – | OFF | OFF | FLASH | Not Active | Active |
Selecting the C515 board to operate as a 24V AC coil or a 24 VDC coil
- Locate the jumper, adjacent to the COF-(condensate) tenninal
- See chart below for concct jumper location.
- When the coil is DC note polarity RV is +24 VDC, RV- I is -24 VOC.

Other minor difforences in the two boards.
Fan Operation Cooling Mode, the Mark IV starts the fan and the compressor at the same time. The CS 15 slarls the fan 30 seconds before the compressor staiis and stops the fan 30 seconds after the compressor stops, this help reduce the start stop sound level.
Wl{Heating) and VJ (Cooling), In the event that you get a demand for heal and cool at the same time the mark IV will ah:vays go to heat. The C5 l 5 will lockout the unit and flash the Red LED.
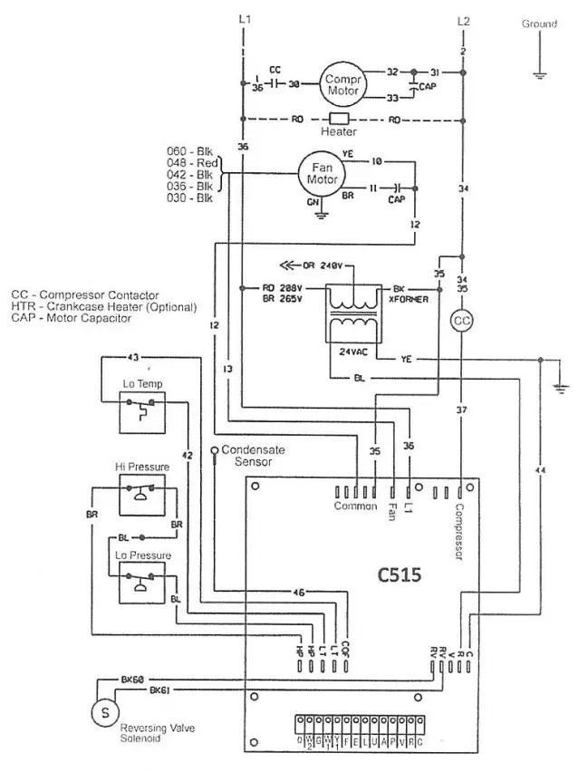
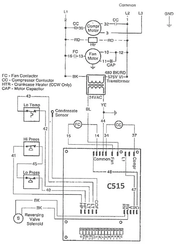
Wiring the C515 control board to a typical single phase McQuay unit.
Refer to actual wiring diagram for complete information

















