Yorkville EXM 70 70w Ultra Compact Portable

IMPORTANT SAFETY INSTRUCTIONS
This lightning flash with arrowhead symbol, within an equilateral triangle, is intended to alert the user to the presence of uninsulated “dangerous voltage” within the product’s enclosure that may be of sufficient magnitude to constitute a risk of electric shock to persons.
The DO NOT STACK symbol is intended to alert the user that the product shall not be vertically stacked because of the nature of the product
The exclamation point within an equilateral triangle is intended to alert the user to the presence of important operating and maintenance (servicing) instructions in the literature accompanying the appliance.
CAUTION: OVERHEAD LOAD
FOLLOW ALL INSTRUCTIONS
Instructions pertaining to a risk of fire, electric shock, or injury to a person
CAUTION: TO REDUCE THE RISK OF ELECTRIC SHOCK, DO NOT REMOVE COVER (OR BACK). NO USER SERVICEABLE PARTS INSIDE. REFER SERVICING TO QUALIFIED SERVICE PERSONNEL. THIS DEVICE IS FOR INDOOR USE ONLY!
INSTALLED BATTERY PACKS SHALL NOT BE EXPOSED TO EXCESSIVE HEAT SUCH AS SUNSHINE, FIRE OR THE LIKE.
Read Instructions: The Owner’s Manual should be read and understood before operation of your unit. Please, save these instructions for future reference and heed all warnings.
Cleaning: Clean only with dry cloth.
Packaging: Keep the box and packaging materials, in case the unit needs to be returned for service.
Warning: To reduce the risk or fire or electric shock, do not expose this apparatus to rain or moisture. Do not use this apparatus near water!Warning: When using electric products, basic precautions should always be followed, including the following:
- Power Sources Your unit should be connected to a power source only of the voltage specified in the owners manual or as marked on the unit. This unit has a polarized plug. Do not use with an extension cord or receptacle unless the plug can be fully inserted. Precautions should be taken so that the grounding scheme on the unit is not defeated. An apparatus with CLASS I construction shall be connected to a Mains socket outlet with a protective earthing connection. Where the MAINS plug or an appliance coupler is used as the disconnect device, the disconnect device shall remain readily operable.
- Hazards
Do not place this product on an unstable cart, stand, tripod, bracket or table. The product may fall, causing serious personal injury and serious damage to the product. Use only with cart, stand, tripod, bracket, or table recommended by the manufacturer or sold with the product. Follow the manufacturer’s instructions when installing the product and use mounting accessories recommended by the manufacturer. Only use
attachments/accessories specified by the manufacturer.
Equipment that is suspended overhead must use a secondary safeguard to prevent personal injury in the event the primary mounting mechanism fails. Safety eyebolts attached to the equipment and galvanized steel wire can be used together to implement a failsafe mounting thus ensuring the safety of the equipment and anyone positioned below the equipment.
Improper installation can result in bodily injury or death. If you are not qualified to attempt the installation get help from a professional structural rigger.
Note: Prolonged use of headphones at a high volume may cause health damage to your ears.
The apparatus should not be exposed to dripping or splashing water; no objects filled with liquids should be placed on the apparatus.
Terminals marked with the “lightning bolt” are hazardous live; the external wiring connected to these terminals require installation by an instructed person or the use of ready made leads or cords.
Ensure that proper ventilation is provided around the appliance. Do not install near any heat sources such as radiators, heat registers, stoves, or other apparatus (including amplifiers) that produce heat.
No naked flame sources, such as lighted candles, should be placed on the apparatus. - Power Cord
Do not defeat the safety purpose of the polarized or grounding-type plug. A polarized plug has two blades with one wider than the other. A grounding type plug has two blades and a third grounding prong. The wide blade or the third prong are provided for your safety. If the provided plug does not fit into your outlet, consult an electrician for replacement of the obsolete outlet. The AC supply cord should be routed so that it is unlikely that it will be damaged. Protect the power cord from being walked on or pinched particularly at plugs. If the AC supply cord is damaged DO NOT OPERATE THE UNIT. To completely disconnect this apparatus from the AC Mains, disconnect the power supply cord plug from the AC receptacle. The mains plug of the power supply cord shall remain readily operable. Unplug this apparatus during lightning storms or when unused for long periods of time. - Service
The unit should be serviced only by qualified service personnel. Servicing is required when the apparatus has been damaged in any way, such as power-supply cord or plug is damaged, liquid has been spilled or objects have fallen into the apparatus, the apparatus has been exposed to rain or moisture, does not operate normally, requires battery pack replacement or has been dropped. Disconnect power before servicing!
The Lightning Flash with arrowhead symbol within an equilateral triangle, is intended to alert the user to the presence of uninsulated “dangerous voltage” within the product enclosure that may be of sufficient magnitude to constitute a risk of shock to persons
The exclamation point within an equilateral triangle is intended to alert the user to the presence of important operating and maintenance (servicing) instructions in the literature accompanying the product
- Read these instructions.
- Keep these instructions.
- Heed all warnings.
- Follow all instructions.
- Do not use this apparatus near water.
- Clean only with dry cloth.
- Do not block any ventilation openings. Install in accordance with the manufacturer’s instructions.
- Do not install near any heat sources such as radiators, heat registers, stoves, or other apparatus (including amplifiers) that produce heat.
- Do not defeat the safety purpose of the polarized or grounding-type plug. A polarized plug has two blades with one wider than the other. A grounding type plug has two blades and a third grounding prong. The wide blade or the third prongs are provided for your safety. If the provided plug does not fit into your outlet, consult an electrician for replacement of the obsolete outlet.
- Protect the power cord from being walked on or pinched particularly at plugs, convenience receptacles, and the point where they exit from the apparatus.
- Only use attachments/accessories specified by the manufacturer.
- Use only with the cart, stand, tripod, bracket, or table specified by the manufacturer, or sold with the apparatus. When a cart is used, use caution when moving the cart/apparatus combination to avoid injury from tip-over.
- Unplug this apparatus during lightning storms or when unused for long periods of time.
- Refer all servicing to qualified service personnel. Servicing is required when the apparatus has been damaged in any way, such as power-supply cord or plug is damaged, liquid has been spilled or objects have fallen into the apparatus, the apparatus has been exposed to rain or moisture, does not operate normally, or has been dropped.
WARNING:
- To reduce the risk of fire or electric shock, do not expose this apparatus to rain or moisture and objects filled with liquids, such as vases, should not be placed on this apparatus.
- To completely disconnect this apparatus from the ac mains, disconnect the power supply cord plug from the ac receptacle.
- The mains plug of the power supply cord or appliance coupler shall remain readily accessible.
CAUTION
TO PREVENT ELECTRIC SHOCK HAZARD, DO NOT CONNECT TO MAINS POWER SUPPLY WHILE GRILLE IS REMOVED.
FCC
This equipment has been tested and found to comply with the limits for a Class B digital device, pursuant to part 15 of the FCC Rules. These limits are designed to provide reasonable protection against harmful interference in a residential installation. This equipment generates, uses and can radiate radio frequency energy, and if not installed and used in accordance with the instructions, may cause harmful interference to radio communications. However, there is no guarantee that interference will not occur in a particular installation. If this equipment does cause harmful interference to radio or television reception, which can be determined by turning the equipment off and on, the user is encouraged to try to correct the interference by one or more of the following measures:
- Reorient or relocate the receiving antenna.
- Increase the separation between the equipment and receiver.
- Connect the equipment into an outlet on a circuit different from that to which the receiver is connected.
- Consult the dealer or an experienced radio/TV technician for help.
CAUTION: Changes or modifications not expressly approved by the party responsible for compliance could void the user’s authority to operate the equipment.
Introduction
Congratulations on your purchase of the EXM 70/Mobile/Mobile12. This compact PA enclo-sure has been designed with enough features to handle live performances and small DJ gigs while being the ultimate in portability.
Some features of the Yorkville EXM 70/Mobile/Mobile12 include:
- Compact PA enclosure with a built in 3 channel mixer with effects
- Battery life of 5.5 hours when playing at full volume; well in excess of 24 hours of life for light-duty applications (EXM Mobile/Mobile12)
- 3 Mic inputs (XLR, all channels), Balanced line input (1/4-inch CH1), Instrument input (Unbal 1/4-inch CH2), Aux Input (1/8-inch CH3)
- Bluetooth™ connection for streaming audio to the system (via Channel 3)
- Scalable, the design allows the system to grow to meet different needs
- Easily paired with a compact Subwoofer to extend the bass
- Link input/output for connecting two or more EXM 70/Mobile/Mobile12 systems together
- Effects including Reverb and delay
This manual explains the various features and functions of the EXM 70/Mobile/Mobile12. For general information about mixing and other facets of sound-reinforcement check out our P.A. User Guides available on our website (http://www.yorkville.com)
System Configurations
The scalable nature of the Yorkville EXM 70/Mobile/Mobile12 allows for several configurations that can be utilized to suit your needs. Here are some examples:
Channel Inputs

- Channel 1
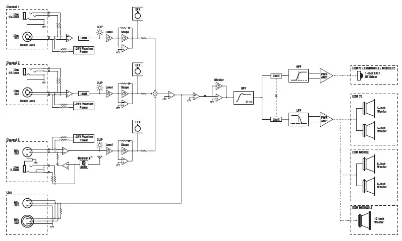
Channel 1 is equipped with a combijack optimized for a microphone (XLR) or a balanced line level (1/4-inch) source. A level control sets the gain and relative volume while the clip LED indicates the onset of clipping distortion. For powering condenser microphones, 24V of phantom power is present on the XLR input portion of the jack. - Channel 2
Channel 2 is equipped with a combijack optimized for a microphone (XLR) or an instrument level source (1/4-inch) source. A level control sets the gain and relative volume while the clip LED indicates the onset of clipping distortion. For powering condenser microphones, 24V of phantom power is present on the XLR input portion of the jack. - Channel 3
Channel 3 is equipped with an XLR jack optimized for a microphone (XLR), an unbalanced
TRS 1/8-inch phone jack optimized for portable media players and Bluetooth™. A level control sets the gain and relative volume while the clip LED indicates the onset of clipping distortion. For powering condenser microphones, 24V of phantom power is present on the XLR input portion of the jack.
Note: When Bluetooth™ is used the volume is controlled by Channel 3’s Level control. - Bluetooth™
The Yorkville EXM 70/Mobile/Mobile12 is capable of receiving streaming audio over Bluetooth™ from devices such as smart phones, tablets and laptops. Pairing your device with the EXM 70/Mo-bile/Mobile12 is simple and gives you the freedom to play your music wirelessly.- Pairing: When the Pairing Button is depressed for 4 seconds and then released, the Blue-tooth™ audio connection is available for pairing.
- Status: The blue status indicator alerts the user to the current status of the Bluetooth™ con-nection. A fast blinking light indicates an available, unpaired connection. A slow blinking blue light is pairing mode waiting to pair, and a steady (solid) blue light is paired and audio is available to Channel 3.
- Level Control: The Channel 3 Level control is used to set the audio level for the Bluetooth™ connection. Level may also be controlled directly at your streaming device.
The EXM 70/Mobile/Mobile12’s Bluetooth™ operating range is rated for 10 meters (33 feet) line of sight. The quality of the link can be affected by an excess of traffic in the 2.4 GHz bandwidth or structures between the EXM 70/Mobile/Mobile12 and the streaming device.
Note: When connected with Bluetooth™, ALL audio is streamed from your device. If you don’t want your streaming music to be interrupted, turn off ‘notifications’ on your device.
Channel Controls
- Level Control
The EXM 70/Mobile/Mobile12 features active channel input circuitry with exceptionally high audio headroom. The Level control adjusts the channel gain over an 85 dB range. Use this control to ad-just the channel’s level in the overall system mix. - Shape Control
Setting this control towards ‘Music’ shapes the response to be suited for reproducing prerecorded music while setting the control towards ‘Speech’ accentuates the mid-frequencies which help speech and vocals. The response is flat in the center position. - Effects Control
This control determines how much of the selected effect (see “Effect Selector” in the “Master Sec-tion” portion of this manual) is applied to the corresponding channel.
Master Section
Master Control
The Master Control is used to set the overall level of the Yorkville EXM 70/Mobile/Mobile12.
Note: When two systems are linked together, the Master Control only af-fects the level of the unit on which it is located.
Effects Selector
Three effects are available with this control, as well as an off (no-effects) position. The effects are Delay, Hall Reverb and Room Reverb. The selected effect is available to all 3 input channels and the amount of effect applied is controlled by the individual channel’s effects knob.
Note: If effects are not in use, set this switch to the off position to help conserve battery life.
Link Section
In situations where additional bass or input channels are needed, The Link jacks can be used to connect multiple EXM 70/Mobile/Mobile12 systems and/or a subwoofer.
Link Jacks
The Link jacks are in parallel and we have provided both a male and female XLR to help make it more convenient to ‘link’ EXM 70/Mobile/Mobile12 enclosures togeth-er. To use the Link feature, insert a standard XLR patch cable between cabinets.
Battery Status Indicators
The back of the EXM Mobile/Mobile12 has a series of four LEDs (green, green, yellow, and red) to indicate the approximate charge level. The up-per green LED is illuminated if there is greater than 85% charge in the battery. The red LED only will indicate that the battery is critically low
(approximately 10% remaining) and needs immediate charging.
The indicators will be engaged only when the power switch is turned on.
Low-Power “Sleep” State
The EXM Mobile/Mobile12 features a special “sleep” mode which reduces energy consumption when the system is not in use and this also preserves
battery life. This mode is automatic and nearly undetectable to users when the EXM Mobile/Mobile12 is configured properly. To ensure the sleep state doesn’t interfere with normal operation, the output level should be controlled with the Master control, especially where quiet playback is desired.
Charging Indicator
Whenever AC is connected to the unit, the charging indicator will be turned on. If it is green, the unit is fully charged. If it is red, the unit is in the process of charging.
Charging the EXM Mobile/Mobile12
To charge the EXM Mobile/Mobile12, plug it into an AC power source using the included power cord. The charging indicator LED is the best indication of the charging status; even if all of the battery status LEDs are lit, there is still possibly some additional charging time required. The EXM Mobile/Mobile12 can be safely left connected to AC power for charging indefinitely. It will intelligently control its own charging regime when plugged in long-term.
The EXM Mobile/Mobile12 will not charge when the temperature is below 0° C or above 45° C.
If the EXM Mobile/Mobile12 is going to be stored unused for a long period of time (greater than 6 months) it is advisable to periodically plug it in to charge up the battery.
If the EXM Mobile/Mobile12 has been stored for a long period of time unused and it has not been maintained, it is advisable to connect the charger and leave it plugged in for approximately 24 hours.
The EXM Mobile Series is delivered with 40-50%of the charge capacity. Please charge your unit for 5-hours prior to initial battery operation!
Specifications
EXM 70
- Program Power (watts) 60 watt
- Max SPL (dB)
- Frequency Response (Hz +/- 3db) 115 90-20k
- Speaker Configuration – LF 2×6.5-inch (2 x 5-inch pre-2020) 1-inch Soft Dome
- Speaker Configuration HF 3
- Inputs 3
- Input Channel 1 Controls XLR/inch Combi-jack Level, Shape, Effects Send
- Channel 2 Input XLR/-inch Combi-jack Channel 2 Controls Level, Shape, Effects Send
- Channel 3 Input XLR Mic & 1/8-inch TRS Stereo Jack, Bluetooth TM
- Channel 3 Controls Level, Shape, Effects Send, Bluetooth
- Master Volume Control Yes
- Link In/Out (type/ configuration) XLR Connector (Male and Female) Power, Clip (CH1, CH2, CH3), Bluetooth LED Indicators
- Other Features Digital Effects (Hall Reverb, Room Reverb and Delay)
- Power Consumption while charging (watts) N/A
- Dimensions (DWH, inches) 8x 7.75 x 17.5
- Dimensions (DWH, cm) 20.25 x 19.7 x 44.5
- Weight (lbs/kg) 16.3/ 7.4 (14.4/6.5 pre-2020)
EXM Mobile
- 60 watts
- 151
- 70-20k
- 2 x 6.5-inch
- 1-inch Soft Dome 3
- XLR / ¼-inch Combi-jack
- Level, Shape, Effects Send
- XLR / ¼-inch Combi-jack
- Level, Shape, Effects Send
- XLR Mic & 1/8-inch TRS Stereo Jack, Bluetooth™
- Level, Shape, Effects Send, Bluetooth™esY
- XLR Connector (Male and Female)
- Power, Clip (CH1, CH2, CH3), Bluetooth, 4x Battery Level, Charging Status
- Effects (Hall Reverb, Room Reverb and Delay)
- 2 (battery fully discharged and unit idle)3
- 8 x 7.75 x 17.5
- 20.25 x 19.7 x 44.5
- 17.8 / 8.0
EXM Mobile12
- 120 Continuous (126 Peak)
- 65-18k
- inch
- 1 inch exit compression driver 3
- XLR / ¼-inch Combi-jack
- Level, Shape, Effects Send
- XLR / ¼-inch Combi-jack
- Level, Shape, Effects Send
- XLR Mic & 1/8-inch TRS Stereo Jack, Bluetooth™
- Level, Shape, Effects Send, Bluetooth™
- Yes
- XLR Connector (Male and Female)
- Power, Clip (CH1, CH2, CH3), Bluetooth,
- 4x Battery Level, Charging Status
- Digital Effects (Hall Reverb, Room Reverb and Delay)
- 32 (battery fully discharged and unit idle)
- 23.5 x 13.5 x 11.5
- 59.5 x 34 x 29
- 33.4 / 15.1
Block Diagram – EXM 70, EXM Mobile & Mobile12
DESIGNED & MANUFACTURED BY YORKVILLE SOUND
Two & Ten Year Warranty
Unlimited Warranty
Yorkville’s two and ten-year unlimited warranty on this product is transferable and does not require registration with Yorkville Sound or your dealer. If this product should fail for any reason within two years of the original purchase date (ten years for the wooden enclosure), simply return it to your Yorkville dealer with original proof of purchase and it will be repaired free of charge. This includes all Yorkville products, except for the YSM Series studio monitors, Coliseum Mini Series and TX Series Loudspeakers.
Freight charges, consequential damages, weather damage, damage as a result of improper installation, damages due to exposure to extreme humidity, accident or natural disaster are excluded under the terms of this warranty. Warranty does not cover consumables such as vacuum tubes or par bulbs. See your Yorkville dealer for more details. Warranty valid only in Canada and the United States.
Canada
Voice: (905) 837-8481
Fax: (905) 837-8746
U.S.A.
Voice: (716) 297-2920
Fax: (716) 297-3689
Yorkville Sound Yorkville Sound Inc.
550 Granite Court 4625 Witmer Industrial Estate
Pickering, Ontario Niagara Falls, New York
L1W-3Y8 CANADA 14305 USA
WEB: yorkville.com
WORLD HEADQUARTERS
- CANADA
Yorkville Sound Limited
550 Granite Court
Pickering, Ontario
L1W 3Y8 CANADA
Voice: 905-837-8481
Fax: 905-837-8746 - U.S.A.
Yorkville Sound Inc.
4625 Witmer Industrial Estate Niagara Falls, New York 14305, USA
Voice: 716-297-2920
Fax: 716-297-3689
Manual-Owners-EXM70-EXMMobile-Mobile12-00-3v8 • December 13, 2022




















