
INS-600
Nitrogen Generator
Installation, Operation, and
Instruction Manual
INS-600 Nitrogen Generator
INS-600 • 5403725 • REV B • 11/19
WARRANTY INFORMATION
GENERAL PROVISIONS & LIMITATIONS
Potter Electric Signal Company, LLC (the “Company”) warrants to each original purchaser (“Purchaser”) of its new products from the Company or its Authorized Distributor that such products are, at the time of delivery to the Purchaser, made with good materials and workmanship. No warranty is made with respect to:
- Any product, which has been repaired or altered in such a way, in the Companies judgment, as to affect the product adversely.
- Any product, which has, in the Companies judgment been subjected to negligence, accident, improper storage, improper installation or application.
- Any product, which has not been operated or maintained in accordance with the recommendations of the Company.
- Components or accessories manufactured, warranted and serviced by others.
- Any reconditioned or prior owned product.
Claims for items described in 4 above should be submitted directly to the manufacturer.
WARRANTY PERIOD
The Company’s obligation under this Warranty is limited to repair or, at its option, replacing during normal business hours at the designated facility of the Company, any part that in its judgment proved not to be as warranted within the applicable Warranty Period as follows.
COMPONENTS
All non-consumable components are warranted for 12 months from the date of purchase. Consumable are not covered under warranty. The unit must have been installed by either a factory authorized distributor or agent in accordance with the factory recommendations taking into account all other local site conditions not originally noted to the factory. The unit must be operated and maintained in accordance with the Factory recommendations and original design conditions. Failure to provide such proof of the above may void warranty.
LABOR TRANSPORTATION & INSPECTION
The Company will repair or replace any product or part thereof which in the Companies judgment is proved to be not as warranted. Labor costs are not covered under warranty.
All costs of transportation of product, labor or parts claimed not to be as warranted and, of repaired or replaced parts to or from factory shall be borne by purchaser. The Company may require the return of any part claimed not to be as warranted to one of its facilities as designated by the Company, transportation prepaid by Purchaser, to establish a claim under this warranty.
Replacement parts provided under the terms of the warranty are warranted for the remainder of the Warranty Period of the product upon which installed to the same extent as if such parts were original components.
DISCLAIMER
THE FOREGOING WARRANTY IS EXCLUSIVE AND IT IS EXPRESSLY AGREED THAT, EXCEPT AS TO TITLE, THE COMPANY MAKES NO OTHER WARRANTIES, EXPRESSED OR IMPLIED OR STATUTORY, INCLUDING ANY IMPLIED WARRANTY OR MERCHANTABILITY.
THE REMEDY PROVIDED UNDER THIS WARRANTY SHALL BE THE SOLE, EXCLUSIVE AND ONLY REMEDY AVAILABLE TO THE PURCHASER AND IN NO CASE SHALL THE COMPANY BE SUBJECT TO ANY OTHER OBLIGATIONS OR LIABILITIES. UNDER NO CIRCUMSTANCES SHALL THE COMPANY BE LIABLE FOR SPECIAL, INDIRECT, INCIDENTAL OR CONSEQUENTIAL DAMAGES, EXPENSES, LOSSES OR DELAYS HOWSOEVER CAUSED.
No statement, representation, agreement, or understanding, oral or written, made by any agent, distributor, representative or employee of the Company which is not contained in this Warranty will be binding upon the company unless made in writing and executed by an officer of the Company.
This warranty shall not be effective as to any claim which is not presented within 30 days after the date upon which the product is claimed not to have been as warranted. Any action for breach of this warranty must be commenced within one year after the date upon which the cause of action occurred.
Any adjustment made pursuant to this warranty shall not be construed as an admission by the Company that any product was not as warranted.
PROMPT DISPOSITION
The Company will make a good faith effort for prompt correction or other adjustment with respect to any product, which proves to be defective within the warranty period. Before returning any product, write or call the distributor, agent or authorized company from which the product was purchased, describing defect and giving date and number of original invoice, as well as proof of Factory supplied consumable and proof of scheduled maintenance. Title and risk of loss pass to buyer upon delivery to the common carrier.
PRODUCT SUITABILITY
Many States, Localities and Countries have codes and regulations governing sales, construction, installation, and/or use of products for certain purposes, which may vary from those in neighboring areas. While Potter attempts to assure that its products comply with such codes, it cannot guarantee compliance, and cannot be responsible for how the product is installed or used. Before purchase and use of a product, please review the product application, and national and local codes and regulations, and be sure that the product, installation, and use will comply with them.
Potter Electric Signal Company, LLC
St. Louis, MO • (866) 956-0988
Safety Guidelines
This manual contains safety information that is important to know and understand. This information is provided for the safety of installers, operators, and users of the Potter Nitrogen Generator as well as equipment. To help recognize this information, observe the following symbols.
DANDER
Danger indicates an imminently hazardous situation which, if not avoided, WILL result in death or serious injury.
WARNING
Warning indicates a potentially hazardous situation which, if not avoided, COULD result in death or serious injury.
CAUTION
Caution indicates a potentially hazardous situation which, if not avoided, MAY result in minor or moderate injury
NOTICE
Notice indicates important information, that if not followed may cause damage to equipment or property.
Important Notice to Users
The Installation, Operation, and Instruction Manual supplied with each unit must be read thoroughly and completely understood before installation and operation of the Potter IntelliGen™ Nitrogen Generator. All appropriate safety standards for handling of gases as determined by local or national laws and regulations should be followed at all times.
Unpacking
After unpacking unit, carefully inspect all parts and equipment for any damage that may have occurred during transit. Make sure to tighten fittings, bolts, etc. before putting unit into service.
WARNING
Do not operate if damage occurred during shipping, handling, or use. Contact Potter immediately.
General Safety Information
Important: Read all of the safety information in this manual before operating this equipment. Use of the equipment in a manner not specified within this manual may impair the protection provided by the generator and could result in an unplanned release of pressure, which may cause serious injury or damage. Only competent personnel, who have been trained, qualified, and approved by Potter Electric Signal Company should perform commissioning, servicing, and repair procedures.
When handling, installing, or operating this equipment, personnel must employ safe engineering practices and observe all related local regulations, health, and safety procedures, and legal requirements for safety. Ensure that the equipment is depressurized and electrically isolated, before carrying out any of the scheduled maintenance instructions specified in this manual.
The warnings in this manual cover most known potential hazards, but by definition cannot be all-inclusive. If the user employs an operating procedure, item of equipment, or a method of working that is not specifically recommended by Potter Electric Signal Company, the user must ensure that the equipment will not be damaged or become hazardous to persons or property. Nitrogen is not a poisonous gas. However, in a concentrated form, there is a risk of asphyxiation. The generator produces a flow of nitrogen and oxygen enriched air which quickly disperses in the atmosphere. However, do not directly inhale the output gas from the outlet pipe.
The generator is classified as non-hazardous for transportation purposes and as non-flammable for fire regulations. This equipment is for indoor use only. Do not operate outdoors.
WARNING
Operation of the nitrogen membrane separator above the rated design pressure may be hazardous. Do not connect it to compressed air sources that can exceed its maximum rated pressure without installing appropriate pressure controls and safety relief devices in the compressed air supply line.
Specific procedure must be developed for maintenance of the equipment on which the membrane separator is located. Appropriate labels must be continuously displayed in all areas where personnel might be exposed to a nitrogen atmosphere under normal or upset condition.
NOTICE
Do not attempt to disassemble the nitrogen membrane separator.
Equipment damage may occur and cause the system to function incorrectly.
System Overview
Potter IntelliGen™ Nitrogen Generators are specifically designed to provide clean, dry, high purity nitrogen for use in fire protection sprinkler systems. The generator is a fully assembled package ready to be connected to a new or existing fire sprinkler system using a factory pre-engineered air compressor. These easy-to-use systems include all air filtration equipment and controls required to keep the generator operating at peak efficiency.
The Potter IntelliGen™ Nitrogen Series operates using membrane technology. The smaller oxygen and water vapor molecules can pass through (permeate) the membrane quickly. The larger nitrogen molecules are less likely to diffuse through the separator tubes; therefore, they continue downstream to the separator outlet. The permeated molecules are discharged to the atmosphere through a vent in the separator housing.
Key Terms
Bypass Mode – Most nitrogen generators cannot produce enough nitrogen to completely fill the sprinkler system in 30 minutes required by NFPA 13. Therefore, they contain valves that allow the nitrogen membrane to be bypassed so the system can be filled with compressed air. The valve setting that bypasses the nitrogen membrane is called Bypass Mode.
Nitrogen Generating Mode – The valve setting that allows the air to flow through the nitrogen membrane and create nitrogen is called Nitrogen Generating Mode.
Purging – Purging is defined as the removal of oxygen from the sprinkler system via a purge valve. The purge valve allows some gas to escape from the system which requires the nitrogen generator to supply nitrogen to maintain system pressure. This process therefore increases the nitrogen concentration within the system piping over time.
IntelliGen™ Controller
The IntelliGen™ Nitrogen Generator Series is the only line of intelligent nitrogen generators for fire sprinkler systems. At the heart of the IntelliGen™ units, is the IntelliGen™ Controller. The IntelliGen™ Controller monitors every aspect of the nitrogen generator to ensure the unit is performing optimally. The IntelliGen™ Controller monitors pressure, runtime, power, connectivity and operational mode. Using this information and proprietary algorithms, the IntelliGen™ Controller can determine if the unit needs to be in Bypass Mode or Nitrogen Generating Mode. No need to manually change ball valve configurations or worry if the unit is producing nitrogen. Also, by monitoring the generator activity the controller can indicate the development of sprinkler system leaks, user interaction, and even if maintenance to the generator is required. Combined with the IntelliPurge® Nitrogen Purge Valve, the IntelliGen™ Nitrogen Generator is the only system that can truly monitor and protect a sprinkler system.
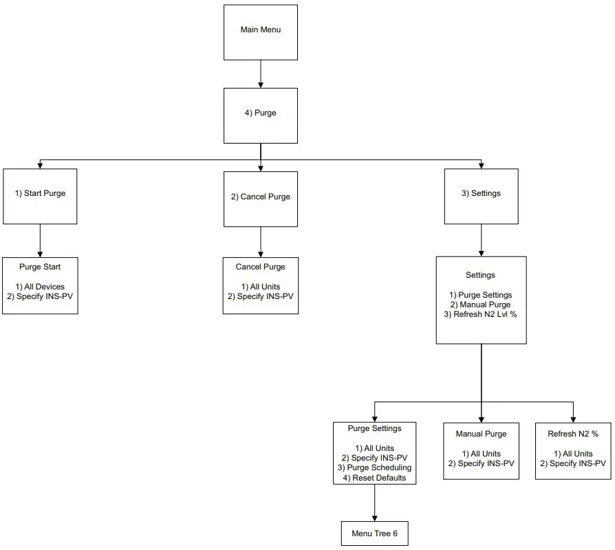
See Menu Tree Diagram on page 44 for more information on programming.
• The INS-600 has a Bypass Fill Capacity of 525 gallons at 40 psi and a Total System Capacity of 2,350 gallons.
| Part Number | Model | Description |
| 1119656 | INS-600,115-120VAC 1PH 60HZ | IntelliGen™ Nitrogen System-600,115-120VAC Single Phase |
| 1119657 | INS-600, 230-240VAC 1PH 60HZ | IntelliGen™ Nitrogen System-600,230-240VAC Single Phase |
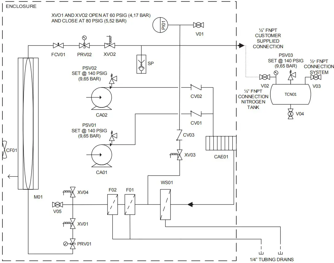
INS-600 Exterior View
Fig. 1
| 1. IntelliGen™ Display 2. Air Compressor Power Switch 3. Lifting Handles 4. 1/2″ FNPT Nitrogen Outlet 5. 1/2″ FNPT N2 Tank Inlet Valve (V02) 6. Nitrogen Tank Gauge 7. Pressure Relief Valve (140 psi) | 8. Nitrogen Tank 9. 1/2″ FNPT N2 Tank Outlet Valve (V03) 10. N2 Tank Manual Drain (V04) 11. Water Separator Drain Outlet 1/4″ tubing (10′ Supplied) 12. Filter Drain Outlet 1/4″ tubing (10′ Supplied) 13. Nitrogen Cabinet |
INS-600 Interior View (230-240 VAC Shown)
Fig. 2

| 1. Nitrogen Membrane (M01) 2. Flow Control Valve (FCV01) 3. BMS Connection 4. PLINK Connection 5. Back Pressure Regulator (PRV02) 6. Membrane Outlet N2 Solenoid (XV02) 7. IntelliGen™ Controller 8. Pressure Transducer (PI01) 9. N2 Bleed Valve (V01) 10. Owner Supplied Power Connection | 11. Nitrogen Sample Port (SP) 12. Bypass Solenoid Valve (XV03) 13. Air Compressors (CA02) 14. Water Separator (WS01) 15. Coalescing Filter 1µm (F01) 16. Coalescing Filter .01µm (F02) 17. Membrane Inlet Air Solenoid (XV01) 18. Air Bleed Valve (V05) 19. Compressor Unloader (XV04) |
IntelliGen™ Display:
The IntelliGen™ Display is the interface to the IntelliGen™ Nitrogen Generator. This display shows the generator’s history, parameters, and troubles; as well as devices networked to the unit.
Fig.3

IntelliGen™ Display LED Light Indications:
POWER – The green POWER LED indicates if the IntelliGen™ Nitrogen Generator has power.
SILENCED – The amber SILENCED LED indicates the Trouble Horn on the IntelliGen™ Nitrogen Generator is silenced.
BYPASS – The amber BYPASS LED indicates if the IntelliGen™ Nitrogen Generator is in Bypass Mode. If the Bypass LED indicator is off, the unit is in Nitrogen Generating Mode.
PURGING – The amber PURGING LED indicates the IntelliGen™ Nitrogen Generator detects that a networked INS-PV is in a purge process.
MAINTENANCE – The amber MAINTENANCE LED indicates the IntelliGen™ Nitrogen Generator needs maintenance.
TROUBLE – The red TROUBLE LED indicates the IntelliGen™ Nitrogen Generator has a trouble condition.
IntelliGen™ Display Button Indications:
SILENCE – The “SILENCE” button will silence the Trouble Horn on the IntelliGen™ Nitrogen Generator.
CLEAR – The “CLEAR” button will clear all Troubles.
MAINT – The “MAINT” button will display the Maintenance Menu.
PURGE – The “PURGE” button will bring up the Purge Menu on the IntelliGen™ Display.
Installation of the Nitrogen Generator
- On arrival, do a full inspection by checking all packages and crates in the shipment for damage.
- If damage is found, sign for the damage or refuse the shipment. Contact the carrier immediately and file a shipping damage claim with the carrier.
- Check to ensure all components are contained and no visible damage has occurred during shipping.
• Nitrogen Cabinet
• IntelliGen™ Display
• Nitrogen Tank
• Air Compressors - Each nitrogen generator requires a minimum of one Nitrogen Air Maintenance Device (NAMD) and one Nitrogen Purge Valve per sprinkler system. Check to see these components have arrived.
• Nitrogen Air Maintenance Device (one per riser) (NAMD #1119660)
• Nitrogen Purge Valve (NGP-SPV #1119784) or (INS-PV #1119478)
• Portable Nitrogen Analyzer (one per job) (PNA #1119504) - Find a location for the nitrogen generator to be installed meeting these requirements:
• Dry, clean and well-ventilated
• Cabinet Dimensions: 46.25″ X 30.75″ X 14.25″ (H x W x D) – Weight: 182 lbs.
Cabinet Without Handles: 46.25″ X 27.75″ X 14.25″ (H x W x D)
Tank Dimensions: 35.75″ X 23.5″ X 14″ (L x H x D) – Weight: 80 lbs.
• Allow 3 inches to sides of cabinet for piping and airflow
• Ambient temperatures above 50º F at all times
• Access to front for service
• Conveniently located near fire sprinkler system connections
• Conveniently located near a drain
• Near a dedicated electrical circuit with an electrical disconnect switch - If mounting to the floor, anchor the Nitrogen cabinet using (4) 5/16″ flanged bolts. See Fig. 4.

- If wall mounting, remove wall mount bracket from the back of the cabinet. (2) 3/8″ bolts will need to be unscrewed from the inside of the cabinet. Retain the two bolts. See Fig. 5.

- Mount wall bracket to studs in the wall using (4) Ø 5/16″ lag bolts or appropriate wall anchors. See Fig. 6.
CAUTION
Nitrogen cabinet weighs 182 lbs. Ensure wall and anchors can support the unit.
- Lift the nitrogen cabinet onto the wall bracket. See Fig. 7.

- Bolt the nitrogen cabinet to the wall bracket using the (2) 3/8” bolts removed in step 7. See Fig. 8.

- Anchor the nitrogen tank to the floor using (4) Ø 3/8” flanged bolts. See Fig 9.

- Install ½” NPT piping from the nitrogen outlet connection
Aon the nitrogen cabinet to the nitrogen inlet connection onAthe nitrogen tank. See Fig. 10.
- Install ½” NPT piping from the ½” FNPT Tank Outlet Valve (V03) on the nitrogen tank to the Nitrogen Air Maintenance Device. See Fig. 11.

- Plumb the Nitrogen Air Maintenance Device to the fire sprinkler system.
- Insert the provided (2) 10′ of the 1/4” drain tubing into the two push to connect fittings and plumb to the floor drain in the sprinkler room. Do not pipe the drain tubing upward. See Fig. 12.
CAUTION
Ensure drain tubing is restrained. Tubing will occasionally see system pressure when draining.
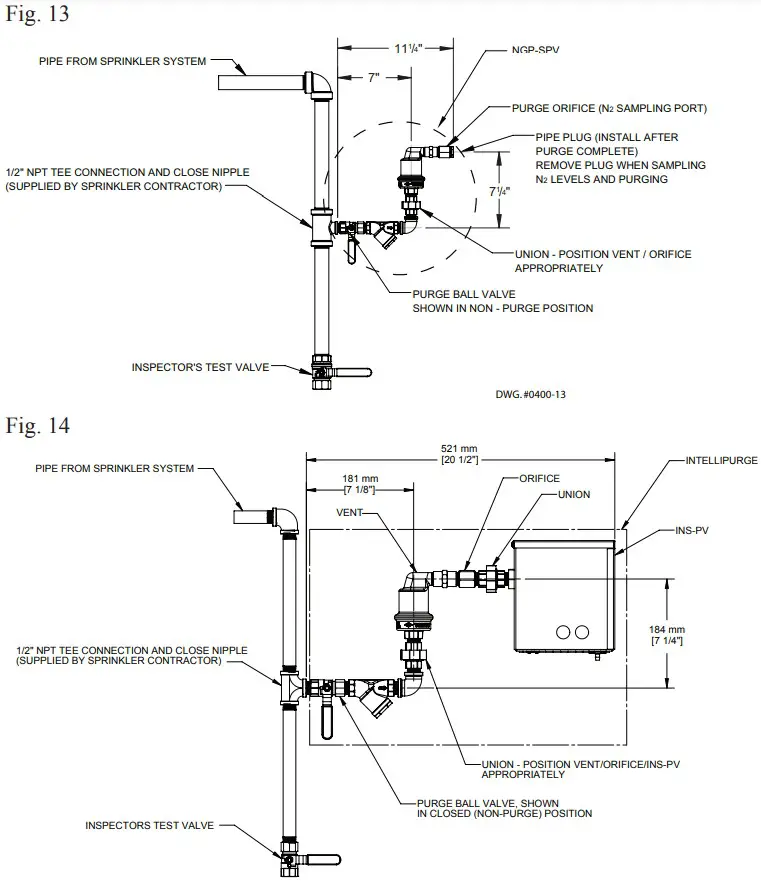
- Each riser requires a minimum of ONE Nitrogen Purge Valve to be installed prior to commissioning the system. For installation instructions, refer to Model NGP-SPV Bulletin (#5401520) or Model INS-PV Manual (#5401532) supplied with each purge valve. See Fig. 13 for NGP-SPV installation diagram. See Fig. 14 for INS-PV installation diagram.
NOTICE
Installing the purge valve upside down will not allow the system to purge. Also, ensure that there is NO water in the pipe to the purge valve.
Wiring of the Nitrogen Generator
NOTICE
All wiring should be performed by a licensed electrician and conform to NEC and all applicable local standards.
- Run a dedicated electrical circuit with an electrical disconnect switch to sprinkler room.
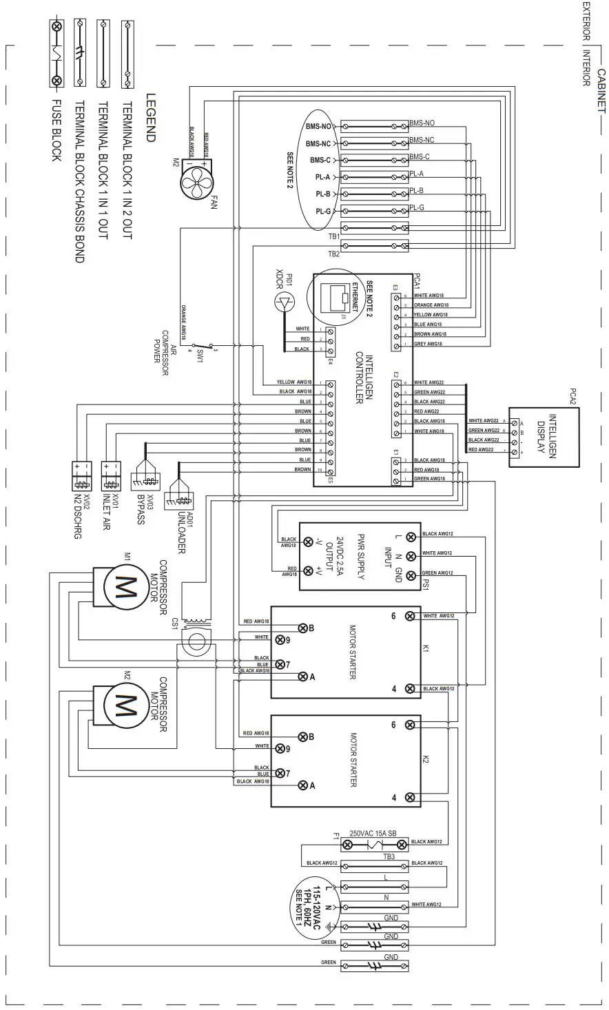
- To wire the INS-600, open the front panel at the top of the nitrogen cabinet to access wiring terminal blocks. Use the 1/2″ or 3/4″ knockouts on the right side of the cabinet for electrical conduit. See Fig. 15.

- Depending on the voltage of the model follow the wiring diagram in this manual on pages 42-43, or use the wiring diagram on the inside of the nitrogen generator cabinet door.

- For internet connectivity (see the IntelliView™ section on page 22 for more details), wire a Cat 5 Ethernet cable using a 1/2″ or 3/4″ knockout on the left side of the cabinet to the Ethernet Port on the IntelliGen™ Controller. See Fig. 17 and Fig. 18.

- Using another 1/2″ knockout on the cabinet, wire the IntelliPurge® Nitrogen Purge Valve to the IntelliGen™ Controller. See the IntelliPurge® Section on page 27 for details. Connect the PLINK to the terminal blocks next to the controller. See Fig. 19.

- Using a 1/2″ or 3/4″ knockout on the left side of the cabinet, a form C relay is available to wire any BMS (Building Management System) to the BMS terminal blocks. See Fig. 20.

Nitrogen Generator Operation
Initial Set Up:
- Before beginning, make sure the water supply to the sprinkler system is turned off.
- Make sure all piping connections have been made in accordance with the installation instructions.
- Ensure the Air Compressor Power Switch located on the right side of the cabinet is in the “OFF” position.
- Close the Nitrogen Air Maintenance Device. If multiple Nitrogen Air Maintenance Devices are used, ensure all valves are in closed position.
- Close N2 Tank Outlet Valve (V03) on the nitrogen tank.
- Open N2 Inlet Valve (V02) on the nitrogen tank. See Fig. 21.

- Turn power ON to the nitrogen generator using the contractor installed “Electrical Disconnect” switch.
- The IntelliGen™ Display will turn on, indicating power with a green LED labeled “POWER”.
Note: There will be a short delay as the IntelliGen™ Display turns on and the system boots up. - The amber LED labeled “BYPASS” will activate if the pressure is less than 55 psi in the nitrogen tank.
- Turn power ON to the air compressors using the switch labeled “Air Compressor Power” on the right side of the cabinet. See Fig. 22.

- The air compressors will begin running and the pressure in the nitrogen tank will begin to rise. Start recording the time it takes until the compressors turn off.
- When the nitrogen tank pressure reaches approximately 80 psi the valves inside the cabinet will close and the air compressors will turn off.
- If the nitrogen generator is isolated from the sprinkler system:
• The air compressors of the INS-600 should take no longer than 4 minutes to pressurize the tank and turn off in “BYPASS” mode.
If the air compressors are not turning off, or it is taking longer than expected, go to the Troubleshooting section in this manual on page 33. - When the nitrogen tank is pressurized, the amber LED labeled “BYPASS” on the IntelliGen™ Display will turn off and “Mode” on the IntelliGen™ Display will change to “N2 Mode”. This indicates that the unit is now in Nitrogen Generating Mode.
- Check all piping connections for leaks as pre-plumbed fittings may have loosened during shipment. Any pressure drop on the nitrogen tank during this time could indicate a leak.
Nitrogen Functionality Test:
- To ensure the nitrogen generator is operating correctly and that the correct nitrogen purity is being produced, a functional test must be performed.
- On the inside of the nitrogen cabinet locate the blue N2 Bleed Valve (V01). See Fig 23.

- Slightly open the blue N2 Bleed Valve and begin relieving the pressure from the nitrogen tank.
- Quickly close the blue N2 Bleed Valve when you see the red LED on the Compressor Unloader (XV04) turn on. This will happen at approximately 60 psi as shown on the IntelliGen™ display. See Fig. 24.
Note: If the pressure in the nitrogen tank drops below 55 psi, the IntelliGen™ Nitrogen Generator will return to Bypass Mode.
Close the valve and wait for the nitrogen generator to refill the tanks and the unit to return to N2 Mode before trying again. - Immediately begin timing to see how long it takes to reach approximately 80 psi in the nitrogen tank while the nitrogen generator is in N2 Mode.
- If the nitrogen generator is isolated from the sprinkler system:
• The air compressors of the INS-600 should take no longer than 6 minutes to pressurize the nitrogen tank to 80 psi. - During this time, connect the Portable Nitrogen Analyzer to the Nitrogen Sample Port (SP) to measure the purity of the exiting gas. The analyzer should read 98.0% +/- 1%. This may take a few minutes.
- When the nitrogen generator reaches approximately 80 psi in the nitrogen tank, the air compressors will turn off.
Filling the Sprinkler System and Purging:
- To fill the sprinkler system, open the N2 Tank Outlet Valve (V03) on the nitrogen tank and open the bypass valve on the Nitrogen Air Maintenance Device. See Fig. 25.

- The pressure in the nitrogen tank will decrease rapidly, causing the nitrogen generator to switch to Bypass Mode and the air compressors to turn on.
- The amber LED labeled “BYPASS” will turn on and the “Mode” on the IntelliGen™ Display will turn to “Bypass Mode”. This indicates that the nitrogen generator is filling the system with air to meet the NFPA required 30 minute fill time.
- Allow the fire sprinkler system to reach the desired pressure. This should take 30 minutes or less.
- As soon as sprinkler system supervisory pressure is reached, put the sprinkler system back into service by placing the Nitrogen Air Maintenance Device in the maintenance position (refer to the Nitrogen Air Maintenance Device manual for proper operation).
NOTICE
Fill only one fire sprinkler system at time. Doing multiple systems at once could lead to longer compressor runtimes and possible damage to equipment. Allow air compressors to cool before beginning again. - When the sprinkler system(s) are completely filled, the nitrogen generator will depressurized the nitrogen tank to capacity. The air compressors will turn off and the unit will automatically return to Nitrogen Generating Mode.
Note: The amber LED labeled “BYPASS” should be off and the “Mode” on the IntelliGen™ Display will display “N2 Mode”. - Reset the Leak Rate by pressing the “MAINT” button on the IntelliGen™ Display Keypad. Enter “0000” for passcode.
- Move the cursor to “Excess N2 Demand” and press “ENTER”.
- Press “ENTER” on the keypad to clear maintenance alert and reset Leak Rate (LR).
- You will receive confirmation that the alert has been cleared.
- Press “ESC” to return to the main screen.
Purging with IntelliPurge® Nitrogen Purge Valve (INS-PV):

- See Manual #5401532 for full details on installing, programming, purging and wiring of the INS-PV.
- Go to the end of the sprinkler system(s) where the INS-PV(s) is installed. Each riser should have one INS-PV.
- Check to ensure power is connected to the INS-PV. The green Power LED will be ON.
- Open the ball valve on the INS-PV.
- Ensure the INS-PV is installed properly. Installing the valve upside down will cause the unit to not purge. Any trapped water in the piping will also cause the unit to not purge.
- To check that the INS-PV is allowing air/nitrogen flow, toggle the “MANUAL PURGE” switch ON. This will open the solenoid valves inside the unit.
- If the sprinkler system is pressurized, listen for flow out of the Purge Exhaust Port on the bottom of the unit. You may also use your fingers to feel for flow. If no flow is present, there is a blockage such as a closed ball valve, water in the pipe, or a clogged orifice upstream.
- If the INS-PV unit is not connected to a nitrogen generator or an INS-RA, toggle the “START PURGE” switch to start the Purge Process.
- Once the Purge Process has started, the yellow Purge LED indicator will begin blinking.
- The Purge Time Display will display the max number of purge days, which is the maximum amount of time the unit is allowed to purge before indicating a trouble.
- The INS-PV is now purging. The oxygenated air is escaping out of the Purge Exhaust Port.
- If an IntelliPurge® Nitrogen Purge Valve (INS-PV) is connected to a nitrogen generator or an INS-PV, the S1 toggle switch will be DISABLED.
- Return to the nitrogen generator.
- If an INS-PV is connect to the nitrogen generator, and you have “Learned Network”, press the “PURGE” button on the IntelliGen™ Display keypad.
- Follow all prompts.
- Once the system reaches 98% the INS-PV automatically closes and your system is purged.
Purging with Potter Nitrogen Purge Valve (NGP-SPV):

- See Bulletin #5401520 for full details on installing and purging of the NGP-SPV.
- Go to the end of the sprinkler system(s) where the NGP-SPV(s) is installed. Each riser should have one NGP-SPV purge valve.
- Ensure the NGP-SPV is installed properly. Installing the valve upside down will cause the unit not to purge. Any trapped water in the piping will also cause the unit not to purge. Open the ball valve on the NGP-SPV.
- Open the ball valve on the NGP-SPV.
- Unscrew the 1/2″ pipe plug located at the end of the NGP-SPV.
- Check to ensure flow is coming out the purge valve.
- If the sprinkler system is pressurized, listen for flow. You may also use your fingers to feel for flow. If no flow is present, there is a blockage such as a shut ball valve, water in the pipe, or a clogged orifice upstream.
- Wait approximately 14 days before returning to the job site and checking the exiting gas with the Portable Nitrogen Analyzer.
- Check the nitrogen purity to ensure the exiting gas is 98% or greater.
- If the gas is 98% purity or greater close the ball valve and screw the plug back in. The system is purged.
- If the nitrogen purity is 85% or greater, wait another 7 days before returning to the site and rechecking. Some larger systems may have longer purge times.
- If the nitrogen purity is around 80% it indicates that there is a blockage in the sprinkler system piping, the ball valve is closed on the purge valve or that your nitrogen generator is in Bypass Mode.
IntelliView™ Dashboard Internet Connectivity
Potter’s IntelliGen™ Controller is designed to provide you with live status updates of your nitrogen generator. The IntelliGen™ Nitrogen Generator needs to be wired using a Cat 5 Ethernet cable. The Ethernet port is located on the bottom left of the IntelliGen™ Controller. When the unit is wired and powered on, data will be accessible at www.PotterIntelliView.com.
Register your nitrogen generator, visit www.PotterIntelliView.com.
- Log In or Register New User.
- If you are a new user you will be required to enter your name, company information, and a valid e-mail address.
- You will receive an e-mail confirmation with an account verification link.
- Once logged in, click the “Register Generator” button on the Dashboard Overview page.
- Enter the unit’s MAC ID Number and the Serial Number which can be found on the IntelliGen™ Controller inside the cabinet. See Fig. 28.

- Add a name for the generator and the building where the generator is located.
- A window will appear indicating that you have successfully added the nitrogen generator. Click save.
- The page will refresh with information on the new nitrogen generator.
- For more information on the Potter IntelliView™ Dashboard, watch a tutorial at www.potterintelliview.com.
IntelliPurge® Wiring and Networking
- The PLINK network is Potter’s propriety networking connection. It is a RS-485 network for serial communication between the Nitrogen Generator (INS Series) and its Purge Valves (INS-PV).
- PLINK requires 3 signal lines to allow communication to and from the Nitrogen Generator and the Purge Valves.
• PL-A
• PL-B
• PL-G
Recommended Cat 5 Stranded Cable
NOTICE
The other 5 wires are not needed in this application. Cut unused wires. - The PLINK network must use stranded, twisted pair wire for PL-A and PL-B. We recommend Cat 5 cable with the unused wires trimmed. It is acceptable to use a single twisted pair cable for PL-A and PL-B with the drain wire being used for PL-G. Do not connect any shield to the drain wire.
- Maximum number of INS-PV devices networked to an IntelliGen Series Nitrogen Generator is 26. The maximum wire length for the network is 4000 ft.
- The PLINK network works as a Master and Slave network. The INS generator is defined as the Master.
PLINK Wiring Schematic
NOTICE
The first INS-PV in the network when connected to the nitrogen generator should be addressed INS-PV-2. The last INS-PV in the network must be addressed as INS-PV-27. If Only ONE INS-PV is networked to the generator it must be addressed as INS-PV-27 - The INS-PV requires 35 watts of 24V AC/DC power. This must be supplied by a dedicated power supply. An optional 120V (40VA) transformer may have been supplied.
PLINK Wiring Diagram
NOTES:
• Wiring from the INS Series Nitrogen Generator to the INS-PVs is low voltage.
• Do not route INS-PV wiring into the high voltage wire ways.
• Do not run INS-PV communication or power wiring parallel to any high voltage wiring or conduit. Keep as much space from high voltage wiring as possible. Only cross high voltage wiring with INS-PV wiring at right angles.
• Do not coil or store excess cable in the INS-PV Cabinet. Doing so may cause communication errors or faulty readings.
• Use the knockouts below the INS IntelliGen Nitrogen Generator control board to exit the nitrogen cabinet. Keep excess wire to a minimum. - Each INS-PV device comes with a Building Management System (BMS) connection that is a NC or NO contact. This can be wired back to a Building Management System or Fire Panel. If connected to a fire panel it should be wired as a Trouble.
Maintenance and Part Replacements
Potter IntelliGen™ Nitrogen Generators are designed to provide maintenance alerts that ensure the long life of the nitrogen generator. These alerts also ensure that the unit runs at peak efficiency. The IntelliGen™ Nitrogen Generator has an internal maintenance timer that monitors how long the unit has been operating since it has been serviced. Normal scheduled maintenance should be done every 1,000 compressor operating hours, or during the annual inspection of the unit, whichever comes first.
When the system needs maintenance, the amber maintenance light on the IntelliGen™ Display will turn on. If connected to the internet, you will receive an e-mail notification as well. If maintenance on the nitrogen generator is not done within 250 compressor operating hours, the nitrogen generator will show a trouble condition.
To reset the maintenance timer and get the maintenance alert to reset, go to the IntelliGen™ Display.
- Press “MAINT” on the IntelliGen™ Display keypad.
- Enter passcode “0000”.
- Select “Std. Maintenance” and press “ENTER”.
- The menu will then display the count down hour log on the Maintenance Timer. Press “ENTER” on the keypad to clear Maintenance Timer. Press “ENTER” to confirm.
- The amber Maintenance LED will turn off.
CAUTION
All pressure must be relieved from the entire nitrogen generator system BEFORE servicing. To avoid system damage and/or personal injury, the nitrogen generator should be isolated from the sprinkler system and the generator system fully depressurized before any maintenance or service is performed. All maintenance and troubleshooting activities for the Potter Nitrogen Generator should be performed by qualified personnel using reasonable care. Before servicing, isolate all risers by closing all Nitrogen Air Maintenance Device valves and relieving all pressure from the Potter Nitrogen Generator. Failure to do so could result in serious injury or death. Ensure power is turned off at the electrical disconnect.
Scheduled Maintenance – 1,000 Compressor Operating Hours:
- Replace the coalescing filter elements.
- Clean or replace the air compressor intake filter elements.
Annual Inspection:
- Check for unusual noise or vibration.
- Clean all external parts of the compressors and motors.
- Manually test safety relief valves.
- Inspect system for leaks.
- Tighten fittings, nuts and screws as required.
- Check the pressure settings.
- Check the nitrogen purity using Portable Nitrogen Analyzer. It should be 98.0% +/-1%.
Maintenance and Replacement Parts:
| Part Number | Description |
| 0090223 | KIT-FILTER ELEMENT REPLACEMENT (INS-600) |
| 1119504 | PORTABLE NITROGEN ANALYZER |
| 1119589 | MEMBRANE SEPARATOR (INS-600) |
| 1119681 | COMPRESSOR-REPLACEMENT-INS-600-1/2 HP |
| 5230024 | AIR INTAKE FILTER |
Standard Maintenance (Every 1,000 Compressor Operating Hours)
Tools Needed:
- 13/16” wrench
- Rag
- Kit-Filter Element Replacement (INS-600) (#0090223)
- Air Intake Filter (INS-600) (#5230024)
WARNING
Relieve all pressure from the nitrogen generator before proceeding and turn off power to unit at the contractor installed electrical disconnect.
- Power off the air compressors using the Air Compressor Power Switch located on the right side of the cabinet.
- Power off the nitrogen generator using the customer installed electrical disconnect.
- Isolate the nitrogen generator from the sprinkler system by closing the N2 Tank Outlet Valve (V03) located on the nitrogen tank. See Fig. 32.

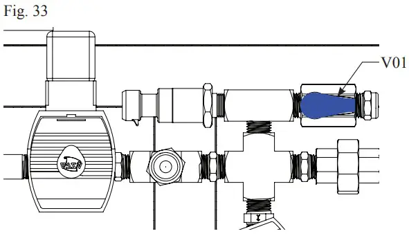
- Open the blue N2 Bleed Valve (V01) located near the Nitrogen Sample Port (SP) and begin draining pressure from the nitrogen tank. See Fig. 33.
Compressor Air Intake Filters: - When the pressure has been drained from the nitrogen generator, replace the air intake filters.
- Go to the air compressors located inside the nitrogen cabinet. Locate the black air filters. See Fig. 34.
- Unscrew the filters and replace.
Filter Elements: - Locate the three (3) filters on the inside of the nitrogen generator cabinet. The largest filter labeled (WS01) does not have a serviceable filter element and does not need to be unscrewed. See Fig. 35.

- Open Air Bleed Valve (V05) to drain any residual pressure in the nitrogen generator.
- Disconnect the drain tubes from the filter bowl by pushing up on the plastic releasing collar and pulling down on the tube. See Fig. 36.

- Using a 13/16” wrench loosen the filter bowl from the filter body. See Fig. 37.

CAUTION
It is extremely important that you only unscrew the drain bowl from the filter body. The float adjustment sat the bottom must remain in auto. Manual (man) will cause the floats to remain open and air to leak. If you accidently loosen the float adjustment, simply retighten with your hand. See Fig. 38.
- After the filter bowl is separated from the filter body, remove the filter element by gently pulling down. See Fig. 39.

- Replace the filter element with the correct filter element from the replacement kit (#0090223). See Fig. 40.
a. Water Separator (#5230023) – No Element
b. The filter body (#5230004) second from the right is the 1 micron filter which has a RED element (#5230013).
c. The filter body (#5230005) third from the right is the .01 micron filter which has a BLUE element (#5230014).
- Remove old O-rings and replace with the O-rings in the filter element kit.
- Clear filter bowls of debris.
- Screw the filter bowl back into the filter body. Use a 13/16” wrench to tighten the correct wrenching flats. Be careful to not over tighten or you may crack the filter body. Repeat for all filters. Plug back in the drain tubes.
- Close the Air Bleed Valve (V05) valve and the blue N2 Bleed Valve (V01).
Resetting Maintenance Alert and Checking for Leaks: - Turn power on to the unit using the electrical disconnect.
- To reset the maintenance timer and get the maintenance alert or maintenance trouble to reset, go to the IntelliGen™ Display.
- Press “MAINT” on the IntelliGen™ Display keypad.
- Enter passcode “0000”
- Select “Std. Maintenance” press “ENTER”.
- The menu will display maintenance timer countdown hours.
- To reset the maintenance timer press “ENTER”. Press “ENTER” again to confirm.
- The maintenance light on the IntelliGen™ Display will turn off and the maintenance timer has been reset.
- Turn power back on to the air compressors using the Air Compressor Switch located on the right of the cabinet. The amber “BYPASS” LED will be ON since there is no pressure in the tank.
- If the nitrogen generator is isolated from the sprinkler system:
• The air compressors of the INS-600 should take no longer than 4 minutes to pressurize the nitrogen tank and turn off. - The amber “BYPASS” LED should turn off.
- If the air compressors are not turning off or it is taking longer than expected, it could indicate a leak.
- Allow the system to hold pressure for several minutes. Check all piping connections for leaks. Any drop in pressure on the nitrogen tank during this time could indicate a leak.
- If there is a drop in pressure, leak check all filters.
Air Compressor Replacement
- Isolate the nitrogen generator from the sprinkler system and relieve pressure.
- Disconnect the power to the nitrogen generator using lockout-tagout procedure.
- Locate the harness on the back of the compressor and unplug the connector.
- Loosen flex hose fitting at the compressor discharge and remove from the compressor.
- Remove compressor mounting nuts (located underneath compressor shelf).
- Loosen screw on the capacitor bracket and slide capacitor out of the bracket.
- Lift compressor off of the compressor shelf and remove from cabinet.
- Remove black air filter housing from compressor.
- Remove stainless steel elbow from compressor discharge.
- Remove brass tee from compressor leaving pressure relief valve attached.
- Remove old Teflon tape from stainless steel elbow and brass tee.
- Re-tape stainless steel elbow and brass tee with 2-3 wraps of medium density Teflon tape.
- Reinstall brass tee into compressor discharge port.
- Reinstall stainless steel elbow into brass tee.
- Reinstall black air filter housing on new compressor.
- Remove vibration isolators from compressor and reinstall them hand tight on outermost mounting holes on the bottom of the new compressor.
- Locate the 2 capacitor wires coming from the new compressor and insert them through the top of the black capacitor boot.
- Connect capacitor wires to the appropriate capacitor terminals.
- Stretch capacitor insulator boot completely over the black terminal insulators on the capacitor.
- Mount compressor to compressor shelf by inserting vibration isolators through the appropriate holes in the compressor shelf, reinstalling nuts on the underside of the shelf and tightening to 20 ft/lbs.
- Reconnect harness from compressor to the nitrogen generator.
- Insert capacitor into the capacitor bracket and tighten screw.
- Reinstall flex hose on compressor discharge.
- Restart unit and check for leaks.
Nitrogen Membrane Replacement
- Isolate the nitrogen generator from the sprinkler system and relieve pressure from the nitrogen generator.
- Disconnect the power to the nitrogen generator using lockout-tagout procedure.
- Remove the top tube to the nitrogen membrane.
- Remove the bottom tube to the nitrogen membrane.
- Loosen the clamps holding the nitrogen membrane in place.
- Remove push to connect fittings on old membrane and reinstall on new membrane.
- Replace the old nitrogen membrane with the new nitrogen membrane. Check to ensure inlet and outlet on the membrane are in correct orientation.
- Tighten the clamps down.
- Reattach both the top and bottom tube to the nitrogen membrane.
- Turn on power to the nitrogen generator.
- Retest nitrogen purity.
Maintenance Alerts and Actions
A maintenance alert is noncritical to the operation of the nitrogen generator. The maintenance light will turn on and a maintenance alert will appear on the IntelliGen™ Display. If connected to the IntelliView™ website, an e-mail will also be sent. The Trouble Horn will not sound and the BMS will not trip. Maintenance alerts can be cleared by performing maintenance on the unit then going into the “Maintenance Menu” and clearing the appropriate alert.
Maintenance Alert #1 – Standard Maintenance
Issue: Maintenance Timer expired after 1,000 hours and the nitrogen generator needs maintenance.
Action:
- Within 250 compressor operating hours, complete standard maintenance following the procedure in this manual.
- Reset Maintenance Alert #1 by going into the Maintenance Menu on the display and following the procedure on page 25.
Maintenance Alert #2 – Excess Nitrogen Demand (Sprinkler System Leak Rate Excessive)
Issue: Sprinkler system leak rate is greater than Leak Rate Warning Set Point. You have one week to address this before it turns into a trouble alert.
Action:
- Leak check nitrogen generator and sprinkler system. Repair leaks if found.
- Adjust Leak Rate Warning Set Point. See page 38 for details.
Note: Increased leak rates can cause excessive maintenance and damage to equipment. - Reset the Maintenance Alert #2 by going into the Maintenance Menu on the display.
Trouble Alerts and Probable Causes
A trouble alert is a critical alert to the operation of the nitrogen generator. The trouble light will turn on and a trouble alert will be created. If connected to the IntelliView™ website, an e-mail will also be sent. The Trouble Horn will sound and the BMS will trip.
Trouble Alerts can be cleared by fixing the issue and pressing “CLEAR” on the display keypad, and entering passcode “0000”.
Trouble Alert #1 – Nitrogen Generator in Bypass Mode for 2 hours
Issue: Bypass Solenoid Valve continuously ON for 2 hours.
Probable Cause:
- Air compressor power is turned off.
- Filling multiple sprinkler systems at one time.
- Leak on nitrogen generator air compressors or sprinkler system.
- Blockage in pathway from air compressors to nitrogen outlet.
Trouble Alert #2 – Air Compressors are Continuously Running
Issue: Air compressors continuously ON for 90 minutes.
Probable Cause:
- Filling multiple sprinkler systems at one time.
- Major leak on nitrogen generator.
a. Float valve on filters stuck open. - Leak on sprinkler system.
- Air compressors not building adequate pressure.
Trouble Alert #3 – Excessive Air Compressor Cycling
Issue: Air compressors turn ON 10 times in 1 hour.
Probable Cause:
- Leak on nitrogen generator and the N2 Tank Inlet Valve (V02) closed.
- Leak on the sprinkler system.
Trouble Alert #4 – Excessive Membrane Runtime
Issue: Membrane Inlet Air Solenoid (XV01) and Membrane Outlet N2 Solenoid (XV02) continuously ON for 30 minutes.
Probable Cause:
- Leak on nitrogen generator or sprinkler system.
- Air Compressor Power is turned off.
- Membrane Inlet Air Solenoid (XV01) and/or Membrane Outlet N2 Solenoid (XV02) are blocked, or closed.
Trouble Alert #5 – Excessive Membrane Cycling
Issue: Nitrogen valves turn ON 16 times in 4 hours.
Probable Cause:
- Leak on sprinkler system.
- Leak on nitrogen tank or fitting.
Trouble Alert #6 – Nitrogen Generator Cannot Keep Up While in Nitrogen Generating Mode
Issue: Bypass Solenoid cycles 16 times over 4 hours.
Probable Cause:
- Filling multiple sprinkler systems.
- Leak on nitrogen generator or sprinkler system.
Trouble Alert #7 – Excess Nitrogen Demand (Sprinkler System Leak Rate Excessive)
Issue: Sprinkler system leak rate is greater than Leak Rate Warning Set Point and has not been acknowledged for a week.
Probable Cause:
- Leak on sprinkler system.
- Leak on nitrogen tank.
- Leak Rate Warning Set Point not appropriate for application.
Trouble Alert #8 – Max. Temperature Limit Reached
Issue: Internal cabinet temperature reached max. limit.
Probable Cause:
- Cooling fan failure.
Trouble Alert #9 – Maintenance
Issue: Compressor Maintenance Timer expires when maintenance request has not been reset in 250 hours.
Probable Cause:
- Standard maintenance was not completed.
- Maintenance timer not reset.
Trouble Alert #10 – Hardware Failure Detected
Issue: IntelliGen™ Controller failure detected.
Probable Cause:
- Short circuit on output wiring.
Trouble Alert #11 – PLINK Connection Error
Issue: Devices cannot communicate.
Probable Cause:
- Wiring not correct.
- Power failure.
Trouble Alert #12 – PLINK Device Trouble
Issue: One or more PLINK devices are reporting trouble.
Probable Cause:
- An INS-PV connected to the generator has an error.
- See INS-PV Manual #5401532.
Troubleshooting
Leak on Sprinkler System or Nitrogen Generator
- View the Leak Rate (LR) by exiting to the main menu of the IntelliGen™ Display. It will be displayed as LR: # PSI/24HR.
- If the Leak Rate (LR) is greater than 6 PSI/24HR; there is an excessive leak.
- Isolate the nitrogen generator from the sprinkler system using the N2 Tank Outlet Valve (V03).
- Allow the nitrogen generator to fill the nitrogen tank (refer to Page 18 if compressor is not running).
- Once the air compressors turn off allow the nitrogen generator to sit for 30 minutes.
- If pressure drops in the nitrogen tank that indicates there is a leak on the nitrogen generator.
- Leak check all fittings and tighten fittings that are leaking. Avoid electronics.
- If pressure does not drop, this indicates the leak is outside of the nitrogen generator. Check all piping downstream of the N2 Tank Outlet Valve (V03). Fix leaks as needed.
- Clear the trouble using the “CLEAR” button on the IntelliGen™ Display and enter passcode “0000”.
Testing Nitrogen Flow Rate and Nitrogen Purity
- Isolate the nitrogen generator from the sprinkler system using the N2 Tank Outlet Valve (V03) on the nitrogen tank. Allow the nitrogen generator to fill the nitrogen tank.
- When the nitrogen tank pressure reaches approximately 80 psi the air compressors will turn off.
- To ensure the nitrogen generator is operating correctly and that the correct nitrogen purity is being produced a functional test must be performed.
- On the inside of the nitrogen cabinet, locate the blue N2 Bleed Valve (V01) near the Nitrogen Sample Port (SP).
- Slightly open the blue N2 Bleed Valve (V01) and begin draining the pressure out of the nitrogen tank.
- Quickly close the blue N2 Bleed Valve (V01) when you see the red LED on the compressor unloader solenoid (XV04) turn on (compressor will turn on 10 seconds after LED turns on). This will happen at approximately 60 psi.
Note: If the pressure in the nitrogen tank drops below 55 psi the nitrogen generator will return to Bypass Mode. Wait for the nitrogen generator to refill the tanks and the unit to return to Nitrogen Generating Mode before trying again. - Begin timing to see how long it takes to reach approximately 80 psi in the nitrogen tank.
- If the nitrogen generator is isolated from the sprinkler system, it should take no longer than 6 minutes to pressurize the nitrogen tank to 80 psi on the INS-600.
- During this time, connect the Portable Nitrogen Analyzer to the Nitrogen Sample Port (SP) to measure the purity of the exiting gas. The analyzer should read 98.0% +/-1%. This may take a few minutes.
- When the nitrogen generator reaches approximately 80 psi in the nitrogen tank, the air compressors will turn off.
- Allow the nitrogen generator to sit for 30 minutes.
- If pressure drops in either tank this indicates there is a leak in the nitrogen generator. Soap all pre-plumbed fittings and tighten any fittings that are leaking. Avoid electronics.
- If the pressure does not drop, this indicates the leak is outside of the nitrogen generator. Check sprinkler system for leaks.
Normal Operating Parameters of the INS-600
The Potter IntelliGen™ Nitrogen Generators are designed to deliver high purity nitrogen to the fire protection system. A pressure transducer controls the valves on the inside of the cabinet. Whenever the tank requires nitrogen, the valves open allowing air to flow from the compressors through the membrane. When the nitrogen tank reaches the desired set point the valves close.
• Periodic running of the air compressors is expected (typically less than 24 times a day).
| INS-600 | Recorded Parameter | |
| Air Compressor Operating Pressure (REF) | 110 psi | |
| Nitrogen Tank OFF Pressure* | 80 psi | |
| Nitrogen Tank ON Pressure* | 60 psi | |
| Max time interval to build pressure from 60 psi to 80 psi in nitrogen tank in Nitrogen Generating Mode | 6 minutes |
* Pressures are approximated and can vary ±3 psi.
Nitrogen Generator Leak Detection System
Each Potter IntelliGen™ Nitrogen Generator comes with an integrated Leak Detection System. The Leak Detection System uses pressure decays to calculate the actual pressure loss in 24 hours, or the Leak Rate of the sprinkler system. This Leak Rate is displayed on the IntelliGen™ Display as “LR # PSI/24HR”. # is the number in psi that is calculated.
Increases in the Leak Rate can cause excessive demand on the nitrogen generator. Excessive demand causes increased runtimes on the unit. Increased runtimes increase the frequency of maintenance and repairs. In some cases, excessive Leak Rates can cause catastrophic failures.
The Leak Detection System is designed as a rolling average over 1 week to ensure the presence of an actual leak. To reset the LR number, reset the Maintenance Alert #2 under maintenance on the IntelliGen™ display.
All Potter IntelliGen™ Nitrogen Systems are designed to run approximately 1,000 operating hours in a typical year.
This translates to a maximum pressure loss of 6 psi in 24 hours. This is the default Leak Rate Warning Set Point. If the actual Leak Rate of the sprinkler system is greater than that value, a maintenance alert or a trouble will display on the nitrogen generator.
The Leak Rate Warning Set Point in the Potter IntelliGen™ Nitrogen Generator is a user adjustable set point for when a maintenance or trouble alert is activated. It will give a preemptive warning that the system Leak Rates have increased above the acceptable level.
This Leak Rate Warning Set Point can be set from 1 psi up to 36 psi per 24 hours.
- NFPA 13 allows a leak rate of 1.5 psi loss per 24 hours for new systems.
- NFPA 25 allows a leak rate of 36 psi loss per 24 hours for existing systems.
WARNING
Increases in Leak Rates will cause more maintenance and possible failures.
Example: At a 6 psi loss per 24 hour leak rate, the unit will run approximately 1,000 hours per year. At a 36 psi loss per 24 hour leak rate, the unit will run approximately 6,000 hours per year. That means, at a 6 psi leak rate, the air compressor will be operating 11% of the year, compared to a 36 psi leak rate, where the air compressors will be operating 70% of the year.
To Change the Leak Rate Warning Set Point:
- Press “ENTER” on the IntelliGen™ Display keypad.
- Select “Settings” using the keypad.
- Enter passcode “0000”.
- Select “Leak Rate”. Press “ENTER”.
- Press “ENTER” to choose settings.
- Select “Leak Rate Warning”. Press “ENTER”.
- Using the directional arrows, adjust the leak rate limit number “–” PSI per 24 hours.
a. NFPA allows 1.5 psi per 24 hours on new systems.
b. Potter Nitrogen Generators are designed for 6 psi per 24 hours. - Press “ENTER” to confirm.
- Press “ENTER” to acknowledge warning.
- Press “ENTER” to accept change.
- Press “ESC” to return to main menu.
The Leak Rate is also calculated based on the size of the sprinkler system the nitrogen generator is protecting. The INS-600 is factory set at 2,350 gallons (max). This can be adjusted lower if the units are servicing smaller systems.
To Change the Sprinkler System Size:
- Press “ENTER” on the IntelliGen™ Display keypad.
- Select “Settings” using the keypad. Press “ENTER”.
- Enter passcode “0000”.
- Select “Leak Rate”. Press “ENTER”.
- Press “ENTER” to choose settings.
- Select “Sprinkler Capacity”. Press “ENTER”.
- Using the numeric pad, enter the total system volume size in gallons.
- Press “ENTER”.
- Press “ESC” to return to main menu.
INS-600 Cabinet Dimensional Drawings
Weight: 182 lbs.
INS-600 Tank Dimensional Drawings
Weight: 80 lbs.
INS-600 • 5403725 • REV B • 11/19
| ITEM | DESCRIPTION |
| CA01 | AIR COMPRESSOR |
| CA02 | AIR COMPRESSOR |
| CAE01 | AFTERCOOLER |
| CF01 | COOLING FAN |
| CV01 | CHECK VALVE |
| CV02 | CHECK VALVE |
| CV03 | CHECK VALVE |
| F1 | COALESCING FILTER 11,im |
| F2 | COALESCING FILTER .0141m |
| FCV01 | FLOW CONTROL VALVE |
| M01 | NITROGEN MEMBRANE |
| P101 | PRESSURE TRANSDUCER |
| PRVO1 | EXCESS AIR REGULATOR |
| PRVO2 | BACK PRESSURE REGULATOR |
| PSVO1 | PRESSURE SAFETY VALVE |
| PSVO2 | PRESSURE SAFETY VALVE |
| PSVO3 | PRESSURE SAFETY VALVE |
| SP | SAMPLE PORT |
| TCNO1 | TANK-COMPRESSED N2 |
| vol | 1/4″ N2 BLEED VALVE |
| V02 | 1/2″ N2 TANK INLET VALVE |
| V03 | 1/2″ N2 TANK OUTLET VALVE |
| VO4 | 1/4″ N, TANK MANUAL DRAIN |
| V05 | 1/4″ AIR BLEED VALVE |
| WS01 | WATER SEPARATOR |
| XV01 | MEMBRANE INLET AIR SOLENOID |
| XV02 | MEMBRANE OUTLET N 2 SOLENOID |
| XV03 | BYPASS SOLENOID VALVE |
| XVO4 | COMPRESSOR UNLOADER |
LABEL-INS-600 PIPING INSTRUMENTATION DIAGRAM

INS-600 115-120VAC 60 HZ SINGLE PHASE WIRING DIAGRAM
NOTE 1: OWNER SUPPLIED POWER CONNECTIONS
NOTE 2: OPTIONAL BUILDING MANAGEMENT SYSTEM (BMS), PLINK (PL) AND ETHERNET CONNECTIONS
INS-600 230-240VAC 60 HZ SINGLE PHASE WIRING DIAGRAM

NOTE 1: OWNER SUPPLIED POWER CONNECTIONS
NOTE 2: OPTIONAL BUILDING MANAGEMENT SYSTEM (BMS), PLINK (PL) AND ETHERNET CONNECTIONS
- Menu Tree 1

- Menu Tree 2

- Menu Tree 3

- Menu Tree 4

- Menu Tree 5

- Menu Tree 6

- Menu Tree 7

St. Louis, MO
800-325-3936
www.pottersignal.com
Manual #5403725 – B
11/19
firealarmresources.com









NOTICE







Note: If the pressure in the nitrogen tank drops below 55 psi, the IntelliGen™ Nitrogen Generator will return to Bypass Mode.

NOTICE
NOTICE
NOTES:
Compressor Air Intake Filters:
Filter Elements:































