DRAGINO LSN50v2-D20-D22-D23 LoRaWAN Temperature Sensor User Manual
Introduction
| Version | Description | Date |
| 1.0 | Release | 2020-Nov-10 |
| 1.1 | Add power on info and jumper info. | 2021-Feb-5 |
| 2.0 | Add LSN50v2-D22, D23 models | 2021-Aug-22 |
| 2.0.a | Modify Temperature sensor decription | 2022-Mar-15 |
What is LSN50V2-D2x LoRaWAN Temperature Sensor
The Dragino LSN50v2-D2x is a LoRaWAN Temperature Sensor for Internet of Things solution. It can be used to measure the temperature of air, liquid or object, and then upload to IoT server
via LoRaWAN wireless protocol.
The temperature sensor used in LSN50v2-D2x can measure -55°C ~ 125°C with accuracy ±0.5°C (max ±2.0 °C).
LSN50v2-D2x supports temperature alarm feature, user can set temperature alarm for instant notice.
LSN50v2-D2x has max 3 probes which measure maximum 3 temperature points.
LSN50v2-D2x is powered by 8500mAh Li/SOCI2 Battery, it is designed for long term use up to 10 years. (Actually Battery life depends on the use environment, update period. Please check related Power Analyze report).
Each LSN50v2-D2x is pre-load with a set of unique keys for LoRaWAN registration, register these keys to local LoRaWAN server and it will auto connect after power on.
LSN50v2-D20 in a LoRaWAN Network.
Specifications
Common DC Characteristics:
- Supply Voltage: built in 8500mAh Li-SOCI2 battery
- Operating Temperature: -40 ~ 85°C
Temperature Sensor:
- Range: -55 to + 125°C
- Accuracy: ±0.5°C (max ±2.0 °C).
LoRa Spec:
- Frequency Range: ✓ Band 1 (HF): 862 ~ 1020 Mhz
- 168 dB maximum link budget.
- High sensitivity: down to -148 dBm.
- Bullet-proof front end: IIP3 = -12.5 dBm.
- Excellent blocking immunity.
- Built-in bit synchronizer for clock recovery.
- Preamble detection.
- 127 dB Dynamic Range RSSI.
- Automatic RF Sense and CAD with ultra-fast AFC.
- LoRaWAN 1.0.3 Specification
Power Consumption
- Sleeping Mode: 20uA
- LoRaWAN Transmit Mode: 125mA @ 20dBm 44mA @ 14dBm
Features
- LoRaWAN v1.0.3 Class A
- Ultra-low power consumption
- 1 ~ 3 External Temperature Probes
- Measure range -55°C ~ 125°C
- Temperature alarm
- Bands: CN470/EU433/KR920/US915
EU868/AS923/AU915/IN865 - AT Commands to change parameters
- Uplink on periodically or Interrupt
- Downlink to change configure
Applications
- Wireless Alarm and Security Systems
- Home and Building Automation
- Industrial Monitoring and Control
- Long range Irrigation Systems
Hardware Variant
| Model | Photo | Probe Info |
| LSN50v2 D20 | ![]() | 1 x DS28B20 Probe Cable Length : 2 meters sensor cable is made by Silica Gel for higher temperature tolerance. |
| LSN50v2 D22 | ![]() | 2 x DS28B20 Probes Cable lengths total 1.5meters per probe Cable Drawing: See This Link |
| LSN50v2 D23 | ![]() | 3 x DS28B20 Probes Cable lengths total 1.5meters per probe Cable Drawing: See This Link |
Pin Definitions and Switch
Pin Definition
The device is pre-configured to connect to temperature sensor. The other pins are not used. If user want to know more about other pins, please refer the user manual of LSn50v2 at:
http://www.dragino.com/downloads/index.php?dir=LSN50-LoRaST/
Jumper JP2
Power on Device when put this jumper.
BOOT MODE / SW1
- ISP: upgrade mode, device won’t have any signal in this mode. but ready for upgrade firmware.
LED won’t work. Firmware won’t run. - Flash: work mode, device starts to work and send out console output for further debug
Reset Button
Press to reboot the device.
LED
It will flash:
- When boot the device in flash mode
- Send an uplink packet
Hardware Change log
LSN50v2-D20 v1.0: Release
How to use LSN50v2-D20
How it works
The LSN50v2-D20 is working as LoRaWAN OTAA Class A end node. Each LSN50v2-D20 is shipped with a worldwide unique set of OTAA and ABP keys. User needs to input the OTAA or ABP keys in the LoRaWAN network server to register. Open the enclosure and power on the LSN50v2-D20, it will join the LoRaWAN network and start to transmit data. The default period for each uplink is 20 minutes.
Quick guide to connect to LoRaWAN server (OTAA)
Here is an example for how to join the TTN LoRaWAN Server Below is the network structure, in this demo we use DLOS8 as LoRaWAN gateway.
LSN50v2-D20 in a LoRaWAN Network.
The DLOS8 is already set to connect to TTN . What the rest we need to is register the LSN50V2-D20 to TTN:
Step 1: Create a device in TTN with the OTAA keys from LSN50V2-D20.
Each LSN50V2-D20 is shipped with a sticker with the default device EUI as below:
Input these keys in their LoRaWAN Server portal. Below is TTN screen shot:
Add APP EUI in the application
Add APP KEY and DEV EUI
Step 2: Power on LSN50V2-D20
Step 3: LSN50V2-D20 will auto join to TTN network via the LoRaWAN coverage by DLOS8. After join success, LSN50V2-D20 will start to uplink temperature value to server.
Uplink Payload
Payload Analyze
- Normal Upload Payload: LSN50v2-D2x use the same payload as LSn50v2 mod1, as below.
| Size(bytes) | 2 | 2 | 2 | 1 | 2 | 2 |
| Value | Battery | Temp-Red | Ignore | Alarm Flag | Temp White | Temp_Black |
TTNV3

Battery:
Check the battery voltage.
- Ex1: 0x0B45 = 2885mV
- Ex2: 0x0B49 = 2889mV
Temperature RED:
This point to the RED probe in LSN50 v2-D22/D23 or the probe of LSN50v2-D21
Example:
- If payload is: 0105H: (0105 & FC00 == 0), temp = 0105H /10 = 26.1 degree
- If payload is: FF3FH : (FF3F & FC00 == 1) , temp = (FF3FH – 65536)/10 = -19.3 degrees.
Temperature White:
This point to the WHITE probe in LSN50 v2-D22/D23 Example:
- If payload is: 0105H: (0105 & FC00 == 0), temp = 0105H /10 = 26.1 degree
- If payload is: FF3FH : (FF3F & FC00 == 1) , temp = (FF3FH – 65536)/10 = -19.3 degrees.
Temperature Black:
This point to the BLACK probe in LSN50 v2-D23 Example:
- If payload is: 0105H: (0105 & FC00 == 0), temp = 0105H /10 = 26.1 degree
- If payload is: FF3FH : (FF3F & FC00 == 1) , temp = (FF3FH – 65536)/10 = -19.3 degrees.
Alarm Flag & MOD:
Example:
- If payload & 0x01 = 0x01 → This is an Alarm Message
- If payload & 0x01 = 0x00 → This is a normal uplink message, no alarm
- If payload >> 2 = 0x00 → means MOD=1, This is a sampling uplink message
- If payload >> 2 = 0x31 → means MOD=31, this message is a reply message for polling, this message contains the alarm settings. see this link for detail.
Payload Decoder file
In TTN, use can add a custom payload so it shows friendly.
In the page Applications –> Payload Formats –> Custom –> decoder to add the decoder from:
http://www.dragino.com/downloads/index.php?dir=LoRa_End_Node/LSN50v2-D20/Decoder/
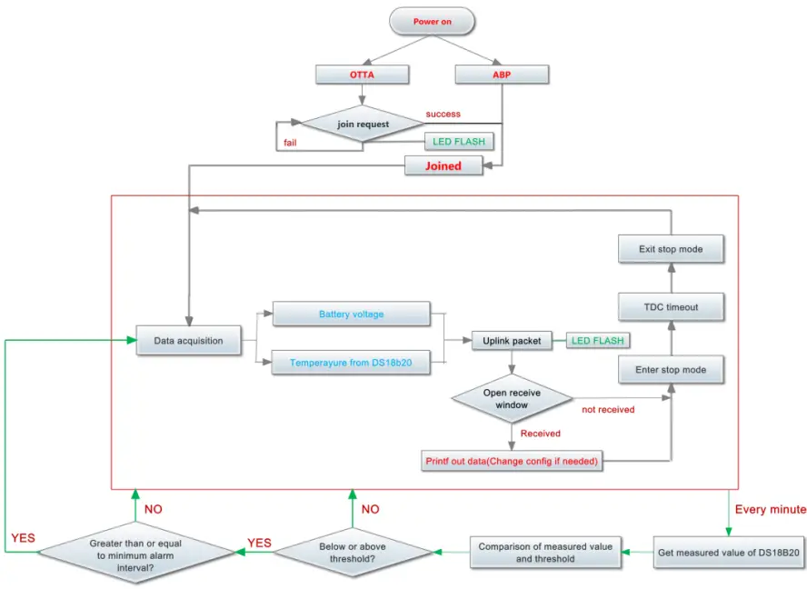
Temperature Alarm Feature
LSN50V2-D20 work flow with Alarm feature.

User can use AT+18ALARM command to set the alarm low limit or high limit. Device will check the temperature every minute, if the temperature lower than low limit or greater than high limit.
LSN50v2-D20 will send an Alarm packet base on Confirmed Uplink Mode to server.
Below is an example of the Alarm Packet
Configure LSN50v2-D20
LSN50V2-D20 supports configuration via LoRaWAN downlink command or AT Commands.
- Downlink command instructions for different platform:
http://wiki.dragino.com/index.php?title=Main_Page#Use_Note_for_Server - AT Command Access Instructions: LINK
There are two parts of commands: General one and Special for this model.
General Configure Commands
These commands are to configure:
- General system settings like: uplink interval.
- LoRaWAN protocol & radio related command.
These commands can be found on the wiki:
http://wiki.dragino.com/index.php? title=End Device AT Commands and Downlink Commands
Sensor related commands:
Set Alarm Threshold:
- AT Command:
Set All Probes:
AT+18ALARM=min,max
- When min=0, and max≠0, Alarm trigger when higher than max
- When min≠0, and max=0, Alarm trigger when lower than min
- When min≠0 and max≠0, Alarm trigger when higher than max or lower than min
Example:
AT+18ALARM=-10,30 // Alarm when < -10 or higher than 30.
- Downlink Payload:
0x(0B F6 1E) // Same as AT+18ALARM=-10,30
(note: 0x1E= 30, 0xF6 means: 0xF6-0x100 = -10)
Set Separate Probe:
AT+18ALARM=min,max,index Index:
- 1: Temperature Red
- 2: Temperature White
- 3: Temperature Black
Example:
AT+18ALARM=-10,30,1 // Alarm when temperature red < -10 or higher than 30.
- Downlink Payload:
0x(0B F6 1E 01) // Same as AT+18ALARM=-10,30,1
(note: 0x1E= 30, 0xF6 means: 0xF6-0x100 = -10)
Set Alarm Interval:
The shortest time of two Alarm packet. (unit: min)
- AT Command:
AT+ATDC=30 // The shortest interval of two Alarm packets is 30 minutes, Means is there is an alarm packet uplink, there won’t be another one in the next 30 minutes. - Downlink Payload:
0x(0D 00 1E) —> Set AT+ATDC=0x 00 1E = 30 minutes
Poll the Alarm settings:
Send a LoRaWAN downlink to ask device send Alarm settings.
- Downlink Payload:
0x0E 01
Example:
Explain:
- Alarm & MOD bit is 0x7C, 0x7C >> 2 = 0x31: Means this message is the Alarm settings message
LED Status
LSN50-v2-D20 has an internal LED, it will active in below situation:
- LED will fast blink 5 times when boot, this means the temperature sensor is detected
- After the fast blinks on boot, the LED will flash once which means device is trying to send Join Packet to the network.
- If device successful join LoRaWAN network, the LED will be solid on for 5 seconds.
Button Function
Internal RESET button:
Press this button will reboot the device. Device will process OTAA Join to network again.
Firmware Change Log
See this link.
Battery & how to replace
Battery Type
LSN50V2-D2X is equipped with a 8500mAH ER26500 Li-SOCI2 battery. The battery is un-rechargeable battery with low discharge rate targeting for 8~10 years use. This type of battery is commonly used in IoT target for long-term running, such as water meter.
The discharge curve is not linear so can’t simply use percentage to show the battery level. Below is the battery performance.
Typical discharge profile at +20 C (Typical value)
Minimum Working Voltage for the LSN50V2-D2X:
LSN50V2-D2X: 2.45v ~ 3.6v
Replace Battery
Any battery with range 2.45 ~ 3.6v can be a replacement. We recommend to use Li-SOCl2 Battery.
And make sure the positive and negative pins match.
Power Consumption Analyze
Dragino Battery powered product are all runs in Low Power mode. We have an update battery calculator which base on the measurement of the real device. User can use this calculator to check the battery life and calculate the battery life if want to use different transmit interval.
Instruction to use as below:
Step 1: Downlink the up-to-date DRAGINO_Battery_Life_Prediction_Table.xlsx from:
https://www.dragino.com/downloads/index.php?dir=LoRa_End_Node/Battery_Analyze/
Step 2: Open it and choose
- Product Model
- Uplink Interval
- Working Mode
And the Life expectation in difference case will be shown on the right.
The battery related documents as below:
- Battery Dimension,
- Lithium-Thionyl Chloride Battery datasheet, Tech Spec
- Lithium-ion Battery-Capacitor datasheet, Tech Spec

Battery Note
The Li-SICO battery is designed for small current / long period application. It is not good to use a high current, short period transmit method. The recommended minimum period for use of this battery is 5 minutes. If you use a shorter period time to transmit LoRa, then the battery life may be decreased.
Replace the battery
You can change the battery in the LSN50V2-D2X.The type of battery is not limited as long as the output is between 3v to 3.6v. On the main board, there is a diode (D1) between the battery and the main circuit. If you need to use a battery with less than 3.3v, please remove the D1 and shortcut the two pads of it so there won’t be voltage drop between battery and main board.
The default battery pack of LSN50V2-D2X includes a ER26500 plus super capacitor. If user can’t find this pack locally, they can find ER26500 or equivalence, which will also work in most case. The SPC can enlarge the battery life for high frequency use (update period below 5 minutes)
Use AT Command
Access AT Command
User can use a USB to TTL adapter to connect to LSN50V2-D20 to use AT command to configure the device. Example is as below:

FAQ
What is the frequency range of LSN50v2-D20?
Different LSN50V2-D20 version supports different frequency range, below is the table for the working frequency and recommend bands for each model:
| Version | LoRa IC | Working Frequency | Best Tune Frequency | Recommend Bands |
| 433 | SX1278 | Band2(LF): 410 ~525 Mhz | 433Mhz | CN470/EU433 |
| 868 | SX1276 | Band1(HF):862~1020 Mhz | 868Mhz | EU868/IN865/RU864 |
| 915 | SX1276 | Band1(HF):862 ~1020 Mhz | 915Mhz | AS923/AU915/ KR920/US915 |
What is the Frequency Plan?
Please refer Dragino End Node Frequency Plan:
http://wiki.dragino.com/index.php?title=End_Device_Frequency_Band
How to update the firmware?
User can upgrade the firmware for 1) bug fix, 2) new feature release or 3) change frequency plan. Please see this link for how to upgrade:
http://wiki.dragino.com/index.php? title=Firmware_Upgrade_Instruction_for_STM32_base_products#Hardware_Upgrade_Method_Support_List
Order Info
Part Number: LSN50V2-D20-XXX (Signal Probe)
Or LSN50V2-D22-XXX (Dual Probe)
Or LSN50V2-D23-XXX (Triple Probe)
XXX: The default frequency band
- AS923: LoRaWAN AS923 band
- AU915: LoRaWAN AU915 band
- EU433: LoRaWAN EU433 band
- EU868: LoRaWAN EU868 band
- KR920: LoRaWAN KR920 band
- US915: LoRaWAN US915 band
- IN865: LoRaWAN IN865 band
- CN470: LoRaWAN CN470 band
- Packing Info
Package Includes:
- LSN50v2-D2x LoRaWAN Temperature Sensor x 1
Dimension and weight:
- Device Size:
- Device Weight:
- Package Size:
- Package Weight:
Support
- Support is provided Monday to Friday, from 09:00 to 18:00 GMT+8. Due to different
timezones we cannot offer live support. However, your questions will be answered as soon
as possible in the before-mentioned schedule. - Provide as much information as possible regarding your enquiry (product models, accurately describe your problem and steps to replicate it etc) and send a mail to
Customer Support

References
Dragino :: Open Source WiFi, Linux Appliance
Dragino Download Server ./downloads/LoRa_End_Node/LSN50v2-D20/Decoder/
Dragino Download Server ./downloads/LSN50-LoRaST/
DLOS8 Outdoor LoRaWAN Gateway
The Things Network
Dragino Download Server ./downloads/datasheet/Battery/ER26500/
Dragino Download Server ./downloads/LoRa_End_Node/Battery_Analyze/
The Things Network




















