ATP32U04C Programmable 3H 2C w/Humidity
User Manual 
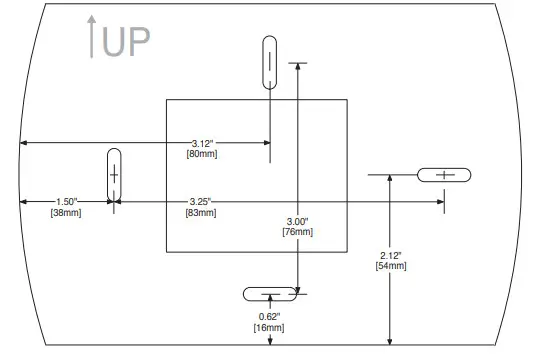
Mounting

Application
The ATP32U04 Thermostat provides 3 stages of heating, 2 stages of cooling, and programmable temperature/humidity control of 24V water-source heat pump equipment.
Features
- Dehumidification output is designed to work with the Whole House Dehumidification Modulating Reheat option or with ECM fan motor dehumidification mode
- Integrated control of both temperature and relative humidity
- Integrated control eliminates separate thermostat and dehumidistat/humidistat
- The thermostat can be programmed to use humidification output to control a humidifier
- Digital Night Setback mode initiated by an external signal (when using a DXM/DXM2 controller)
- Four periods per day
- ºF or ºC temperature display
- 12 or 24-hour clock
- Individual heat and cool setpoints
- Zero temperature droop performance
- Automatic (program mode) or manual (HOLD) operation
- 7-day programming
- Convenient overrides allow temporary setpoint changes
- Setpoints are permanently held in memory (no batteries used) and retained during power outages
- Room temperature offset adjustment
- Progressive Recovery anticipates the time required to bring the space temperature to the next programmed the event, and brings on the heat pump accordingly
- A large backlit dot matrix display is activated whenever a key is pressed and remains on for 25 seconds
- Menu-driven programming with five navigation buttons (UP/DOWN/LEFT/RIGHT/SELECT) for ease of use
- Fault indication with red backlight display
- Configurable service interval messages and servicing contractor contact information
- Keypad lockout
- Back-plate wiring connections for easy installation
- Exclusive fault identification (When used with CMX, DXM, or DXM2) displays fault from the board (e.g. condensate overflow) and suggests possible causes
- Compatible with optional AST008C sensor for use as remote and/or outdoor sensor, or for indoor wall mounted sensor use ASW06
Electrical Rating
- Input Power: 18 to 30 VAC, 50/60 Hz.
Operating Conditions
- 32ºF to 104ºF [0ºC to 40ºC]
- 10% to 95% non-condensing
Temperature Settings
Setpoint Range: 55ºF to 95ºF [12ºC to 35ºC], +/- 2ºF [1ºC] Note: User must maintain thermostat setting within proper unit operating temperature range (See specific unit(s) IOM for details)
- Dehumidification setpoint range: 15% to 95% RH
- Humidification setpoint range: 10% to 45% RH
Output Ratings:
- The maximum current for each output is 1.0 Amp (2.0 max. output total)
Wiring:
Units with ClimaDry® Reheat
Single-stage unit with ClimaDry Modulating Reheat Option and PSC fan
Connection to DXM/DXM2 Control
Two-stage unit with ClimaDry Modulating Reheat Option and DXM/DXM2 board
Digital Night Setback Wiring:

Units with ECM Board (TS, TR, and TC)
Connection to ECM Control
Units with CMX or DXM board and ECM fan motor, utilizing ECM dehumidification mode (w/o ClimaDry option)
Notes:
- ECM dehumidification mode slows down fan speed in the cooling mode when dehumidification output from the thermostat is active. Normal heating and cooling fan speeds are not affected.
- ECM board DIP switch SW9 must be in dehumid. mode.
Optional Wiring for ASW06

Optional Wiring for AST008C

Note: AST or ASW can be mounted up to 200 feet from the thermostat – use a minimum of two-conductor 22AWG thermostat wire. Follow all NEC and local electrical codes. An outdoor sensor cannot be used if the thermostat is configured for digital night setback.
See the equipment wiring diagram for more details
















