Rolls
Rolls RA170 70-Volt/70 Watt Power Amplifier

Overview
The installation contractor was given significant consideration in the design of the Rolls RA170 Power Amplifier. The RA170 is a mono, single-rack-space unit with an unbalanced 1/4″ or RCA input. There is no transformer needed for speaker connection because the 70 volt speaker outputs are given via spring-loaded terminals. A Power indication LED, a Volume control, and two Clip LEDs that signify circuit overload are all included on the front panel. A specially created protective circuit guards against brief shorting and excessive load on the output circuitry.
LIMITED WARRANTY
This product is warranted to the original consumer purchaser to be free from defects in materials and workmanship under normal installation, use and service for a period of one (1) year from the date of purchase as shown on the purchaser’s receipt.
The obligation of Rolls Corporation under this warranty shall be limited to repair or replacement (at our option), during the warranty period of any part which proves defective in material or workmanship under normal installation, use and service, provided the product is returned to Rolls Corporation, TRANSPORTATION CHARGES PRE- PAID. Products returned to us or to an authorized Service Center must be accompanied by a copy of the purchase receipt. In the absence of such purchase receipt, the warranty period shall be one (1) year from the date of manufacture.
This warranty shall be invalid if the product is damaged as a result of defacement, misuse, abuse, neglect, accident, destruction or alteration of the serial number, improper electrical voltages or currents, repair, alteration or maintenance by any person or party other than our own service facility or an authorized Service Center, or any use violative of instructions furnished by us.
This one-year warranty is in lieu of all expressed warranties, obligations or liabilities. ANY IMPLIED WARRANTIES, OBLIGATIONS, OR LIABILITIES, INCLUDING BUT NOT LIMITED TO THE IMPLIED WARRANTIES OF MER- CHANTABILITY AND FITNESS FOR A PARTICULAR PURPOSE, SHALL BE LIMITED IN DURATION TO THE ONE YEAR DURATION OF THIS WRITTEN
LIMITED WARRANTY. Some states do not allow limitations on how long an implied warranty lasts, so the above limitation may not apply to you.
IN NO EVENT SHALL WE BE LIABLE FOR ANY SPECIAL, INCIDENTAL OR CONSEQUENTIAL DAMAGES FOR BREACH OF THIS OR ANY OTHER
WARRANTY, EXPRESSED OR IMPLIED, WHATSOEVER. Some states do not allow the exclusion or limitation of special, incidental or consequential damages so the above limitation or exclusion may not apply to you. This warranty gives you specific legal rights, and you may also have other rights which vary from state to state.

INTRODUCTION
Thank you for your purchase of the ROLLS RA170 70 Volt / 70 Watt Power Amplifier. The RA170 is a virtually indestructible single rack space amplifier intended for the contractor and install market. It requires no transformer coupling to drive 70 volt speakers directly. The mono unit features both RCA and 1/4” inputs. The 70-volt speaker outputs are provided via spring-loaded terminals.
DESCRIPTION
FRONT PANEL

- VOLUME: This control adjusts the output level of the RA170. PWR: LED indicating the unit’s power status.
- CLIP: These LEDs light in the event of RA170 circuit overload. REAR PANEL

- 120 VAC 50/60 HZ 15 VA: Power Cord. Connect to a properly grounded AC source.
- 70V OUTPUT: Spring loaded terminals to be connected to 70 Volt speaker connections. No special transformers are required.
- SPARE: 1/4” and RCA jacks. These are not connected.
- MAIN INPUTS: 1/4” and RCA jacks to be connected to line level signal to be amplified. NOTE: Do not use both jacks simultaneously as both jacks are tied directly together.
BURN WARNING!
THE FRONT PANEL OF THE RA170 IS THE HEAT DISTRIBUTION FOR THE OUTPUT STAGE. IF THE UNIT IS OPERATED AT HIGH VOLUMES, IT MAY GET HOT.
INSTALLATION
Mount the RA170 in a safe and sturdy rack. Connect the output of the signal source to the selected input of the RA170. Connect the 70V Output terminals to the 70-volt speakers. Plug the AC cord into a properly grounded AC outlet. Send a signal to the RA170 and adjust the VOLUME control for a comfortable listening level.
SPECIFICATIONS
- RECOMMENDED LOAD: 70 Volt line (70 Watts maximum)
- FREQUENCY RESPONSE: 70Hz to 20 kHz
- EQUIV. INPUT NOISE: 100 micro V typical, A-weighted 600 Ohm input
- S/N RATIO: 114 dB @ 70 Watts
- GAIN: 40 dB
- INPUT IMPEDANCE: 47 k Ohm
- SIZE (W X H X D): 19″ x 1.75″ x 5″ (48 x 4.5 x 12.7)
- WEIGHT: 5.5 lbs. (2.5 kg)
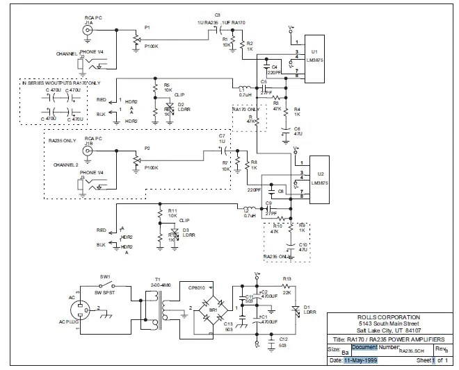
SCHEMATIC

Frequently Asked Questions
To get audio signals to a power amplifier, you need a separate preamp or AV preamp/processor. Decoding or processing audio source signals, the AV preamp/processor then transmits the signals to the power amp, which then sends the signals to the speakers.
The answer to the question “do amplifiers increase sound quality?” is no, in a nutshell. An amplifier is made to boost the levels of audio signals. However, neither the recorded audio nor the reproduction of such audio is meant to be improved, either objectively or subjectively.
Generally speaking, you should choose an amplifier that has a power output capacity that is double the program/continuous power rating of the speaker. This indicates that an amplifier with a power output of 700 watts into an 8 ohm load is necessary for a speaker with a “nominal impedance” of 8 ohms and a program rating of 350 watts.
If whatever you use to listen to music can achieve that on its own: a lack of power isn’t one of your difficulties. An amplifier’s duty is to raise the power output of your source to the level you want. You may now stop reading and continue listening to your favorite podcasts! Your audio’s poor quality is caused by something else.
Run-in is required for all hi-fi gear, including headphones, Bluetooth speakers, CD players, amplifiers, turntables, and other parts. As the components break in and the drivers and crossover acclimate to their operating conditions, the sound alters over time.
It must be able to handle a lot of current and deliver a lot of power. To handle greater currents, transistor bases are thickened. The value of (> 100) being high. To disperse more of the heat generated during transistor operation, the transistor’s size is increased.
A power amplifier (PA) increases the power of a low-power signal. Audio amplifiers, which are used to power speakers and headphones, and RF power amplifiers, which are utilized in the transmitter’s final stage, are two typical examples.
(2) Sound pressure level (SPL) is quantified in decibels (dB). Anything louder than roughly 192 dB can kill you. 0 dB marks the threshold of normal human hearing, 130 dB is the threshold for pain, 140 dB causes irreversible hearing impairment, and 150 dB can cause instant deafness.
Amplifiers shouldn’t be left on since prolonged and continuous heat exposure might cause internal components, including the filament, to wear out. Quality and dependable amplifiers can run continuously for hours, days, or even weeks without experiencing any damage. It’s advisable to switch your amps off when not in use, though.
The head unit’s low-level audio signal is amplified by an amplifier to make it strong enough to move the speaker cones and produce sound. However, a preamplifier, often known as a “preamp,” is required to process the signal before it can be amplified.




















