Crown 133472-1A Amplifier Application Guide

Product Information
This is the user manual for the Amplifier Application Guide by Crown Audio, Inc. The manual provides important safety instructions, information about the amplifier, and contact details for technical support.
Important Safety Instructions
- Read these instructions.
- Keep these instructions.
- Heed all warnings.
- Follow all instructions.
- Do not use this apparatus near water.
- Clean only with a dry cloth.
- Do not block any ventilation openings. Install in accordance with the manufacturer’s instructions.
- Do not install near any heat sources such as radiators, heat registers, stoves, or other apparatus that produce heat.
- Do not defeat the safety purpose of the polarized or grounding-type plug.
- Protect the power cord from being walked on or pinched.
- Only use attachments/accessories specified by the manufacturer.
- Use only with a cart, stand, bracket, or table specified by the manufacturer.
- Unplug this apparatus during lightning storms or when unused for long periods of time.
- Refer all servicing to qualified service personnel.
- To prevent electric shock, do not remove the top or bottom covers. No user-serviceable parts inside. Refer servicing to qualified service personnel.
Contact Information
If you need special assistance beyond the scope of this manual, please contact our Technical Support Group:
Crown Technical Support Group
1718 W. Mishawaka Rd., Elkhart, Indiana 46517 U.S.A.
Product Usage Instructions
- Carefully read and understand the entire user manual before using the amplifier.
- Follow all safety instructions provided in the manual to ensure safe usage of the amplifier.
- Do not use the amplifier near water or expose it to moisture.
- Clean the amplifier only with a dry cloth.
- Ensure proper ventilation by not blocking any ventilation openings during installation.
- Install the amplifier according to the manufacturer’s instructions, away from heat sources.
- Use the provided polarized or grounding-type plug for safety purposes. Do not modify or defeat its purpose.
- Protect the power cord from being pinched or walked on, especially near plugs and outlets.
- Only use attachments and accessories specified by the manufacturer.
- If using a cart, stand, bracket, or table with the amplifier, exercise caution to prevent tip-over and injury.
- Unplug the apparatus during lightning storms or when it will be unused for long periods of time.
- For servicing or repairs, contact qualified service personnel if the apparatus has been damaged or is not operating normally.
- Do not attempt to remove the top or bottom covers of the amplifier. There are no user-serviceable parts inside.
Note:
Always refer to the user manual for specific instructions and guidelines related to your amplifier model.
The information furnished in this manual does not include all of the details of design, production, or variations of the equipment. Nor does it cover every possible situation which may arise during installa-tion, operation or maintenance. If you need special assistance beyond the scope of this manual, please contact our Technical Support Group.
Crown Technical Support Group
1718 W. Mishawaka Rd., Elkhart, Indiana 46517 U.S.A.
- DANGER: This amplifi er can produce lethal levels of output power! Be very careful when making connections. Do not attempt to change the output wiring unless AC power has been removed from the amplifi er for at least
- WARNING: This unit is capable of producing very high sound pressure levels. Continuous exposure to high sound pressure levels can cause permanent hearing impairment or loss. Caution is advised and ear protection recom-mended when playing at high volumes.
Important Safety Instructions
- Read these instructions.
- Keep these instructions.
- Heed all warnings.
- Follow all instructions.
- Do not use this apparatus near water.
- Clean only with a dry cloth.
- Do not block any ventilation openings. Install in accor-dance with the manufacturer’s instructions.
- Do not install near any heat sources such as radiators, heat registers, stoves, or other apparatus that produce heat.
- Do not defeat the safety purpose of the polarized or grounding-type plug. A polarized plug has two blades with one wider than the other. A grounding-type plug has two blades and a third grounding prong. The wide blade or the third prong is provided for your safety. If the provided plug does not fi t into your outlet, consult an electrician for replacement of the obsolete outlet.
- Protect the power cord from being walked on or pinched, particularly at plugs, convenience receptacles, and the point where they exit from the apparatus.
- Only use attachments/accessories specified by the manufacturer.
- Use only with a cart, stand, bracket, or table specifi ed by the manufacturer, or sold with the apparatus. When a cart is used, use caution when moving the cart/appara-tus combination to avoid injury from tip-over.
- Unplug this apparatus during lightning storms or when unused for long periods of time.
- Refer all servicing to qualifi ed service personnel. Servic-ing is required when the apparatus has been damaged in any way, such as power-supply cord or plug is dam-aged, liquid has been spilled or objects have fallen into the apparatus, the apparatus has been exposed to rain or moisture, does not operate normally, or has been dropped.
TO PREVENT ELECTRIC SHOCK DO NOT REMOVE TOP OR BOTTOM COVERS. NO USER SERVICEABLE PARTS INSIDE. REFER SERVICING TO QUALIFIED SERVICE PERSONNEL.
- The lightning bolt triangle is used to alert the user to the risk of electric shock.
- The exclamation point triangle is used to alert the user to important operating or mainte-
Introduction
This application guide provides useful information designed to help you best use your new Crown® amplifi er. It is designed to complement your amplifi er’s Operation Manual, which describes the specifi c features and specifi cations of your amplifi er. Helpful guides and tips on subjects such as system wiring and system gain structure, for example, should be helpful to you whether you are a beginner or a seasoned professional. You can choose to read this guide from cover to cover, or if you are already familiar with Crown amps, you can jump to specifi c sections as needed. A glossary of terms and list of suggested publications for further reading are also provided for your convenience.
Please be sure to read all instructions, warnings and cautions.
For your protection, please send in the warranty registration card today. And save your bill of sale—it’s your offi cial proof of purchase.
Crown Amplifi ers In-Depth
This chapter provides information to help you get optimum performance from your Crown amplifi er. It is a collection of techniques that can help you avoid many of the common problems that plague sound systems. For further study on many of these topics, refer to the recommended publications listed in the Appendix.
Rack Cooling
When installing your Crown amp in a rack, you should take steps to make sure that the temperature of the rack stays in a safe range. Crown amps with fan-assisted cooling and convection-only cooling may require different techniques for best performance. When designing your rack cooling system, you should consider the requirements for all mounted components.
Fan-Assisted Models
If your Crown amplifi er uses fan-assisted cooling, make sure that the front vents and/or fi lters are never blocked, and that the exhaust fan (vented out the back or sides) is not blocked or covered by cables. Also, if your Crown amp has foamfi lters, they can be cleaned with mild dish detergent and water when needed. The side walls of the rack should be at least 2 inches (5 cm) away from the chassis for amps with side venting as shown in Figure 1.1.
Figure 1.1 Top View of Rack-Mounted Amplifi er with Side Vents

Don’t use vented spacer panels between amps in a rack. Because of the airfl ow technology we use in our amps, it is best to stack multiple amplifi ers on top of each other with no space between them. The amplifier draws fresh air into the front of the amp and exhausts it either out the sides and into the rack, or out the back depending on the model. We want the hot air that’s in the rack to vent out the sides or back—not the front. If any of these amplifiers are spaced apart with vented panels, some of the preheated air will recycle to the front of the rack and back into the amplifier. The result is a loss of thermal headroom. If you choose to place the amplifiers with space between them, then use solid panels between them, not vented panels.
You should provide adequate airflow within the rack. Additional air fl ow may be required when driving low impedance loads at consistently high output levels or for higher power models. Refer to your Crown amplifier’s Operation Manual for detailed information on thermal dissipation.
If your rack has a front door that could block air fl ow to the amplifi er’s air intakes, you must provide adequate air fl ow by installing a grille in the door or by pressurizing the air behind the door. Wire grilles are recommended over perforated panels because they tend to cause less air restriction. A good choice for pressurizing the air behind a rack cabinet door is to mount a “squirrel cage” blower inside the rack (Option 1 in Figure 1.2). At the bottom of the rack, mount the blower so it blows outside air into the space between the door and in front of the amplifi ers, pressurizing the “chimney” behind the door. This blower should not blow air into or take air out of the space behind the amplifi ers. For racks without a door, you can evacu-ate the rack by mounting the blower at the top of the rack so that air inside the cabinet is drawn out the back (Option 2 in Figure 1.2).
Extra Cooling with a Rack-Mounted Blower

If the air supply is unusually dusty, you might want to pre-fi lter it using com-mercial furnace fi lters to prevent rapid loading of the unit’s own air fi lter.
Convection-Only Models
When racking convection-cooled amplifi ers, it is best to leave one rack-space between amps because this type of amplifi er needs space to radiate the heat.
System Wiring
The information in this section covers making input and output wiring connec-tions, as well as troubleshooting problems relating to system wiring.
Input Wiring
Input Connector Wiring
Refer to the following diagrams for input cable wiring for commonly-used con-nector types.
Note:
These diagrams follow the AES wiring convention of Pin 2 = hot for XLR connectors.
Balanced, Grounded Source
For use with components equipped with three-wire grounded AC line cord or other ground connection.

Balanced, Floating Source
For use with components equipped with two-wire AC line cord or battery power.

Note:
If two or more channels with the same input ground reference are driven from the same fl oating source, connect only one shield to the source chassis
Unbalanced, Grounded Source, Twin-Lead Shielded Cable
For use with components equipped with three-wire grounded AC line cord or other ground connection.

Unbalanced, Floating Source, Twin-Lead Shielded Cable
For use with components equipped with two-wire AC line cord or battery power.

Unbalanced, Grounded Source, Single- Conductor Coax or Twisted-Pair Cable
For use with components equipped with three-wire grounded AC line cord or other ground connection.

Unbalanced, Floating Source, Single-Conductor Coax or Twisted-Pair Cable
For use with components equipped with two-wire AC line cord or battery power.

Input Wiring Tips
- For all input connectivity, use shielded wire only. Cables with a foil wrap shield or a high-density braid are superior. Cables with a stranded spiral shield, although very fl exible, will break down over time and cause noise problems.
- Try to avoid using unbalanced lines with professional equipment. If you have no choice, keep the cables as short as possible (see “Balanced vs. Unbalanced” on the next page).
- To minimize hum and crosstalk, avoid running low-level input cables, high-level output wires and AC power feeds in the same path. Try to run differing signal-cable paths at 90° to one another. If you must use a common path for all cables, use a star-quad cable for the low-level signals.
- Before changing input connec-tors or wiring, turn the amplifi er level controls all the way down (counter-clockwise).
- Before changing output connec-tions, turn the amplifi er level down and the AC power off to minimize the chance of short-circuiting the output.
Solving Input Problems
Infrasonic (Subaudible) Frequencies
Sometimes large infrasonic (sub-audible) frequencies are present in the input signal. These can damage loudspeakers by overloading or overheating them. To attenuate such frequencies, place a capacitor in series with the input signal line. The graph in Figure 1.3 shows some capacitor values and how they affect the frequency response. Use only low-leakage paper, mylar or tantalum capacitors.
Subsonic Filter Capacitor Values

Radio Frequencies (RF)
Another problem to avoid is the presence of large levels of radio frequencies or RF in the input signal. Although high RF levels may not pose a threat to the amplifi er, they can burn out tweeters or other loads that are sensitive to high frequen-cies. Extremely high RF levels can also cause your amplifi er to prema-turely activate its protection circuitry, resulting in ineffi cient operation. RF can be introduced into the signal chain from many sources such as local radio stations, tape recorder bias and digital signal processors (DSP). To prevent high levels of input RF, install an appropriate low-pass fi lter in series with the input signal.
Some examples of unbalanced wiring for low-pass fi lters are shown in Figure 1.4.
Unbalanced RFI Filters

For balanced input wiring use one of the examples in Figure 1.5. Filters A, B and C correspond to the unbalanced filters above. Filter D also incorporates the infrasonic filter described previously.
Balanced RFI Filters

Hum and Buzz
If you have noticeable hum or buzz in your system, you may want to check your cable connections to see if the unwanted noise is being introduced via a ground loop. To determine the proper wiring, fi rst check whether the output from your source is unbalanced or bal-anced (if you don’t know, refer to the unit’s back panel or Operation Manual). Next, determine if the source’s power cable is floating (ungrounded, 2-prong) or grounded (3-prong). Finally, if the source in unbalanced, check the type of wiring: twin-lead or single coax. Once you have determined the wiring scheme and cable type, refer to the applicable wiring diagram in Section 1.2.1.
Balanced vs. Unbalanced
A balanced audio circuit will have both positive (+) and negative (–) legs of the circuit that are isolated from the ground circuit. These balanced legs exhibit identical impedance character-istics with respect to ground, and may also carry the audio signal at the same level, but with opposite polarities. This results in a line that offers excellent rejection of unwanted noise.
On the other hand, an unbalanced circuit usually holds one leg at ground potential, while the second leg is “hot.” Unbalanced line is less expensive, but is much more susceptible to noise, and is not normally used in professional applications. For the cleanest signal, with less hum and buzz, a balanced line is always recommended. It is espe-cially helpful if you have a long cable run (over 10 feet (3 m)), since noise is easily introduced into long, unbalanced lines.
Output Wiring
Output Connector Wiring
5-Way Binding Post
If the amplifi er is set for Stereo (Dual), connect the positive (+) and negative (–) leads of each loudspeaker to the appropri- ate Channel 1 and Channel 2 output connectors as shown in Figure 1.6.
5-Way Binding Post Wiring for Stereo

If the amplifi er is set for Bridge-Mono (if equipped), con-nect a mono load across the red binding posts of each channel as shown in Figure 1.7. Do NOT use the black binding posts when the amp is set for Bridge Output. Notice that the Channel 1 red binding post is positive (+) and the Channel 2 red binding post is negative (–).
5-Way Binding Post Wiring for Bridge-Mono

If amp is set for Parallel-Mono (if equipped), connect a 14-gauge or larger jumper between the Channel 1 and Channel 2 Positive terminals, then connect a mono load to the Channel 1 binding posts as shown in Figure 1.8. Do NOT use the Channel 2 binding posts when the amp is set for Parallel Output. Caution: Never short or parallel the output channels of an amplifi er to itself or to any other amplifier.
5-Way Binding Post Wiring for Parallel-Mono

Barrier Block
If the amplifi er is set for Stereo (Dual), connect the positive (+) and negative (–) leads of each loudspeaker to the appropriate Channel 1 and Channel 2 output connectors as shown in Figure 1.9.
Barrier Block Wiring for Stereo

If the amplifi er is set for Bridge-Mono (if equipped), connect a mono load across the positive terminals of each channel as shown in Figure 1.10. Do NOT use the nega-tive terminals when the amp is set for Bridge Output.
Barrier Block Wiring for Bridge-Mono

If the amplifi er is set for Parallel-Mono (if equipped), connect 14-guage or larger jumper between the Channel 1 and Channel 2 Positive terminals, then connect a mono load to the Channel 1 positive and negative terminals as shown in Figure 1.11. Do NOT use the Channel 2 terminals when the amp is set for Parallel Output. Caution: Never short or parallel the output channels of an amplifi er to itself or to any other amplifier.
Barrier Block Wiring for Parallel-Mono

Output Wiring Tips
- To prevent possible short circuits, wrap or otherwise insulate exposed loudspeaker cable or cable connectors.
- Do not use connectors that might accidentally tie conductors together when making or breaking the connec-tion (for example, a standard, 1/4-inch stereo phone plug).
- Never use connectors that could be plugged into AC power sockets. Accidental AC input will be an electri-fying experience for your equipment. But you will fi nd out real quick if your speakers are any good at 60 Hz!
- Avoid using connectors with low cur-rent-carrying capacity, such as XLRs.
- Do not use connectors that have any tendency to short.
Neutrik® Speakon®
To assemble the Neutrik Speakon NL4FC connector, complete the following steps:
- Slide the bushing (E) and chuck (D) onto the end of the cable as shown in Figure 1.12.
Order of Assembly for the Neutrik Speakon NL4FC Connector
Note: Your NL4FC connector kit should contain both a black and a white chuck. Use the white chuck for cable with a diam-eter of 0.25 to 0.5 inch (6.35 to 12.7 mm). Use the black chuck for cable with a diameter of 0.375 to 0.625 inch (9.525 to 15.875 mm). - Strip approximately 3/4-inch (20-mm) of casing from the cable end. Strip approximately 3/8-inch (8-mm) from the end of each of the conductors down to bare wire (C).
- 3a. Insert each wire into the top of appropriate slot of the connector insert (B) as shown in Figure 1.13. Use a (1.5-mm) allen wrench or fl at blade screwdriver to tighten the side connecting screws.
- 3b. If the Mode switch is in the “Stereo” posi-tion (for stereo con-fi guration), connect the positive (+) and negative (–) leads of each wire to the appropriate Channel 1 and Channel 2 connectors as shown in Figure 1.14. You may use all 4 poles of the Channel 1 output connector to feed both speakers, if you wish.
- 3c. If the Mode switch is in the “Bridge” position (for mono confi guration), connect the load across the positive (+) terminals of the connector as shown in Figure 1.15. For Bridge-Mono Mode, non-invert-ing output, Ch1+ is the positive (+) and Ch2+ is the negative (–).
Wiring for the Neutrik Speakon NL4FC Connector
- 3d. Never short or parallel the output channels of an amplifi er to itself or any other amplifier.
Stereo Output Wiring
Bridge-Mono Output Wiring
- Slide the connector insert (B) into the connector hous- ing (A), making sure that the large notch on the outer edge of the insert lines up with the large groove on the inside of the connector housing. The insert should slide easily through the housing and out the other side until it extends approximately 3/4-inch (19-mm) from the end of the housing, as shown in Figure 1.16.
Connector Assembly: Insert into Connector Housing
- Slide the chuck (D) along the cable and insert into the housing, making sure that the large notch on the outer edge of the chuck lines up with the large groove on the inside of the connector housing. The chuck should slide easily into the insert/hous- ing combination until only approximately 3/8-inch (9.5-mm) of the chuck end extends from the back end of the connector as shown in Figure 1.17.
Connector Assembly: Chuck into Connector Housing
- Slide the bushing along the cable and screw onto the end of the connector combination as shown in Figure 1.18. Note that the bushing features a special lock-ing construction which will prevent disassembly of the NL4FC con-nector once this cap is tightened into place. Before tightening, you may want to test the connector in a live system to make sure it has been assembled properly.
Connector Assembly: Bushing onto Connector Housing Assembly
To connect the Speakon plug into the mating connector on the speaker, line up the notches between the insert and the mating connector, then insert the plug and turn one quarter-turn clockwise as shown in Figure 1.19. The thumb-lock on the housing will snap into the locked position when the connector is properly seated.
Connecting the Speakon plug to the mating connector

Amplifier Load Impedance
A major consideration when matching amplifi ers with speakers is the resulting impedance presented to the amplifi er when speakers are connected to the output. The impedance of the load, in part, determines how much power the amplifi er will produce. Also, too low of impedance can cause the amplifi er to overheat.
Impedance is much like resistance, except impedance changes with frequency. Impedance and resistance are both measured in ohms. To under-stand the effect of impedance in an electrical circuit, consider the following analogy: a wire is much like a water pipe. Electrical current is like the water flowing through the pipe. Impedance’s role is that of the valve. The valve resists or impedes (hence the terms) the fl ow of water through the pipe. If the valve is opened (less impedance), water flows freely. As the valve is turned toward the closed position (more impedance), the fl ow of water slows. As the amplifi er drives lower impedances, it produces more current, thus more power.
Each speaker has an impedance rating, typically 4 or 8 ohms. Connect-ing one 8-ohm speaker to an amplifi er channel presents an 8-ohm impedance to the channel.
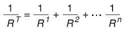
If two or more speakers are wired to the same channel, the net impedance presented to the channel will be either more or less than one of the speakers alone, depending on whether they were wired in series or in parallel (see Figures 1.20 and 1.21).
Series Speaker Impedances

Parallel Speaker Impedances

When speakers are wired in series, the net impedance presented to the amp is the sum of the individual impedances. When wired in parallel, the net impedance becomes less than the impedance of one of the speakers, as calculated with the following formula:

You can use the table in Figure 1.22 to fi nd the net impedance for many common speaker combinations.
Note:
for best results, do not wire speakers of differing impedances (one 4 ohm and one 8 ohm for example) together.
If two 8-ohm speakers are wired in series, they form one 16-ohm load for the amplifi er, since impedances add when speak-ers are wired in series. If, on the other hand, the same 8-ohm speakers are wired in paral-lel, they form one 4-ohm load for the amplifi er. The 4-ohm load will cause the amplifi er to produce much more power than the 16-ohm load, and much more waste heat as well.
Parallel Impedance Chart
| Parallel Impedances | ||
| 4 Ohm Speakers | 8 Ohm Speakers | |
| 1 Speaker | 4 Ohm | 8 Ohm |
| 2 Speakers | 2 Ohm | 4 Ohm |
| 3 Speakers | 1.3 Ohm | 2.7 Ohm |
| 4 Speakers | 1 Ohm | 2 Ohm |
Wire Size Nomograph

Determining Appropriate Speaker Wire Gauge
You should choose loudspeaker cables with suffi cient gauge (thickness) for the length being used. The resistance introduced by inadequate loud-speaker cables will reduce both the output power and the motion control of the loudspeakers. The latter problem occurs because the damping factor decreases as the cable resistance increases. This is very important because the amplifi er’s excellent damping factor can easily be negated by insuffi cient loudspeaker cables.
Use the nomograph in Figure 1.23 and the procedure that follows to fi nd the recommended wire gauge (AWG or American Wire Gauge) for your system.
- Note the load impedance of the loudspeakers connected to each channel of the amplifi er. Mark this value on the “Load Impedance” (A) line of the nomograph.
- Select an acceptable damping factor and mark it on the “Damping Factor” (B) line. Higher damping factors yield greater motion control over the loudspeakers, and therefore lower distortion. A common damping factor for commercial applications is between 50 and 100. Higher damping factors may be desirable for live sound, but long cable lengths often limit the high-est damping factor that can be achieved practically. In recording studios and home hifi , a damping factor of 500 or more is very desirable.
- Draw a line through the two points with a pencil, and continue until it inter-sects the “Source Resistance” (C) line.
- On the “2-Cond. Cable” (D) line, mark the required length of the cable run.
- Draw a pencil line from the mark on the “Source Resistance” line through the mark on the “2-Cond. Cable” line, and on to intersect the “Copper Wire” (E) line.
- The required wire gauge for the selected wire length and damping factor is the value on the “Copper Wire” line. Note: Wire size increases as the AWG gets smaller.
- If the size of the cable exceeds what you want to use, (1) fi nd a way to use shorter cables, (2) settle for a lower damping factor, or (3) use more than one cable for each line. Options 1 and 2 will require the substitution of new values for cable length or damping factor in the nomograph. For option 3, estimate the effective wire gauge by subtracting 3 from the apparent wire gauge every time the number of conductors of equal gauge is doubled. So, if #10 wire is too large, two #13 wires can be substituted, or four #16 wires can be used for the same effect.
Loudspeaker Protection
Crown amplifi ers generate enormous power. If your loud-speakers don’t have built-in protection from excessive power, it’s a good idea to protect them. Loudspeakers are subject to thermal damage from sustained overpowering and mechanical damage from large transient voltages. Special fuses can be used to protect your loudspeakers in both cases.
Two different types of fuses are required for thermal protection and voltage protection. Slow-blow fuses are usually selected to protect loudspeakers from thermal damage because they are similar to loudspeakers in the way they respond to thermal conditions over time. In contrast, high-speed instrument fuses like the Littlefuse 361000 series are used to protect loudspeakers from large transient voltages. The nomograph in Figure 1.24 can be used to select the properly rated fuse for either type of loudspeaker protection.
Loudspeaker Fuse Nomograph

There are basically two approaches that can be taken when installing fuses for loud- speaker protection. A common approach is to put a single fuse in series with the output of each channel. This makes installation convenient because there is only one fuse protecting the loads on each output. The main disadvantage of this approach becomes obvious if the fuse blows because none of the loads will receive any power.
A better approach is to fuse each driver independently. This allows you to apply the most appropriate protection for the type of driver being used. In general, low-frequency drivers (woofers) are most susceptible to thermal damage and high-frequency drivers (tweeters) are usually damaged by large transient voltages. This means that your loudspeakers will tend to have better protection when the woofers are protected by slow-blow fuses and high-fre-quency drivers are protected by high-speed instrument fuses.
Solving Output Problems
High-Frequency Oscillations
Sometimes high-frequency oscillations occur which can cause your amplifi er to prematurely activate its protection circuitry and result in ineffi cient opera-tion. The effects of this problem are similar to the effects of the RF problem described in Section 1.2.2. To prevent high-frequency oscillations:
- Lace together the loudspeaker conductors for each channel; do not lace together the conductors from different channels. This minimizes the chance that cables will act like antennas and transmit or receive high fre-quencies that can cause oscillation.
- Avoid using shielded loudspeaker cable.
- Avoid long cable runs where the loudspeaker cables from different ampli-fi ers share a common cable tray or cable jacket.
- Never connect the amplifi er’s input and output grounds together.
- Never tie the outputs of multiple amplifi ers together.
- Keep loudspeaker cables well separated from input cables.
- Install a low-pass fi lter on each input line (similar to the RF fi lters described in Section 1.2.2).
- Install input wiring according to the instructions in your amplifi er’s Operation Manual.
Inductive Load (Trans-former) Network

Sub-Sonic Currents
Another problem to avoid is the presence of large sub-sonic currents when primarily inductive loads are used. Examples of inductive loads are 70-volt transformers and electro-static loudspeakers. Inductive loads can appear as a short circuit at low frequencies. This can cause the amplifi er to pro-duce large low-frequency currents and activate its protection circuitry. Always take the precaution of install-ing a high-pass filter in series with the amplifi er’s input when inductive loads are used. A 3-pole, 18-dB-per-octave fi lter with a –3 dB fre-quency of 50 Hz is recommended (depending on the application, an even higher –3 dB frequency may be desirable).
Another way to prevent the amplifi er from prematurely activating its protection systems and to protect inductive loads from large low-frequency currents is to connect a 590 to 708 µF nono-larized capacitor and 4-ohm, 20-watt resistor in series with the amplifi er’s output and the positive (+) lead of the transformer. The circuit shown in Figure 1.25 uses components that are available from most electronic supply stores.
Distributed Speaker Systems
Multiple-speaker systems for paging and background music systems are common in such facilities as schools, restaurants, industrial facilities offi ces and retail. In these systems, many speakers are distributed throughout the facility, often across long distances, making them diffi cult and expensive to implement with traditional, direct low-impedance amplifi ers. A less expensive and more reliable method is the distributed speaker system. A distributed speaker system consists of an amplifi er or amplifi er channel driving one or more speakers with transformers connected to a pair of wires called a “home run.” The transformers step the line voltage down to a lower level to drive the speaker, and are connected across the wires (see Figure 1.26). The combination of transformer and speaker line presents a much higher impedance to the amplifi er than would the speaker itself, making it possible to add many speakers to a single home run.
Typical Distributed Speaker System

In distributed speaker systems, as the ratio of voltage to current become greater, less power is lost on the home run. This makes it possible to use much smaller gauge wire for home runs than would otherwise be possible.
What is Constant Voltage?
“Constant-voltage” amplifi ers do not, in fact, supply a con-stant output voltage. The audio is represented with varying voltage just as with a low-impedance amplifi er. The term “constant-voltage” was arrived at for two reasons. First, costant-voltage amplifi ers produce their maximum power when the output voltage reaches the specifi ed value. For example, an amplifi er rated at 200 watts, when set to 70V output, will produce 200 watts when the output voltage reaches 70V. Second, the output voltage of an amplifi er driving a con-stant-voltage (distributed) speaker run remains constant across a wide range of impedances.
Transformer Saturation
It’s important to know that transformers can easily become “saturated” at low-frequencies. Transformer saturation occurs when the magnetic fi eld created by the signal content becomes too much for the core of the transformer to handle. This condition can be dangerous to the amplifi er, and can also cause distortion. An effective way to prevent step-down transformer saturation is to fi lter the very low-frequency content from the audio. Your amplifi er may provide high-pass filters for this purpose (see your Operation Manual). If not, see Sec-tion 1.2.2 for filter suggestions.
Using Low-Impedance
You can use amps without constant-volt-age settings on distributed speaker sys-tems if the power output is high enough. For example, an amplifi er rated for 78 watts output into 8 ohms will directly drive a 25-volt line. To calculate the necessary power for driving a specifi c voltage line use the following formula:

where P equals the necessary power output, V equals the voltage of the distributed speaker system, and R equals the imped-ance of the amplifi er for the power specific.
Multi-way Systems (with Expansion Modules)
This section shows how multi-way systems can be effectively designed using optional expansion modules that feature active crossover networks. Example systems are shown for single and multiple amp two-way systems and three-way systems.
The range of frequencies present in full-range music is wider than most any single speaker component can accu-rately reproduce. Because of this, most professional speaker systems employ two or more speaker components to do the job. Crossover networks (or crossovers) are electrical circuits that divide an incoming signal into two or more separate frequency bands. The separate bands are then routed to speakers designed to reproduce the range of frequencies they are being fed.
Active vs. Passive Crossover Networks
There are two types of crossovers: active and passive. Passive crossover networks are located in the signal chain between the amplifi er and speakers. The networks built into speaker cabinets are typically passive. The primary advantage to passive crossovers is that they use fewer amplifi ed channels. The primary disadvantage is that they work with amplifi ed or high-voltage signals because of being located after the amplifi er in the signal chain, causing them to waste much of the power before it gets to the speakers. They also have lower dynamic range.
Active crossovers are typically located before the amplifi er in the signal chain. They work with lower “line-level” signals, meaning they waste much less power.
Figure 1.27 Typical Single-Amp, Stereo, Two-Way Hookup

Figure 1.28 Typical Two-Amp, Bridge-Mono, Two-Way Hookup

Figure 1.29 Typical Three-Amp, Bridge-Mono, Three-Way Hookup

When you use an active crossover to split the power drive to the loudspeaker components, you gain a wide range of advantages, including:
- Increased gain because the insertion loss of passive crossover networks is eliminated.
- Consistent power bandwidth: power bandwidth is changed in multi-way pas-sive systems if transducers change impedance or vaporize (blow up).
- Levels can be matched more accurately to the components.
- Improved dynamic range.
Active crossovers for
Crown amps are available in both PIP and SST modules (see your Operation Manual for details about available options for your amplifi er). Figures 1.27 through 1.29 illustrate typical systems using active crossover modules.
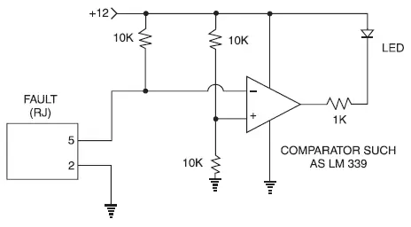
Fault Monitoring
The Fault (RJ-11) jack, which looks like a telephone plug, is located on the back of your amplifi er (if equipped). It gives you an easy way to remotely monitor the amplifi er’s fault status. To set up a circuit that will cause an LED to light whenever a fault status occurs, you can simply use the suggested circuit shown in Figure 1.30.
Fault Status External Circuit Design

When using this circuit, the LED will glow whenever the amplifi er is in one of four states: a channel’s heatsink has reached its temperature limit, the trans-former has reached its temperature limit, the amplifi er has just been turned on and is in its turn-on-delay mode, or the amplifi er is turned off.
If you choose to design your own circuit to interface this signal to your system, note that this RJ jack is polarity sensitive. Pin 2 must be grounded, and Pin 5 must be supplied with a positive voltage pull up (positive with respect to ground). Refer to Figure 1.31 for RJ jack pin assignments. Note: the mating connector for the RJ-11 jack contains 4 contact pins in a six-slot case, as shown in Figure 1.31. The maximum signal that can be exposed to the fault jack is 35 VDC and 10 mA. Best results are obtained with 10 mA LEDs.
RJ Jack Wiring and Pin Assignments

Setting System Gain Structure
To get the best performance from your sound system, you should carefully set up your system’s gain structure. Gain structure is a term that refers to the way the various levels are set at each stage of your sound system. Good gain structure lets you get your intended signal out with the most available headroom, and the least amount of noise.
This section provides a basic procedure to use to set up you system’s gain structure, designed to get you up and running as quickly as possible. We could go into much more detail on this subject, but that would be beyond the scope of this manual. If you have questions about system gain structure, refer to the Appendix for a list of recommended publications for further reading.
Optimal System Headrom.

System Levels
- When setting system gain, start at the front of the system and work your way toward the amplifi er. A system with the lowest noise fl oor and maximum overall gain will have most of its gain early in the signal chain.
- Start out by setting your mixer’s individual channels to 0 dB. The individual channels will vary somewhat from this in the course of setting the mix, but it is a good target position. Also, if your mixer has a +4/–10 dB switch on the output, set it to the +4 dB position.
- Next, if your mixer has input trim controls for the mic channels, set them for the highest possible gain (but short of clipping) by having someone speak or sing into the mic while monitoring the mixer’s metering.
- Set up your mix for the balance of signals as you want them, keeping the input faders somewhere around the 0 dB point. If necessary, turn down the trim on a channel if you’re not able to keep the fader near the 0 dB point.
- After the mix is set, adjust the master levels on the mixer to 0 dB. Any signal processing equipment should generally be set to 0 dB as well, with some exceptions (refer to each component’s documentation for details).
Amplifier Level
Before you can know how to set your amps level controls, you need to understand how they work. Amplifi er level controls are typically not “gain” controls. They do not control the amount of gain the amplifi er produces. You may be tempted to immediately turn your amps level control all the way up (after all, you do want all the Crown power you can get, don’t you?). While that approach could work sometimes, usually it will yield more noise and less overall system gain than would otherwise be possible.
Power amplifi ers are designed to produce a set amount of gain. The function of the level control knob typically is to adjust the signal level coming into the amplifi er’s input stage. Where to set the level controls on the amp depends on the system and how much gain you have available prior to the amplifi er. With the level controls turned down the ampli-fi er can still reach full rated output power, it just takes more drive level from your mixer to achieve it.
First, check to make sure your mixer or console is being operated at optimum signal-to -noise, without clipping the output. Then—with your amplifi er’s input sensitivity set to the 26 dB position (if equipped)—turn up your amp’s level controls until you achieve the desired level (loudness). If you turn the level controls all the way up, and it’s still not loud enough, turn the amplifi er level controls all the way down (counter-clockwise). Then, change the sensitivity switch to the 1.4V position (if equipped). This will increase the gain of the amplifi er. Now carefully turn the amplifi er level controls up (clockwise) to the desired level (loudness). If its still not loud enough, and your amplifi er has a 0.775V sen-sitivity setting, turn the amplifi er level controls all the way down (counter-clockwise), then change the sensitivity switch to the 0.775V position. Take care when you are adjusting the level controls at this input sensitivity setting. Increasing the input sensitivity of the amplifi er may cause the input stage of the amp to overload, so be prepared to back down the output of the mixer by 1 or 2 dB if you notice the amplifi er’s warning indicators beginning to flash.
Note:
Depending upon your model of Crown amplifi er, sensitivity settings are internal and NOT user-selectable. Internal sensitivity settings may only be adjusted by qualifi ed service personnel. Refer to your amplifi er’s Operation Manual for specifi cs about sensi-tivity settings on your amplifier.
Troubleshooting
This section provides fl owcharts to assist you in troubleshooting problems with your amplifi er. In some situations the problem may not be with the amplifi er, but rather may be caused by a system condition. The flowcharts do not cover every possible scenario you may encounter. Figure 2.1 provides a key to help you interpret the flowcharts.
Flowchart Key

No Power

No Sound

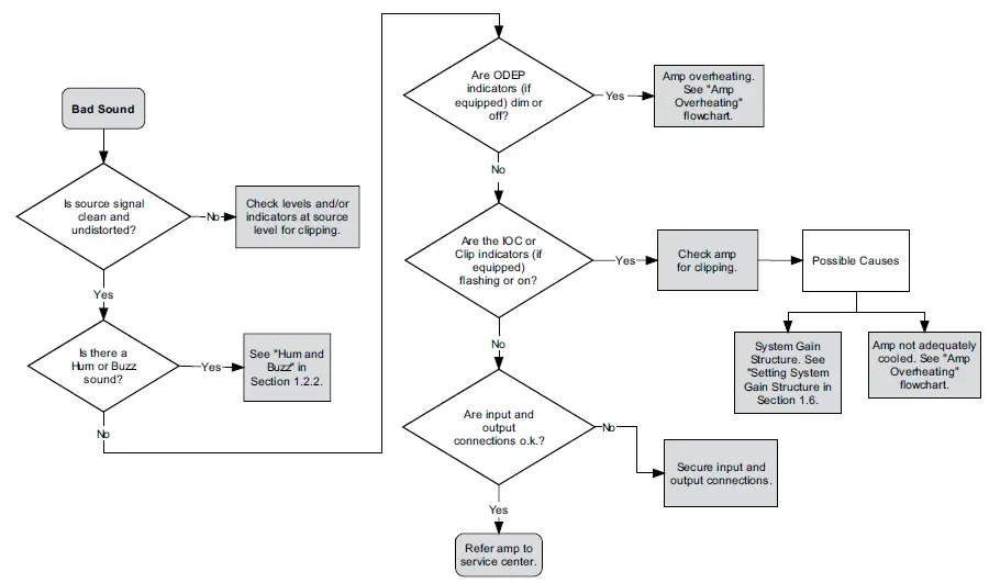
Bad Sound

Amp Overheating

Glossary of Terms
This section provides a handy glossary of terms used in the discussion of profes-sional audio amplifi ers. Some terms are unique to Crown amplifi ers. Most of the terms provided do not directly relate to amplifi ers, but as amplifi ers are but one piece of a larger audio system, are often used when discussing amp usage.
Amperage
A measure of electrical current fl ow, also called “amps” for short. It literally equates to the number of electrons in a conductor fl owing past a certain point in a given amount of time. Ohms law defi nes current (I) as voltage (V) divided by resistance (R) with the following expression: I=V/R.
Amplifier (Amp)
A device that increases signal. Many types of amplifi ers are used in audio systems. Amplifi ers typically increase voltage, current, or both.
Amplifier Class
Audio power amplifi ers are classifi ed primarily by the design of the output stage. Classifi cation is based on the amount of time the output devices are made to operate during each cycle of swing. Amplifi ers are also defi ned in terms of output bias current (the amount of current fl owing in the output devices with no signal present). Common amplifi er classes used in professional audio amplifi ers include AB, AB+B, D, G and H.
Attenuation
A decrease in the level of a signal is referred to as attenua-tion. In some cases this is unintentional, as in the attenuation caused by using wire for signal transmission. Attenuators (circuits which attenuate a signal) may also be used to lower the level of a signal in an audio system to prevent overload and distortion.
Balanced Line
A cable with two conductors surrounded by a shield, in which each conductor is at equal impedance to ground. With respect to ground, the conductors are at equal potential but opposite polarity; the signal fl ows through both conductors.
Band-Pass Filter
In a crossover, a filter that passes a band or range of frequen-cies but sharply attenuates or rejects frequencies outside the band.
Barrier Block/Barrier Strip
A series of connections, usually screw terminals, arranged in a line to permanently connect multiple audio lines to such devices as recording equipment, mixers, or outboard gear. Also called terminal strip.
BCA®
BCA (Balanced Current Amplifi er) is Crown’s patented PWM (Pulse-Width Modulation) amplifi er output stage topology. Also referred to as “class-I,” Crown’s BCA “switching” technol-ogy provides for high output, exceptional reliability and nearly twice the effi ciency of typical amplifi er designs. To learn more about BCA, download and read the BCA white paper at www.crownaudio.com.
Binding Post (5-Way, Banana)
A type of electrical terminal, a binding post is most commonly found as the output connector on a power amplifi er, or as the connectors on a speaker cabinet. A binding post can accept banana plugs, spade lugs, bare wire and others. Generally, binding posts are color coded, with the black connection going to ground, and the red connecting to hot.
Bridge-Mono
An operating mode of an amplifi er that allows a single input to feed two combined output channels in order to provide a single output with twice the voltage of an individual channel in Stereo or Dual mode.
Bus
In audio terms, a Bus is a point in a circuit where many sig-nals are brought together. For example: Most electronic items have a Ground Bus where all of a device’s individual ground paths are tied together. In mixers, we have Mix Busses, where multiple channels’ signals are brought (or blended) together, and Aux Busses, where feeds from channels are brought together to be routed to an external processor or monitor send, etc. In general, the more busses a mixer has, the more flexible the routing capabilities of that mixer will be.
Capacitor
An electronic component that stores an electric charge. It is formed of two conductive plates separated by an insulator called a dielectric. A capacitor passes AC but blocks DC.
Channel Separation
Relates to crosstalk, or bleed of audio signals from one chan-nel to another. The amount of channel separation is inversely related to the item’s crosstalk spec; i.e. a low crosstalk spec indicates high channel separation.
Circuit Breaker
A resettable device intended to provide protection to electrical circuits. It opens when current flows though it that exceeds its current rating.
Clipping
A specifi c type of distortion. If a signal is passed through an electronic device which cannot accommodate its maximum voltage or current requirements, the waveform of the signal is sometimes said to be clipped, because it looks on a scope like its peaks have been clipped off by a pair of scissors. A clipped waveform contains a great deal of harmonic distortion and often sounds very rough and harsh. Clipping is what typi-cally happens when an audio amplifi er output is overloaded or its input over driven.
A Clip Indicator on an amplifi er indicates the presence of clip-ping distortion.
Compressor
A compressor is a device that reduces the dynamic range of an audio signal. First a threshold is established. When the audio signal is louder than this threshold, its gain is reduced.
Crossover Network (Crossover)
An electronic network that divides an incoming signal into two or more frequency bands.
Crossover Slope
High- and low-pass fi lters used for speakers do not cut off fre-quencies like brick walls. The roll-off occurs over a number of octaves. Common fi lter slopes for speakers are 1st- through 4th-order corresponding to 6 dB per octave to 24 dB per octave. For example, a 1st-order, 6 dB per octave high-pass fi lter at 100 Hz will pass 6 dB less energy at 50 Hz, and 12 dB less energy at 25 Hz. Within the common 1st through 4th fi lters there is an endless variety of crossover types including Butterworth, Linkwitz-Riley, Bessel, Chebychev and others.
Crosstalk
Signal bleeding or leaking from one channel of a multi-chan-nel device to another.
Current
Literally, the rate of electron fl ow in an electrical circuit. Current is measured in Amperes (or Amps), abbreviated I. Ohms law defi nes current as voltage (V) divided by resistance (R) with the following expression: I=V/R.
Damping Factor
Though technically more complex than this, damping factor is usually thought of as an indicator of how tight an amplifi er will sound when powering bass speakers. A speaker’s driving motor is a coil of wire (called a voice coil) mounted within a magnetic fi eld. As this coil of wire moves within the fi eld a voltage will be induced in the voice coil. If resonant motions of the speaker are not suffi ciently short-circuited by the ampli-fi er, the speaker output can have an over accentuated or “boomy” bass sound.
From a technical measurement stand point, damping factor is the ratio of the rated speaker impedance to the amplifi er’s output impedance. Low output impedance is the consequence of the amplifi er having substantial negative voltage feedback taken from its output terminals. Properly designed negative feed back not only corrects for output voltage errors induced by the speaker but also produces other benefi ts, including low distortion, low noise (hiss), and fl at frequency response.
DC Output Offset
The presence of DC (Direct Current) at the output of the amplifi er. Any more than approximately 10 millivolts (positive or negative) could be an indication of a problem within the amplifi er.
Decibel
- A decibel, a tenth of a bel, is used as an expression of the ratio between signal levels.
- One decibel is commonly taken as the smallest volume change the human ear can reasonably detect. Doubling the POWER of an amplifi er results in a 3 dB increase, which is a “noticeable” volume increase. Doubling the VOLUME of a sound is a 10 dB increase.
- dBV is decibels relative to 1 volt. dBu is decibels relative to 0.775 volt. dBm is decibels relative to 1 milliwatt.
Distributed Speaker System (Constant Voltage System)
A type of speaker system where transformers typically are used at the output of an amplifi er and at each speaker in order to provide a constant voltage (most commonly 70V or 100V) that can be tapped by multiple speakers. These lines can be run great distances with less loss and can have many more speakers on them than typical high current speaker lines. These types of systems are generally employed in situations where an amplifi ed signal must be distributed over vast areas without a need for very high sound level in any one area. This type of P.A. system is typically used in schools, churches, business offi ces, and other commercial facilities.
Dynamic Range
The dynamic range of a sound is the ratio of the strongest or loudest part, to the weakest or softest part; it is measured in dB. An orchestra may have a dynamic range of 90 dB, mean-ing the softest passages have 90 dB less energy than the loudest ones.
EMI
EMI (Electro Magnetic Interference) refers to interference in audio equipment produced by the equipment or cabling pick-ing up stray electromagnetic fi elds. This interference usually manifests itself as some type of hum, static, or buzz. Such electromagnetic fi elds are produced by fl uorescent lights, power lines, computers, automobile ignition systems, televi-sion monitors, solid state lighting dimmers, AM and FM radio transmitters, and TV transmitters. Methods for controlling EMI include shielding of audio wiring and devices, ground-ing, elimination of ground loops, balancing of audio circuits, twisting of wires in balanced transmission lines, and isolation transformers among others. Completely eliminating EMI in a system ranges from easy to nearly impossible depending upon the equipment and the environment in question.
Equalization (EQ)
The adjustment of frequency response to alter tonal balance or to attenuate unwanted frequencies.
Fader
Another name for variable attenuator, volume control, or potentiometer. A fader works like a standard potentiometer, only instead of rotating, it slides along a straight path. Faders are commonly found on mixers.
Fault
- A term used to describe any condition that could cause an amplifi er or amplifi er channel to place itself in “standby” or offl ine mode for protection.
- An indicator on some Crown amplifi ers that blinks to show that the amplifi er is in “Fault,” or a standby or offl ine condition.
Frequency
In audio, the number of cycles per second of a sound wave of an audio signal, measured in hertz (Hz). A low frequency (for example 100 Hz) has a low pitch; a high frequency (for example 10,000 Hz) has a high pitch.
Frequency Range/Frequency Response
- Frequency Range is the actual span of frequencies that a device can reproduce, for example from 5 Hz to 22 kHz.
- Frequency Response is the Frequency Range versus Ampli-tude. In other words, at 20 Hz, a certain input signal level may produce 100 dB of output. At 1 kHz, that same input level may produce 102 dB of output. At 10 kHz, 95 dB, and so on.
Fuse
A device intended to provide protection to electrical circuits. It burns open when current fl ows though it that exceeds its current rating.
Gain
How much an electronic circuit amplifi es a signal is called its “gain.” In most specs or references gain is expressed as a decibel value. Occasionally gain may be expressed as a straight numeric ratio (a voltage gain of 4 or a power gain of 2).
Ground
- In electricity, a large conducting body, such as the earth or an electric circuit connected to the earth, used as a reference zero of electrical potential.
- A conducting object, such as a wire, that is connected to a position of zero potential for the purpose of “grounding” an electronic device.
- A power ground or safety ground is a connection to the power company’s earth ground through the power outlet. In the power ground of an electronic component with a grounded plug, the ground connection on the plug is wired to the component’s chassis. This wire conducts electricity to power ground if the chassis becomes electrically “hot,” preventing electrical shock.
In audio, ground usually refers to either the electrical ground mentioned above, or to an audio shield. An audio shield is not always a ground and should never be used as a safety ground. That they are often at ground potential is a function of how they may be connected to other equipment. Many audio devices have the ability to disconnect their signal paths entirely from electrical ground as a way to prevent hum or ground loop problems. Verb – to “ground” something means connecting it electrically to ground.
Ground Lift
- Ground lift is a switch found on many pieces of audio equip-ment which disconnects audio signal ground from earth or chassis ground.
- Using ground lift switches is considered to be far safer than the “3-to-2 prong AC adapter” solution.
Ground Loop
A loop or circuit formed from ground leads. The loop formed when unbalanced components are con-nected together via two or more ground paths–typically the connecting-cable shield and the power ground. Ground loops cause hum and should be avoided.
Grounded Bridge™
Grounded Bridge is the name of an amplifi er output topology developed by Crown in the 1980’s, and used in many Crown amplifi er models. The patented Grounded Bridge design consists of four quadrants and an ungrounded power supply. While two of the output quadrants operate much like a con-ventional (AB+B push-pull) linear amplifi er, the other two work in a push-pull confi guration to control ground reference for the supply rails. To learn more about Grounded Bridge, download and read the Grounded Bridge white paper at www.crownaudio.com.
Headroom
The difference between the normal operating level of a device, and the maximum level that device can pass without distortion. In general the more headroom the better.
Hertz
The inverse of the time required for one complete cycle of a wave. Thus, a 10 Hz sine wave takes 1/10 of a second to complete a full cycle. In practice, it is the frequency or number of wave cycles occurring per second. In the audio range this equates to what we perceive as pitch. Abbreviated Hz.
High-Pass Filter
A filter that passes frequencies above a certain frequency and attenuates frequencies below that same frequency. It can also be called a low-cut fi lter.
Hum
An unwanted low-pitched tone (60 Hz and its harmonics) heard in the speakers. The sound of interference generated in audio circuits and cables by AC power wiring. Hum pickup is caused by such things as faulty grounding, poor shielding, and ground loops.
ILoad/ILimit Indicator
An indicator of some Crown amplifi ers that shows current fl ow to the loudspeakers (“current load”) and the maximum cur-rent available from the amplifi er (“current limit”). Typically, the indicator will glow one color to indicate that current is flowing to the loads connected to the amplifi er output channel, and change to another color to show that the amplifi er channel is delivering its maximum output current.
Impedance
Impedance refers to the resistance of a circuit or device to AC (alternating current). Most modern electronic audio devices have extremely high input impedances so they can be driven by very low power outputs. Impedance is measured in ohms. The symbol Ω (omega) is often used to represent resistance.
Input
The connection going into an audio device. In a mixer or mixing-console, a connector for a microphone, line-level device, or other signal source.
Intermodulation Distortion (IMD)
Nonlinear distortion that occurs when different frequencies pass through an amplifi er at the same time and interact to create combinations of tones unrelated to the original sounds. IMD specifi cations are usually expressed as a percentage of the amplifi er’s output, and the lower the percentage the better.
IOC®
The IOC (Input Output Comparator) circuit compares the output signal of the amplifi er with the input signal. If there is any difference other than gain, then it is considered distor-tion and the indicator comes on. The LED indicator will come on whenever there is distortion of 0.05% or more. This is a dynamic Proof of Performance of the amplifi ers functionality. Anytime you experience distortion in your system you can view the IOC indicators. If they are not lit then you know that the amplifi er is not at fault. If the IOC indicators are on, then the amplifi er is in distortion. To learn more about IOC, download and read the IOC white paper at www.crownaudio.com.
Limiter
A limiter is a dynamics processor very similar to a compres-sor. In fact, many compressors are capable of acting as limit-ers when set up properly. The primary difference is the ratio used in reducing gain. In a limiter, this ratio is set up to be as close to infi nity:1 as possible (no matter how much the input signal changes, the output level should remain pretty much constant). The idea is that a limiter establishes a maximum gain setting, and prevents signals from getting any louder than that setting.
Line Level
Generally defi ned in the audio industry as +4 dBu (1.23 volts) for balanced “pro” gear, and .316 volts (–10 dBV) for unbal-anced “semi-pro” gear. “ It is best to match the levels of the gear you are using so that –10 dBV equipment isn’t directly feeding +4 dBu equipment, and vice versa. If you use gear of both levels, there are various level matching devices on the market to properly interface the items.
Linear Power Supply
A power supply that converts AC mains power for use by the amplifi er by means of a conventional transformer operating at the same frequency as that of the AC mains supply (usually 50 to 60 Hz).
Loudspeaker
A transducer that converts electrical energy (the signal) into acoustical energy (sound waves).
Loudspeaker Offset Integration
A feature on some Crown amplifi ers that helps reduce output clipping and off-center woofer cone movement caused by the presence of large infrasonic (subaudible) frequencies. The circuit adds a third order high-pass Butterworth fi lter with a –3 dB frequency of 35 Hz.
Low-Pass Filter
A filter that passes frequencies below a certain frequency and attenuates frequencies above that same frequency. It can also be called a high-cut fi lter.
Mic Level
The level (or voltage) of signal generated by a microphone. Typically around 2 millivolts.
Negative Feedback
If some of the output of an amplifi er is made to be out of phase, and mixed back with the amp’s input signal, it will partially cancel the input, reducing the gain of the amplifi er; this is called negative feedback. But, because it contains and therefore cancels any distortion introduced by the amplifi er, negative feedback also has the effect of improving the linear-ity of the amplifi er. Negative feedback can also lower output impedance, increasing damping factor, and can sometimes be made to fl atten frequency response. The key to negative feedback amplifi ers is careful design. Too much phase shift and the amp will be unstable, and too much feedback will cause Transient Intermodulation Distortion.
Noise
Unwanted sound, such as hiss from electronics or tape. An audio signal with an irregular, non-periodic waveform.
Noise Floor
The noise floor of a device or system is the amount of noise generated by the device itself with no signal present, it is measured in decibels. All electronic devices will generate a certain amount of noise, even a piece of wire! Minimizing the noise floor leads to expanded dynamic range, and cleaner recordings or sound production.
ODEP®
ODEP (Output Device Emulator Protection) is an analog computer simulation of the output device thermal imped-ance. In layman’s terms ODEP stores how much power the amplifi er delivers to its load and its heatsink temperature. If the protection circuit determines that the output stage is being overstressed or cannot dissipate any further heat, then output stage drive is limited.
To learn more about ODEP, download and read the ODEP white paper at www.crownaudio.com.
Output
A connector in an audio device from which the signal comes and then feeds successive devices.
Overload
The distortion that occurs when an applied signal exceeds a system’s maximum input level.
Parallel-Mono
As implemented in Crown amplifi ers, an operating mode of the amplifi er that allows a single input to feed two combined output channels in order to provide a single output with twice the current of an individual channel in Stereo or Dual mode.
Peak
On a graph of a sound wave or signal, the highest point in the waveform. The point of greatest voltage or sound pressure in a cycle.
Phase Response
The measure of displacement of a time-varying waveform between an amplifi er’s input and output. Expressed in degrees.
Phone Plug
A cylindrical plug, usually 1/4-inch (6.35-mm) in diameter. An unbalanced phone plug typically has a tip for the hot signal and a sleeve for the shield or ground. A balanced phone plug typically has a tip for the hot signal, a ring for the return signal, and a sleeve for the shield or ground.
Phono Plug
A coaxial plug with a central pin for the hot signal and a ring of pressure-fi t tabs for the shield or ground. Phono plugs are used for unbalanced signals only. Also called an RCA plug or pin jack.
PIP™
PIP stands for Programmable Input Processor. These are optional modules that can be plugged into any PIP-compat-ible amplifi er. There are a variety of PIP modules with varying functions. Since first introducing PIP-compatible amplifi ers and PIP modules, Crown has updated the PIP standard. This affects which PIP-compatible amplifi ers can host certain PIP modules. Following are descriptions of the two PIP standards. Crown’s original PIP module was designed with a 22-pin edge connector, which mated with a slide-in card rail on PIP-com-patible amplifi ers.
PIP2™
The PIP2 standard, announced in 1998, upgraded the PIP feature set and requires both 18- and 20-pin ribbon cables which mate with a PIP2-compatible amplifi er using standard ribbon connectors.
Polarity
In electronics, the relationship between two points that have opposite electric potentials (one is positive, the other nega-tive) irrespective of time. This is not the same as being 180 degrees out of phase (although the results can be similar). Phase implies a relationship with time, polarity does not.
Potentiometer (Pot)
An electronic component that is used to provide variable control over an electronic circuit. It is usually controlled by a rotary knob which can be turned by hand; a volume control is a good example of this.
Power
Literally, the rate at which energy is consumed. Power is expressed in Watts, abbreviated W. In electrical circuits, power is determined by the amount of resistance (R) times the amount of current squared with the following expression: P=I2R.
Power Amplifier
In audio, an electronic device that amplifi es or increases the power level fed into it to a level suffi cient to drive a loud-speaker.
Radio Frequency Interference (RFI)
Radio-frequency electromagnetic waves induced in audio cables or equipment, causing various noises in the audio signal.
Removable Terminal Block (Buchanan®, Phoenix)
A series of screw terminal connections arranged in a line on a removable connector. Often found in three-terminal and four-terminal versions in audio applications. Often referred to by their brand name, such as “Buchanan®” and “Phoenix.”
Resistance
The opposition of a circuit to a fl ow of direct current. Resis-tance is measured in ohms. The symbol Ω (omega) is often used to represent resistance. Ohms law defi nes resistance as voltage (V) divided by current (I) with the following expression: R=V/I.
Resistor
An electronic component that opposes current flow.
Sensitivity
In audio terms, sensitivity is the minimum amount of input signal required to drive a device to its rated output level. Normally, this specifi cation is associated with amplifi ers and microphones, but FM tuners, phono cartridges, and most other types of gear have a sensitivity rating as well.
Shield
In electronic terms, a shield is a conductive enclosure, protecting its contents from magnetic and electrostatic fi elds. Since audio conductors and circuits tend to be extremely sensitive to such fi elds, shields are very important. In cabling, shields often consist of braided copper strands wrapped around the signal conductors. The amount of coverage the shield provides is directly related to the noise and hum per-formance of the cable. Some cables offer a shield consisting of a thin wrap of metallic sheeting, which can offer complete coverage of the encased signal conductors.
Signal-To-Noise Ratio (S/N)
The ratio in decibels between signal voltage and noise volt-age. An audio component with a high S/N has little back-ground noise accompanying the signal; a component with a low S/N is noisy.
Sine Wave
A wave following the equation y = sin x, where x is degrees and y is voltage or sound pressure level. The waveform of a single frequency. The waveform of a pure tone without harmonics.
Single-Ended
An unbalanced line (see Unbalanced).
Slew Rate
Slew rate is the ability of a piece of audio equipment to reproduce fast changes in amplitude. Measured in volts per microsecond, this spec is most commonly associated with amplifi ers, but in fact applies to most types of gear. Since high frequencies change in amplitude the fastest, this is where slew rate is most critical. An amp with a higher slew rate will sound “tighter” and more dynamic to our ears. Slew rates in amplifi ers are often limited to useful levels to provide protec-tion to the amplifi er from Radio-Frequency Interference (RFI).
Sound Pressure Level (SPL)
The acoustic volume or perceived loudness of sound, measured in decibels. SPL is a function of a signal’s amplitude.
Speakon®
A type (and brand) of multi-pin connector developed by Neutrik® which is now commonly found on speakers and amplifi ers intended to be used in high power mobile applications. They have become popular because they offer a very high quality reliable connection, can handle extremely high power, are very durable, and are relatively low in cost compared to other similar connectors. Standard Speakon connectors come in four or eight conductor versions (though other confi gurations are available). The Speakon 8 has the same footprint as the EP8 connector and the Speakon 4 has the same footprint as XLR “D” type connectors.
Stereo (Dual)
An operating mode of an amplifi er that allows channels of the amplifi er to function independently.
Switching Power Supply
A power supply that fi rst converts AC mains power to a much higher frequency by means of a switching circuit before making the power available for use within the amplifi er. The primary benefi ts of a switch-ing power supply are decreased overall unit weight and decreased electro-mechanical emissions.
THD (Total Harmonic Distortion)
The ratio of the power of the fundamental frequency at the output of a device versus the total power of all the harmonics in the frequency band at the output of the device. All electronic audio devices intro-duce some distortion to audio passed through them. The simplest form of this distortion is the addition of harmonics to the output signal. THD represents the sum of all the harmonics added by a device as a percentage of the level of the signal being measured.
Thermal Dissipation
Energy not converted to the output of an amplifi er is instead dis-sipated by the amplifi er as heat.
THX®
Refers to a series of specifi cations for surround sound systems. Pro-fessional THX is used in commercial movie theaters.
TLC
TLC (Thermal Limit Control) is a circuit developed by Crown which provides amplifi er thermal protection. When a predetermined temper-ature threshold is reached, the TLC indicator begins to glow to show that the temperature sensing circuitry is starting to engage the input compressor. By compressing the input, the amplifi er will not gener-ate as much heat and will have a chance to cool down. The degree of compression is directly proportional to the amount of overheating experienced by the amplifier.
Transformer
A transformer is a device consisting of two or more coils of wire wound on a common core of magnetically permeable material. The number of turns in one coil divided by the number of turns in the other is called the turns ratio. An alternating voltage appearing across one coil will be inducted into the other coil multiplied by the turns ratio.
Transformers are used in power supplies, distributed speaker sys-tems, and are often used to provide electrical isolation in circuits to prevent ground loops because they pass AC voltages and block DC voltages.
Transient
A non-repeating waveform, usually of much higher level than the surrounding sounds or average level. Good examples of transients include the attack of many percussion instruments, the “pluck” or attack part of a guitar note, consonants in human speech (i.e. “T”), and so on. Due to their higher-than-average level and fl eeting nature, transients are diffi cult to record and reproduce, eating up precious headroom, and often resulting in overload distortion. Careful use
of compression can help tame transients and raise average level, although over-compression will result in a dull, squashed, fl at sound to the signal.
Trim
Found on most mixers, trim controls provide the initial level setting for each channel’s input gain. In most cases, trim adjusts gain of the microphone preamp, but it may also apply to line level signals.
Unbalanced
In electronics, a condition where the two legs of the circuit are not equal or opposite with respect to ground, usually because one leg is kept at ground potential. In other words: An audio signal requires two wires or conductors to function. In an unbalanced situation, one of those conductors is used to carry both signal and ground (shield). Unbalanced circuits are much more susceptible to induced noise problems than their balanced counterparts. Because of this, unbal-anced lines should be kept as short as possible (under 10-15 inches (25- to 38-cm)) to minimize potential noise problems.
Unity Gain
A device or setting which does not change signal level (does not amplify or attenuate a signal) is said to be at “unity gain.” Many processors are set up for unity gain; that is, they can be plugged into a system without changing its overall levels. In practice, unity gain is often a desired setting for maintaining gain staging, and for optimizing operating levels and signal to noise ratios.
Voltage
The electrical potential between two relative points in a circuit. Voltage is measured in volts (V). Ohms law defi nes voltage as the product of current (I) and Resistance (R) with the following expres-sion: V=I*R.
VZ®
VZ (Variable Impedance) is the name of Crown’s patented articulated power supply technology. VZ technology enables Crown to pack tremendous power into few rack spaces.
The VZ supply is divided into two parts. When the voltage demands are not high, it operates in a parallel mode to supply less voltage and more current. The power transistors stay cooler because they are not forced to needlessly dissipate heat. This is the normal operating mode of the VZ power supply. When the voltage requirements are high VZ switches to a series mode to produce higher voltage and less current. The amplifi ed output signal never misses a beat and gets full voltage only when it requires it. Sensing circuitry observes the voltage of the signal to determine when to switch VZ modes. The switching circuitry is designed to prevent audible switching distortion to yield the highest dynamic transfer function.
To learn more about VZ, download and read the VZ white paper at www.crownaudio.com.
Watt
Power equates to the rate of energy transfer, or the rate of doing work. Power is measured in Watts, and the watt has become a common term in audio to describe the power handling capabilities and/or requirements of speakers, and the power delivery capabilities of amplifi ers. Watts law defi nes power (P) as voltage (V) times current (I) with the following expression: P=V*I.
XLR (Cannon or Three-Pin Connector)
A three-pin professional audio connector used for balanced mic and line level signals. The AES standard for wiring of XLR connectors dictates that Pin 1 be soldered to the cable shield, pin 2 be soldered to the signal hot lead, and pin 3 be soldered to the signal return lead. The name XLR was trademarked by Cannon (now owned by ITT). XLR has since evolved into a generic industry term, and many manu-facturers now make this style connector.
Y-Adapter
A single cable that divides into two cables in parallel to feed one signal to two destinations.
Z
The abbreviation for impedance.
Appendix Suggested Reading
This Appendix provides a a list of suggested publications for further reading about professional audio.
Audio Systems Design and Installation
- by Philip Giddings, Phillip Giddings
- Paperback – 574 pages (1990)
- Sams; ISBN: 0240802861
Audio Systems Technology, Level I
- by James S. Brawley (Editor), Larry W. Garter, National Sys-tems contractor, R. David Reed, National Sound Contractors Association
- Paperback – 295 pages (September 1, 1998)
- PROMPT Publications; ISBN: 0790611627
Audio Systems Technology #2 – Handbook For Installers And Engineers
- by James S. Brawley (Editor), Ray Alden, National Systems Contractors asso, Bob Bushnell, Matt Marth, NSCA Paperback – 415 pages (October 1, 1998)
- PROMPT Publications; ISBN: 0790611635
Audio Systems Technology Level III: Handbook For Installers and Engineers
- by Bob Bushnell, Melvin J. Wierenga, Melvin J. Wierenga Paperback – 289 pages 1st edition (May 15, 2000)
- Howard W Sams & Co; ISBN: 0790611783
Handbook for Sound Engineers: The New Audio Cyclope-dia
- by Glen M. Ballou (Editor). Hardcover – 1506 pages 2nd edi-tion (January 1, 1991)
- Focal Press; ISBN: 0240803310
JBL Audio Enginering for Sound Reinforcement
- by John Eargle and Chris Foreman
- Paperback – 452 pages 1st edition (May 2002)
- Hal Leonard Publishing Corporation; ISBN 0-634-04355-2
Sound Check: The Basics of Sound and Sound Systems
- by Tony Moscal
- Paperback – 104 pages (July 1994)
- Hal Leonard Publishing Corporation; ISBN: 079353559X
Sound Reinforcement Engineering
- by Wolfgang Ahnert, Frank Steffen
- Hardcover – 424 pages (March 2000)
- Routledge; ISBN: 0415238706
Sound System Engineering
- by Don Davis, Carolyn Davis (Contributor)
- Hardcover – 665 pages 2nd edition (May 1997)
- Sams; ISBN: 0240803051
Wire, Cable, and Fiber Optics for Video and Audio Engi-neers (McGraw-Hill’s Video-Audio Engineering Series)
- by Stephen H. Lampen
- Paperback – 350 pages 3rd edition (September 1997) McGraw-Hill; ISBN: 0070381348
WARRANTY
NORTH AMERICA SUMMARY OF WARRANTY
The Crown Audio Division of Crown International, Inc., 1718 West Mishawaka Road, Elkhart, Indiana 46517-4095 U.S.A. warrants to you, the ORIGINAL PURCHASER and ANY SUBSE-QUENT OWNER of each NEW Crown product, for a period of three (3) years from the date of purchase by the original purchaser (the “warranty period”) that the new Crown product is free of defects in materials and workmanship. We further warrant the new Crown product regardless of the reason for failure, except as excluded in this Warranty.
ITEMS EXCLUDED FROM THIS CROWN WARRANTY
This Crown Warranty is in effect only for failure of a new Crown product which occurred within the Warranty Period. It does not cover any product which has been damaged because of any intentional misuse, accident, negligence, or loss which is covered under any of your insurance contracts. This Crown Warranty also does not extend to the new Crown product if the serial number has been defaced, altered, or removed.
WHAT THE WARRANTOR WILL DO
We will remedy any defect, regardless of the reason for failure (except as excluded), by repair, replacement, or refund. We may not elect refund unless you agree, or unless we are unable to provide replacement, and repair is not practical or cannot be timely made. If a refund is elected, then you must make the defective or malfunctioning product available to us free and clear of all liens or other encumbrances. The refund will be equal to the actual purchase price, not includ-ing interest, insurance, closing costs, and other fi nance charges less a reasonable depreciation on the product from the date of original purchase. Warranty work can only be performed at our authorized service centers or at the factory. We will remedy the defect and ship the product from the service center or our factory within a reasonable time after receipt of the defective product at our authorized service center or our factory. All expenses in remedying the defect, including surface shipping costs in the United States, will be borne by us. (You must bear the expense of shipping the product between any foreign country and the port of entry in the United States and all taxes, duties, and other customs fees for such foreign shipments.)
HOW TO OBTAIN WARRANTY SERVICE
You must notify us of your need for warranty service not later than ninety (90) days after expira-tion of the warranty period. All components must be shipped in a factory pack, which, if needed, may be obtained from us free of charge. Corrective action will be taken within a reasonable time of the date of receipt of the defective product by us or our authorized service center. If the repairs made by us or our authorized service center are not satisfactory, notify us or our authorized service center immediately.
DISCLAIMER OF CONSEQUENTIAL & INCIDENTAL DAMAGES
YOU ARE NOT ENTITLED TO RECOVER FROM US ANY INCIDENTAL DAMAGES RESULT-ING FROM ANY DEFECT IN THE NEW CROWN PRODUCT. THIS INCLUDES ANY DAMAGE TO ANOTHER PRODUCT OR PRODUCTS RESULTING FROM SUCH A DEFECT. SOME STATES DO NOT ALLOW THE EXCLUSION OR LIMITATIONS OF INCIDENTAL OR CON-SEQUENTIAL DAMAGES, SO THE ABOVE LIMITATION OR EXCLUSION MAY NOT APPLY TO YOU.
WARRANTY ALTERATIONS
No person has the authority to enlarge, amend, or modify this Crown Warranty. This Crown War-ranty is not extended by the length of time which you are deprived of the use of the new Crown product. Repairs and replacement parts provided under the terms of this Crown Warranty shall carry only the unexpired portion of this Crown Warranty.
DESIGN CHANGES
We reserve the right to change the design of any product from time to time without notice and with no obligation to make corresponding changes in products previously manufactured.
LEGAL REMEDIES OF PURCHASER
THIS CROWN WARRANTY GIVES YOU SPECIFIC LEGAL RIGHTS, YOU MAY ALSO HAVE OTHER RIGHTS WHICH VARY FROM STATE TO STATE. No action to enforce this Crown War-ranty shall be commenced later than ninety (90) days after expiration of the warranty period.
THIS STATEMENT OF WARRANTY SUPERSEDES ANY OTHERS CONTAINED IN THIS MANUAL FOR CROWN PRODUCTS.
WORLDWIDE SUMMARY OF WARRANTY
The Crown Audio Division of Crown International, Inc., 1718 West Mishawaka Road, Elkhart, Indiana 46517-4095 U.S.A. warrants to you, the ORIGINAL PURCHASER and ANY SUBSE-QUENT OWNER of each NEW Crown1 product, for a period of three (3) years from the date of purchase by the original purchaser (the “warranty period”) that the new Crown product is free of defects in materials and workmanship, and we further warrant the new Crown product regardless of the reason for failure, except as excluded in this Crown Warranty.
Note:
If your unit bears the name “Amcron,” please substitute it for the name “Crown” in this warranty.
ITEMS EXCLUDED FROM THIS CROWN WARRANTY
This Crown Warranty is in effect only for failure of a new Crown product which occurred within the Warranty Period. It does not cover any product which has been damaged because of any intentional misuse, accident, negligence, or loss which is covered under any of your insurance contracts. This Crown Warranty also does not extend to the new Crown product if the serial number has been defaced, altered, or removed.
WHAT THE WARRANTOR WILL DO
We will remedy any defect, regardless of the reason for failure (except as excluded), by repair, replacement, or refund. We may not elect refund unless you agree, or unless we are unable to provide replacement, and repair is not practical or cannot be timely made. If a refund is elected, then you must make the defective or malfunctioning product available to us free and clear of all liens or other encumbrances. The refund will be equal to the actual purchase price, not includ-ing interest, insurance, closing costs, and other fi nance charges less a reasonable depreciation on the product from the date of original purchase. Warranty work can only be performed at our authorized service centers. We will remedy the defect and ship the product from the service center within a reasonable time after receipt of the defective product at our authorized service center.
HOW TO OBTAIN WARRANTY SERVICE
You must notify us of your need for warranty service not later than ninety (90) days after expira-tion of the warranty period. All components must be shipped in a factory pack. Corrective action will be taken within a reasonable time of the date of receipt of the defective product by our autho-rized service center. If the repairs made by our authorized service center are not satisfactory, notify our authorized service center immediately.
DISCLAIMER OF CONSEQUENTIAL & INCIDENTAL DAMAGES
YOU ARE NOT ENTITLED TO RECOVER FROM US ANY INCIDENTAL DAMAGES RESULT-ING FROM ANY DEFECT IN THE NEW CROWN PRODUCT. THIS INCLUDES ANY DAMAGE TO ANOTHER PRODUCT OR PRODUCTS RESULTING FROM SUCH A DEFECT.
WARRANTY ALTERATIONS
No person has the authority to enlarge, amend, or modify this Crown Warranty. This Crown War-ranty is not extended by the length of time which you are deprived of the use of the new Crown product. Repairs and replacement parts provided under the terms of this Crown Warranty shall carry only the unexpired portion of this Crown Warranty.
DESIGN CHANGES
We reserve the right to change the design of any product from time to time without notice and with no obligation to make corresponding changes in products previously manufactured.
LEGAL REMEDIES OF PURCHASER
No action to enforce this Crown Warranty shall be commenced later than ninety (90) days after expiration of the warranty period.
THIS STATEMENT OF WARRANTY SUPERSEDES ANY OTHERS CONTAINED IN THIS MANUAL FOR CROWN PRODUCTS.
© 2006 by Crown Audio® Inc., 1718 W. Mishawaka Rd., Elkhart, IN 46517-9439 U.S.A.
Telephone: 574-294-8000. Fax: 574-294-8329.
www.crownaudio.com
Trademark Notice: Amcron®, BCA®, and Crown®, Crown Audio, IOC®, IQ System®, ODEP® and
VZ® are registered trademarks and Grounded Bridge™, PIP™ and PIP2™ are trademarks of Crown Audio, Inc.
Other trademarks are the property of their respective owners.
H A Harman International Company.























