D6 Lidar Scanner

Product Information: D6 2D LiDAR
The D6 2D LiDAR is a laser-based sensor that can measure distances up to 6 meters with a reflectivity of 10%. It has a scanning angle range and a default scanning frequency of 10 revolutions per second. It has a communication baud rate of 921600bps and an output interface for connecting with external TTL devices. The device has a laser diode of 905nm, 1mW that complies with GB7247.1-2001 Class 1 Laser Eye Safety Requirements. The device has a protection level of IP54 and weighs 190g.
Specifications
| Distance measuring range | 0.15m~6m@10% |
| Scanning angle range | — |
| Scanning frequency | 10 revolutions per second |
| Output interface | External TTL devices |
| Laser source | 905nm, 1mW; comply with GB7247.1-2001 Class 1 Laser Eye Safety Requirements |
| Communication baud rate | 921600bps |
| Power supply | — |
| Dimension | 78*78*56mm |
| Operating temperature range | 10~ +50 |
| Storage temperature range | 20~ +70 |
| Protection level | IP54 |
| Weight | 190g |
Product Usage Instructions: D6 2D LiDAR
To use the D6 2D LiDAR:
- Fix the device in the designated area that needs to be protected.
- Connect the device with external TTL devices using the wiring diagram and the definitions of the 10-pin connection wire provided in the user manual.
- Provide a DC power supply of +5V to the device by connecting the red wire from the device to the positive pole of the DC power supply and the white wire to the DC power ground.
- Run the driver and set the protection range by following the instructions provided in the user manual.
- To start early warning of intrusion behavior, set the alarm area that needs to be protected using the software setting as per the instructions provided in the user manual.
Note: The device can measure a maximum range of 6 meters when the reflectivity of the target is 10%. The default scanning frequency is 10 revolutions per second. The device has a protection level of IP54 and weighs 190g.
For further information and support, visit the website http://www.top1sensor.com
QUICK START
Turn on the external power supply +5V ± 10%, 2A (starting current requirement is greater than 1.5A), Connect the device to the computer via a USB cable, By setting the alarm area need to be protected, To start the early warning of the intrusion behavior of the designated area. (Version V8.01.2) For more info & supports, please visit http://www.top1sensor.com
Notes:
- The device can measure 6 meters range at most when the reflectivity of the target is10%.
- The default rotating speed is 10 revolutions per a second
Dimensional drawing
Lidar pictures
Dimensional drawing
Operating mode
Fixed device
The above image is an upward view of the device, using four M3×10 self-tapping screws.
Connection
Wiring diagram
Definitions of 10pin connection wire
| Pin | Function | Color | Notes |
| 0 | +5V±10% | Red | Positive pole of DC power supply +5V |
| 1 | GND | White | DC power ground |
| 2 | Tx | Yellow | Connect to external TTL Rx |
| 3 | Rx | Green | Connect to external TTL Tx |
| 4 | GND | Black | Connect to internal GND |
| 5 | IO_1 Out | White | NPN output 1 |
| 6 | IO_2 Out | Green | NPN output 2 |
| 7 | IO_3 Out | Yellow | NPN output 3 |
| 8 | IO_1 In | Red | NPN input 1 |
| 9 | IO_2 In | Black | NPN input 2 |
Relationship between the input groups and the I/O levels
| Input pins Groups | IO_1 In | IO_2 In |
| Group 1 | H (High level) | H (High level) |
| Group 2 | L (Low level) | H (High level) |
| Group 3 | H (High level) | L (Low level) |
| Group 4 (Default input group) | L (Low level) | L (Low level) |
The voltage of the I/O input determines the group number of protection area.
When no external circuit is connected, the system defaults to the current input group as Group 4, and now the input voltage is 0V. Add a high level (such as 3.3V) to the I/O input to adjust the input group.
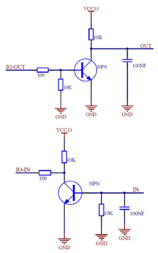
The schematic of the I/O input and output is as follows:

Notes:
The I/O input and output can withstand up to 36V and the maximum output is 200mA. If it exceeds, it will damage the machine!
Power supply
The starting voltage need to be 5V, the starting current need to be 1500mA, the normal working current is 500mA. However the ripple coefficient of the power supply should not be greater than 40mV.The factory setting is that the D6 automatically starts rotating after power-on.
Software setting
Driver running
After the USB driver is successfully installed, connect the Lidar to the computer to confirm that it recognizes the com port, and then turn on the power. If the power is turned on first and then connected, there is a possibility that the computer mouse will be out of control. Please pay attention to the operation sequence. Run the “software exe file” and it can be used normally.
Some PC can automatically install the driver after LiDAR connected, if not, please download the CP210X driver in our software package.
Protection range setting
To run ‘FaseLase LiDAR Point Cloud Data Acquisition and Analysis System.exe’ program. Double click the software exe file, communication settings window will popup.
First, select device D6. Second, select serial port(the program can automatically identify the serial port that has been connected to the PC).Third: select band rate,(the baud rate is fixed at 921600 and cannot be modified). Fourth: Click ‘Yes’ to enter the monitoring interface.
Baud rate: 921600 bps , Parity bit: None , Data bits: 8 , Stop bit: 1
D6 outputs real-time point cloud data or switching amount signal, Only the change in the switching amount status can be seen through the software.
Click the button in the upper right corner, pop-up protection area settings box, as shown in the figure:
- The level state of each IO_IN when setting the input group
- Select the input group through the drop-down menu
- The total number of areas set in the current group and the total number of areas set in all groups
- The group in which the current Lidar internal scanning detection is located
In the setting window, use the drop-down menu to determine the group to be set, a total of 4 groups can be selected. Each group supports setting 3 different protection areas, for example: No. 1-3 refers to protection area 3 in the first group.
Read Device Areas: upload connected Lidar device area information to Faselase software
Save All to Device: download all the area information in 4 groups from FaseLase software to connected Lidar device.
Save Selected Area: download area information in selected Group from FaseLase software to connected Lidar device, and keep area in other Groups unchanged.
Delect All: clear all the area plotted in FaseLase software then download to connected Lidar device (ripe software and device).

As shown in the figure above, “current input group 4” means that the connected level status of IO_In1 and IO_IN2 of this Lidar is low, in the wiring state of IO_In, the Lidar calls protected area 3 in current input group 4. In this case that the I/O input is not connected to any external circuit, the default current input is group 4.
Threshold points refer to the number of trigger points in the protection area. The effective range of Threshold Points is 2-200, the smaller Threshold Points lead to faster response time and more sensitive to smaller obstacles but easier disturbed, while the greater Threshold Points is more
stable but relatively longer response time. When setting multi-layer protection, generally the larger the area, the more points; the smaller the area, the less points; the setting of the trigger high and low level can make the IO output port state reverse. The protection area can be set as a sector or polygon, the coordinates in the settings are in centimeters. The Lidar starts to detect obstacles in the area, the area where the obstacle was detected is in the lower left corner, the font will change from green to red, and the level of the I/O output port will change.
Before modifying the Lidar settings, you must click the STOP button to pause the motor rotation, otherwise there will be a communication failure. After pausing, click the Read All Areas button firstly (the graph saved by the software may be inconsistent with the graph stored by the Lidar), let the graph saved in the Lidar overlays the graph cached in the software.
If you want to set the image area in protection area 1 of 4th group, click No. 4-1 with the left mouse button, select the mouse, then move to the grid on the right. Click the left mouse button at any position to set the first coordinate point, as long as the graph is not closed, each click the left mouse button can add a new point and it can connect with the previous point automatically. The coordinates of the point will be displayed on the right side of the point after each click. In a closed graph, click the left mouse button on the edge of the shape to add a new coordinate point, and drag to change the shape. Currently, it supports up to five vertices.

Click the right mouse button at the coordinate point to pop up an option box which can select edit area, delete point, delete area, or delete group, load file, save as file.12 groups of already set regions can be saved as files with ini suffix, which is convenient to load the file directly next time.

In the edit area, you can fine-tune the position of the coordinate point by inputting the specific coordinate value, and you can also set the output level mode of the area in the trigger state (In the protection area, output level high or low can be set), you can also choose whether the protection area is a polygon or a sector. Threshold refers to the number of trigger points in the protection area. For example, the Threshold of protection area 1 is 5, then when there are only 4 points in protection area 1, the area will not trigger the output level change. The selected area will turn into a blue line, and the coordinates of the point will be displayed accordingly. After all settings are completed, click Save selected area or Save all to device and then click Run, the Lidar starts working according to the newly set area.
Standard and optional accessories
| No. | Items | Qty(pc) | Remarks |
| 1 | D6 Lidar | 1 | |
| 2 | Data cable | 1 | |
| 3 | TTL to USB adapter plate | 1 | |
| 4 | DC +5V power adapter | 1 |
Contact us
Xi’an Zhizun International Trade Co., Ltd
Tel: +86-29-87858956
Fax: +86-29-87858956
Mobi: +86-13201520716 Mr. Yang
E-mail: [email protected]
Add: No.68 Middle Sector South,Huancheng Road,Xi’an,China















