LITHONIA LIGHTING LLXC Chicago Approved LED Combo Sign and Emergency Light

SAFETY INSTRUCTIONS
WARNING: RISK OF ELECTRIC SHOCK – NEVER CONNECT TO, DISCONNECT FROM, OR SERVICE WHILE EQUIPMENT IS ENERGIZED.
WARNING: FAILURE TO FOLLOW THESE INSTRUCTIONS AND WARNINGS MAY RESULT IN DEATH, SERIOUS INJURY OR SIGNIFICANT PROPERTY DAMAGE – For your protection, read and follow these warnings and instructions carefully before installing or maintaining this equipment. These instructions do not attempt to cover all installation and maintenance situations. If you do not understand these instructions or additional information is required, contact Lithonia Lighting or your local Lithonia Lighting distributor.
WARNING: RISK OF FIRE – Lamps are hot. Keep combustible material away from hot parts. Observe lamp manufacture’s warnings, recommendations and restrictions on lamp operation and maintenance. Make sure lamps are correctly installed.
- All service shall be performed by qualified service personnel. This product must be installed and maintained in accordance with the applicable installation codes by a person familiar with the construction operation of the product and the hazards involved.
- This product must be installed in accordance with the applicable installation codes and ordinances.
- Before wiring to power supply, turn off electricity at fuse or circuit breaker.
- Disconnect A.C. power and unplug battery before servicing.
- Consult your local building code for approved wiring and installation.
- May be used outdoors under cover (20°C – 50°C)
- Do not let power supply cord touch hot surfaces.
- Do not mount near gas or electric heater.
- Equipment should be mounted in locations and at heights where it will not readily be subjected to tampering by unauthorized personnel.
- The use of accessory equipment not recommended by the manufacturer may cause an unsafe condition.
- Do not use this equipment for other than intended use.
- The AC voltage rating of this equipment is specified on the product label. Do not connect equipment to any other voltage.
NOTE: Max mounting height is 20.5 ft to achieve at least 1 ft-candle of illuminance in emergency mode.
NOTE: This sign may be shipped with an extra face panel to make the sign double face. Replace the back plate with the extra face panel at the start of the installation process, if the application calls for a double face sign.
BACK MOUNT INSTALLATION
- Remove retainer screw from right side of the sign. Remove mounting canopy, set aside.
- Remove retainer screw from the front cover of the unit. Remove the front cover and set aside.
- Remove 7/8” DIA KO mounting hole located at the top portion of back plate. Use bushings provided to protect wires from metal edge. Install mounting pan and cable tie to back plate. Secure wires using cable tie. Feed wires through 7/8” DIA KO bushing.
- Adhering to National, State and Local codes, make wiring connection. For 120V, use black and white wires and for 277V, use red/orange and white wires. WARNING: Properly insulate the unused leads with wire nuts (provided) or other approved methods.
- Push wire connections into the J-box,(not included).
- Mount sign equipment securely in place on the wall. Two additional “Key Hole” mounting holes are located at the top of the unit housing in addition to the j-box mounting holes. These two additional mounting slot holes must be used. Additional chain support may be required by local codes.
- Connect battery in unit by connecting the Red (+) lead from the PC board assembly to the positive (+) terminal on the battery and the Black (-) lead from PC board assembly to the negative (-) battery terminal.
CAUTION: Observe polarity. Failure to connect the battery properly will result in equipment failure and an unsafe condition.
NOTE: Emergency lights will NOT come ON at this time. - Reference ASSEMBLY INSTALLATION to ADD FACE PANEL(S) to INSTALLAED HOUSING section and carefully place the glass into the sign frame channel and replace end panel and retainer carefully place the glass into the sign frame channel and replace end panel and retainer screw.
- Energize the sign fixture with AC supply. The charge indicator lights will illuminate.
- Adjust and focus the lighting heads as required.
CEILING OR END MOUNT
Note: Cannot be right-side end mounted
- Remove retainer screw from right side of the sign. Remove side panel and mounting canopy, set aside.
- Remove retainer screw from the front cover of the unit. Remove the front cover and set aside.
- Remove both 7/8” DIA KO mounting hole located on the frame. For ceiling mount, knock out mounting holes will be located on top of the frame. For left-side wall mount, knock out mounting holes will be located on the side of the frame.
- Thread 7/8” nuts (2 required, provided by others) onto 7/8” pipe nipples (2 required, provided by others). Slide pipe nipples through canopy holes.
- Place screws (provided) in holes on the canopy.
- Route wires through knockouts in Unit frame (ceiling mount) or in EXIT frame (side mount), pipe nuts, and metal mounting plate.
- Adhering to National, State and Local codes, make wiring connection. For 120V, use black and white wires and for 277V, use red/orange and white wires. WARNING: Properly insulate the unused leads with wire nuts (provided) or other approved methods.
- Push wire connections into the J-box. Secure mounting plate to J-box (hardware not included).
- Secure the canopy to the steel mounting plate with screws installed in step 5 (see above).
- Place pipe nipples through the mounting holes of the frame until the canopy is touching the frame. Thread a second nut (provided by others) onto each of the pipe nipples on the inside of the housing and lock the canopy into place. Once canopy is locked into position there will not be any side-to-side movement on the canopy.
- Connect battery in unit by connecting the Red (+) lead from the PC board assembly to the positive (+) terminal on the battery and the Black (-) lead from PC board assembly to the negative (-) battery terminal.
CAUTION: Observe polarity. Failure to connect the battery properly will result in equipment failure and an unsafe condition.
NOTE: Emergency lights will NOT come ON at this time. - Reference ASSEMBLY INSTRUCTIONS to ADD FACE PANEL(S) to INSTALLED HOUSING section and carefully place the glass into the sign frame channel and replace end panel and retainer screw.
- Energize the sign fixture with AC supply. The charge indicator lights will illuminate.
- Adjust and focus the lighting heads as required.
ASSEMBLY INSTRUCTIONS
ASSEMBLY INSTRUCTIONS TO ADD FACE PANEL(S) TO INSTALLED HOUSING
- STEP 1: Ensure the appropriate panel is available to be attached to the already installed housing. Please note two (2) panels would be needed for a double-face sign.

- STEP 2: Separate the panel cover from the housing by removing the screw and set them both aside. For a double- face sign, slide the back plate out through the channel.

- STEP 3: Slide the panel(s) through the channel. Replace the panel cover using the screw (previously removed in STEP 2). Panel assembly process should now be complete.

NGP (No Glass Panel option) – only available with EXIT and STAIR
| COMPATIBILITY CHART | ||
| FIXTURE/HOUSING PART # | COMPATIBLE PANEL(S) PART # | PANEL LETTERS |
| LLXC W NGP | ELA LXCH3 | EXIT |
| LLXC W NGP | ELA LXCH2A | STAIR |
| LLXC W EL NGP | ELA LXCH3 | EXIT |
| LLXC W EL NGP | ELA LXCH2A | STAIR |
| LLXC B NGP | ELA LXCH3 | EXIT |
| LLXC B NGP | ELA LXCH2A | STAIR |
| LLXC B EL NGP | ELA LXCH3 | EXIT |
| LLXC B EL NGP | ELA LXCH2A | STAIR |
OPERATION
SIGN – LED lamps will stay on in AC mode and remain on in the Emergency mode. To perform test, press test switch.
LAMPHEADS – To test the equipment, depress the TEST switch. The charge (LED) indicator will turn OFF and the emergency lights will illuminate. CAUTION: This equipment is furnished with a sophisticated solid state transfer switch which will automatically disconnect the emergency lights from the battery if the battery has been discharged to the end of its useful output. After test, the automatic charger will return into action, charging the battery and trying to maintain it at a fully charged state.
NOTE: Allow the battery to charge for a minimum of 24 hours after installation or after a power failure before conducting a 90 minute test.
TESTING
NFPA 101 (current Life Safety Code) requires that all emergency lighting equipment be functionally tested every 30 days for a minimum of 30 seconds and tested annually for a full 90 minute duration. Written records of the testing are to be kept for examination by the authority having jurisdiction.
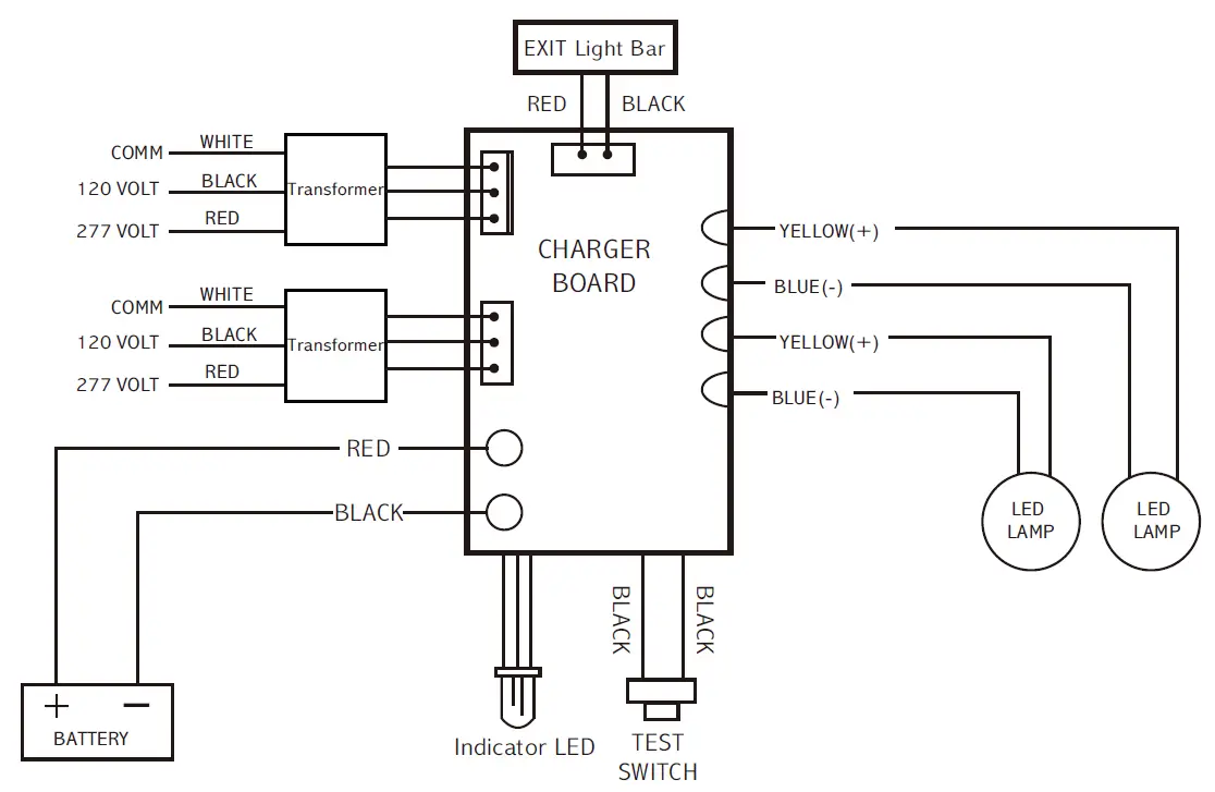
WIRING DIAGRAM

NOTE: Unused input leads must be properly insulated with wire nuts or other approved methods.
MAINTENANCE
- CAUTION: Always turn OFF AC power to the equipment before servicing. Servicing should be performed only by a qualified service technician. Only manufacturer
- SUPPLIED or APPROVED replacement parts must be used.
- BATTERY: The battery supplied with the equipment requires ZERO maintenance. However it should be tested periodically (see TESTING section) and replaced when it no longer operates the connected fixtures for the complete duration of a 30 second or 90 minute test.
- LED LAMP BOARD: When re-lamping, only use LED light sources specified. Using other LED light source may result in transformer damage or unsafe conditions.
OTHER: Clean lenses and replace lamp as, and when, required
READ AND FOLLOW ALL SAFETY INSTRUCTIONS:
IMPORTANT SAFEGUARDS: When using electrical equipment, always adhere to basic safety precautions including the following:
TROUBLE SHOOTING:
Does not operate in emergency mode and:
- If the charger indicator light is OFF – Check that the circuit breaker for AC supply is ON.
- If the charger indicator light is ON – Check that the battery is properly connected.
- Emergency lights are dim – Implies battery might not be fully charged. Allow battery to recharge for 24 hours and then re-test.
LIFE SAFETY SOLUTIONS
TEL: 800-705-SERV {7378)
www.lithonia.com
[email protected]






















